所属成套资源:【赢在中考·黄金8卷】备战2023年中考化学全真模拟卷(苏州专用)
黄金卷05-【赢在中考·黄金8卷】备战2023年中考化学全真模拟卷(苏州专用)
展开
这是一份黄金卷05-【赢在中考·黄金8卷】备战2023年中考化学全真模拟卷(苏州专用),文件包含黄金卷05-赢在中考·黄金8卷备战2023年中考化学全真模拟卷苏州专用原卷版docx、黄金卷05-赢在中考·黄金8卷备战2023年中考化学全真模拟卷苏州专用解析版docx等2份试卷配套教学资源,其中试卷共30页, 欢迎下载使用。
(时间:100分钟 分值:100分)
注意事项:
1.答卷前,考生务必将自己的姓名、考生号等填写在答题卡和试卷指定位置上。
2.回答选择题时,选出每小题答案后,用铅笔把答题卡对应题目的答案标号涂黑。如需改动,用橡皮擦干净后,再选涂其他答案标号。回答非选择题时,将答案写在答题卡上。写在本试卷上无效。
3.考试结束后,将本试卷和答题卡一并交回。
可能用到的相对原子质量:H-1 C-12 N-14 O-16 Ca-40 Cu-64
(选择题 共40分)
单项选择题(包括20题,每题2分,共40分。每题只有一个选项最符合题意。)
1.下列材料主要由合金组成的是
A.聚乙烯塑料B.棉花纤维C.硬铝D.碳纤维
【答案】C
【解析】A、聚乙烯塑料属于合成材料,故选项错误;
B、棉花纤维属于天然材料,故选项错误;
C、硬铝是铝的合金,故选项正确;
D、碳纤维属于复合材料,故选项错误。
故选C。
2.化学与人们的生活息息相关。下列说法中,不合理的是
A.被动吸烟对身体健康无害B.室内使用煤炉要防止CO中毒
C.75%的医用酒精可用于杀菌消毒D.食品包装袋中充入氮气可延长保质期
【答案】A
【解析】A、被动吸烟对身体健康是有害的,故说法不合理;
B、CO有毒,室内使用煤炉要防止CO中毒,故说法合理;
C、75%的医用酒精是临床上最常用的一个浓度的酒精,可用于杀菌消毒,故说法合理;
D、氮气化学性质稳定,无毒,可以做食品的保护气,故说法合理;
故选A。
3.我国古代用火法炼硫,其主要反应的化学方程式是FeS2FeS+S。该反应属于
A.化合反应B.分解反应C.置换反应D.复分解反应
【答案】B
【解析】根据题意该反应是一种物质生成多种物质的反应属于分解反应,故选:B。
4.下列物质属于氧化物的是
A.NaOHB.CuC.H2OD.CaCO3
【答案】C
【解析】A、NaOH属于化合物,但不是氧化物,因为有三种元素;故选项错误;
B、Cu中只含有一种元素,不属于氧化物;故选项错误;
C、H2O是由两种元素组成的化合物中,其中一种元素是氧元素,属于氧化物;故选项正确;
D、CaCO3属于化合物,但不是氧化物,因为有三种元素;故选项错误。
故选C。
5.下列物质由分子构成的是
A.水B.汞C.金刚石D.硝酸铵
【答案】A
【解析】A、水是由非金属元素:H、O组成的化合物,是由水分子构成的;正确。
B、汞属于金属单质,是由汞原子直接构成的;错误。
C、金刚石属于固态非金属单质,是由碳原子直接构成的;错误。
D、硝酸铵是盐,硝酸铵是由铵根离子和硝酸根离子构成的;错误。
故选A。
6.宏微结合是化学学科特有的思维方式。下列对宏观事实的微观解释不正确的是
A.水蒸气冷凝变成液态水,体积减小—一温度降低,分子变小
B.气体容易被压缩一一气体分子间隔较大
C.一氧化碳能燃烧,二氧化碳不能燃烧一一不同种分子的性质不同
D.稀盐酸和稀硫酸化学性质相似—一溶液中都含有氢离子
【答案】A
【解析】A、水蒸气冷凝变成水是从气态变为液态,体积减小是由于温度降低,分子间间隔变小,分子的大小不变,故A错误;
B、气体容易被压缩是由于气体分子间隔>液态分子间隔>固态分子间隔,所以气体分子间隔较大,故B正确;
C、由分子构成的物质,分子是保持物质化学性质的最小粒子。一氧化碳是由一氧化碳分子构成,二氧化碳是由二氧化碳分子构成,不同种分子的化学性质不同,所以一氧化碳能燃烧,二氧化碳不能燃烧,故C正确;
D、酸具有相似化学性质,是因为溶液中都含有氢离子,故D正确。
故选A。
7.空气是我们的宝贵资源,下列关于空气的说法正确的是
A.空气中的氮气约占总体积的21%
B.空气中的氧气能支持燃烧
C.空气中的稀有气体没有任何用途
D.计入空气质量评价的主要污染物有二氧化碳
【答案】B
【解析】A、空气中氮气约占空气体积的78%,氧气约占空气体积的21%,该选项说法不正确;
B、氧气能支持燃烧,可作助燃剂,该选项说法正确;
C、稀有气体通电能发出不同颜色的光,可作电光源,且稀有气体化学性质稳定,可作保护气,该选项说法正确;
D、二氧化碳是空气的成分之一,不是大气污染物,该选项说法不正确。
故选B。
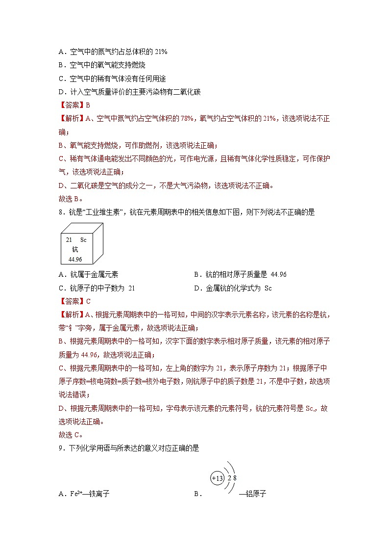
8.钪是“工业维生素”,钪在元素周期表中的相关信息如下图,则下列说法不正确的是
A.钪属于金属元素B.钪的相对原子质量是 44.96
C.钪原子的中子数为 21D.金属钪的化学式为 Sc
【答案】C
【解析】A、根据元素周期表中的一格可知,中间的汉字表示元素名称,该元素的名称是钪,带“钅”字旁,属于金属元素,故选项说法正确;
B、根据元素周期表中的一格可知,汉字下面的数字表示相对原子质量,该元素的相对原子质量为44.96,故选项说法正确;
C、根据元素周期表中的一格可知,左上角的数字为21,表示原子序数为21;根据原子中原子序数=核电荷数=质子数=核外电子数,则钪原子中的质子数是21,不是中子数,故选项说法错误;
D、根据元素周期表中的一格可知,字母表示该元素的元素符号,钪的元素符号是Sc,,故选项说法正确。
故选C。
9.下列化学用语与所表达的意义对应正确的是
A.Fe2+—铁离子B.—铝原子
C.2He—2个氦元素D.2SO2—2个二氧化硫分子
【答案】D
【解析】A、Fe2+表示的是亚铁离子,铁离子表示为Fe3+,故选项说法错误;
B、该微粒的结构示意图中核电荷数为13,核外电子数为10,则为铝原子失去3个电子形成的铝离子,故选项说法错误;
C、2He表示2个氦原子,故选项说法错误;
D、分子式前面加数字表示分子的个数,则2SO2表示2个二氧化硫分子,故选项说法正确。
故选D。
10.今年的实验操作考试中,小红同学的试题为“实验室制取一瓶二氧化碳”气体,以下是她的部分实验操作,其中规范的一项是
A.检查气密性B.加入大理石
C.加入稀盐酸D.收集CO2
【答案】A
【解析】A、检查气密性时,先把导管一端浸在水里,然后用手握住容器外壁,导管口产生气泡,说明气密性好。A操作规范。
B、向试管中加入块状固体或颗粒,应先将试管横放,将块状固体或颗粒放到试管口,再竖起来,使状固体或颗粒缓缓的滑到试管底部。B操作不规范。
C、向试管中加入液体药品,瓶塞应倒放桌面,瓶口紧挨试管口,标签向着手心。C操作不规范。
D、要求二氧化碳用集气瓶收集。D操作不规范。
故选A。
11.物质的性质在很大程度上决定了物质的用途。下列物质性质与用途对应关系错误的是
A.氢气密度小——填充探空气球B.金刚石硬度大——刻划玻璃
C.氮气常温下性质稳定——制取化肥、炸药D.干冰升华吸热——作制冷剂
【答案】C
【解析】A、利用氢气密度小可填充探空气球,A正确;
B、利用金刚石硬度大可刻划玻璃,B正确;
C、利用氮气常温下性质稳定,氮气常用作保护气,而不是制取化肥、炸药,C错误;
D、利用干冰升华吸热可作制冷剂。D正确;
故选C。
12.下列物质放入水中,不能形成溶液的是
A.蔗糖B.食盐C.面粉D.纯碱
【答案】C
【解析】A、蔗糖易溶于水,形成均一、稳定的混合物,属于溶液,故选项不符合题意;
B、食盐易溶于水,形成均一、稳定的混合物,属于溶液,故选项不符合题意;
C、面粉不溶于水,不能和水形成均一、稳定的混合物,即不能够形成溶液,故选项符合题意;
D、纯碱是碳酸钠的俗称,易溶于水,形成均一、稳定的混合物,属于溶液,故选项不符合题意。
故选C。
13.如图是a、b、c三种固体物质(不含结晶水)的溶解度曲线。下列说法正确的是
A.a的溶解度大于b的溶解度
B.P点表示t1℃时a、c两物质溶解度相等
C.t1℃时,将c的饱和溶液升温到t2℃,得到的是C的不饱和溶液
D.t2℃时,将c的饱和溶液降温到t1℃,所得溶液中溶质的质量分数增大
【答案】B
【解析】A、没有指明温度,无法比较二者的溶解度大小,故A错误;
B、P点是a、c两条溶解度曲线的交点,表示的是在t1℃时a、c两物质溶解度相等,故B正确;
C、c的溶解度随温度的升高而降低,因此当c的饱和溶液升温后会析出晶体,剩余溶液依然为饱和溶液,故C错误;
D、c的饱和溶液降温后,溶液c变为不饱和溶液,无晶体析出,所以溶质的质量分数没有改变,故D错误。
故选B。
14.下列有关金属材料的说法不正确的是
A.铜常用作导线,说明铜具有良好的导电性
B.“真金不怕火炼”说明金的化学性质不活泼
C.生铁和钢是含碳量不同的两种铁合金
D.铝制品具有很好的抗腐蚀性,说明铝的金属活动性比较弱
【答案】D
【解析】A.铜常用作导线,说明铜具有良好的导电性,正确。
B.“真金不怕火炼”说明金的化学性质不活泼,高温条件下都不会与氧气反应,正确。
C.生铁和钢是含碳量不同的两种铁合金,生铁含碳量2-4.3%,钢的含碳量0.03-2%,正确。
D.铝制品具有很好的抗腐蚀性,不是说明铝的金属活动性比较弱,是因为铝在常温下就能与氧气反应生成致密的氧化铝膜,选项错误。
故选:D。
15.能在水中大量共存的一组离子是
A.、Na+、C1-、B.H+、Na+、、
C.K+、Ba2+、OH-、D.、Ca2+、OH-、
【答案】A
【解析】A、四种离子之间不能反应,能大量共存,故选项A符合题意;
B、和能反应生成二氧化碳和水,不能大量共存,故选项B不符合题意;
C、Ba2+和能反应生成硫酸钡沉淀,不能大量共存,故选项C不符合题意;
D、和OH-能反应生成氨水,不能大量共存,故选项D不符合题意。
故选:A。
16.下列化学方程式符合题意且书写正确的是
A.用赤铁矿高炉炼铁原理:Fe3O4+4CO 3Fe+4CO2↑
B.正常雨水的pH约为5.6的原因:CO2+H2O=H2CO3
C.用氢氧化镁中和胃酸过多症:Mg(OH)2+H2SO4=MgSO4+2H2O
D.除去铜粉中少量的铁粉:2Fe+6HCl=2FeCl3+3H2↑
【答案】B
【解析】A、赤铁矿的主要成分是氧化铁,一氧化碳和氧化铁在高温下反应生成铁和二氧化碳,该反应的化学方程式为:,反应物错误,不符合题意;
B、正常雨水的pH约为5.6,是因为空气中含二氧化碳,二氧化碳和水反应生成碳酸,该反应的化学方程式为:,符合题意;
C、用氢氧化镁中和胃酸过多症,胃酸的主要成分是盐酸,氢氧化镁和盐酸反应生成氯化镁和水,该反应的化学方程式为:,不符合题意;
D、铁能与稀盐酸反应生成氯化亚铁和氢气,铜和稀盐酸不反应,故可除去铜粉中的少量铁粉,该反应的化学方程式为:,生成物错误,不符合题意。
故选B。
17.在给定条件下,下列选项所示的物质间转化能一步实现的是
A.CaOCa(OH)2CaCl2B.FeFeCl3CaCl2
C.CuCuOCuSO4D.SSO2Na2SO4
【答案】C
【解析】A、氧化钙与水反应生成氢氧化钙,氢氧化钙不能与氯化钠反应生成氯化钙,因为二者不满足复分解反应的条件,不能一步实现转化,故选项不符合题意;
B、铁与盐酸反应只能生成氯化亚铁,不能生成氯化铁,且氯化铁和氢氧化钠反应也不能转化为氯化钙,不能一步实现转化,故选项不符合题意;
C、铜和氧气在加热条件下反应能生成氧化铜,氧化铜能和硫酸反应生成硫酸铜和水,均能一步实现转化,故选项符合题意;
D、硫在氧气中燃烧生成二氧化硫,二氧化硫与氢氧化钠反应只能生成亚硫酸钠,不能直接生成硫酸钠,不能一步实现转化,故选项不符合题意。
故选C。
18.下列实验方案设计正确的是
A.AB.BC.CD.D
【答案】C
【解析】A、N2和CO2均不支持燃烧,故分别伸入燃着的木条无法鉴别N2和CO2。故错。
B、除去锰酸钾中的少量高锰酸钾采用加热无法实现,因为高锰酸钾受热分解除了产生锰酸钾还产生二氧化锰固体。故错。
C、除去碳酸钙固体中的少量氧化钙,加足量水溶解,其中氧化钙与水反应生成可溶性的氢氧化钙,过滤可得碳酸钙。故对。
D、测定空气中氧气含量,无法用木炭代替红磷进行实验,木炭燃烧消耗氧气的同时仍然产生气体。故错。
故选C。
19.某学习小组进行盐酸与氢氧化钠的中和反应实验时,在常温下,向一定量的某溶液中滴加X溶液,得到了如图所示的pH变化曲线,下列说法正确的是
A.X是盐酸
B.向a点的溶液中加入硫酸铜溶液产生蓝色沉淀
C.b点表示盐酸和氢氧化钠恰好完全反应
D.c点溶液中的阴离子只有OH-
【答案】C
【解析】A、由图可知,一开始pH小于7,随着反应的进行,pH逐渐增大至大于7,故该实验是将氢氧化钠溶液滴到稀盐酸中,故X是氢氧化钠,不符合题意;
B、a点时,pH小于7,盐酸还未完全反应,溶液中的溶质为氯化钠和氯化氢,加入硫酸铜溶液,不会产生沉淀,不符合题意;
C、b点时,pH=7,表示氢氧化钠和盐酸恰好完全反应,符合题意;
D、c点时,pH>7,此时氢氧化钠过量,溶液中的溶质为氯化钠和氢氧化钠,阴离子有氢氧根离子和氯离子,不符合题意。
故选C。
20.高纯碳酸钙广泛应用于精密电子陶瓷、医药等生产。下图为模拟制备高纯碳酸钙的主要流程,已知该大理石中杂质是二氧化硅和氧化铁。下列有关说法错误的是
A.由“酸溶”可知,二氧化硅不溶于水和稀盐酸
B.“除杂”中,氨水只与溶液中的氯化铁反应
C.“转化”发生的主要反应是
D.操作a为组合操作,包含过滤、洗涤、干燥
【答案】B
【解析】A、稀盐酸中既有盐酸又有水,“酸溶”后过滤得到二氧化硅,所以二氧化硅不溶于水和稀盐酸。A正确。
B、据图可知,“除杂”中,氨水既与溶液中的氯化铁反应,又与过量的稀盐酸反应。B错。
C、据图可知,“转化”发生的主要反应是碳酸铵与氯化钙反应生成碳酸钙沉淀和氯化铵,化学方程式。C正确。
D、操作a先过滤,再洗涤洗去碳酸钙表面的氯化铵,然后干燥,得到高纯碳酸钙。D正确。
故选B。
(非选择题 共60分)
21.化学在生产、生活中有着广泛应用。请回答下列问题。
(1)新鲜的蔬菜、水果中富含的营养素有水和____________。
(2)可以改良酸性土壤的碱是_______________(写化学式)。
(3)生活中降低水的硬度最简单的方法是_____________。
(4)活性炭可除去新装修房间的异味,利用其_____________性。
(5)洗洁精除去餐具上的油污,利用洗洁精的___________作用。
【答案】(1)维生素
(2)Ca(OH)2
(3)煮沸##加热煮沸
(4)吸附
(5)乳化
【解析】(1)
新鲜的蔬菜,水果中富含的营养素有水和维生素;
(2)
常用于改良酸性土壤的碱是氢氧化钙,化学式为:Ca(OH)2;
(3)
生活中降低水的硬度的简单方法是煮沸,煮沸可以将水中部分钙镁化合物转化为沉淀析出;
(4)
活性炭能去除异味,是因为活性炭具有吸附性;
(5)
洗洁精对油污有乳化作用,可将油污分散为小油滴除去。
22.下列装置常用于实验室制取气体,请回答下列问题。
(1)写出仪器a的名称:_____。
(2)若选用B装置以高锰酸钾为原料制取氧气,则还需在试管口塞一团棉花,原因是____,其反应的化学方程式为____。
(3)实验室既能制取氧气,也能制取二氧化碳的发生装置为____(填字母序号),请写出用该装置制取二氧化碳的化学方程式____。若选用该装置制取氧气,应选用的药品是_____(填名称)。
(4)若选用F装置收集氢气,则氢气应从____(填“b”或“c”)端导管进入。
(5)实验室制取气体选择收集方法时,下列气体性质不需要考虑的是____(填序号)。
①密度 ②溶解性 ③颜色 ④能否与水反应
【答案】(1)锥形瓶
(2) 防止加热时试管内的粉末状物质进入导管
(3) A 过氧化氢溶液和二氧化锰
(4)b
(5)③
【解析】(1)由图可知,仪器a的名称是锥形瓶;
(2)若选用B装置以高锰酸钾为原料制取氧气,则还需在试管口塞一团棉花,原因是防止加热时试管内粉末状物质进入导管;
高锰酸钾受热分解生成锰酸钾、二氧化锰和氧气,该反应的化学方程式为:;
(3)实验室通常用石灰石(或大理石)与稀盐酸反应制取二氧化碳,属于固液不加热反应,发生装置可选A,A装置也适用于过氧化氢溶液和二氧化锰制取氧气;
石灰石的主要成分碳酸钙和稀盐酸反应生成氯化钙、二氧化碳和水,该反应的化学方程式为:;
由以上分析可知,若选用该装置制取氧气,应选用的药品是过氧化氢溶液和二氧化锰;
(4)若选用F装置收集氢气,氢气的密度比空气小,则氢气应从b端导管进入;
(5)实验室制取气体选择收集方法时,需要考虑气体的密度、溶解性,能否与水反应,如果气体的密度比空气大,且与空气中物质不反应,可用向上排空气法收集,如果气体的密度比空气小,且与空气中物质不反应,可用向下排空气法收集,如果气体的密度与空气相差不大,或能与空气中物质反应,不能用排空气法收集,如果气体溶于水,或与水反应,不能用排水法收集,如果气体难溶于水,且与水不反应,可用排水法收集,无需考虑气体的颜色。
故选③。
23.阅读下面的科普短文,回答相关问题。
氨是一种重要的化学物质,可用于制造硝酸和氮肥。氨主要来自于人工合成。1909年,弗里茨·哈伯成功地利用氮气和氢气合成出氨。工业合成氨的流程如图(左)所示。为了找到合成氨反应合适的催化剂,人们做了6500多次实验,发现铁触媒效果较好。在铁触媒作用下,用体积比为1:3的氮气和氢气合成氨,当容器中氨的含量不再发生变化时(平衡时),测得氨的含量分别与温度和压强的关系如图(右)所示。1913年第一座合成氨工厂建立。如今全球合成氨年产量超千万吨,其中大约85%的氨用于生产氮肥,缓解了地球上有限的耕地资源与庞大的粮食需求之间的矛盾。
(1)工业上可用_________的方法获得合成氨的原料N2。
(2)甲烷和H2O高温下反应得到CO和原料气H2,该反应的化学方程式为_______。
(3)从“合成塔”中出来的气体是_______(填“纯净物”或“混合物”)。
(4)科学家研究合成氨反应催化剂的目的是________。
(5)按下列条件进行合成氨反应,平衡时氨的含量最高的是______(填字母)。
a 200大气压、300℃
b 200大气压、500℃
c 400大气压、300℃
d 400大气压、500℃
【答案】 分离液态空气 混合物 提高合成氨的化学反应速率 c
【解析】(1)由于空气中氮气的体积分数达到78%,所以工业上可用分离液态空气的方法获得合成氨的原料N2,故填:分离液态空气。
(2)甲烷和H2O高温下能反应得到CO和原料气H2,所以该反应的化学方程式为,故填:;
(3)从“合成塔”中出来的气体是混合物,因为从流程图中可知,经冷却后除了得到液态氨外还得到氮气和氢气,故填:混合物;
(4)催化剂可以改变化学反应的速率,所以科学家研究合成氨反应催化剂的目的是提高合成氨的化学反应速率,故填:提高合成氨的化学反应速率。
(5)根据图像可知,平衡时氨的含量最高的是400大气压、300℃,故填:c。
【点睛】本题要充分利用流程图提供的信息和压强、温度与合成氨含量的图像进行解答。例:根据流程图可知从合成塔出来的有液态氨、氢气、氮气可知出来的是混合物。从右图可知相同压强下温度低的合成氨的含量高,且压强越大产生的合成氨含量越高。
24.“氧循环”、“碳循环”、“水循环”是自然界存在的三大重要循环。请结合图回答问题:
(1)从物质变化角度看,水循环与另外两种循环本质的区别是_________。
(2)在⑤⑧两个反应中,反应物相同,产物不同的原因是_____________。
(3)从微观的角度解释氧气和臭氧性质不同的原因__________。
(4)自然界中氧循环的环节之一:绿色植物的光合作用,有关反应的化学方程式为,则X=________,绿色植物通过光合作用将太阳能转叶绿素化为__________能。
(5)结合图示,下列关于碳、氧循环的认识正确的是 (填序号)。
A.能吸收二氧化碳的自然资源主要有海洋、森林
B.碳、氧循环过程中各元素守恒
C.碳循环是自然界物质和能量循环的重要组成部分
D.空气中的二氧化碳和氧气处于动态平衡
【拓展视野】“碳中和”是指二氧化碳的排放和吸收要实现“收支相抵”。
(6)从空气中捕捉二氧化碳并转化为燃料,是实现碳中和的一个研究方向。清华大学研究人员成功研制出一种纳米纤维催化剂,可将二氧化碳转化成液体燃料甲醇,其微观示意图如图所示
二氧化碳转化为甲醇的化学方程式为______________。
【答案】(1)分子种类没有改变
(2)反应的条件不同
(3)分子构成不同
(4) 6 化学
(5)ABCD
(6)
【解析】(1)
物质变化及分子角度看,三种循环中水的循环与另外两种在变化上有本质的区别,水循环主要是由水分子的运动引起的,分子种类没有改变,属于物理变化,而碳循环与氧循环过程中,分子种类发生了改变,发生的属于化学变化;
(2)
⑤是二氧化碳和水在光照、叶绿体中反应生成有机物和氧气;⑧是二氧化碳和水反应生成碳酸,这两个反应的反应物相同,但由于反应的条件不同,所以生成物不同;
(3)
氧气是由氧分子构成的,臭氧是由臭氧分子构成的,氧分子与臭氧分子的构成不同,所以氧气和臭氧的性质不同;
(4)
反应的化学方程式为,根据质量守恒定律,在反应前后,原子种类以及原子个数不发生改变,反应前C、H、O原子个数为6、12、18,反应后C、H、O原子个数为6、12、6+2X, ,则X=6;
绿色植物通过光合作用将太阳能转叶绿素化为化学能;
(5)
A、能吸收二氧化碳的自然资源主要有海洋、森林,选项说法正确;
B、碳、氧循环过程中各元素守恒,选项说法正确;
C、碳循环是自然界物质和能量循环的重要组成部分,选项说法正确;
D、空气中的二氧化碳和氧气处于动态平衡,选项说法正确;
故选:ABCD;
(6)
根据微观示意图可知,该反应是氢气和二氧化碳在催化剂的作用下生成甲醇和水,该反应的化学方程式为。
25.钼(元素符号是M)是一种重要的金属,用它制成的合金具有良好的机械性能,在工农业生产和国防上都有着广泛的应用。如图是利用钼矿石(主要成分为MS2)制备金属钼的流程图,请据图回答下列问题。
(1)反应①常将钼矿石粉碎,目的是_______。
(2)操作1的所需的玻璃仪器有烧杯、漏斗和_______。
(3)MO3中钼元素的化合价为_______价。
(4)写出反应③的化学方程式_______。
(5)尾气二氧化硫(化学性质与二氧化碳相似)会对空气造成污染,可以用水来吸收,会生成亚硫酸H2SO3,请写出该反应的化学方程式_______。
【答案】(1)增大接触面积,反应更充分
(2)玻璃棒
(3)+6
(4)
(5)H2O+SO2=H2SO3
【解析】(1)反应①常将钼矿石粉碎,目的是增大反应物接触面积,使反应更快、更充分。
(2)操作1是过滤,所需的玻璃仪器有烧杯、漏斗和玻璃棒。
(3)MO3中氧元素化合价是-2,根据化合物中元素化合价代数和为零可知,钼元素的化合价为+6。
(4)反应③中高温条件下三氧化钼和氢气反应生成钼和水,反应的化学方程式:。
(5)二氧化硫和水反应产生亚硫酸,方程式是:H2O+SO2=H2SO3。
26.二氧化碲(TeO2)是一种性能优良的声光晶体材料。用某工业废渣(主要含有TeO2,还有少量Cu、Ag)为原料可制备纯净的TeO2,其流程如下。
已知:TeO2微溶于水,能与NaOH溶液发生反应
(1)将废渣粉碎的目的是______。
(2)类比CO2与NaOH溶液的反应,写出“碱浸”时的化学方程式_____。
(3)“碱浸”后过滤,此时滤渣的成分为________(填化学式)。
(4)“沉碲”时,加入硫酸的作用是_______。
(5)“过滤”得到的TeO2还需用蒸馏水洗涤2~3次,取最后一次洗涤液,测得其pH=______,说明已经洗涤干净。
【答案】(1)增大接触面积,使其充分反应
(2)2NaOH+TeO2=Na2TeO3+H2O
(3)Cu和Ag
(4)与Na2TeO3反应生成微溶于水的TeO2
(5)7
【解析】(1)
将废渣粉碎增大了接触面积,能使反应更充分,故填:增大接触面积,使其充分反应。
(2)
类比CO2与NaOH溶液的反应,“碱浸”时TeO2和氢氧化钠生成盐和水,故填:2NaOH+TeO2=Na2TeO3+H2O。
(3)
“碱浸”后,TeO2和氢氧化钠发生了反应,氢氧化钠不废渣中的铜和银均不反应,所以固体还剩下铜和银,故填:Cu和Ag。
(4)
加入硫酸后,Na2TeO3,转化为了TeO2,故填:与Na2TeO3反应生成微溶于水的TeO2。
(5)
蒸馏水洗涤干净后,滤液呈中性,pH=7,故填:7。
27.实验室现有 Fe(OH)3、Cu(OH)2和少量杂质的固体混合物,某同学欲测定该固体混合物中各成分的含量,设计了如下实验。部分实验步骤如下:
已知:①在 68℃时,Cu(OH)2会分解;在 500℃时,Fe(OH)3会分解.二种物质的分解产物均为氧化物且化合价不变.
②装置气密性良好,试剂均足量,反应均完全,杂质不参与反应也不分解.
Ⅰ.将质量为m的样品放入硬质玻璃管中,称量装置B的质量.
Ⅱ.连接好装置。缓缓通入N2一会儿,再开始加热并控制温度在100℃左右.反应结束后称量装置B的质量.
Ⅲ.重复步骤Ⅱ,控制温度在550℃左右.反应结束后再次称量装置B的质量.实验数据记录如下表:
请回答下列问题:
(1)装置B中的试剂是______,装置C的作用是______。
(2)每次停止加热后仍需继续通N2,作用是可防止倒吸和______。
(3)写出步骤Ⅲ发生反应的化学方程式______。
(4)样品中Cu(OH)2的质量分数为______。若步骤Ⅱ中物质反应不完全,则样品中Fe(OH)3的质量分数会______(“偏大”或“偏小”或“无影响”)。
【答案】 浓硫酸 防止空气中的水蒸气进入到B装置中,对实验结果产生影响 将装置中的水蒸气全部排出,让浓硫酸完全吸收,减少实验误差 2Fe(OH)33Fe2O3+H2O 偏大
【解析】(1)Cu(OH)2在68℃时加热会分解生成氧化铜和水蒸气,水蒸气通过B来吸收,因此装置B中的试剂是浓硫酸,装置C中装的也是浓硫酸,为了防止空气中的水蒸气进入到B装置中,对实验结果产生影响。故填:浓硫酸;防止空气中的水蒸气进入到B装置中,对实验结果产生影响。
(2)每次停止加热后仍需继续通N2,可以防止由于温度降低而产生倒吸,更主要的是将装置中的水蒸气全部排出,让浓硫酸完全吸收,减少实验误差。故填:将装置中的水蒸气全部排出,让浓硫酸完全吸收,减少实验误差。
(3)步骤Ⅲ是将温度控制在550℃左右,在 500℃时,Fe(OH)3会分解.二种物质的分解产物均为氧化物且化合价不变,此时氢氧化铁开始分解生成氧化铁和水蒸气,其反应的化学方程式为:2Fe(OH)3Fe2O3+3H2O。故填:2Fe(OH)33Fe2O3+H2O。
(4)设氢氧化铜的质量为x。
解得:x=。故样品中Cu(OH)2的质量分数为。若步骤Ⅱ中物质反应不完全,说明有少量的氢氧化铜没有分解,使得计算出的氢氧化铜的质量分数减小;在步骤III的反应中分解了,会导致加热Fe(OH)3时产生的水蒸气质量增大,通过计算得出样品中Fe(OH)3的质量分数会偏大。故填:;偏大。
28.在“钙之旅”专题复习课上,同学们对干燥剂中的钙进行了如下探究。
【提出问题】一包生石灰干燥剂使用一段时间后,该固体粉末中可能含有哪些物质?
【猜想与假设】氧化钙、氢氧化钙、碳酸钙中的一种或几种。
Ⅰ.定性探究固体的成分:
【反思与评价】小明认为仅根据上述实验无法判断是否有氢氧化钙。理由是:___________________。
Ⅱ.定量探究固体的成分:为了进一步确定固体样品的成分,实验小组称取mg样品(已干燥)利用如图所示的装置(夹持仪器省略)进行实验。
【查阅资料】Ca(OH)2加热至580℃、CaCO3加热至825℃分别分解生成两种氧化物。
【实验步骤】
(1)实验前首先要________________,再装入样品。
(2)连接好装置,先通入一段时间空气,测量装置C、D的质量。
(3)控温加热使装置B中反应完全,再通一段时间空气,再次测量装置C、D的质量。
【实验分析】
(1)A的作用是________________,步骤(3)中再通一段时间空气的目的是________________。
(2)若装置C、D分别增重9.0g和11.0g,则原固体样品中含有________________物质。(填化学式)
【得出结论】若将装置B中反应后剩余的固体氧化物加入足量水中溶解,蒸发所得固体(不含水且蒸发过程中固体不分解)增重18.0g。通过计算分析原固体样品的质量m为________________g。
【答案】 t2>t1 足量的稀盐酸 氧化钙溶于水后也会形成氢氧化钙 检查装置的气密性 吸收空气的二氧化碳和水,防止对实验产生影响 使产生的二氧化碳和水被充分吸收 Ca(OH)2、CaCO3、CaO 76g
【解析】猜想与假设:向烧杯中加入约30ml水,用温度计测定温度t1,再向水中加入一定量的该固体粉末,用温度计测定温度t2,该固体中含有氧化钙,氧化钙溶于水放出热量,因此实验现象是t2>t1;
碳酸钙可以和盐酸反应生成氯化钠、水和二氧化碳,实验现象是固体消失,有气泡产生,因此向上述混合物中滴加的是稀盐酸;
反思与评价:小明认为仅根据上述实验无法判断是否有氢氧化钙,因为氧化钙溶于水后也会形成氢氧化钙;
实验步骤:(1)在有气体生成的实验中,在实验前首先要检查装置的气密性,再装入样品;
实验分析:A中是碱石灰,碱石灰可以吸收空气的二氧化碳和水,防止对实验产生影响;步骤(3)中再通一段时间空气的目的是使产生的二氧化碳和水被充分吸收;
(2)根据题目提供的信息可知,氢氧化钙分解生成氧化钙和水,碳酸钙分解生成氧化钙和二氧化碳。由此判断,装置C增加的质量即为氢氧化钙分解生成水的质量9. 0g,装置D增加的质量即为碳酸钙分解生成二氧化碳的质量11. 0g,由此判断样品中存在氢氧化钙和碳酸钙,且原固体样品中还有氧化钙,则固体样品共三种物质;
得出结论:根据氢氧化钙分解生成水的质量9. 0g,可以求得氢氧化钙的质量为37g,生成氧化钙的质量为28g;根据碳酸钙分解生成二氧化碳的质量11. 0g,可以求得碳酸钙的质量为25g,生成氧化钙的质量为14g,反应后装置B中固体为氧化钙,与足量水反应生成氢氧化钙,质量增加了18. 0g,即参加反应的水的质量为18. 0g,设参加反应的氧化钙的质量为x,则
解得x=56g,即装置B中氧化钙的质量为56g,氢氧化钙分解生成氧化钙质量为28g,碳酸钙分解生成氧化钙质量为14g,则样品中含有氧化钙质量为56g-28g-14g=14g,原固体样品的质量为:37g+25g+14g=76g。
选项
实验目的
实验方案
A
鉴别N2和CO2
分别伸入燃着的木条
B
除去锰酸钾中的少量高锰酸钾
加热
C
除去碳酸钙固体中的少量氧化钙
加足量水溶解,过滤
D
测定空气中氧气含量
用木炭代替红磷进行实验
温度/℃
室温
100
550
B装置/g
m1
m2
m3
实验步骤
实验现象
实验结论
向烧杯中加入约30ml水,用温度计测定温度t1,再向水中加入一定量的该固体粉末,用温度计测定温度t2
____________
该固体中含有氧化钙
取上述反应后的混合物,静置,向上层清液中滴加无色酚酞试液
无色酚酞变红
该固体中含有氢氧化钙
向上述混合物中滴加__________
固体消失,有气泡产生
该固体中含有碳酸钙
相关试卷
这是一份黄金卷08-【赢在中考·黄金8卷】备战2023年中考化学全真模拟卷(苏州专用),文件包含黄金卷08-赢在中考·黄金8卷备战2023年中考化学全真模拟卷苏州专用原卷版docx、黄金卷08-赢在中考·黄金8卷备战2023年中考化学全真模拟卷苏州专用解析版docx等2份试卷配套教学资源,其中试卷共32页, 欢迎下载使用。
这是一份黄金卷07-【赢在中考·黄金8卷】备战2023年中考化学全真模拟卷(苏州专用),文件包含黄金卷07-赢在中考·黄金8卷备战2023年中考化学全真模拟卷苏州专用原卷版docx、黄金卷07-赢在中考·黄金8卷备战2023年中考化学全真模拟卷苏州专用解析版docx等2份试卷配套教学资源,其中试卷共32页, 欢迎下载使用。
这是一份黄金卷06-【赢在中考·黄金8卷】备战2023年中考化学全真模拟卷(苏州专用),文件包含黄金卷06-赢在中考·黄金8卷备战2023年中考化学全真模拟卷苏州专用原卷版docx、黄金卷06-赢在中考·黄金8卷备战2023年中考化学全真模拟卷苏州专用解析版docx等2份试卷配套教学资源,其中试卷共33页, 欢迎下载使用。

