所属成套资源:【赢在中考·黄金8卷】备战2023年中考化学全真模拟卷(苏州专用)
黄金卷04-【赢在中考·黄金8卷】备战2023年中考化学全真模拟卷(苏州专用)
展开
这是一份黄金卷04-【赢在中考·黄金8卷】备战2023年中考化学全真模拟卷(苏州专用),文件包含黄金卷04-赢在中考·黄金8卷备战2023年中考化学全真模拟卷苏州专用原卷版docx、黄金卷04-赢在中考·黄金8卷备战2023年中考化学全真模拟卷苏州专用解析版docx等2份试卷配套教学资源,其中试卷共31页, 欢迎下载使用。
(时间:100分钟 分值:100分)
注意事项:
1.答卷前,考生务必将自己的姓名、考生号等填写在答题卡和试卷指定位置上。
2.回答选择题时,选出每小题答案后,用铅笔把答题卡对应题目的答案标号涂黑。如需改动,用橡皮擦干净后,再选涂其他答案标号。回答非选择题时,将答案写在答题卡上。写在本试卷上无效。
3.考试结束后,将本试卷和答题卡一并交回。
可能用到的相对原子质量:H-1 C-12 N-14 O-16 Na-23 Mg-24
(选择题 共40分)
单项选择题(包括20题,每题2分,共40分。每题只有一个选项最符合题意。)
1.珍爱生命,健康生活。下列做法中,有利于身体健康的是
A.均衡膳食,合理营养B.过量使用食品添加剂
C.常喝碳酸饮料替代饮水D.经常食用霉变食品
【答案】A
【解析】A、均衡膳食,合理营养能够维持身体的正常生理活动,利于身体健康,故A正确;
B、食品添加剂需要在合理范围内使用,过量使用食品添加剂不利于身体健康,故B错误;
C、用碳酸饮料代替饮水,可造成人体钙元素的流失,不利于身体健康,故C错误;
D、霉变食品中含有有毒有害物质,食用后可能造成中毒等不利于身体健康的情况,故D错误;
故选A。
2.2022年冬奥会的成功举办,使北京成为全球首个“双奥之城”,吸引了全世界的目光。比赛时,滑雪运动员使用的滑雪板可由玻璃钢制作。玻璃钢属于
A.天然材料B.有机高分子材料C.复合材料 D.无机非金属材料
【答案】C
【解析】玻璃钢是由合成树脂与玻璃纤维复合而成的一种特殊材料,属于复合材料;
故选C。
3.自然界中的物质大多数是化合物。下列物质属于氧化物的是
A.KClO3B.NaOHC.MnO2D.HCl
【答案】C
【解析】A、氯酸钾(KClO3)是由K、Cl、O三种元素组成,所以它不是氧化物;
B、氢氧化钠(NaOH)是由三种元素组成,所以它不是氧化物;
C、二氧化锰(MnO2,它含有S和O两种元素且有氧元素的物质,则属于氧化物;
D、氯化氢(HCl)中没有氧元素,不属于氧化物。
故选C。
4.下列物质由分子构成的是
A.氢气B.氯化钠C.氢氧化钠D.铁
【答案】A
【解析】A、氢气是由氢气分子构成的,符合题意;
B、氯化钠由钠离子和氯离子构成,不符合题意;
C、氢氧化钠是由氢氧根离子和钠离子构成的,不符合题意;
D、铁是由铁原子构成的,不符合题意。
故选A。
5.从微观角度认识水蒸发变成水蒸气的过程,下列说法错误的是
A.水分子在不断运动B.水分子间间隔变大
C.水分子质量不变D.分子种类发生改变
【答案】D
【解析】A、构成物质的分子在不断运动,水蒸发变成水蒸气是因为水分子不断运动到空气中,故选项正确;
B、水变为水蒸气,同一物质的分子在气态时分子之间的间隔较大,故水分子之间的间隔变大,故选项正确;
C、水变为水蒸气,只是水的状态改变,物质本身没变,水分子没有改变因此水分子的质量不变,故选项正确;
D、水变为水蒸气,只是水的状态改变,物质本身没变,水分子没有改变,故选项错误;
故选D。
6.我国是最早使用湿法炼铜的国家,湿法炼铜涉及到的主要化学方程式是:Fe+CuSO4═FeSO4+Cu。这一化学反应的类型是
A.化合反应B.分解反应C.置换反应D.复分解反应
【答案】C
【解析】A、化合反应是指由两种或两种以上物质反应生成一种物质的反应,不符合题意;
B、分解反应是指由一种物质生成两种或两种以上物质的反应,不符合题意;
C、置换反应是指由一种单质和一种化合物反应,生成另外一种单质和一种化合物的反应,符合题意;
D、复分解反应是指由两种化合物反应,生成另外两种化合物的反应,不符合题意。
故选C。
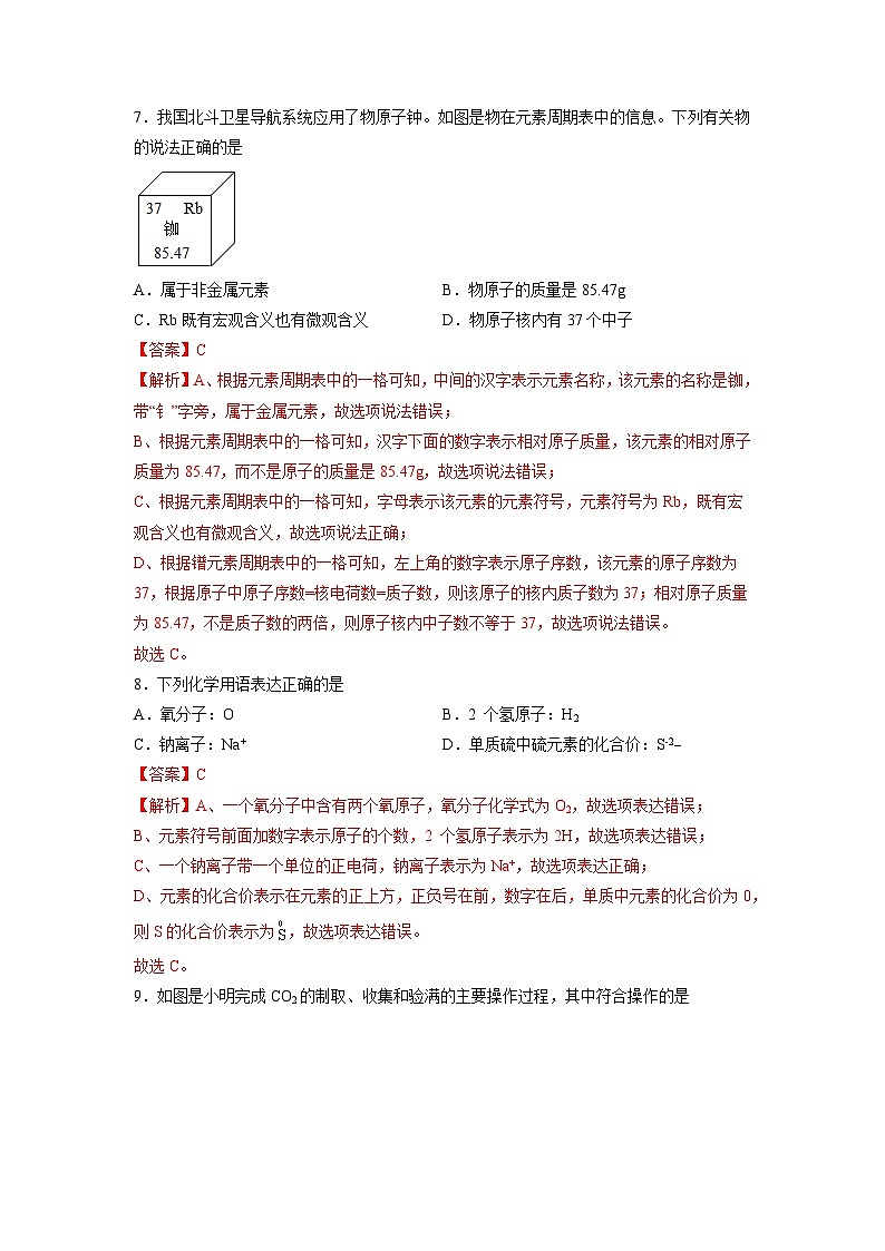
7.我国北斗卫星导航系统应用了物原子钟。如图是物在元素周期表中的信息。下列有关物的说法正确的是
A.属于非金属元素B.物原子的质量是85.47g
C.Rb既有宏观含义也有微观含义D.物原子核内有37个中子
【答案】C
【解析】A、根据元素周期表中的一格可知,中间的汉字表示元素名称,该元素的名称是铷,带“钅”字旁,属于金属元素,故选项说法错误;
B、根据元素周期表中的一格可知,汉字下面的数字表示相对原子质量,该元素的相对原子质量为85.47,而不是原子的质量是85.47g,故选项说法错误;
C、根据元素周期表中的一格可知,字母表示该元素的元素符号,元素符号为Rb,既有宏观含义也有微观含义,故选项说法正确;
D、根据镨元素周期表中的一格可知,左上角的数字表示原子序数,该元素的原子序数为37,根据原子中原子序数=核电荷数=质子数,则该原子的核内质子数为37;相对原子质量为85.47,不是质子数的两倍,则原子核内中子数不等于37,故选项说法错误。
故选C。
8.下列化学用语表达正确的是
A.氧分子:OB.2 个氢原子:H2
C.钠离子:Na+D.单质硫中硫元素的化合价:S-2
【答案】C
【解析】A、一个氧分子中含有两个氧原子,氧分子化学式为O2,故选项表达错误;
B、元素符号前面加数字表示原子的个数,2 个氢原子表示为2H,故选项表达错误;
C、一个钠离子带一个单位的正电荷,钠离子表示为Na+,故选项表达正确;
D、元素的化合价表示在元素的正上方,正负号在前,数字在后,单质中元素的化合价为0,则S的化合价表示为,故选项表达错误。
故选C。
9.如图是小明完成CO2的制取、收集和验满的主要操作过程,其中符合操作的是
A.气密性检查B.加入石灰石
C.收集气体D.气体验满
【答案】D
【解析】A.检查装置气密性时,应先将右端导管处密封形成密闭环境,图示右侧导管没有密封,操作错误;
B.实验室中制取二氧化碳需要块状的大理石或石灰石与稀盐酸反应,添加药品的顺序是先向锥形瓶内添加大理石或石灰石,然后由长颈漏斗加入稀盐酸,添加块状固体药品时要先将锥形瓶横放,然后用镊子将大理石或石灰石放入锥形瓶,最后将锥形瓶慢慢竖起,让固体滑落至锥形瓶底部,操作错误;
C.二氧化碳能溶于水,所以不能用排水法收集,由于二氧化碳密度比空气大,因此二氧化碳应该选用向上排空气法进行收集,操作错误;
D.二氧化碳的密度比空气大,不支持燃烧,收集二氧化碳使用向上排空气法,验满时可将燃着的木条放在集气瓶口处,若木条熄灭,证明二氧化碳已满,操作正确;
故选:D。
10.下列有关物质性质与用途的说法均正确的是
A.一氧化碳具有还原性,可用于铁的冶炼
B.金属铝不能与氧气反应,常用于制作炊具
C.氧气有助燃性,是一种良好的燃料
D.活性炭具有吸附性,常用于自来水杀菌消毒
【答案】A
【解析】A、一氧化碳具有还原性,可用于铁的冶炼,故选项说法正确;
B、金属铝能与氧气反应,常用于制作炊具,是利用了铝具有良好的导热性,故选项说法错误;
C、氧气有助燃性,但不具有可燃性,不能作燃料,故选项说法错误;
D、活性炭具有吸附性,常用于吸附自来水中的异味和色素,但不能用于杀菌消毒,故选项说法错误。
故选A。
11.厨房中的下列物质放入水中,能形成溶液的是
A.玉米面B.牛奶C.食盐D.花生油
【答案】C
【解析】A、面粉不溶于水,不能和水形成均一、稳定的混合物,面粉和水形成的混合物属于悬浊液;
B、牛奶不溶于水,不能和水形成均一、稳定的混合物,即不能和水形成溶液,牛奶和水形成的混合物属于乳浊液;
C、食盐易溶于水,能和水形成均一、稳定的混合物,即能和水形成溶液;
D、花生油不溶于水,不能和水形成均一、稳定的混合物,即不能和水形成溶液,花生油和水形成的混合物属于乳浊液;
故选C。
12.下列关于空气的说法错误的是
A.空气的主要成分是氮气和氧气
B.空气中含量最多的氮气在空气中的质量分数是78%
C.通电时稀有气体能发出有色光,所以在电光源方面有重要的用途
D.露天焚烧垃圾、工厂排放的烟尘、汽车排放的尾气都会造成空气污染
【答案】B
【解析】A、空气中各成分的体积分数分别是:氮气占78%、氧气占21%,其他气体占1%,因此空气的主要成分是氮气和氧气,故A选项说法正确;
B、空气中含量最多的氮气在空气中的体积分数是78%,不是质量分数,故B选项说法错误;
C、通电时稀有气体能发出有色光,在电光源方面有重要的用途,故C选项说法正确;
D、空气污染的途径主要有两个:有害气体和粉尘,露天焚烧垃圾、工厂排放的烟尘、汽车排放的尾气都会造成空气污染,故D选项说法正确;
故选B。
13.如图为KNO3、NaCl两种物质的溶解度曲线,下列说法正确的是
A.a1℃时,向100g水中加入20gKNO3,充分溶解后所得溶液是饱和溶液
B.KNO3和NaCl的溶解度相等
C.当KNO3中含有少量NaCl时,可以用蒸发结晶的方法提纯KNO3
D.将a2℃时等质量的NaCl与KNO3的饱和溶液降温到a1℃,所得溶液中溶质质量NaCl大于KNO3
【答案】D
【解析】A. a1℃时,硝酸钾溶解度大于20g,所以,向100g水中加入20gKNO3,充分溶解后所得溶液是不饱和溶液,错误。
B. 未指明温度,不能比较两种物质的溶解度。错误。
C. 硝酸钾和氯化钠的溶解度均随温度的升高而增大,硝酸钾的溶解度随温度的变化较大,氯化钠的溶解度随温度的变化较小,所以当KNO3中含有少量NaCl时,可以用降温结晶的方法提纯KNO3,错误。
D. 硝酸钾溶解度随温度的降低减少较大,将a2℃时等质量的NaCl与KNO3的饱和溶液降温到a1℃,硝酸钾析出晶体较大,硝酸钾溶液质量减少较大,所以所得溶液中溶质质量NaCl大于KNO3,正确。
故选D。
14.为了防止钢铁制品锈蚀,下列做法不正确的是
A.用洗涤剂除去铁制品表面的油膜B.在车船的表面喷涂油漆
C.在铁制品表面镀上一层其他金属D.将使用后的菜刀用布擦干
【答案】A
【解析】A、用洗涤剂除去铁制品表面的油膜,铁能与氧气和水充分接触,容易生锈,故选项做法不正确;
B、车船表面喷涂油漆,能够阻止铁与氧气、水接触,所以可防止铁生锈,故选项做法正确;
C、在铁制品表面镀上一层其它金属能够防止生锈,故选项做法正确;
D、将使用后的菜刀用布擦干,能防止与水分接触,能防止钢铁制品锈蚀,故选项做法正确。
故选A。
15.下列各组离子在水中能大量共存,并形成无色透明溶液的是
A.Na+、、Cl-、B.K+、Cu2+、Cl-、
C.Na+、Ba2+、OH-、D.Ca2+、H+、OH-、
【答案】A
【解析】A、四种离子在溶液中不能结合生成沉淀、气体、水,能大量共存,且不存在有色离子,故选项A正确;
B、四种离子在溶液中不能结合生成沉淀、气体、水,能大量共存,但 Cu2+ 的水溶液蓝色,故选项B错误;
C、 钡离子和硫酸根离子 在溶液中能结合成硫酸钡沉淀,不能大量共存,故选项C错误;
D、 氢离子和碳酸根离子在溶液中能结合成水和二氧化碳, 钙离子和碳酸根离子 在溶液中能结合成碳酸钙,不能大量共存,故选项D错误;
故选:A。
16.下列化学方程式与客观事实相符,且书写完全正确的是
A.镁条在空气中燃烧:
B.炼铁高炉中用赤铁矿炼铁:
C.洁净的铜丝浸入硝酸银溶液中:
D.用含氢氧化铝的药物治疗胃酸过多:
【答案】B
【解析】A、该化学方程式缺少反应条件,正确的化学方程式应为,故选项错误;
B、该化学方程式书写完全正确,故选项正确;
C、该化学方程式硝酸铜的化学式书写错误,正确的化学方程式应为Cu+2AgNO3═Cu(NO3)2+2Ag,故选项错误;
D、该化学方程式配平错误,化学计量数不是最简整数比,正确的化学方程式应为Al(OH)3+3HCl=AlCl3+3H2O,故选项错误。
故选B。
17.下列各选项中的物质,在指定条件下能一步实现转化的是
A.B.
C.D.
【答案】C
【解析】A.硫和氧气在点燃条件下反应生成二氧化硫,二氧化硫与氢氧化钠反应生成Na2SO3,而不是Na2SO4,该选项不正确;
B.氧化铁与一氧化碳在高温条件下反应生成铁,但铁与稀硫酸反应生成FeSO4,而不是Fe2(SO4)3,该选项不正确;
C.氧化钙与水反应生成氢氧化钙,氢氧化钙与氯化铝反应生成氢氧化铝沉淀和氯化钙,该选项正确;
D.过氧化氢在二氧化锰催化作用下生成水和氧气,而不是氢气,该选项说法不正确;
故选C。
18.下列四个实验方案设计合理的是
A.AB.BC.CD.D
【答案】D
【解析】A、除去N2中的O2,通过灼热的炭粉,炭粉与杂质气体氧气反应,生成二氧化碳气体,引入了新的杂质气体,故方案设计不合理;
B、二氧化碳不燃烧也不支持燃烧,存在大量二氧化碳时一氧化碳不容易被点燃,故方案设计不合理;
C、CaO中加入水会发生反应变成氢氧化钙,碳酸钙难溶于水,反而将原物质除去,不符合除杂原则,故选项方案设计不合理;
D、氢氧化钠可以跟杂质气体二氧化碳发生反应,能除去杂质气体且没有增加新的杂质,故方案设计合理。
故选D。
19.稀盐酸与氢氧化钠溶液反应时溶液pH的变化如图所示。下列说法正确的是
A.该反应的基本类型是中和反应
B.P点所示溶液中的溶质为NaOH
C.n点表示的溶液中的微粒只有Na+和C1-
D.该图所对应操作是将氢氧化钠溶液滴入稀盐酸中
【答案】D
【解析】A、该反应是中和反应,但中和反应不属于四种基本类型,故A错误;
B、P点所示溶液pH>7,观察曲线可知,盐酸已经被完全中和且氢氧化钠过量,故溶液中的溶质为NaC1和NaOH,故B错误;
C、n点表示稀盐酸和氢氧化钠恰好完全反应,n点的溶液中的微粒有Na+、C1-和H2O ,故C错误;
D、观察溶液pH变化可知,该图所对应操作是将氢氧化钠溶液滴入稀盐酸中,故D正确。
故选D。
20.工业上常采用氨碱法生产纯碱。其工业流程如图:
上述过程的化学反应原理为:
NaCl+NH3+CO2+H2O═NaHCO3↓+NH4Cl
2NaHCO3Na2CO3+H2O+CO2↑
下列说法正确的是
A.该条件下NaHCO3的溶解度比NH4Cl的溶解度大
B.析出晶体后剩余溶液中的溶质只有NH4Cl
C.析出晶体后的溶液为NaHCO3的不饱和溶液
D.在加压的条件下向饱和氨盐水中通入CO2,能加速NaHCO3的生成
【答案】D
【解析】A、由化学方程式可知,反应中生成碳酸氢钠与氯化铵的质量比为84:53.3,即生成的碳酸氢钠的质量大,反应后碳酸氢钠先结晶析出,说明该条件下NaHCO3的溶解度比NH4Cl的溶解度小,选项错误;
B、饱和溶液才能够结晶析出晶体,则析出碳酸氢钠晶体的溶液属于碳酸氢钠的饱和溶液,即析出晶体后剩余溶液中的溶质有NaHCO3和NH4Cl,选项错误;
C、饱和溶液才能够结晶析出晶体,则析出碳酸氢钠晶体的溶液属于碳酸氢钠的饱和溶液,选项错误;
D、气体的溶解度随压强增大而增加,所以在加压的条件下向饱和氨盐水中通入CO2,能够溶解更多的二氧化碳,能加速NaHCO3的生成,选项正确,故选D。
(非选择题 共60分)
21.“姑苏八点半,狮山新动夜”,每当华灯初上,绿宝步行街美食的香味便引来络绎不绝的食客。
(1)美食香气四溢,微观角度的原因是___________。
(2)下列食品富含维生素的是___________。(填序号)
a烤肉串 b苏式汤面 c珍珠奶茶 d凉拌马兰头
(3)鲜肉小馄饨汤鲜味美,用漏勺捞起小馄饨的过程与化学实验中的___________操作原理相同。
(4)糖粥中的红豆可以补充人体所需的铁元素,预防___________。
【答案】 分子在不断地运动 d 过滤 缺铁性贫血
【解析】(1)分子在不断地运动,具有香味的物质的分子运动到鼻孔处使人闻到香味,故填分子在不断地运动。
(2)a 烤肉串中富含蛋白质,选项错误;
b 苏式汤面富含糖类,选项错误;
c 珍珠奶茶中富含蛋白质,选项错误;
d 凉拌马兰头中富含维生素,选项正确,故填d。
(3)用漏勺捞起小馄饨的过程是分离难溶性固体与液体的过程,与化学实验中的过滤操作相似,故填过滤。
(4)人体缺铁易患缺铁性贫血,所以糖粥中的红豆可以补充人体所需的铁元素,预防缺铁性贫血,故填缺铁性贫血。
22.今有A、B、C、D、E五种装置如下图所示。请按要求回答问题。
(1)实验室用高锰酸钾制取氧气时,应选用的发生装置是_______;写出这个反应的化学方程式式:_______。
(2)某学生检查气体发生装置的气密性时,看到_________现象,证明气密性良好。
(3)用排水法收集氧气的理由是_______。
(4)当观察到E装置中_______时,开始收集O2。
(5)实验结束时,应先_______,否则可能会造成的后果是_______。
【答案】(1) A
(2)导管口有气泡冒出
(3)氧气不易溶于水且与水不反应
(4)导管口气泡连续均匀冒出
(5) 将导管移出水面 水倒流,炸裂试管
【解析】(1)实验室用高锰酸钾制取氧气反应物是固体,反应条件是加热,所以应选用的发生装置是A;
高锰酸钾加热分解生成锰酸钾、二氧化锰和氧气。化学方程式。
(2)检查气体发生装置的气密性时,若看到导管口有气泡冒出,则证明气密性良好。
(3)由于氧气不易溶于水且与水不反应,所以可用排水法收集氧气。
(4)排水法收集氧气,观察到导管口气泡连续均匀冒出时,表明氧气较纯,可开始收集O2。
(5)为防止水倒流,炸裂试管,实验结束时,应先将导管移出水面,然后熄灭酒精灯。
23.阅读下列科普短文。
气候变化是人类面临的巨大挑战,世界各国以全球协约的方式减排温室气体。中国政府提出在2060年前实现“碳中和”。“碳中和”是指通过植树造林、节能减排等形式,抵消人类生产生活产生的二氧化碳等温室气体排放,实现正负抵消,达到相对“零排放”。
影响二氧化碳排放的主要因素是人类消耗的化石能源急剧增加,排入大气中的二氧化碳增多。我国近年部分行业二氧化碳年排放量如图所示:
温度和pH对硼氢化钠水解半衰期(t1/2)的影响
氢气代替化石燃料能有效减少二氧化碳排放。目前已有多种制取氢气技术,其中硼氢化钠水解制氢法有储氢量高、使用安全等优点。硼氢化钠的水解的半衰期(t1/2)受温度和pH影响,根据Kreevy等人提出的经验公式计算所得数据见上表。
“碳捕获和碳封存”也可以减少二氧化碳排放,“碳封存”可从大气中分离出二氧化碳将其压缩液化泵入地下长期储存。
依据文章内容,回答下列问题:
(1)“碳中和”战略的实施有利于控制_______________。
(2)工业行业大类中,___________行业CO2年排放量最多。
(3)石油化工行业中天然气(主要成分是CH4)完全燃烧的化学方程式为____________。
(4)“碳封存”可将CO2压缩至地下储存,其原因是____________(从微观角度解释)。
(5)硼氢化钠水解的半衰期(t1/2)受温度和pH影响的规律是_____________。
【答案】(1)CO2等温室气体排放
(2)钢铁
(3)
(4)CO2分子间隔较大,容易被压缩
(5)在其它条件相同的情况下,温度一定,pH越大半衰期越长;pH一定,温度越高半衰期越短。(或温度一定,pH越小半衰期越短;pH一定,温度越低半衰期越长。)
【解析】(1)由题干信息可知,“碳中和”是指通过植树造林、节能减排等形式,抵消人类生产生活产生的二氧化碳等温室气体排放,达到相对“零排放”;
(2)由图可知,工业行业大类中,钢铁行业CO2年排放量最多;
(3)天然气的主要成分是甲烷,甲烷完全燃烧生成二氧化碳和水,该反应的化学方程式为:;
(4)“碳封存”可将CO2压缩至地下储存,是因为二氧化碳分子之间的间隔较大,容易被压缩;
(5)由表中数据可知,在其它条件相同的情况下,温度一定,pH越大,半衰期越长;pH一定,温度越高,半衰期越短。
24.地球是我们美丽的家园,保护环境人人有责。请回答下列问题:
Ⅰ.保护水资源
(1)下列各种“水”中,属于纯净物的是___________。
a.矿泉水 b.自来水 c.蒸馏水 d.运河水
(2)水未经处理直接排入河流,会使水面上藻类物质大量繁殖,水质恶化。某藻类含化学式为C106H263O106N16P的物质,则水中导致藻类生长过快的营养元素是_______(填元素名称)。
(3)某化工厂排放的废水中氨氮(以NH3形式存在)含量过高,次氯酸(HClO)可除去废水中的NH3,发生的反应为:。若废水碱性过强(pH>10),NH3的去除率会显著降低,原因是___________。
Ⅱ.实现碳中和
(4)化石燃料的燃烧是CO2排放的主要因素。
利用CO2为原料可以制取炭黑,流程如图所示,写出过程1的化学方程式___________,该过程中可循环使用的物质是Fe3O4和___________。
(5)将CO2作为资源也是实现碳中和的有效方法,以CO2和H2为原料,在一定条件可合成C2H6O,参加反应的CO2和H2的质量比为___________。
【答案】(1)c
(2)氮元素、磷元素
(3)碱性物质和次氯酸反应,消耗次氯酸
(4) FeO##氧化亚铁
(5)22:3
【解析】(1)
自然界中各种水大部分含有可溶性杂质或难溶性杂质,都是混合物。初中认为蒸馏水已将可溶性杂质和难溶性杂质去除干净,为纯净物,直接说水时表示水这种物质是纯净物。故选c。
(2)
常见的营养元素是氮、磷、钾元素,从藻类含化学式可知,其中含有N、P 元素,所以导致藻类生长过快的营养元素是氮、磷元素。
(3)
碱性过强则表示溶液中有较多的氢氧根离子,次氯酸是一种酸,可以和碱性物质反应,所以原因是碱性物质和次氯酸反应,消耗次氯酸。
(4)
过程1FeO和CO2在430℃的条件下反应生成C和Fe3O4,化学方程式为。
过程中投入CO2,产出C和O2,Fe3O4和FeO有投入有产出,在循环使用。
(5)
化学反应前后原子的种类和数目不变,则二氧化碳和氢气合成C2H6O有其它物质生成,根据二氧化碳中的碳氧比推测有水生成,则该反应的化学方程式为,所以二氧化碳和水的质量比为(44×2):(2×6)=22:3。
25.实验室用辉铜矿(主要成分为Cu2S,含少量Fe2O3、SiO2)制备碱式碳酸铜的主要实验流程如下:
已知:
①二氧化硅不溶于水,也不溶于酸。
②浸取时MnO2发生如下反应:2MnO2+Cu2S+4H2SO4=2MnSO4+2CuSO4+S↓+4H2O
(1)为了提高辉铜矿的浸取效率,可以采取的措施是_______(写出一种措施)。
(2)浸取时,Fe2O3溶于硫酸反应的化学方程式为_______;研究发现若先除铁再浸取,浸取速率明显变慢,其可能原因是_______。
(3)沉锰温度不宜过高,原因是____,沉锰时生成MnCO3和一种铵盐,有关反应的化学方程式为_____。
(4)整个流程中可以循环利用的物质是_____。
【答案】 粉碎矿石 铁离子能加快反应速率 防止碳酸氢铵受热分解 氨气
【解析】(1)为了提高辉铜矿的浸取效率,可以采取的措施:粉碎矿石(增大接触面积)、提高温度、搅拌等;
(2)浸取时,氧化铁与稀硫酸反应生成硫酸铁和水,该反应的化学方程式为:;
研究发现若先除铁再浸取,浸取速率明显变慢,其可能原因是:铁离子可加快反应速率;
(3)沉锰温度过高,碳酸氢铵会受热分解,故温度不易过高;
沉锰时,硫酸锰和碳酸氢铵、氨气反应生成碳酸锰和硫酸铵,该反应的化学方程式为:;
(4)由图可知,氨气既是反应物,又是生成物,可以循环利用。
26.工业上利用电石(主要成分为 CaC2)制备高纯度碳酸钙固体的流程如下:。
已知:①
②
③
(1)乙炔(C2H2)中碳元素的化合价是__________价(氢元素为+1 价)。乙炔是一种常见的燃料(类似甲烷),写出乙炔在空气中完全燃烧的化学方程式__________。
(2)操作③中采用的实验操作名称是__________。
(3)写出 X 的化学式:__________。
(4)将CO2通入Ca(OH)2溶液中,也可得到碳酸钙,其原理为__________(用化学方程式表示)。
(5)除水以外,该流程中可循环使用的物质是 __________(填化学式)。
(6)电石露置于空气中容易变质,其变质后的杂质为___________(填一种固体的化学式)。
【答案】(1) -1
(2)过滤
(3)H2O
(4)
(5)NH4Cl
(6)CaCO3
【解析】(1)乙炔(C2H2)中氢元素的化合价为+1价,根据化合物中正负化合价代数和为0可知,碳元素的化合价是-1价;甲烷在空气中完全燃烧生成二氧化碳和水,乙炔是一种常见的燃料(类似甲烷),因此乙炔在空气中完全燃烧生成二氧化碳和水,反应的化学方程式为:;
(2)操作③可分离固体和液体,为过滤操作;
(3)根据质量守恒定律,反应前后原子的个数和种类不变,反应前Ca原子1个,O原子2个,H原子10个,N原子2个,Cl原子2个;反应后Ca原子1个,H原子6个,N原子2个,Cl原子2个,则2X中含有4个H原子和2个O原子,则X的化学式为H2O;
(4)CO2与Ca(OH)2溶液反应生成碳酸钙和水,反应的化学方程式为:;
(5)步骤②中NH4Cl作为反应物,最后步骤③中又生成了NH4Cl,所以该流程中可循环使用的物质是NH4Cl;
(6)电石露置于空气中容易变质,会与空气中的水发生反应生成氢氧化钙,氢氧化钙和空气中的二氧化碳继续反应生成碳酸钙,电石也能与二氧化碳反应生成难溶性固体碳酸钙,因此电石露置于空气中变质后的杂质为碳酸钙,化学式为:CaCO3。
27.MgSO4·7H2O是一种重要的化工原料,某研究性学习小组设计了利用菱镁矿石(主要成分是MgCO3,并含有MnCO3、SiO2等杂质)制取MgSO4·7H2O的实验流程如下。
已知:①氧化过程发生的化学反应是;
②SiO2不溶于稀硫酸。
(1)酸浸时,为了提高反应速率,可以采取的措施是______。
(2)写出酸浸时MgCO3发生反应的化学反应方程式:______。
(3)过滤1得到的滤渣主要成分是______。
(4)过滤2得到的滤液在浓缩结晶后,要经过______、洗涤、干燥等步骤才可得到MgSO4·7H2O。
(5)若制得MgSO4·7H2O的质量为82.00g,测得MnCO3的质量为2.30g,且测得过滤1滤渣质量为4.70g,忽略各物质在溶液中的溶解损失,可计算出菱镁矿石中MgCO3的质量分数为______(写出计算过程)。
【答案】(1)将菱镁矿研磨成粉末(或升高温度、搅拌等)
(2)
(3)二氧化硅##SiO2
(4)过滤
(5)82g MgSO4·7H2O中含MgSO4的质量为:
解:设菱镁矿石中MgCO3的质量为x
x=28g
m(菱镁矿)=m(MgCO3)+m(MnCO3)+m(不溶物)=28.00g+2.30g+4.70g=35.00g
菱镁矿石中MgCO3的质量分数=
答:菱镁矿石中MgCO3的质量分数为80%
【解析】(1)
将菱镁矿研磨成粉末,可以增大反应物之间的接触面积,提高反应速率,或者升高温度、搅拌,均可以提高反应速率;
(2)
酸浸时,碳酸镁和稀硫酸反应生成硫酸镁、二氧化碳和水,该反应的化学方程式为:;
(3)
菱镁矿石主要成分是MgCO3,并含有MnCO3、SiO2等杂质,加入 稀硫酸,碳酸镁和稀硫酸反应生成硫酸镁、二氧化碳和水,碳酸锰和稀硫酸反应生成硫酸锰、二氧化碳和水,二氧化硅和稀硫酸不反应,故滤渣的主要成分是二氧化硅;
(4)
过滤可实现固液分离,故过滤2得到的滤液在浓缩结晶后,要经过过滤、洗涤、干燥等步骤才可得到MgSO4·7H2O;
(5)
见答案。
28.网友曝出某食品加工厂竟然将碳酸氢铵当作膨松剂加入面粉中制作饼干。
化学研究小组同学对此产生了疑问,并进行了科学探究活动。
【提出问题】①碳酸氢铵是一种化肥,能否用于食品加工中?②某品牌的膨松剂的成分是什么?
【查阅资料】①国家食品和药物管理局将食品级碳酸氢铵列为一般公认安全物质。《食品添加剂使用卫生标准》中规定可以使用食品级碳酸氢铵。②膨松剂是一种食品添加剂。它在食品制作过程中发生反应产生气体,使食品变得松软。常用的膨松剂主要有碳酸氢钠和碳酸氢铵中的一种或两种物质组成。③氨气是一种有刺激性气味的气体,极易溶于水,水溶液呈碱性。④ 2NaHCO3Na2CO3+H2O+CO2↑。
【定性研究】为探究某品牌膨松剂的主要成分,甲同学设计如图所示的实验方案和流程,并实验得到相应现象,回答下列问题:
(1)气体A的化学式为______。
(2)固体C成分的化学式为______。
(3)乙同学认为步骤①③都可以省略,于是设计了下图所示实验方案,对甲同学的实验结论进行验证探究。
① 乙同学在实验加热过程中,关闭K2,打开K1,发现湿润的红色石蕊试纸未变蓝,他经过一番思考,在K1处添加了下图中的______(选填字母)装置,实验终于获得成功。
② 乙同学继续加热,并关闭K1,打开K2,观察试管中的变化。丙同学认为将试管中的澄清石灰水换成水,也能得出正确结论,原因是______。
【定量研究】为进一步确认膨松剂中各成分含量,同学们取一包样品分成等质量的两份,选用上图实验装置,分别组合进行实验:(设该样品中各成分混合均匀)
【实验问题】根据相关实验数据计算,实验2中产生的水的质量为______。
【实验结论】该包膨松剂由80.96%的NaHCO3和19.04%的NH4HCO3组成。
【答案】 NH3 Na2CO3 C 碳酸氢铵与碳酸氢钠在加热时都会产生二氧化碳,水的作用是判断分解反应是否进行完全,若没有气泡说明反应完了 CA 5.4g
【解析】[定性研究]
(1)加入熟石灰会生成气体,说明含有碳酸氢铵,氢氧化钙和碳酸氢铵反应生成的气体A为氨气,化学式为NH3;
(2)固体C加入盐酸会生成气体B,则说明固体C是碳酸氢钠加热生成的碳酸钠,化学式为Na2CO3;
(3)① 为了证明有氨气的存在,应先把其中的二氧化碳气体除去,利用二氧化碳与氢氧化钠反应生成碳酸钠和水,所以可选用C装置;
②澄清石灰水的作用是判断反应是否进行完全,水也可代替其作用,当没有气泡说明反应完;
[定量研究]
根据浓硫酸质量的增加量考虑生成氨气的质量,在测量氨气质量之前需除去水蒸气和二氧化碳,故用氢氧化钠除去二氧化碳和水蒸气,故橡皮管连接CA;
[实验问题]碳酸氢铵受热分解生成氨气、二氧化碳和水,化学反应方程式为: ,装置A增重1.7g,说明生成氨气质量为1.7g,反应中氨气、二氧化碳和水质量比为17:44:18,那么生成二氧化碳的质量是4.4g,生成水的质量为1.8g;又因为碳酸氢钠分解生成二氧化碳,若测得C增重为13.2g,那么碳酸氢钠分解生成的二氧化碳的质量=13.2g-4.4g=8.8g,碳酸氢钠加热分解生成碳酸钠、水和二氧化碳,化学反应方程式为: ,反应中二氧化碳和水质量比为44:18,故该反应生成是质量为3.6g,故实验2中产生的水的质量为1.8g+3.6g=5.4g。
选项
实验目的
方案
A
除去N2中的O2
通过灼热的炭粉
B
除去CO2中的CO
在空气中点燃
C
除去CaO中的CaCO3
加水,过滤
D
除去CO中的CO2
通过氢氧化钠溶液
温度/℃
pH
t1/2/天
0
25
50
75
100
8
3.010-2
4.310-4
6.010-3
8.510-6
1.210-6
10
3.010-1
4.310-2
6.010-2
8.510-4
1.210-4
12
3.0101
4.3100
6.010-1
8.510-2
1.210-2
14
3.0102
4.3102
6.0101
8.5100
1.2100
实验序号
实验操作
最终数据记录
实验1
关闭K2,打开K1,橡皮管连接AC,加热试管
装置C增重13.2 g
实验2
关闭K1,打开K2,橡皮管连接______,加热试管
装置A增重1.7 g
相关试卷
这是一份黄金卷08-【赢在中考·黄金8卷】备战2023年中考化学全真模拟卷(苏州专用),文件包含黄金卷08-赢在中考·黄金8卷备战2023年中考化学全真模拟卷苏州专用原卷版docx、黄金卷08-赢在中考·黄金8卷备战2023年中考化学全真模拟卷苏州专用解析版docx等2份试卷配套教学资源,其中试卷共32页, 欢迎下载使用。
这是一份黄金卷07-【赢在中考·黄金8卷】备战2023年中考化学全真模拟卷(苏州专用),文件包含黄金卷07-赢在中考·黄金8卷备战2023年中考化学全真模拟卷苏州专用原卷版docx、黄金卷07-赢在中考·黄金8卷备战2023年中考化学全真模拟卷苏州专用解析版docx等2份试卷配套教学资源,其中试卷共32页, 欢迎下载使用。
这是一份黄金卷06-【赢在中考·黄金8卷】备战2023年中考化学全真模拟卷(苏州专用),文件包含黄金卷06-赢在中考·黄金8卷备战2023年中考化学全真模拟卷苏州专用原卷版docx、黄金卷06-赢在中考·黄金8卷备战2023年中考化学全真模拟卷苏州专用解析版docx等2份试卷配套教学资源,其中试卷共33页, 欢迎下载使用。

