所属成套资源:2024年高中化学新教材同步讲义必修第二册(含解析)
化学必修 第二册第八章 化学与可持续发展第二节 化学品的合理使用精品学案及答案
展开
这是一份化学必修 第二册第八章 化学与可持续发展第二节 化学品的合理使用精品学案及答案,共14页。
一、化肥、农药的合理施用
1.分类
2.合理施用化肥
思考1 (1)硝酸铵为什么必须改性处理后才能使用?
提示 硝酸铵是一种高效氮肥,但受热或经撞击易发生爆炸,必须作改性处理后才能施用。
(2)施用草木灰时应注意什么问题?
提示 因草木灰中的钾盐主要是K2CO3,极易溶于水,易流失,故不要在大雨前施用,施用后也不宜大量浇水;另外,草木灰是碱性的,不能与硫酸铵、碳酸铵等铵态氮肥混用,否则易造成氮肥损失。
3.合理施用农药
(1)农药发展历程
eq \x(植物农药):除虫菊、烟草等
↓
eq \x(无机农药):波尔多液、石灰硫黄合剂等
↓
eq \x(有机合成农药):有机氯农药、有机磷农药、氨基甲酸酯、拟除虫菊酯类农药等
(2)农药的发展方向:高效、低毒和低残留。
(3)农药的“功”与“过”
农药eq \b\lc\{\rc\ (\a\vs4\al\c1(“功”:防治农作物的病虫害,减少农作物, 损失,“过”:破坏害虫与天敌之间的生态平衡;, 施用不当会造成土壤和作物的农药, 残留超标,以及大气、水的污染))
思考2 敌敌畏或甲胺磷农药都是酯类物质,若在使用过程中不慎接触了敌敌畏或甲胺磷农药,立即用肥皂反复擦洗可避免中毒,为什么?
提示 肥皂的碱性较强,敌敌畏和甲胺磷都属于酯类物质,在碱性条件下水解失去毒性。
1.判断正误
(1)大雨天追肥有利于农作物的吸收( )
(2)硝酸铵(NH4NO3)可直接作化肥使用( )
(3)豆科植物在生长过程中不需要经常施用铵态化肥( )
(4)石灰硫黄合剂是一种植物杀菌剂,是合成农药( )
答案 (1)× (2)× (3)√ (4)×
2.下列关于农药和肥料的说法正确的是( )
A.氮肥只能通过人工合成而得到
B.含磷化合物都可以作为磷肥直接施用
C.草木灰含有K2CO3,可作为钾肥施用
D.农药都对人体无害,可以大量施用农药
答案 C
解析 自然固氮也能得到氮肥,A错误;含磷化合物不一定都可以作为磷肥直接施用,B错误;草木灰含有K2CO3,可作为钾肥施用,C正确;农药都对人体有害,不可以大量施用农药,D错误。
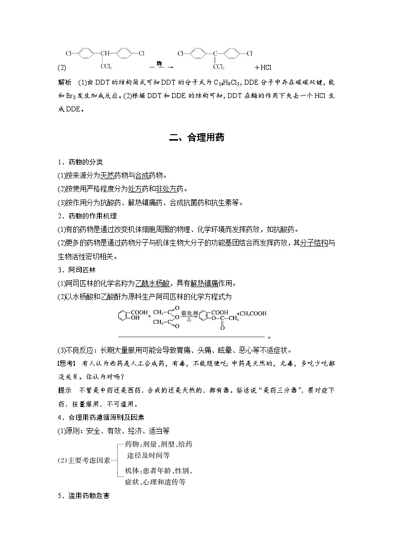
3.瑞士化学家米勒因合成DDT于1948年获得诺贝尔医学奖,DDT的合成为人类的卫生防疫事业做出了巨大贡献,但研究表明,DDT是一种难降解的有毒化合物,进入人体内会引起慢性中毒,我国1983年停止生产和使用,在生物体内DDT会在某种酶的作用下生成毒性较低的DDE,从而使某些害虫产生抗药性。
已知DDT的结构简式为,DDE的结构简式为
(1)DDT的分子式为__________,向DDE中滴加溴水,现象为____________。
(2)写出DDT在生物体内转化成DDE的化学方程式:_________________________。
答案 (1)C14H9Cl5 溴水褪色
(2)eq \(――→,\s\up7(酶)) +HCl
解析 (1)由DDT的结构简式可知DDT的分子式为C14H9Cl5,DDE分子中存在碳碳双键,能和Br2发生加成反应。(2)根据DDT和DDE的结构可知,DDT在酶的作用下失去一个HCl生成DDE。
二、合理用药
1.药物的分类
(1)按来源分为天然药物与合成药物。
(2)按使用严格程度分为处方药和非处方药。
(3)按作用分为抗酸药、解热镇痛药、合成抗菌药和抗生素等。
2.药物的作用机理
(1)有的药物是通过改变机体细胞周围的物理、化学环境而发挥药效,如抗酸药。
(2)更多的药物是通过药物分子与机体生物大分子的功能基团结合而发挥药效,其分子结构与生物活性密切相关。
3.阿司匹林
(1)阿司匹林的化学名称为乙酰水杨酸,具有解热镇痛作用。
(2)以水杨酸和乙酸酐为原料生产阿司匹林的化学方程式为
。
(3)不良反应:长期大量服用可能会导致胃痛、头痛、眩晕、恶心等不适症状。
思考 有人认为西药是人工合成药,有毒,不能随便吃;中药是天然的,无毒,多吃少吃都没关系。你认为对吗?
提示 不管是中药还是西药,合成的还是天然的,都有毒。俗话说“是药三分毒”,要对症下药,按量服用,不可滥用。
4.合理用药遵循原则及因素
(1)原则:安全、有效、经济、适当等
5.滥用药物危害
(1)滥用安眠药、抗生素、兴奋剂等对个人机体产生严重的影响。
(2)吸毒对个人和社会带来极大危害。
1.判断正误
(1)生活中食用的药物大多是天然药物( )
(2)小苏打片可以治疗胃病,主要是可以中和过多的胃酸,缓解胃部不适( )
(3)药物属于商品,患者可以在药店随意购买( )
(4)安眠药可以帮助睡眠,因此每当失眠时就可以服用安眠药( )
(5)青少年年龄还小,偶尔吸食一点毒品危害不大,教育一下就好( )
答案 (1)× (2)√ (3)× (4)× (5)×
2.(2022·长沙高一检测)下列关于药物的说法正确的是( )
A.药物的服用剂量越大,治疗效果越明显
B.包装上印有“OTC”标志的药品属于处方药
C.氢氧化铝可作为抑酸剂,用于治疗胃酸过多
D.长期大量服用阿司匹林可预防某些疾病,没有副作用
答案 C
解析 药物都是有副作用的,不能长期大量服用,A、D错误;包装上印有“OTC”的药物为非处方药,B错误;氢氧化铝为两性氢氧化物,可作为抑酸剂,用于治疗胃酸过多,C正确。
3.有四种常见药物:①阿司匹林(),②青霉素,③胃舒平[主要成分:Al(OH)3],④麻黄碱。
请回答:
(1)某同学胃酸过多,应选用的药物是__________(填序号,下同)。
(2)由于具有兴奋作用,国际奥委会严禁运动员服用的药物是________。
(3)从用药安全角度考虑,使用前要进行皮肤敏感性测试的药物是__________。
(4)阿司匹林药品标签上贴有OTC,它表示____________________________________。
(5)滥用药物会导致不良后果,如过量服用______会出现水杨酸中毒,应立即停药,并静脉注射NaHCO3溶液,试写出该药物和NaHCO3反应的离子方程式:___________________。
答案 (1)③ (2)④ (3)② (4)非处方药
(5)①+HCOeq \\al(-,3)―→+CO2↑+H2O
解析 (1)胃酸的主要成分为盐酸,治疗胃酸过多可选择③胃舒平,主要成分为Al(OH)3。
(2)因麻黄碱是一种生物碱,能对人的中枢神经系统起兴奋作用,国际奥委会严禁运动员服用。(3)青霉素是应用广泛的抗菌药物,它本身毒性很小,而较常见的却是药物过敏,引起不良的反应以致死亡,则使用前要进行皮肤敏感性测试。(5)阿司匹林在人体内产生水杨酸,过量服用易造成水杨酸中毒,可静脉注射NaHCO3溶液来降低酸性。
三、安全使用食品添加剂
1.食品添加剂的概念
食品添加剂是指为改善食品品质和色、香、味,以及防腐、保鲜和加工工艺的需要而加入食品中的人工合成或天然物质。
2.食品添加剂的分类
按照来源不同,可分为天然的食品添加剂和人工合成的食品添加剂两大类。
3.几种常用食品添加剂
4.食品添加剂使用的基本要求
(1)不应对人体产生任何健康危害。
(2)不应掩盖食品腐败变质。
(3)不应掩盖食品本身或加工过程中的质量缺陷,或以掺杂、掺假、伪造为目的而使用食品添加剂。
(4)不应降低食品本身的营养价值。
(5)在达到预期效果的前提下尽可能降低在食品中的使用量。
1.判断正误
(1)天然的食品添加剂对人体无害,人工合成的食品添加剂对人体有害( )
(2)甜蜜素是一种增加食品甜味的食品添加剂,为了增加食品的甜度,可大量使用( )
(3)碳酸钠可以作馒头、面包等食品的膨松剂,因为其受热分解,产生气体使食品疏松( )
(4)用盐卤和豆浆作用制取豆腐,是利用了蛋白质胶体聚沉的原理( )
(5)亚硝酸钠是一种食品防腐剂,有一定毒性和氧化性,如误食,可服用维生素C解毒( )
(6)幼儿生长发育快,钙是幼儿不可缺少的营养元素,因此在幼儿奶粉中可多加入碳酸钙等补钙剂( )
(7)苏丹红、三聚氰胺都是常用的食品添加剂,可调节食品的颜色及含氮量( )
答案 (1)× (2)× (3)× (4)√ (5)√ (6)× (7)×
2.(2023·南昌高一期中)下列食品添加剂中,其使用目的与反应速率有关的是( )
A.防腐剂 B.食用色素
C.增稠剂 D.甜味剂
答案 A
解析 A项,防腐剂可延缓氧化的反应速率,与反应速率有关; B项,食用色素是为了改变食品的色泽,与反应速率无关; C项,增稠剂是改变食物的粘稠度,与反应速率无关;D项,甜味剂是为了增加食物的甜味,与反应速率无关。
3.据中央电视台新闻报道,某品牌保健食品补钙剂经检测,H2O2含量超标,试回答下列问题。
(1)该品牌保健食品属于________(填字母,下同)的保健食品。
A.强化营养人群 B.特殊人群
C.健康异常人群
(2)试推测该保健食品中钙以__________的方式存在。
A.钙单质 B.Ca(OH)2
C.CaCO3 D.乳酸钙
(3)试写出H2O2的电子式:_________________。
(4)某成年女子,经化验知缺铁,如果该女子也食用补铁保健食品,能否与该品牌保健食品同时食用?
______(填“能”或“不能”)。如果不能,试用离子方程式表示其原因:___________。
答案 (1)A (2)CD (3) (4)不能 2Fe2++H2O2+2H+===2Fe3++2H2O
解析 (1)保健食品是食品的一个种类,具有一般食品的共性,用于强化营养,故选A。(2)胃液中含有盐酸,所以钙的补充主要以CaCO3、乳酸钙等形式补充,便于吸收,而Ca(OH)2属于碱,影响消化。(3)H2O2为共价化合物,其电子式为。(4)该保健品中H2O2可以和补铁保健品中的Fe2+发生反应生成Fe3+,影响吸收,因此不能同时食用,其离子方程式为2Fe2++H2O2+2H+===2Fe3++2H2O。
1.某地筹建中的“生态农业科技园区”,不仅是农业高新技术示范和推广基地,也将是一个观光休闲的生态农业园区。在一些生产思路上你认为不妥当的是( )
A.将农家肥与化肥综合施用,以提高增产效益
B.对大棚中的植物施加适量的CO2,以促进其光合作用
C.种植、养殖、制沼气相结合,既可改善环境又可提高农业和畜牧业的产量
D.将硝酸铵和熟石灰混合使用,在给农作物提供营养元素的同时,又能降低土壤的酸性
答案 D
解析 熟石灰和硝酸铵反应生成NH3,会降低肥效。
2.下列关于药物的使用说法不正确的是( )
A.使用青霉素需要进行皮试
B.大部分药物有毒副作用,不能滥用
C.阿司匹林是一种解热镇痛药
D.氢氧化钠能中和盐酸,可用作抗酸药
答案 D
解析 青霉素容易发生过敏反应,使用前需要进行过敏试验,故A正确;大部分药物都有毒副作用,应该在医生指导下使用,不能滥用,故B正确;阿司匹林能解热镇痛,是一种常用的解热镇痛药,故C正确;氢氧化钠是强碱,有强腐蚀性,故不能用作抗酸药,故D错误。
3.食品抗氧化剂是能阻止或延缓食品氧化变质、提高食品稳定性和延长贮存期的食品添加剂。下列物质不属于食品抗氧化剂的是( )
A.糕点中的配料维生素C
B.方便面里的味精(谷氨酸钠)
C.葡萄酒中的少量二氧化硫
D.火腿肠中的少量亚硝酸钠
答案 B
解析 味精属于增味剂。
4.(2023·广东肇庆高一期中)食品和药品关系着人的生存和健康。下列说法不正确的是( )
A.碳酸钠用于治疗胃酸过多
B.蔬菜、粗粮中的纤维素有助于消化
C.氮气化学性质稳定,可用于食品保鲜
D.某些食品中可适当添加二氧化硫,可以起到防腐和抗氧化的作用
答案 A
解析 碳酸钠碱性强,一般不能用于治疗胃酸过多,碳酸氢钠用于治疗胃酸过多,A错误。
5.为提高人体素质,避免人体缺碘影响正常的生命活动,我国早已采取食盐加碘措施。据报道,人体从食物中摄取碘后,碘便在甲状腺中积存下来,通过一系列化学反应可形成甲状腺素。甲状腺素的结构如图,回答下列问题:
(1)甲状腺素由__________种元素组成。
(2)“加碘食盐”中的碘元素以碘酸钾(KIO3)的形式存在,KIO3中碘的化合价是________,我们用稀盐酸和淀粉KI试纸可以检验食盐中碘酸钾的存在,实验现象是_________________。
(3)在“加碘食盐”包装袋上有“烹调时,待食品熟后加入碘盐”文字说明,由此可推测碘酸钾在受热时容易________。
答案 (1)5 (2)+5 淀粉KI试纸变蓝色 (3)分解
解析 (1)由结构图可知甲状腺素含有C、H、O、N、I 5种元素。(2)KIO3中碘的化合价是+5,KIO3和稀盐酸、KI反应生成碘单质,淀粉遇碘变蓝色,因此淀粉KI试纸变蓝色。(3)由包装袋说明可知KIO3受热易分解。
题组一 化肥、农药的合理施用
1.下列现象,不是化肥的不合理施用导致的是( )
A.乡村农田周围的小河河水发绿发臭,鱼虾大面积死亡
B.长期耕垦的农田出现土壤酸化,土壤板结
C.长期耕种的农田重金属元素、有毒物质超标
D.城市的空气中PM2.5含量超标、雨水酸度增强
答案 D
解析 城市空气中PM2.5含量超标、雨水酸度增强和汽车尾气、工业废气排放有关。
2.正确施用化肥和农药可以促进农业生产,下列说法正确的是( )
A.长期施用DDT不会导致残留
B.使用可溶性磷肥有利于植物对磷的吸收
C.(NH4)2SO4和草木灰混合施用肥料更佳
D.有机磷杀虫剂可降解,可以大量使用
答案 B
解析 DDT难降解,长期施用会残留,A错误;磷肥分为水溶性、弱酸溶性、难溶性,施用可溶性磷肥更有利于植物吸收,B正确;草木灰呈碱性,铵态氮肥与碱性物质反应会释放氨气,降低肥效,C错误;大量施用有机磷杀虫剂可能导致人体中毒,D错误。
3.尿素是人工合成的有机物,其结构简式为,下列关于尿素的叙述不正确的是( )
A.尿素是一种氮肥
B.尿素是人体新陈代谢的一种产物
C.尿素在水中可以电离出NHeq \\al(+,4)
D.尿素的分子式为CH4N2O,是一种有机氮肥
答案 C
解析 根据尿素的结构简式,尿素分子中不含NHeq \\al(+,4),在溶液中也不能电离出NHeq \\al(+,4)。
题组二 合理用药
4.下列有关合理用药的说法错误的是( )
A.对症下药是合理用药的首要原则
B.能被充分、快速吸收而无刺激性的药物,可在饭前口服
C.一种药物的用量,是经过严格的科学实验和大量的临床研究确定的
D.中药全部来自天然,因此无任何毒副作用
答案 D
解析 药物一般都有一定的毒副作用,长期大量服用,会危害人体健康,故D错误。
5.人体胃酸的主要成分是盐酸。胃酸可助消化食物,但胃酸过多会损伤胃黏膜,使人感觉不适。抗酸药(又称抑酸剂)可以中和胃里过多的胃酸。下列物质不属于抗酸药的是( )
A.阿司匹林(主要成分:)
B.胃舒平[主要成分:Al(OH)3]
C.碳酸氢钠片(主要成分:NaHCO3)
D.胃得乐(主要成分:MgCO3)
答案 A
解析 氢氧化铝能够与盐酸反应生成氯化铝和水,消耗氢离子,所以可以用于治疗胃酸过多,故不选B;碳酸氢钠能够与盐酸反应生成氯化钠、水和二氧化碳,消耗氢离子,所以可以用于治疗胃酸过多,故不选C;碳酸镁能够与盐酸反应生成氯化镁、水和二氧化碳,消耗氢离子,所以可以用于治疗胃酸过多,故不选D。
6.毒品大麻的结构简式为,下列有关大麻的说法错误的是( )
A.青少年好奇心强,偶尔吸食一点,很快就会提神,学习效率高
B.大麻分子中含两种官能团
C.大麻能使酸性KMnO4溶液褪色
D.1 ml 大麻可以和足量单质钠反应生成1 ml 氢气
答案 A
解析 毒品的危害很大,青少年吸食毒品,很容易成瘾,危害个人、家庭及社会,青少年一定要远离毒品,A错误;根据大麻的结构简式可知,大麻分子中含—OH和两种官能团,可以使酸性KMnO4溶液褪色,1 ml大麻和足量钠反应可生成1 ml氢气,B、C、D正确。
题组三 安全使用食品添加剂
7.(2023·山西朔州一中高一联考)“舌尖上的安全”成为网络热搜词之一,下列做法不符合食品安全要求的是( )
A.用碳酸氢钠作发酵粉
B.在酱油中加入铁强化剂补充铁元素
C.可用铝制餐具长时间存放酸性或碱性食物
D.葡萄酒中通常含有微量SO2,SO2既可以杀菌又能防止营养成分被氧化
答案 C
8.(2022·天津市第二南开中学高一检测)某自热方便火锅蔬菜包信息如下表所示,配料表中的山梨酸钾属于( )
A.调味剂 B.着色剂
C.膨松剂 D.防腐剂
答案 D
解析 调味剂为食盐,没有着色剂和膨松剂,山梨酸钾主要用作食品防腐剂,故选D。
9.(2023·四川资阳中学高一期中)化学与生产生活、社会发展密切相关,下列有关说法正确的是( )
A.食品包装袋中常用的干燥剂有生石灰、还原铁粉、硅胶等
B.二氧化硫有毒,不可以将其添加到任何食品或饮料中
C.BaSO3可被用作消化系统X射线检查的内服药剂,俗称“钡餐”
D.胆矾和石灰乳混合可制成一种常用的农药—波尔多液
答案 D
解析 铁粉可用作食品抗氧化剂,不具备吸水性,不能作干燥剂,A错误;二氧化硫在葡萄酒酿制过程中作抗氧化剂,B错误;硫酸钡不溶于水且不与盐酸反应,能用作钡餐,BaSO3不可以作钡餐,C错误。
10.(2022·甘肃天水第一中学高一检测)化学与人类生产、生活密切相关,下列有关说法正确的是( )
A.维生素C可防治坏血病,因而我们需要大量补充药物维生素C
B.重金属盐能使蛋白质变性,所以吞服“钡餐”会引起中毒
C.药物可以帮助我们战胜疾病,但我们仍需要合理用药
D.亚硝酸钠是常用的防腐剂,对人体无害
答案 C
解析 维生素C可防治坏血病,新鲜的水果、蔬菜中含有丰富的维生素C,因而我们不需要大量补充药物维生素C,故A错误;“钡餐”是硫酸钡,硫酸钡难溶于胃酸,所以吞服“钡餐”不会引起中毒,故B错误;亚硝酸钠是常用的防腐剂,但亚硝酸钠有一定毒性,因此食品中亚硝酸钠的使用量有严格规定,故D错误。
11.柠檬酸是一种常用的食品增味剂,其结构简式为,下列有关柠檬酸的说法错误的是( )
A.1 ml柠檬酸和足量的金属钠反应,最多生成44.8 L(标准状况下)的氢气
B.柠檬酸的分子式为C6H8O7
C.柠檬酸在一定条件下既可以和乙酸反应,又可以和乙醇反应
D.1 ml柠檬酸最多消耗4 ml NaOH
答案 D
解析 由柠檬酸的结构简式可知,柠檬酸分子中含三个羧基和一个羟基,羧基和氢氧化钠反应,但羟基和氢氧化钠不反应,故1 ml柠檬酸最多消耗3 ml NaOH。
12.拟除虫菊酯类农药是一种高效、低毒、对昆虫有强烈触杀作用的杀虫剂,其中对光稳定的溴氰菊酯的结构简式如图所示。下列关于该化合物的叙述不正确的是( )
A.该化合物的分子式为C22H19NO3Br2
B.该化合物属于烃
C.该化合物在碱性条件下失去药效
D.该化合物在一定条件下可发生加成反应
答案 B
解析 根据该化合物的结构简式知,其分子式为C22H19NO3Br2,A正确;溴氰菊酯中除含有碳、氢元素外,还含有氮、氧、溴元素,不属于烃,B错误;该化合物中含有酯基,具有酯的性质,在碱性条件下水解而失去药效,C正确;该化合物中含有碳碳双键,能发生加成反应,D正确。
13.(2023·无锡高一检测)亚硝酸钠(NaNO2)是一种具有咸味、有毒,且价格比食盐(NaCl)便宜的工业用盐,常被误作食盐使用,导致多起中毒事故发生,它的部分性质如图,下列说法错误的是( )
A.图中所涉及的化学反应都是氧化还原反应
B.亚硝酸钠可以加到食品中,但添加量要符合规定
C.NaNO2与N2H4反应生成NaN3的化学方程式为NaNO2+N2H4===NaN3+2H2O
D.可用淀粉碘化钾试纸和食醋鉴别食盐(NaCl)与亚硝酸钠(NaNO2)
答案 A
解析 亚硝酸钠和氯化铵反应生成亚硝酸铵和氯化钠,该反应是非氧化还原反应,故A错误;亚硝酸钠具有防腐性,可以防止食品变质,但添加量要符合要求,否则会引起中毒,故B正确;NaNO2与N2H4反应生成NaN3和水,其反应的化学方程式为NaNO2+N2H4===NaN3+2H2O,故C正确;亚硝酸钠(NaNO2)在酸性条件下与碘化钾反应生成单质碘,单质碘遇淀粉变蓝,因此可用淀粉碘化钾试纸和食醋鉴别食盐(NaCl)与亚硝酸钠(NaNO2),故D正确。
14.有一类抗酸药能有效地治疗因胃酸过多引起的胃痛、胃胀等,其有效成分除了中学化学中熟知的氧化镁、氢氧化镁、氢氧化铝、碳酸钙、碳酸氢钠等外,还有一些我们不太熟悉的物质,如双羟基铝碳酸钠、柠檬酸钠、三硅酸镁等。联系我们所学知识,试完成下列各题:
(1)人的胃液中含有大量的盐酸,可以为胃蛋白酶提供酸性环境,同时还可以杀死随食物进入胃部的细菌,但胃液酸度过高会患胃酸过多症,下列物质不宜用作治疗胃酸过多的药物的主要成分的是________(填字母,下同)。
A.小苏打粉 B.Al(OH)3粉
C.氧化钙粉 D.纯碳酸钙粉
(2)胃镜检查发现胃少量出血,说明胃溃疡已深及黏膜下层,此种情况下胃溃疡患者胃酸过多可考虑选用上小题中的________。
(3)某品牌抗酸药的主要成分有糖衣、碳酸镁、氢氧化铝、淀粉。
①写出该抗酸药发挥功效时的化学方程式:________________________。
②淀粉在抗酸药中作填充剂、黏合剂,淀粉在人体内酶的催化作用下发生水解反应,最终转化为(写分子式):________________________________________。
③服用抗酸药时,为什么一般要嚼碎后吞服?____________________________。
答案 (1)C (2)B (3)①MgCO3+2HCl===MgCl2+CO2↑+H2O、Al(OH)3+3HCl===AlCl3+3H2O ②C6H12O6 ③嚼碎后能增大固体表面积,加快反应速率
解析 (1)CaO溶于水生成强碱并放出大量的热会灼伤和腐蚀人体。(2)患胃溃疡较重者,不能食用与胃酸反应产生CO2气体的抗酸药。为避免胃穿孔,可服用Al(OH)3粉。(3)能发挥药效的是碳酸镁和氢氧化铝,淀粉水解的最终产物为葡萄糖。
15.(1)下列六种生活中常见物质:①食盐 ②食用油 ③青霉素 ④鸡蛋 ⑤西红柿 ⑥塑料
按要求用序号填空:
作调味剂的是______________________________________;
作抗生素的是______________________________________;
富含蛋白质的是_____________________________________;
富含维生素的是_____________________________________;
富含油脂的是_______________________________________;
属于合成材料的是___________________________________。
(2)一个体重50 kg的健康人,体内约含有2 g铁,这2 g铁在人体内不是以单质的形式存在,而是以Fe2+和Fe3+的形式存在。正二价铁离子易被吸收,给贫血者补充铁时,应给予含Fe2+的亚铁盐,如硫酸亚铁,服用维生素C,可使食物中的Fe3+还原成Fe2+,有利于人体吸收。
①在人体中进行Fe2+eq \(,\s\up7(Ⅰ),\s\d5(Ⅱ))Fe3+的转化时,Ⅰ 中的Fe2+作__________(填“氧化剂”或“还原剂”),Ⅱ 中的Fe3+作__________(填“氧化剂”或“还原剂”)。
②“服用维生素C,可使食物中的Fe3+还原成Fe2+”这句话指出,维生素C在这一反应中作__________(填“氧化剂”或“还原剂”)。
③市场出售的某种麦片中含有微量的颗粒细小的还原铁粉,这些铁粉在人体胃酸(HCl)的作用下转化成亚铁盐,此反应的离子方程式为____________________________________。
答案 (1)① ③ ④ ⑤ ② ⑥ (2)①还原剂
氧化剂 ②还原剂 ③Fe+2H+===Fe2++H2↑
解析 (1)①食盐有咸味,可作调味剂;②食用油富含油脂;③青霉素是抗生素;④鸡蛋富含蛋白质;⑤西红柿富含维生素;⑥塑料是人工合成材料。(2)①Fe2+→Fe3+的转化时,元素的化合价升高,Fe2+作还原剂;Fe3+→Fe2+转化时,元素的化合价降低,Fe3+作氧化剂。②维生素C可使食物中的Fe3+还原成Fe2+,Fe元素的化合价降低,作氧化剂,则维生素C具有还原性,作还原剂。③铁粉在人体胃酸(主要成分是盐酸)的作用下转化成亚铁盐,离子方程式为Fe+2H+===Fe2++H2↑。
类别
功能
品种
着色剂
改善食品色泽
天然色素如红曲红等;合成色素如柠檬黄等
增味剂
增加食品鲜味
味精等
膨松剂
使食品松软或酥脆
碳酸氢铵、碳酸氢钠等
凝固剂
改善食品形态
盐卤、葡萄糖酸δ内酯等
防腐剂
防止食品腐败变质
苯甲酸及其钠盐、山梨酸及其钾盐等
抗氧化剂
防止食品因氧化而变质
抗坏血酸(即维生素C)等
营养强化剂
补充必要的营养成分
碘酸钾、维生素、碳酸钙、硫酸亚铁、硫酸锌等
食品名称
蔬菜包
配料
莲藕、木耳、海带、食用盐、山梨酸钾
贮存条件
阴凉干燥处、常温保存
保质期
10个月
相关学案
这是一份高中化学人教版 (2019)必修 第二册第二节 化学品的合理使用优质导学案,文件包含人教版1019高中化学必修2同步讲义第23讲化学品的合理使用教师版docx、人教版1019高中化学必修2同步讲义第23讲化学品的合理使用学生版docx等2份学案配套教学资源,其中学案共15页, 欢迎下载使用。
这是一份高中化学人教版 (2019)必修 第二册第二节 化学品的合理使用学案设计,共12页。学案主要包含了化肥,合理用药,安全使用食品添加剂等内容,欢迎下载使用。
这是一份高中人教版 (2019)第八章 化学与可持续发展第二节 化学品的合理使用学案设计,共20页。学案主要包含了化肥,人工合成药物,合理用药,安全使用食品添加剂等内容,欢迎下载使用。

