 
 
 
 
 
 
所属成套资源:人教版化学必修第二册PPT课件+教案+分层练习+导学案(原卷+解析卷)整册(含单元复习资料)
人教版 (2019)必修 第二册第二节 化学品的合理使用精品达标测试
展开
这是一份人教版 (2019)必修 第二册第二节 化学品的合理使用精品达标测试,文件包含人教版2019高中化学必修二822安全使用食品添加剂导学案原卷docx、人教版2019高中化学必修二822安全使用食品添加剂导学案解析卷docx等2份试卷配套教学资源,其中试卷共19页, 欢迎下载使用。
第二课时 安全使用食品添加剂
【学习目标】1.通过阅读教材、查阅资料,能从分类的视角认识常见的食品添加剂所属的类别、组成、性质和作用,能正确对待和使用食品添加剂。
2.通过调查包装食品、讨论交流,增强使用食品添加剂的科学态度,提高使用食品添加剂的社会责任,促进实现“知、情、意、行”的统一。
【学习重点】常见食品添加剂的种类和功能
【学习难点】认识化学学科的应用价值
【课前预习】
旧知回顾:1.组成人体的营养元素有哪些特点?
2.日常生活中,为了促进人体健康,你认为在饮食调节方面要注意哪些问题?
新知预习:1.食品添加剂是化学物质,对人体健康有害,所有不能使用食品添加剂,对吗?
2.常见有哪些食品添加剂?食品添加剂的使用原则是什么?
【课中探究】
情景导入:观看视频“食品添加剂”。(视频见PPT)
一、常见食品添加剂的种类及作用
活动一、食品添加剂及种类
 任务一、阅读教材P111页最后自然段,思考食品添加剂的概念是什么?
 = 1 \* GB3 \* MERGEFORMAT ①定义:
 = 2 \* GB3 \* MERGEFORMAT ②标识:
任务二、阅读教材P112~113页内容,思考常见食品添加剂的作用、种类及物质分别是什么?填写表格内容。
 = 1 \* GB3 \* MERGEFORMAT ①作用:
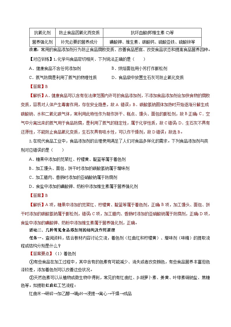
 = 2 \* GB3 \* MERGEFORMAT ②几种常见食品添加剂
注意:
【对应训练】1.化学与食品密切相关.下列说法正确的是( )
A.健康食品不含任何添加剂 B.烘焙面包用小苏打作膨松剂
C.氮气防腐是利用了氮气的物理性质 D.食品袋中放置生石灰可防止氧化变质
 2.在现代食品工业中,食品添加剂的合理使用满足了人们对食品多样化的需求。下列食品添加剂与类别对应错误的是( )
A.糖果中添加的苋菜红、柠檬黄、靛蓝等属于着色剂
B.加工馒头、面包、饼干时添加的碳酸氢钠属于增味剂
C.加工腊肉、香肠时添加的亚硝酸钠属于防腐剂
D.食盐中添加的碘酸钾、奶粉中添加维生素属于营养强化剂
活动二、几种常见食品添加剂的结构及作用原理
任务一、查阅资料,结合教材内容讨论交流,着色剂(红曲红和柠檬黄)、增味剂(味精)的提取流程或结构分别是什么?
(1)着色剂
(2)增味剂
任务二、查阅资料,结合教材P115页“研究与实践”栏目,思考常见凝固剂、膨松剂的组成及作用原理分别是什么?
(1)凝固剂:
膨松剂:
任务三、查阅资料,结合教材内容讨论交流,常见防腐剂、抗氧化剂的组成及作用原理分别是什么?
(1)防腐剂
抗氧化剂:
任务四、查阅资料,结合教材内容讨论交流,常见营养强化剂的组成及作用原理分别是什么?
【对应训练】1.味精是一种常用的增味剂,其结构简式为:。下列有关味精的描述错误的是( )
A.味精既可以和盐酸反应,又可以和NaOH溶液反应
B.味精可以以淀粉为原料通过发酵法生产获得
C.炒菜时加入味精越多,菜味道越鲜美,吃了更健康
D.味精溶液呈酸性,使用时碱性食物中忌加味精
2.膨松剂是一种食品添加剂,它受热分解产生的气体能使面胚在焙烤过程中变得松软,多孔。碳酸氢钠是常用的膨松剂之一,它可以与酒石酸氢钾、淀粉等按一定比例混合制成复合膨松剂,复合膨松剂遇水会产生二氧化碳,起到膨松作用。下列有关膨松剂的说法正确的是( )
A.膨松剂使用量越大,食品越松软,越符合人们的要求
B.酵母属于复合膨松剂
C.碳酸氢钠作膨松剂时,必须与酒石酸氢钾、淀粉混合使用
D.复合膨松剂应在干燥的环境中保存
二、安全使用食品添加剂
活动一、认识食品添加剂的利与弊
任务一、讨论交流:结合已有知识,归纳总结使用食品添加剂有哪些利与弊?
①利:
②弊:
任务二、结合教材P112页“思考与讨论”,谈谈你是如何看待食品广告中“零添加”“绝对不含防腐剂”的说法?
【对应训练】1.科学合理地使用食品添加剂能保障食品质量与安全。下列说法错误的是( )
A.“甜味剂”甜蜜素(C6H11NHSO3Na)属于糖类
B.“膨松剂”碳酸氢铵受热能放出氨气和二氧化碳
C.“防腐剂”亚硝酸钠长期超量食用容易引发人体细胞癌变
D.“增稠剂”MG(C17H35COOCH2CHOHCH2OH)水解可生成甘油
2.多年来沸沸扬扬的“奶粉三聚氰胺”事件,使部分人产生了拒绝化学品的想法,而忽视了化学与生活、社会的密切关系。下列有关化学品的使用正确的是( )
A.凡含有食品添加剂的食物对人体均有害,不可食用
B.聚乙烯、聚氯乙烯制成的塑料袋都可用于食品包装
C.适量的食品添加剂可以改变食物的色、香、味、营养结构、腐败时间等,如可以在食盐中加碘、酱油中补铁,食物中加维生素,这些做法都是积极的,对人体有益的
D.苏打片主要成分NaHCO3、胃舒平主要成分是Al(OH)3都可用于胃溃疡病人胃酸过多的治疗
活动二、食品添加剂的使用原则及要求
任务一、结合教材P114页表8-2,思考食品添加剂的使用原则及基本要求分别是什么?
①原则:
②要求:
注意:
任务二、问题探究:你经常食用保健品吗?请谈谈你对保健品和食品添加剂有哪些新的认识?
【对应训练】1.下列对食品的处理符合食品安全要求的是( )
A.使用“瘦肉精”激素饲料养的猪,猪肉的瘦肉率更高、营养价值更高
B.用福尔马林浸泡的海产品保鲜时间更长,味道更鲜美
C.添加工业染料“苏丹红”后的饲料喂养的鸭子产下的红心鸭蛋,营养价值更高
D.酱油中加铁、粮食制品中加赖氨酸营养更全面
2.“舌尖上的安全”成为网络热搜词之一.下列做法符合食品安全要求的是( )
A.氢氧化钠固体具有吸水性可用作食品干燥剂
B.用亚硝酸钠代替食盐烹调食物
C.用碳酸氢钠作发酵粉
D.将霉变油菜籽压榨成食用油
【课后巩固】1.下列.关于食品添加剂的说法正确的是( )
A.食盐不可作防腐剂 B.食品添加剂都可补充食品的营养成分
C.胡萝卜素可作着色剂 D.醋只能作调味剂
2.食品安全问题日益引起人们的重视,下列做法会损害人体健康的是( )
A.用小苏打烘焙糕点 B.用干冰冷藏食物
C.在酱油中加入铁强化剂补充铁元素 D.加工火腿肠时放入过量亚硝酸钠防腐
3.下列与生产、生活相关的化学知识描述正确的是( )
A.使用高效低毒的农药,既能提高作物产量,又能降低农药残留量
B.食品包装袋中常放入生石灰作为抗氧化剂,防止食品变质
C.水瓶胆中的水垢可用饱和食盐水清洗
D.明矾可用于净水,也可用于淡化海水
4.下列说法不正确的是( )
A.碳酸氢钠药片是抗酸药,服用时喝些醋能提高药效
B.《神农本草经》记载麻黄能“止咳逆上气”,说明古代中国人已用麻黄治疗咳嗽
C.谷氨酸钠是常用的食品添加剂
D.食盐可作调味剂,也可作食品防腐剂
5.下列有关应用的叙述错误的是( )
A.二氧化硫具有漂白性,防腐和抗氧化等作用,可以作为食品添加剂
B.硅具有半导体性能,高纯硅可用于制作光感电池
C.氮化硅陶瓷属于传统无机非金属材料,可用于制造陶瓷发动机的受热面
D.闻名世界的秦兵马俑是陶制品,由黏土经高温烧结而成
6.下表是某风味固体饮料中的配料(部分)与说明:
①蔗糖是白砂糖的主要成分,与麦芽糖均为二糖;②柠檬黄是常见的天然色素;③L-抗坏血酸易被氧化而发挥抗氧化作用,是常用的抗氧化剂;④铁是血红细胞形成的必需元素。上述判断正确的是( )
A.只有①③ B.只有②③④
C.只有①③④ D.①②③④
7.民以食为天。下列说法错误的是( )
A.硬化油不易被空气氧化变质,是制造人造奶油的原料
B.亚硝酸钠具有一定毒性,不能用作食品防腐剂
C.铝制餐具不宜用来长时间存放酸性食物或碱性食物
D.酱油中添加铁强化剂,可减少缺铁性贫血问题的发生
8.医药、食品添加剂等属于精细化学品。生产精细化学品已经成为当代化学工业结构调整的重点之一、科学、安全、有效和合理地使用化学品是每一位生产者和消费者的要求和责任。回答下列问题:
(1)向食品中加入调味剂,能改善或改变食品的口味,下列不属于调味剂的是_______(填字母)。
a.食盐 b.辣椒粉 
c.小苏打 d.谷氨酸钠
(2)由于人们的年龄阶段、工作环境及地方性营养状况等的特殊要求,需要在食品中加入营养强化剂,以补充必要的营养成分。下列不属于营养强化剂的是_______(填字母)。
a.焦糖色 b.铁强化酱油中的乙二胺四乙酸铁钠
c.碘酸钾 d.苯甲酸钠
(3)某抗酸药每片含有CaCO3534mg,Mg(OH)2180mg。该抗酸药发挥药效时的离子方程式是_______
______________________________________________________,服用抗酸药时,一般要嚼碎后吞服,原因是____________________________________________________。
(4)阿司匹林的结构简式如图1所示,若口服阿司匹林后,在胃肠酶的作用下,1ml阿司匹林与1ml水发生水解反应,生成1mlA和1mlB两种物质。其中A的结构简式如图2所示,则B的结构简式为___________________________。阿司匹林跟NaHCO3同时服用,可使上述水解产物A与NaHCO3反应,生成可溶性盐随尿液排出,此可溶性盐的结构简式是_____________________(已知A中羟基不与NaHCO3反应)。
 类别
作用
品种
配料
白砂糖、食品添加剂(柠檬黄、L-抗坏血酸等)、矿物质(焦磷酸铁等)
生产日期
请见包装背面
保质期
18个月
贮存条件
常温条件贮存,并置于阴凉干燥处
相关试卷
这是一份必修 第二册第二节 化学品的合理使用精品随堂练习题,文件包含人教版2019高中化学必修二822安全使用食品添加剂分层练习原卷docx、人教版2019高中化学必修二822安全使用食品添加剂分层练习解析卷docx等2份试卷配套教学资源,其中试卷共12页, 欢迎下载使用。
这是一份人教版 (2019)必修 第二册第七章 有机化合物第四节 基本营养物质精品当堂检测题,文件包含人教版2019高中化学必修二743油脂导学案原卷docx、人教版2019高中化学必修二743油脂导学案解析卷docx等2份试卷配套教学资源,其中试卷共19页, 欢迎下载使用。
这是一份化学必修 第二册第四节 基本营养物质优秀练习,文件包含人教版2019高中化学必修二741糖类导学案原卷docx、人教版2019高中化学必修二741糖类导学案解析卷docx等2份试卷配套教学资源,其中试卷共20页, 欢迎下载使用。
 
 
 
 
 
 
 
 
 


