





高中化学人教版 (2019)必修 第二册第二节 化学品的合理使用优质导学案
展开知识精讲
知识点01 化肥、农药的合理使用
1.化学品的分类
2.合理使用化肥
(1)根据化肥本身的性质进行科学施用
(2)过量施用化肥易造成水体____________,产生水华等污染现象
(3)不合理施用化肥会影响土壤的酸碱性和土壤结构
3.合理使用农药
(1)农药种类
(2)农药发展的方向:______、______、______
(3)不合理施用农药的危害
①农药可能会破坏害虫与天敌之间的生态平衡,一些害虫还会产生抗药性。
②蜜蜂等传粉昆虫对农药很敏感,大田用药如不注意就会引起这些昆虫的大量死亡。
③农药施用方法、用量和时机不当,会造成土壤和作物的农药残留超标,以及大气、地表水和地下水的污染。
【特别提醒】不同化肥混合施用时可能会造成肥效的降低,如草木灰不能与铵态氮肥混合施用。
【即学即练1】下列说法中错误的一项是( )。
A.化肥中含有重金属元素、有毒有机物和放射性物质,施入土壤后会形成潜在的土壤污染
B.化肥的施用会造成土壤污染和水污染,但不会造成大气污染
C.持续农业运动是以将化肥、农药施用保持最低水平,保障食品安全为中心的
D.农药本身就有毒,施用不合理会对环境造成污染
知识点02 合理用药
1.药物分类
2.药物的作用机理
(1)有的药物是通过改变机体细胞周围的物理、化学环境而发挥药效,如抗酸药。
(2)更多的药物是通过药物分子与机体生物大分子的功能基团结合而发挥药效,其分子结构与生物活性密切相关。
3.阿司匹林
(1)合成反应
(2)化学名称:__________________
(3)功效:____________
(4)不良反应
①在人体内产生的水杨酸会刺激胃肠粘膜
②长期服用可能导致胃痛、头疼、眩晕、恶心等症状
4.合理使用药物
(1)遵循原则:______、______、______和适当
(2)防止滥用药物
①不能长期服用安眠药或镇静剂
②不能滥用抗生素
③运动员不能服用兴奋剂
(3)拒绝毒品
【即学即练2】(2022·西安高一检测)下列物质中,可用于治疗胃酸过多的是( )。
A.碳酸氢钠 B.氯化钠 C.氢氧化钠 D.硫酸钠
知识点03 安全使用食品添加剂
1.功能
(1)改善食品品质和色、香、味
(2)满足防腐、保鲜和加工工艺需要
2.分类
(1)按来源
①____________食品添加剂
②____________食品添加剂
(2)按功能
【即学即练3】食品着色剂的主要作用是( )。
A.防腐 B.防潮 C.增加营养 D.使食品色泽诱人
能力拓展
考法01 化肥、农药的使用
【典例1】在自然界里的磷矿石中,磷酸钙矿[Ca3(PO4)2]是很少的,主要是磷灰石矿Ca5(PO4)3F]。它们都是难溶性物质,不容易被植物吸收。
(1)工业上用磷酸钙矿石混以石英砂(SiO2)和炭粉在1773K左右的电炉中加热制白磷(P4),反应方程式为:2Ca3(PO4)2+6SiO2+10C6CaSiO3+P4↑+10CO↑,在该反应中氧化剂为________________。
(2)工业上常用磷酸钙矿石和浓硫酸在加热条件下反应制取磷酸,试写出该反应的化学方程式:___________________________________________________。
(3)氟磷灰石[Ca5(PO4)3F]的组成可以看成是由CaF2与Ca3(PO4)2按物质的量比____________组成;1ml Ca5(PO4)3F最多可以与____________ml H2SO4反应生成可溶性的过磷酸钙肥料[Ca(H2PO4)2]。
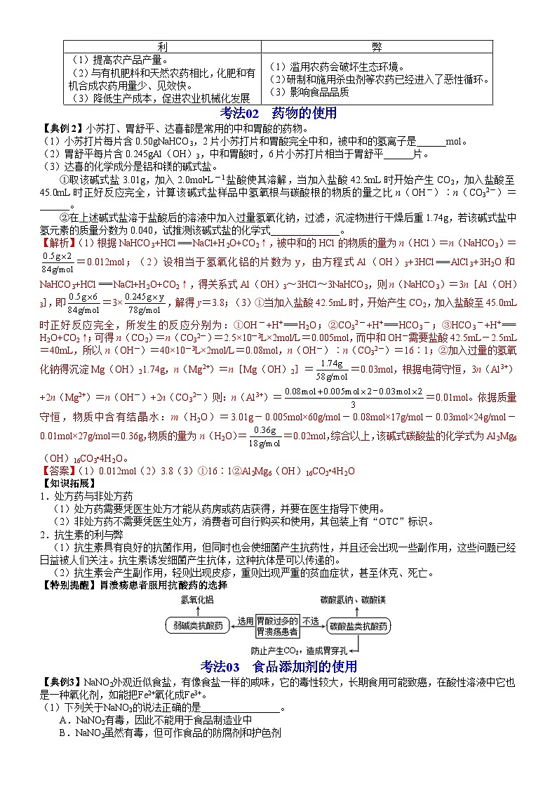
【知识拓展】化肥、农药使用的利与弊
考法02 药物的使用
【典例2】小苏打、胃舒平、达喜都是常用的中和胃酸的药物。
(1)小苏打片每片含0.50gNaHCO3,2片小苏打片和胃酸完全中和,被中和的氢离子是______ml。
(2)胃舒平每片含0.245gAl(OH)3,中和胃酸时,6片小苏打片相当于胃舒平______片。
(3)达喜的化学成分是铝和镁的碱式盐。
①取该碱式盐3.01g,加入2.0ml•L-1盐酸使其溶解,当加入盐酸42.5mL时开始产生CO2,加入盐酸至45.0mL时正好反应完全,计算该碱式盐样品中氢氧根与碳酸根的物质的量之比n(OH-)∶n(CO32-)=______。
②在上述碱式盐溶于盐酸后的溶液中加入过量氢氧化钠,过滤,沉淀物进行干燥后重1.74g,若该碱式盐中氢元素的质量分数为0.040,试推测该碱式盐的化学式______________。
【知识拓展】
1.处方药与非处方药
(1)处方药需要凭医生处方才能从药房或药店获得,并要在医生指导下使用。
(2)非处方药不需要凭医生处方,消费者可自行购买和使用,其包装上有“OTC”标识。
2.抗生素的利与弊
(1)抗生素具有良好的抗菌作用,但同时也会使细菌产生抗药性,并且还会出现一些副作用,这些问题已经日益被人们关注。抗生素诱发细菌产生抗体,这种抗体是可以传递的。
(2)抗生素会产生副作用,轻则出现皮疹,重则出现严重的贫血症状,甚至休克、死亡。
【特别提醒】胃溃疡患者服用抗酸药的选择
考法03 食品添加剂的使用
【典例3】NaNO2外观近似食盐,有像食盐一样的咸味,它的毒性较大,长期食用可能致癌,在酸性溶液中它也是一种氧化剂,如能把Fe2+氧化成Fe3+。
(1)下列关于NaNO2的说法正确的是________________。
A.NaNO2有毒,因此不能用于食品制造业中
B.NaNO2虽然有毒,但可作食品的防腐剂和护色剂
C.食品在腌制的过程中,食品内的硝酸盐生成亚硝酸盐的反应为还原反应
D.在缺少食盐的情况下,可以用NaNO2代替食盐使用
(2)人体正常的血红蛋白中含有Fe2+,若误食亚硝酸盐(如NaNO2),则导致血红蛋白中的Fe2+转化为Fe3+而中毒,服用维生素C可解毒。下列叙述错误的是________(填序号)。
A.亚硝酸盐被还原
B.维生素C是还原剂
C.维生素C也可作食品添加剂使用
D.亚硝酸盐是还原剂
(3)某同学把酸性高锰酸钾溶液滴入NaNO2溶液中,观察到紫色褪去,同时生成NO3-和Mn2+,请写出反应的离子方程式________________________。
【知识拓展】
1.正确认识食品添加剂的注意事项
(1)正确区别食品添加剂与有毒物质
①常见的食品添加剂或加入食品添加剂的食品有亚硝酸钠、苯甲酸钠、加碘食盐、加铁酱油、锌强化食盐、高钙奶粉等。
②吊白块、三聚氰胺、瘦肉精、福尔马林、苏丹红等为有毒物质,不属于食品添加剂,食品加工过程中不能使用这些有毒物质,食品中也不能含有。
(2)正确认识天然食品添加剂与合成食品添加剂。
①天然食品添加剂与合成食品添加剂都有安全用量。
②天然食品添加剂与合成食品添加剂只要符合国家标准,都是安全的。
③天然食品添加剂一般比合成食品添加剂成本高、用量大,颜色不如合成食品添加剂鲜艳。
2.食品添加剂的利与弊
食品添加剂是用于改善食品品质、延长食品保存期、增加食品营养成分的一类化学合成或天然物质。食品添加剂的作用有以下四点:
(1)控制食品的化学变化、物理变化、微生物变化,以减少因食品变质而引起的损耗,降低微生物的危害,保证食品的质量;
(2)延长食品的有效保存期;
(3)便于食品加工,有利于加工工艺;
(4)改善食品的色、香、味和营养价值。但是使用不当也会对人体造成危害,如过量使用防腐剂亚硝酸钠会有致癌的可能。
3.使用原则
分层提分
题组A 基础过关练
1.下列药物类型中由于过度使用导致人类面临无药可用的危机的是( )。
A.中成药 B.抗生素 C.抗酸药 D.解热镇痛药
2.(2022·杭州高一检测)某品牌红腐乳配料表如下:大豆、饮用水、食用酒精、食用盐、小麦粉、红曲米、氯化镁、谷氨酸钠,下列关于食品添加剂的说法不正确的一组是( )。
A.谷氨酸钠是防腐剂
B.食用食盐是调味剂
C.红曲米含天然色素,是着色剂
D.氯化镁是豆腐的凝固剂
3.在化肥和农药的施用过程中,下列操作正确的是( )。
A.为了提高含氮量,可以不必考虑施用过程中化肥对土壤产生的不良影响
B.碳铵化肥可以和碱性的草木灰混合施用
C.为增强作物的抗寒、抗旱能力,可以适当地施用一些磷肥
D.使用了某一效果显著的杀虫剂后,可以长期使用,不必更换品牌
4.(2022·青岛高一下期末)市场上出现了各种各样的营养食盐,如锌营养盐、钙营养盐、硒营养盐、低钠营养盐、加碘营养盐等十多种营养保健盐。下列说法正确的是( )。
A.加碘食盐是在食盐中加入了单质碘
B.钙营养盐是在食盐中加入了氯化钙、碳酸钙等含钙物质
C.低钠盐中的钠离子比氯离子少,所以低钠盐是一种带负电的物质
D.这几类营养盐的主要成分都氯化物
5.我国科学家在全球率先成功发现了有效治疗Ⅱ型糖尿病的神奇分子--非肽类分子激动剂(代号为Bc5,化学式为C54H52N4O16S2),它的神奇之处在于能模拟人体内的某些大分子,促进人体的胰岛素分泌,发挥对血糖的调节作用,这一发现将为千百万Ⅱ型糖尿病患者解除病痛。则下列说法正确的是( )。
A.Bc5中一定不含
B.葡萄糖、麦芽糖、蔗糖均能与新制氢氧化铜反应生成Cu2O
C.Bc5是高分子化合物
D.糖类的通式均满足(CH2O)n
6.(湖北省高中名校2023届高三下学期第三次联合测评)化学与生产、生活和科技密切相关。下列说法错误的是( )。
A.含氟牙膏能预防龋齿
B.光伏发电符合绿色发展
C.过期药品为可回收垃圾
D.退耕还林有利于碳中和
7.某食品广告称:“我公司生产的新型糕点不含糖,是糖尿病患者的最佳选择”。下表是其包装袋上的说明,从表中的配料中分别选出一种物质填在相应的横线上。
(1)富含蛋白质的是______;
(2)富含油脂的是______;
(3)属于防腐剂的是______;
(4)属于着色剂的是______;
(5)属于增味剂的是______;
(6)属于膨松剂的是______;
(7)请分析该食品广告中的说法是否科学?_______________________。
8.随着经济的高速发展,物质生活的极大丰富,人们对各种营养保健食品方面的需求越来越高,其中以补钙为主的保健产品成为世界上消耗量巨大的保健食品之一。据报道,某品牌保健食品补钙剂经检测,H2O2含量超标,试回答下列问题:
(1)该品牌保健食品补钙剂属于________的保健食品。
A.强化营养人群 B.特殊人群 C.健康异常人群
(2)试推测该保健食品补钙剂中钙以________________的方式存在。
A.钙单质 B.Ca(OH)2 C.CaCO3 D.乳酸钙
(3)试写出超标的H2O2的电子式_______________。
(4)某成年女子,经化验知缺铁,如果该女子也服用补铁保健食品,能否与该品牌保健食品补钙剂同时服用?________。如果不能,试用化学方程式表示其原因________________。
题组B 能力提升练
1.(2022·临沂高一检测)化学与人类生活、生产密切相关。下列说法正确的是( )。
A.二氧化硫有毒,严禁将其添加到任何食品和饮料中
B.维生素C具有还原性,食用维生素C含量较高的食物不利于人体对铁元素的吸收
C.在食品包装袋里加一小包氧化亚铁防止食品被氧化
D.为了提高奶制品中蛋白质的含量添加三聚氰胺
2.下列不属于农药污染综合治理措施的是( )。
A.研制低毒、低残留农药
B.改进农药使用方法,控制一次使用量
C.禁止在农田中使用农药
D.综合防治植物病虫,减少农药用量
3.曲酸是一种非常有潜力的食品添加剂。经测定曲酸的分子式为C6H6O4,结构式如右图所示,试根据曲酸分子结构特点,推测曲酸不可能具有的性质为( )。
A.能发生酯化反应 B.能够使溴水褪色
C.具有抗氧化性 D.具有强酸性
4.“水能载舟,亦能覆舟”,药物能治病,但用药不当也能给人带来伤害,我们应遵医嘱,合理用药。关于药品的使用与作用,下列说法正确的是( )。
A.“OTC”表示非处方药
B.毒品就是有毒的药品
C.西药都是人工合成的,有毒,不能随便吃;中药是天然的,无毒,可放心食用
D.睡觉前服用安眠药,起床后服用兴奋剂,对学生学习很有好处
5.(2021~2022学年浙江省宁波市高一下期中)人体胃酸的主要成分是盐酸,胃酸可助消化食物,但胃酸过多会损伤胃粘膜,使人感觉不适。抗酸药(又称抑酸剂)可以减少胃内过多的胃酸。下列物质不属于抗酸药的是( )。
A.阿司匹林(主要成分)
B.胃舒平[主要成分:Al(OH)3]
C.碳酸氢钠片(主要成分:NaHCO3)
D.胃得乐(主要成分:MgCO3)
6.下列化肥可以与草木灰(含K2CO3)混合使用的是( )。
A.(NH4)2SO4 B.NH4Cl C.KNO3 D.NH4NO3
7.应用化学元素周期律的有关知识,对某些化合物进行研究,有助于开发新的农药。例如在含氯杀虫剂氯氰菊酯中引进氟原子后,形成氟氯菊酯,其杀虫活性提高一倍。但是现有农药往往具有毒性大,残留期长的缺点,从而造成对环境的污染。现根据周期表的有关知识,回答下列问题:
(1)常用农药中所包含的元素主要位于元素周期表的______。你认为今后制取农药的发展方向是___________。
(2)现有一种农药含有的某一种非金属A元素原子最外层电子数是核电荷数的三分之一,此元素是_______(填元素符号)。它的上一个周期同主族B元素,其原子结构示意图为_________,A元素的非金属性比B元素_______(填强或弱)。
8.有下列七种物质:①阿司匹林、②青霉素、③胃舒平、④麻黄碱、⑤葡萄糖、⑥苯甲酸钠、⑦维生素C。请回答下列问题:
(1)被称作抗坏血酸的是________(填序号,下同)。
(2)可用作食品防腐剂的是________。
(3)生活中常见的有阻止多种细菌生长功能的抗生素类药物是________。
(4)可通过血液运输为人体补充能量的是________。
(5)由于具有兴奋作用,国际奥委会严禁运动员服用的药物是________。
(6)滥用________药物会导致不良后果,若过量服用会引起中毒,应立即停药,并静脉注射NaHCO3溶液。
(7)某同学胃酸过多,应选用的药物是________;抗酸药是治疗胃酸过多的一类药物,写出一种抗酸药中和胃酸的化学方程式________________________。
题组C 培优拔尖练
1.(2021·湖南合格考)下列关于化学品的使用说法正确的是( )。
A.化肥可使农作物增产,施用越多越好
B.食品添加剂的使用应逐步禁止,实现零添加
C.农药应向着高效、低毒和低残留的方向发展
D.长期患病的患者,可在没有医生指导下服用处方药
2.某地筹建中的“生态农业科技园区”,不仅是农业高新技术示范和推广基地,也将是一个观光休闲的生态农业园区。在一些生产思路上你认为不妥当的是( )。
A.将农家肥与化肥综合施用,以提高增产效益
B.对大棚中的植物施加适量的CO2,以促进其光合作用
C.种植、养殖、制沼气相结合,既可改善环境又可提高农畜牧业的产量
D.将硝酸铵和熟石灰混合施用,在给农作物提供营养元素的同时,又能降低土壤的酸性
3.食品中可以按规定加入一定量的食品添剂、干燥剂或除氧剂,下列说法正确的是( )。
A.补血营养品中添加微量铁粉,作为补铁剂
B.中秋月饼包装袋内有小袋铁粉,只是作为干燥剂
C.苏打饼干包装盒中有小袋生石灰,作为补钙剂
D.卤制品中加入大量亚硝酸钠,作为防腐剂
4.(2022·浙江衢州高一下期末)某工厂用CaSO4、NH3、H2O、CO2制备(NH4)2SO4,其工艺流程如下:
下列推断不合理的是
A.往甲中通CO2有利于(NH4)2SO4生成
B.生成1ml(NH4)2SO4至少消耗2ml NH3
C.CO2可被循环使用
D.直接蒸干滤液能得到纯净的(NH4)2SO4
5.味精是烹制菜肴时常用的调味品,其主要成分是谷氨酸钠(化学式为C5H8NO4Na)。谷氨酸钠有鲜味,易溶于水。某品牌味精包装上标注:“谷氨酸钠含量≥80%,NaCl含量<20%”。某学校化学科研小组对此味精中NaCl的含量进行测定。
Ⅰ.查阅资料:谷氨酸钠的存在不影响NaCl含量的测定。
Ⅱ.设计实验方案:
(1)实验原理:通过味精与硝酸银反应生成氯化银的质量计算该味精中NaCl的质量分数。
(2)实验试剂:水、AgNO3溶液等
(3)实验过程:
①操作(Ⅰ)所需要的玻璃仪器有____________________。
②通过计算判断该味精中NaCl的质量分数是__________,判断该味精中NaCl__________(填“符合”或“不符合”)其包装上标注的标准。
③若溶液A的体积为50 mL,则其中NaCl的物质的量浓度为_____________。
课程标准
课标解读
1.认识常见的化学品
2.了解化学品的合理使用
1.能结合化学品在日常生活中的广泛应用,依据探究目的,设计探究方案,运用化学实验、调查等方法进行实验探究。
2.通过对各类化学品的学习,使学生认识到科学、安全、有效和合理地使用化学品是每一位生产者和消费者的要求和责任。
类别
功能
品种
着色剂
改善食品色泽
天然色素如红曲红等;合成色素如柠檬黄等
增味剂
增加食品鲜味
味精(谷氨酸钠)
膨松剂
使食品膨松或酥脆
碳酸氢铵、碳酸氢钠
凝固剂
改善食品形态
盐卤、葡萄糖酸-δ-内酯
防腐剂
防止食品腐败变质
苯甲酸及其钠盐、山梨酸及其钾盐
抗氧化剂
防止食品因氧化而变质
抗坏血酸(维生素C)
营养强化剂
补充必要的营养成分
碘酸钾、维生素、碳酸钙、硫酸亚铁、硫酸锌
利
弊
(1)提高农产品产量。
(2)与有机肥料和天然农药相比,化肥和有机合成农药用量少、见效快。
(3)降低生产成本,促进农业机械化发展
(1)滥用农药会破坏生态环境。
(2)研制和施用杀虫剂等农药已经进入了恶性循环。
(3)影响食品品质
品名
×××
配料
鲜鸡蛋、精面粉、精炼植物油、碳酸氢钠、甜蜜素、柠檬黄、苯甲酸钠等
保质期
120天
生产日期
标于包装袋封口上
高中化学人教版 (2019)必修 第二册第二节 化学品的合理使用导学案及答案: 这是一份高中化学人教版 (2019)必修 第二册第二节 化学品的合理使用导学案及答案,共4页。
人教版 (2019)必修 第二册第二节 化学品的合理使用学案: 这是一份人教版 (2019)必修 第二册第二节 化学品的合理使用学案,共3页。
高中人教版 (2019)第二节 化学品的合理使用导学案: 这是一份高中人教版 (2019)第二节 化学品的合理使用导学案,共12页。学案主要包含了化肥,合理用药,安全使用食品添加剂等内容,欢迎下载使用。