





广东省佛山市南海区西樵高级中学2023-2024高三下学期3月考试地理试题(原卷版+解析版)
展开
这是一份广东省佛山市南海区西樵高级中学2023-2024高三下学期3月考试地理试题(原卷版+解析版),文件包含精品解析广东省佛山市南海区西樵高级中学2023-2024高三下学期3月考试地理试题原卷版docx、精品解析广东省佛山市南海区西樵高级中学2023-2024高三下学期3月考试地理试题解析版docx等2份试卷配套教学资源,其中试卷共21页, 欢迎下载使用。
本试卷共6页,满分100分,考试时间75分钟。
注意事项:
1.答卷前,考生务必用黑色字迹钢笔或签字笔将自己的姓名、考生号、考场号和座位号填写在答题卡上,将条形码横贴在答题卡右上角“条形码粘贴处”。
2.作答选择题时,选出每小题答案后,用2B铅笔把答题卡上对应题目选项的答案信息点涂黑;如需改动,用橡皮擦干净后,再选涂其他答案,答案不能答在试卷上。
3.非选择题必须用黑色字迹钢笔或签字笔作答,答案必须写在答题卡各题目指定区域内相应位置上;如需改动,先划掉原来的答案,然后再写上新的答案;不准使用铅笔和涂改液,不按以上要求作答的答案无效。
4.考生必须保持答题卡整洁,考试结束后,将试卷和答题卡一并交回。
一、选择题:本大题共16小题,每小题3分,共48分。在每小题列出的四个选项中,只有一项符合题目要求。
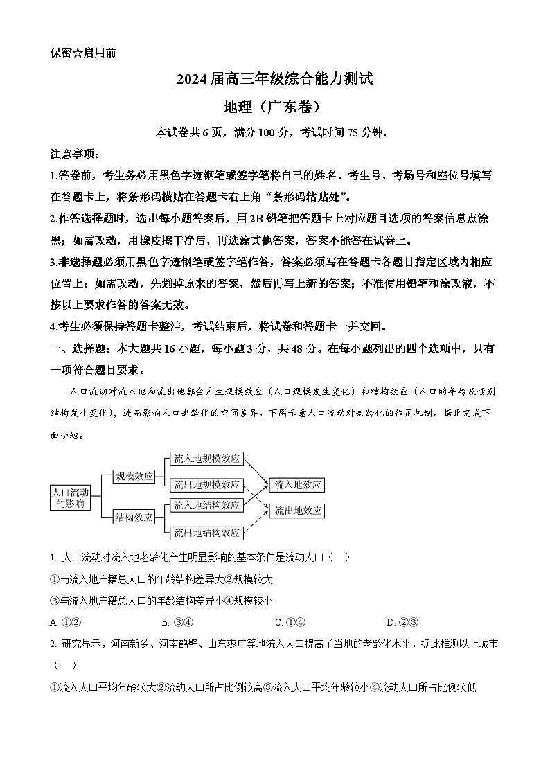
人口流动对流入地和流出地都会产生规模效应(人口规模发生变化)和结构效应(人口的年龄及性别结构发生变化),进而影响人口老龄化的空间差异。下图示意人口流动对老龄化的作用机制。据此完成下面小题。
1. 人口流动对流入地老龄化产生明显影响的基本条件是流动人口( )
①与流入地户籍总人口的年龄结构差异大②规模较大
③与流入地户籍总人口的年龄结构差异小④规模较小
A. ①②B. ③④C. ①④D. ②③
2. 研究显示,河南新乡、河南鹤壁、山东枣庄等地流入人口提高了当地的老龄化水平,据此推测以上城市( )
①流入人口平均年龄较大②流动人口所占比例较高③流入人口平均年龄较小④流动人口所占比例较低
A. ①②B. ③④C. ①④D. ②③
【答案】1. A 2. A
【解析】
【1题详解】
人口流动对流入地老龄化产生明显影响的基本条件是流动人口与流入地户籍总人口的年龄结构差异大,这样才会发生人口的年龄结构变化,产生规模效应,①正确,③错误;人口流动规模较大,对流入地老龄化产生明显影响,②正确,④错误。综上所述,A正确,BCD错误。故选A。
【2题详解】
河南新乡、河南鹤壁、山东枣庄等地流入人口提高了当地老龄化水平,说明迁入人口平均年龄大,迁入人口占总人口的比例大,才对当地老龄化影响大,①②正确,③④错误。综上所述,A正确,BCD错误。故选A。
【点睛】经济因素是人口迁移主要的、经常起作用的因素。经济越发展,人口在地区之间的迁移就越受经济条件的制约。
口袋公园指规模较小的城市开放空间,利用较小地块进行绿化种植,再配置座椅等便民服务设施,分为居住型、工作型、交通型等不同类型。下图是我国某城市三种不同类型的口袋公园一天内平均入园人数统计图。据此完成下面小题。
3. 图2中①、②、③依次对应的口袋公园类型是( )
A. 居住型一工作型一交通型B. 交通型一工作型一居住型
C. 居住型一交通型一工作型D. 交通型一居住型一工作型
4. 为提高居民居住环境及生活品质,我国某城市拟建一座口袋公园(下图),公园主入口最佳位置应位于公园的( )
A. 西北角B. 东南角C. 西南角D. 东北角
【答案】3. D 4. B
【解析】
【3题详解】
结合材料分析,交通型口袋公园位于交通节点附近,如公交站、地铁站等,因此可能全天都有相对稳定的人流,尤其是早晚高峰时段,因为通勤者可能在等待交通工具时使用这些公园,因此①为交通型;居住型口袋公园通常位于居民区附近,在早晚人流量较高,中午人流量低,因为居民可能在早晨上班前或者晚饭后散步时使用这些公园,因此②为居住型;工作型口袋公园中午时段人流量可能较高,因为工作人员可能在午休时间使用这些公园,因此③为工作型。故选D。
【4题详解】
读图分析,该口袋公园位于三个住宅区之间,并且南部有文化宫,东南角介于三个住宅区之间,靠近城市次干道和内部支路,离文化宫也比较近,交通便利,方便居民进入公园休闲娱乐,并且东南角不会对三个住宅区造成直接干扰,其他方向都不如东南角便利。故选B。
【点睛】交通型口袋公园是一种结合城市交通系统和绿色空间设计的小型公园或绿地,它们通常位于城市中的交通节点或繁忙街道旁,旨在为市民提供一个短暂休息、放松身心的场所,同时也起到改善城市环境质量、提升城市景观的作用。
“引江济太”工程是指利用望虞河等太湖流域骨干水利工程调引长江清水入太湖及周边河网,向太湖周边城市及下游地区供水。望虞河现引水枢纽位于福山水道内侧,未来拟将引水枢纽外移到长江边。走马塘是该区域一条重要的排水通道,不定期排水。下图示意“引江济太”工程示意图。据此完成下面小题。
5. “引江济太”工程多在冬季开始调水,但2022年7月首次在主汛期调水,可能是因为2022年太湖流域( )
①梅雨开始日期提前②梅雨开始日期推迟③夏季风较强④夏季风较弱
A. ①③B. ②④C. ②③D. ①④
6. 未来拟将引水枢纽外移至长江边,主要考虑( )
A. 降低输水成本B. 提高调水水质C. 减少泥沙淤积影响D. 增大调水总量
【答案】5. A 6. D
【解析】
【5题详解】
“引江济太”工程多在冬季开始调水,但2022年7月首次在主汛期调水,这说明2022年太湖流域降水偏少,太湖水位过低,因此需要从长江调水来补充太湖流域的水,也就是太湖流域处于“空梅”的情况,降水较少,可推知此时太湖流域夏季风较强,梅雨开始提前,造成北涝南旱,此时太湖流域属于降水偏少,气温高,蒸发旺盛的情况,太湖流域气候干旱、缺水严重,①③正确,②④错误,A正确,BCD错误。故选A。
【6题详解】
引水枢纽外移至长江边,引水距离变大,输水成本变高,A错误;未来拟将引水枢纽外移至长江边,外移后直接位于走马塘排水口下游,且距离较近,水质难以保证,B错误;引水枢纽外移至长江边,该地位于支流汇入长江干流处,受长江水顶托,排水不畅,泥沙淤积量更大,C错误;长江干流水量大,将引水枢纽从福山水道外移至长江边,可以增大调水总量,D正确。故选D。
【点睛】引江济太是太湖流域引水及航运综合工程。这个工程针对太湖流域水质持续恶化的现状,提出了钱塘江太湖流域引水及航运综合工程,解决浙北城乡供水的困境,主要包括钱塘江太湖流域引水及航运综合工程,引水工程使得河道生态化、防洪更安全、引水更可靠、航运更经济。
高铁对区域经济的影响可以总结为“三大效应”:虹吸效应、同城效应和节点效应。“虹吸效应”是指高铁的开通会加速城市间经济要素向环境优越、行政效能高的城市聚集,改变高铁沿途城市的经济空间分布格局。研究显示,我国高铁带来的虹吸效应主要发生在东部地区,西部地区影响不明显。据此完成下面小题。
7. 在东部地区,受虹吸效应最明显的城市是( )
A. 远离中等城市小城市B. 远离区域核心城市的中等城市
C. 临近中等城市的小城市D. 临近区域核心城市的中等城市
8. 高铁的虹吸效应在西部地区表现不明显,主要是因为西部地区( )
①交通设施较落后②城市数量较少③城市间距离较远④城市等级均衡
A. ①②B. ③④C. ①③D. ②④
【答案】7. D 8. C
【解析】
【分析】
【7题详解】
根据材料信息可知,“虹吸效应”是指高铁的开通会加速城市间经济要素向环境优越、行政效能高的城市聚集,改变高铁沿途城市的经济空间分布格局。临近区域核心城市的中等城市与核心城市之间距离较近,有高铁直接相连,受其虹吸作用最明显,D正确;中等城市与小城市之间无高铁直接相连,虹吸作用较弱,AC错误;远离区域核心城市的中等城市,距离核心城市较远,受其辐射带动和虹吸作用较弱,B错误。所以选D。
【8题详解】
我国西部地区经济发展水平较低,交通等基础设备较落后,虹吸作用不明显,①正确;城市数量多少不是影响虹吸效益的主要因素,②错误;西部地区地员辽阔,城市间距离较远,导致大城市对中小城市的影响较小,虹吸作用不显著,③正确;西部地区城市等级不均衡,④错误。①③正确,所以选C。
【点睛】虹吸效益主要是由于大城市在发展过程中积聚了更多的优质资源,如教育、医疗、基础设施等,这些优势使得大城市能够从周边地区吸引人才、投资、人口等资源。这种效应可能会导致一些中小城市人口数量急剧减少,甚至出现“空城”现象,虹吸效应的背后最终可能只有极少数城市发展起来,而大部分城市因为资源不足而逐渐落伍。
大气冰冻圈是大气层内所有冰体的总称,包括冰晶、雪花等,对全球辐射平衡、水循环和灾害天气的形成均具有重要影响。平均冰水含量是刻画大气冰冻圈物质分布的重要指标。据此完成下面小题。
9. 推测大气冰冻圈平均冰水含量最高的地方在( )
A. 极地附近B. 副热带地区C. 副极地地区D. 赤道附近
10. 与其它大陆相比,亚欧大陆大气冰冻圈平均冰水含量季节差异更大,主要取决于( )
A. 下垫面性质B. 平均海拔C. 海陆轮廓D. 大气环流
【答案】9. D 10. D
【解析】
【9题详解】
推测大气冰冻圈平均冰水含量最高的地方在赤道附近,与其他几个区域相比,赤道附近获得的太阳辐射量最多,全年高温,海域面积广阔,水汽来源充足,蒸发量大,对流运动旺盛,大气圈水汽凝结量大,D正确。极低附近,气候严寒,气温低,蒸发量小,A错误;副热带地区受高压盛行下沉气流,水汽不易凝结,B错;副极地地区受锋面气旋控制,有水汽凝结,但水汽水含量与赤道相比较少,C错误。故选D。
【10题详解】
与其它大陆相比,亚欧大陆大气冰冻圈平均冰水含量季节差异更大,主要取决于大气环流。主要是季风环流,亚欧大陆大气冰冻圈的水汽相当一部分来自太平洋和印度洋,夏季亚欧大陆受印度低压控制,形成南亚夏季风和东亚夏季风,风从纬度较低的海洋吹向纬度较高的陆地,能带来充足的水汽,并凝结;冬季亚欧大陆受亚洲高压控制,大陆气团水汽含量低,无法形成大量的水汽凝结,因此大气冰冻圈季节差异大。与下垫面性质、平均海拔、海陆轮廓的关系不大,ABC错误,D正确。故选D。
【点睛】冰冻圈是气候系统五大圈层之一,根据冰冻圈要素形成发育的地理条件,可分为大气冰冻圈、陆地冰冻圈和海洋冰冻圈。 大气冰冻圈分布范围广泛,具有特殊的辐射效应。以冰云中高层卷云为例,通常分布于对流层中上部和平流层下部,由稀疏冰晶构成,光学厚度较薄,因而对太阳短波辐射反射率低,但能有效阻止地面长波辐射。 平均而言,卷云在气候系统中起制暖作用。然而,当冰晶存在于光学厚度较大的混合云中时,对短波辐射具有较高的反射率,又具有制冷效应。
水系在单位面积内的分布面积称为面密度,是气候变化与内外力作用的共同体现。下图示意江汉——洞庭地区水系面密度分布,该区域历史上水系面密度的变化较大。据此完成下面小题。
11. 影响江汉——洞庭地区水系面密度格局最主要的因素是( )
A. 湖泊分布B. 地形地势C. 河流径流量D. 气候条件
12. 该区域历史上水系面密度的变化较大,主要因为( )
①降水的时间变化大②地表物质较为松散③地壳运动基本稳定④地形陡峻起伏较大
A. ①②B. ①④C. ②③D. ③④
【答案】11. A 12. A
【解析】
【11题详解】
据材料可知水系在单位面积内的分布面积称为面密度。读图可知在洞庭湖和洪湖附近等水系面密度线数值大且密集,故影响江汉——洞庭地区水系面密度格局最主要的因素是湖泊分布,A正确;地形地势、河流径流量、河流径流量会影响水系面密度,但不是最主要的原因,BCD错误。故选A。
【12题详解】
据材料可知,气候变化与内外力作用会影响水系面密度,该地季风气候降水的时间变化大,①正确;江汉——洞庭地区地形多为冲积平原,地表物质松散,容易遭受到外力或人为因素(围湖造田等)的影响,进而影响水系面密度,②正确;地壳运动基本稳定,水系面密度变化小,③错误;江汉——洞庭地区地形以平原为主,地势起伏小,④错误。综上所述,A正确,BCD错误。故选A。
【点睛】水系是指由河流的干流和各级支流以及流域内湖泊、沼泽或地下暗河形成彼此相连的集合体。
滨海盐沼是碳汇效率最高的生态系统之一。庵东潮滩位于钱塘江入海口的杭州湾,海三棱藨草为潮滩的本土植被,其覆盖的盐沼沉积物能发挥固碳功能。图1示意该地海三棱藨草盐沼沉积物有机碳含量季节变化,图2示意该地地表高程季节变化。据此完成下面小题。
13. 海三棱藨草盐沼沉积物有机碳含量的季节变化主要取决于( )
A. 径流强度B. 潮流强度C. 植被长势D. 水温高低
14. 海三棱藨草盐沼沉积物发挥固碳功能的碳源直接来自( )
①大气中的二氧化碳②水中的颗粒碳③植被凋落物④微生物分解底泥
A. ①②B. ②③C. ①④D. ③④
【答案】13. C 14. D
【解析】
【13题详解】
读图可知,海三棱藨草盐沼沉积物有机碳含量在7月最高。7月径流量较大,径流强度强,会导沉积物被侵蚀,有机碳含量减少,A错误;潮流强度没有明显的季节变化,B错误;7月气温高,植被茂盛,凋落物众多,提供了充足的碳源,C正确;7月水温高,利于有机质分解,不利于固碳,D错误。故选C。
【14题详解】
由材料可知,海三棱蔗草盐沼沉积物发挥固碳功能,盐沼沉积物被海三棱藨草等潮滩的本土植被所覆盖,没有直接固定大气中的二氧化碳,①错误;水中的颗粒碳是海三棱蔗草盐沼沉积物发挥固碳功能的结果,②错误;植被凋落物和微生物分解底泥产生的二氧化碳被海三棱蔗草盐沼沉积物固定,③④正确。故选D。
【点睛】土壤有机碳一般主要是指有机残体经微生物作用形成的一类特殊的、复杂的、性质比较稳定的高分子有机化合物。(腐殖质)有机碳本身就是养分的储藏库,同时深刻地影响土壤的物理、化学和生物学性质。
中环摩天轮位于香港中环商务区北侧的广场上(图8b)。城市摄影爱好者小张每天坚持在固定机位以相同角度拍摄中环摩天轮,以记录每日的天气现象和人文景观。研究表明,与通常的热岛效应不同,中环商务区白天的气温低于香港平均水平。图a为小张某日在该机位拍摄的摩天轮。据此完成下面小题。
15. 小张全年在该机位拍摄中环摩天轮,最有可能拍摄到摩天轮后方的( )
A. 夏至日日出B. 夏至日日落C. 冬至日日出D. 冬至日日落
16. 中环商务区白天的气温低于香港平均水平,主要因为( )
①海风降温②高楼遮阴③热源较少④幕墙反射
A. ①②B. ①④C. ②③D. ③④
【答案】15. D 16. A
【解析】
【15题详解】
根据图示信息可知,金融中心位于摩天轮的西侧,中银大厦位于摩天轮的东南方向,根据照片信息可知,此时照片拍摄角度朝向西南方向,冬至日日落位于西南方向,最有可能拍到,D正确;夏至日日出位于东北方向,夏至日日落位于西北方向,冬至日日出位于东南方向,都不可能拍到,ABC错误。所以选D。
【16题详解】
根据图示信息可知,中环商务区位于沿海地区,白天盛行海风,降温作用显著,导致其气温较低,①正确;中心商务区建筑物高大密集,高楼数量众多,遮阴作用显著,导致到达地面的太阳辐射较少,气温较低,②正确;中心商务区经济活动繁忙,人员密集,热源较多,③错误;幕墙反射会导致到达地面的太阳辐射增多,气温升高,④错误。所以选A。
【点睛】城市热岛效应是由于人为原因,改变了城市地表局部温度、湿度、空气对流等因素,进而引起的城市小气候变化现象,最显著的特征之一就是城市气温比郊区气温高的现象,该现象属于城市气候最明显的特征之一。由于城市建筑群密集、柏油路和水泥路面比郊区的土壤、植被具有更大的吸热率和更小的比热容,使得城市地区升温较快,并向四周和大气中大量辐射,造成了同一时间城区气温普遍高于周围的郊区气温,高温的城区处于低温的郊区包围之中,如同汪洋大海中的岛屿,人们把这种现象称之为城市热岛效应。
二、非选择题:共52分。考生根据要求作答。
17. 阅读图文材料,完成下列要求。
20世纪30年代,小龙虾由日本传入中国。上世纪八、九十年代,小龙虾在湖北潜江地区泛滥成灾,在农田打洞,造成水肥流失,是水田中的害虫。上世纪末开始,湖北潜江小龙虾的养殖和加工发展迅速,小龙虾市场日益扩大。当地小龙虾养殖主要为“稻虾连作”和“稻虾共作”两种模式,“稻虾连作”就是上半年养小龙虾,下半年种一季水稻,水稻的秸秆直接还田,给下一季的龙虾苗提供生物饵料。“稻虾共作”即在同一片稻田里种稻和养虾同时进行,稻虾共生、稻虾互补。目前,市场上的小龙虾主要分为鲜虾和冷冻成品虾两类。下图示意潜江地区图。
(1)简述潜江地区利用稻田发展龙虾养殖对农业自然环境的要求。
(2)与稻一虾连作模式相比,简述稻一虾共养模式的优势。
(3)稻一虾共养模式下,潜江小龙虾一般在5月份集中上市,分析集中上市的不利之处并提出解决措施。
【答案】17. 稻田水源要充足,雨季水多不漫田、旱季水少不干涸,水质良好;田埂要比较厚实,一般比稻田平面高,防止小龙虾逃逸并提高蓄水能力;田面平整,稻田周围没有高大树木;黏性土壤的稻田较好,利于保肥。
18. 水稻种植中的杂草以及害虫等能够作为小龙虾的饲料,小龙虾在田间摄食害虫及虫卵,四处爬动松土,虾粪肥田,促进水稻生长,产生的排泄物能够作为肥料促进水稻良好生长,可减少化肥等化学物质的应用,具有促进我国绿色农业良好发展优势,增加了农民的收入。
19. 集中上市,供过于求,市场价格较低。解决措施是:加大科技投入,研发新品种,实行错峰上市;加大网络营销,扩大销售市场;树立品牌,提高知名度;延长产业链,提高附加值,开发新产品等。
【解析】
【分析】本大题以潜江地区图为材料,涉及农业的区位条件、农业发展方向和措施等相关内容,考查学生掌握课本知识的能力和综合思维的地理素养。
【小问1详解】
潜江地区利用稻田发展龙虾养殖对农业自然环境的要求有:稻田水源要充足,雨季水多不漫田、旱季水少不干涸、排灌方便、没有有毒污水和低温冷浸水流入,水质良好。田埂要比较厚实,一般比稻田平面高出0.5〜1.0米,埂面宽2米左右,并敲打结实,堵塞漏洞,以防止小龙虾逃逸并提高蓄水能力。田面平整,稻田周围没有高大树木。由于黏性土壤的保肥力强,保水力强,渗漏性小,这种稻田土质肥沃,是可以用来养虾的。而渗水漏水、土质瘠薄的稻田、矿质土壤、盐碱土则均不宜养小龙虾。
【小问2详解】
读题干可知:稻虾连作就是龙虾和水稻分开农作。稻虾共作是种稻和养虾同时进行。与稻一虾连作模式相比,稻一虾共养模式的优势是:稻虾共生、稻虾互补,水稻种植中的杂草以及害虫等能够作为小龙虾的饲料,小龙虾在田间摄食害虫及虫卵,四处爬动松土,虾粪肥田,促进水稻生长,产生的排泄物能够作为肥料促进水稻良好生长。因此,稻虾共作绿色种养模式可以降低小龙虾与水稻种植的成本,减少化肥等化学物质的应用,实现对周围环境的保护,与我国绿色农业发展要求相吻合,具有促进我国绿色农业良好发展的目的,优势凸显,起到了明显的降本增效的效果,增加了农民的收入。
小问3详解】
2019年小龙虾价格下行明显,3月份50元/斤,4月价格狂跌,5月小龙虾只值以往价格一半,6月初小龙虾批发价已经跌破8元/斤。小龙虾季节波动性明显,5、6月份最低。集中上市的不利之处表现在市场消费量有限,集中上市,供过于求,市场价格较低。解决措施是:加大科技投入,研发新品种,实行错峰上市;加大网络营销,扩大销售市场;树立品牌,提高知名度;延长产业链,提高附加值,开发新产品和新吃法、新包装,举办龙虾文化节等。
18. 阅读图文材料,完成下列要求。
尼罗河由青尼罗河和白尼罗河两大水系组成,目前青尼罗河为尼罗河下游提供了主要的径流量和输沙量。距今约20000~12500年前的末次冰盛期,气候变干,维多利亚湖成为内流湖,白尼罗河成为尼罗河下游的主要输沙来源,其河道上发育较多线状沙丘,河道常改道。白尼罗河的改道与线状沙丘的发育能够相互促进。距今10000年进入全新世早期时,气候变暖湿,白尼罗河河道的沙丘砂向下游迁移,覆盖在青白尼罗河交汇口以下的河漫滩上。图1示意尼罗河流域水系,图2示意白尼罗河某典型线状沙丘河段。
(1)对比分析末次冰盛期尼罗河下游泥沙来自白尼罗河比来自青尼罗河多的原因。
(2)阐述白尼罗河河流改道与线状沙丘发育的相互关系。
(3)说明全新世早期白尼罗河河道的沙丘砂向下游迁移并在下游两岸大量堆积的过程。
【答案】18. 末次冰盛期气候干旱,降水较少,青尼罗河河流径流较小;白尼罗河纬度位置较低,末次冰盛期冰雪融水量较大,河流径流量较大;白尼罗河河道上发育较多线状沙丘,大量泥沙进入白尼罗河。
19. 线状沙丘发育,白尼罗河西侧河床抬升,河流向东改道;白尼罗河改道之后,河床裸露,为线状沙丘发育提供大量泥沙。
20. 全新世气候湿润,降水量较大,白尼罗河流量较大,侵蚀沙丘;河流径流量较大,搬运能力强,携带大量泥沙向下游迁移;下游地势平坦,河流流速降低,受到青尼罗河河水的顶托作用,大量泥沙在下游两岸堆积。
【解析】
【分析】本题以尼罗河为材料,涉及河流水文特征、自然地理环境整体性以及河流地貌的相关知识,考查学生材料信息提取能力、地理知识调用分析能力,体现了区域认知、综合思维以及地理实践力的地理学科核心素养。
【小问1详解】
可从水量和沙量的角度展开分析。根据材料信息 “距今约20000~12500年前的末次冰盛期,气候变干”可知,末次冰盛期气温较低,气候干旱,降水较少,以降水补给为主的青尼罗河河流径流量较少,青尼罗河泥沙含量较少;白尼罗河纬度位置较低,热量条件高于青尼罗河,冰雪融水量较大,河流径流量较大,携带大量泥沙;根据材料信息“白尼罗河成为尼罗河下游的主要输沙来源,其河道上发育较多线状沙丘”可知,白尼罗河河道上发育较多线状沙丘,易被侵蚀,在风和流水的作用下,泥沙进入河道,导致白尼罗河含沙量较大。
【小问2详解】
根据图示和材料信息可知,线状沙丘位于白尼罗河西岸,线状沙丘发育,会导致白尼罗河河道西岸泥沙不断堆积,河道变窄,白尼罗河河道向东移动,导致河流改道;根据图示信息可知,白尼罗河改道之后,原河道被废弃掉,形成白尼罗河故道,原河道河床裸露,能够为线状沙丘的发育提供大量的沙源,促进线状沙丘的发育。
【小问3详解】
根据材料信息“距今10000年进入全新世早期时,气候变暖湿,白尼罗河河道的沙丘砂向下游迁移,覆盖在青白尼罗河交汇口以下的河漫滩上。”可知,全新世气候暖湿,降水量较大,冰雪融水量增大,白尼罗河流量增加,侵蚀能力增强,不断侵蚀线状沙丘;河流径流量增加,导致河流搬运能力较强,携带大量的泥沙向下游迁移;白尼罗河下游河段地势较低,根据材料信息“覆盖在青白尼罗河交汇口以下的河漫滩上”可知,白尼罗河河水受到青尼罗河的顶托作用,河流流速较慢,搬运能力降低,大量泥沙在下游河道两侧堆积,形成堆积地貌。
19. 阅读图文材料,完成下列要求
研究表明,北美西海岸在冬季常受季节性沿岸流控制,该沿岸流的水体主要来自地表径流,流向与加利福尼亚寒流相反。下图示意北美西海岸沿岸流的位置。
(1)分析冬季该海域发育沿岸流的原因。
(2)有人认为该沿岸流能大幅削弱加利福尼亚寒流对北美西海岸的影响,但也有人并不认同。基于所给材料,请表明你支持的观点,并说明理由。
【答案】19. 冬季该海域受西风控制,受地形抬升,降水量大,注入海洋的地表径流量大;冬季西风(西南风)势力强,驱动表层海水沿海岸线向北移动,形成沿岸流。
20. 观点一:沿岸流属于暖流,流向与加利福尼亚寒流相反,可以削弱加利福尼亚寒流对北美西海岸的影响。
观点二:沿岸流的形成和强度受季节变化的影响,加利福尼寒流属于大尺度的稳定的大洋环流,沿岸流不会对加利福尼寒流造成明显的影响。
【解析】
【分析】本题以北美西海岸沿岸流创设研究学习情境,涉及洋流的成因及对地理环境的影响等知识点,考查学生获取和解读地理信息、调动和运用地理知识、描述和阐释地理事物的能力,体现了区域认知、综合思维的核心素养。
【小问1详解】
主要从盛行风的角度展开分析。读图,由纬度位置可知,该海域冬季受西风带控制,受沿海高大山脉的抬升,降水丰富,河流径流量大,注入海洋的地表径流量大,成为沿岸流的主要水体;北半球西风带风向为西南风,冬季西风势力强,驱动表层海水沿海岸线向北运动,形成沿岸流。
【小问2详解】
本题属于开放性试题,可以从两个角度做出分析。观点一:沿岸流的流向与加利福尼亚寒流相反,其性质属于暖流,与加利福尼亚寒流相互抵消,因此可以减弱加利福尼亚寒流对北美西海岸的影响。
观点二:沿岸流沿岸流的形成和强度受季节变化的影响,只在冬季比较明显,而加利福尼亚寒流属于大尺度稳定的大洋环流,沿岸流相对于加利福尼亚寒流规模小、势力弱,因此沿岸流不可能对加利福尼亚寒流造成明显的影响。
相关试卷
这是一份2023-2024学年广东省佛山市南海区高三上学期开学摸底测试地理试题含答案,共16页。试卷主要包含了2°N,109等内容,欢迎下载使用。
这是一份精品解析:广东省佛山市南海区2023-2024学年高三上学期开学摸底测试地理试题(解析版),共12页。试卷主要包含了2°N,109等内容,欢迎下载使用。
这是一份精品解析:广东省佛山市南海区狮山石门高级中学2022-2023学年高一下学期期中地理试题(解析版),共16页。试卷主要包含了单选题,综合题等内容,欢迎下载使用。