广东省佛山市南海区2024-2025学年高三上学期开学摸底测试地理试题(解析版)
展开
这是一份广东省佛山市南海区2024-2025学年高三上学期开学摸底测试地理试题(解析版),共13页。试卷主要包含了 伊塞克湖水文特征主要表现为等内容,欢迎下载使用。
本试卷共6页,19小题,满分100分。考试用时75分钟。
注意事项:
1.答卷前,考生务必用黑色字迹的钢笔或签字笔将自己的姓名和考号填写在答题卡上。用2B铅笔将答题卡试卷类型(A)填涂在答题卡上,并在答题卡右上角的“试室号”和“座位号”栏填写试室号、座位号,将相应的试室号、座位号信息点涂黑。
2.选择题每小题选出答案后,用2B铅笔把答题卡上对应题目的答案标号涂黑,如需改动,用橡皮擦干净后,再选涂其他答案,答案答在试题卷上无效。
3.非选择题必须用黑色字迹的钢笔或签字笔作答,答案必须写在答卷上各题目指定区域内相应位置上;如需改动,先划掉原来的答案,然后再写上新的答案;不准使用铅笔和涂改液。不按以上要求作答的答案无效。
第Ⅰ卷(选择题共48分)
一、选择题:本大题共16小题,每小题3分,共48分。在每小题列出的四个选项中,只有一项是符合题目要求的。
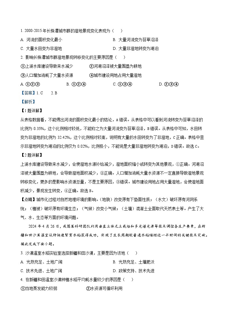
2000-2015年期间,湖南省中东部长株潭城市群城市化快速发展,区域内湿地变化明显。其中城市中心的湿地变化情况相对缓和,城市周边及郊区湿地变化明显。下表为长株潭城市群2000-2015年湿地景观转移变化情况。据此完成下面小题。
1. 2000-2015年长株潭城市群的湿地景观变化表现为( )
A. 河流的面积变化最小B. 大量河流变为苔草沼泽
C. 大量水田变为非湿地D. 大量非湿地转变为湖泊
2. 影响长株潭城市群湿地景观转移变化的主要原因是( )
①上游水库建设导致来水减少 ②河湖沼泽被大量围垦为耕地
③人口增加消耗了大量水资源 ④城市建设用地占用大量湿地
A. ①②③B. ①②④C. ①③④D. ②③④
【答案】1. C 2. B
【解析】
【1题详解】
从表格数据看,不能得出河流的面积变化最小的结论,A错误。从表格中可以看到河流转变为苔草沼泽的比例为0.35%,这个比例相对较低,不能称之为大量河流变为苔草沼泽,B错误。从表格中可知,水田转变为非湿地的比例为32.42%,这个比例相对较高,说明有大量的水田转变为了非湿地,C正确。表格中显示非湿地转变为湖泊的比例仅为0.02%,比例极小,不能说是大量非湿地转变为湖泊,D错误。故选C。
【2题详解】
上游水库建设导致来水减少,会使湿地水源补给减少,湿地面积缩小或转变为其他景观,①正确。河湖沼泽被大量围垦为耕地,会导致湿地面积减少,②正确。人口增加消耗大量水资源不一定直接导致湿地景观转移变化,更多的是影响水资源总量,不是主要原因,③错误。城市建设用地占用大量湿地,会使湿地面积减少,景观发生转变,④正确。故选B。
【点睛】城市化过程对自然地理环境的影响。(地貌)改变原有下垫面性质;(水文)破坏原有河网系统;(植被)破坏原有环境生态;(气候)改变小气候;(土壤)混凝土全面取代天然表土等。产生了大气、水、生态等方面的环境问题。
2024年4月26日,我国某科研团队利用垂直立体无土栽培和多光谱光源等技术调控各生产要素,在新疆和田沙漠温室试种快速繁育水稻获得成功,实现了生长周期较普通水稻缩短近一半时间的关键技术突破。据此完成下面小题。
3. 沙漠温室水稻实验室选择新疆和田沙漠,主要是因为该地( )
A. 光热充足、土地广阔B. 光热充足、土壤肥沃
C. 技术先进、土地广阔D. 政策支持、技术先进
4. 在新疆和田温室沙漠种植水稻平均耗水量较少的原因是( )
①当地蒸发能力较弱 ②水资源可循环利用
③单位面积产量较小 ④作物生长周期较短
A. ①②B. ②③C. ②④D. ③④
5. 沙漠温室快速繁育水稻技术的突破在短期内可以( )
A. 解决粮食安全问题B. 降低全国粮食价格
C. 快速增加农民收入D. 提高水稻育种效率
【答案】3. A 4. C 5. D
【解析】
【3题详解】
新疆和田沙漠地区光照、热量充足,土地广阔,适合建设沙漠温室水稻实验室,A正确;沙漠地区土地沙化,肥力低,土壤贫瘠,B错误;沙漠温室的建设以及运营对技术水平要求高,虽然有政策支持,但是该地区科技水平低,参建以及运营人员应大多为外来高素质人员,CD错误。故选A。
【4题详解】
新疆和田沙漠为温带沙漠气候,夏季植物生长期蒸发旺盛,①错误;由材料可知,温室内部利用垂直立体无土栽培和多光谱光源等技术调控各生产要素,生长周期较普通水稻缩短近一半时间,水资源可循环利用,单位面积产量较高,②④正确,③错误。故选C。
5题详解】
沙漠温室快速繁育水稻技术的突破在短期内可以提高水稻的育种效率,D正确;沙漠温室快速繁育水稻对技术要求高,推广难度较大,难以在短期内进行大面积的推广,所以对于解决我国粮食安全问题、降低全国粮食价格、增加农民收入难以在短期内实现,ABC错误。故选D。
【点睛】农业区位因素主要包括自然因素、社会经济因素和技术因素。自然因素包括气候、地形、土壤和水源等,这些因素对农业生产的类型和规模有着直接的影响。社会经济因素则包括市场、交通运输、政策和劳动力等,这些因素决定了农业产品的市场需求和销售范围。技术因素则涉及到农业生产技术、冷藏技术、良种育种、化肥使用和机械化的应用,这些技术的进步能够提高农业生产效率,降低生产成本,并扩大农业生产的规模和类型。
隐藏在佛山市南海区闹市中的叠滘旧村落,人居历史始于北宋,至今已近千年。村落内河道蜿蜒,佳木参天,古祠源远,小桥人家。2019年3月,该村落的叠南、叠北社区被评为桂城街道乡村振兴首批示范社区。未来将围绕“车、水、马、龙”、“乐、龙、医、儒”8大主题进行特色改造,有望打造成水乡文化体验片区。据此完成下面小题。
6. 叠滘被评为乡村振兴首批示范社区最有利的条件是( )
A. 村落知名度高B. 文化底蕴深厚C. 交通设施完善D. 闲置土地较多
7. 叠滘旧村落更新改造后,提升最明显的功能是( )
A. 休闲游憩B. 水源供给C. 生产生活D. 生态保育
【答案】6. B 7. A
【解析】
【6题详解】
题干中仅提到该村落隐藏在闹市中,人居历史近千年等信息,未明确体现其知名度高,A错误。村落人居历史始于北宋,至今近千年,古祠源远等都体现了其文化底蕴深厚,这对于乡村振兴示范社区的评选具有重要意义,B正确。题干中未提及交通设施方面的内容,所以不能确定交通设施完善是最有利条件,C错误。题干中也未提及闲置土地的情况,且闲置土地较多与被评为乡村振兴首批示范社区关系不大,D错误。故选B。
【7题详解】
围绕“车、水、马、龙”“乐、龙、医、儒”8 大主题进行特色改造,有望打造成水乡文化体验片区,这将极大地提升其休闲游憩功能,A正确。题干中没有关于水源供给方面的改造内容,所以该功能不会明显提升,B错误。虽然可能会对生产生活有一定影响,但从题干的改造方向来看,休闲游憩功能的提升更为明显,C错误。题干中未涉及生态保育方面的重点改造内容,所以该功能提升不明显,D错误。故选A。
【点睛】聚落形成与发展的主要区位因素有:地形平坦,土壤肥沃,水源充足,气候温暖湿润,利于人类居住与耕作;受洪涝、滑坡、泥石流等自然灾害影响小;自然资源丰富,如林、渔、矿等;交通便利,如交通线附近、交通线交汇处、沿海港口等。
伊塞克湖位于天山北麓,湖面平均海拔约1600米,终年不冻,有“热湖”之称。面积超过6300km²,平均水深270多米,水量大,是青海湖的十多倍,也是世界上较大的构造湖,湖内可以定期航行。下图为伊塞克湖区域图,据此完成下面小题。
8. 伊塞克湖水文特征主要表现为( )
A. 咸水湖,湖水水位季节变化小B. 淡水湖,湖水水位季节变化小
C. 咸水湖,湖水水位季节变化大D. 淡水湖,湖水水位季节变化大
9. 伊塞克湖成为“热湖”的最主要原因是( )
A. 纬度较低,冬季气温较高B. 山地阻挡,冬季风影响小
C. 盐度较低,湖水不易结冰D. 板块交界,地热资源丰富
10. 伊塞克湖内定期航行的最佳时间是( )
A. 3-4月B. 6-7 月C. 8-9 月D. 11-12月
【答案】8. C 9. B 10. C
【解析】
【8题详解】
读图可知,图中湖泊只有河流水注入,没有河水流出,盐分容易积累,形成咸水湖,BD错误;该湖泊位于我国西北地区,河流和湖泊的补给水源主要为冰雪融水,气温季节变化大,所以湖水水位季节变化大。C正确,A错误。故选C。
【9题详解】
读图可知,该湖泊纬度较高,冬季气温较低,A错误;伊塞克湖位于天山北麓,周围有高山阻挡,冬季风影响小,使得湖水水温较高,终年不冻,B正确。伊塞克湖是咸水湖,盐度较高,C错误。题目中未提及伊塞克湖位于板块交界地带,不是其成为“热湖”的最主要原因,D错误。故选B。
【10题详解】
分析可知,只有在水位高时才可以定期航行。该湖泊的主要补给水源为冰川融水,冬春季节气温低,融水量少,湖泊水位低,不能航行,AD错误;6-7月,气温高,冰川融水量大,湖泊水位上升;8-9月,气温仍然较高,冰川融水使湖泊水位继续上升,湖泊水位更高,更适合航行,B错误,C正确。故选C。
【点睛】河流航运条件好:流量大、流速缓、含沙量小、汛期长、河宽水深、无结冰期。
飑线是指一种范围小、生命史短、气压和风发生突变的狭窄强对流天气带,并常伴有雷阵雨、冰雹、冷锋等天气。2024年4月30日,飑线南压横扫广东,广东自北向南出现了急风暴雨、冰雹等强对流天气。下图为飑线附近等压线示意图,据此完成下面小题。
11. 推测4月29日广东的天气特点最可能是( )
A. 低温潮湿B. 低温干燥C. 炎热干燥D. 炎热潮湿
12. 有气象记录显示,夏季午后飑线过境大型湖面时其强度会减弱,主要原因是( )
A. 热量补充减少B. 热量得到加强
C. 水汽得到补充D. 湖面摩擦力小
【答案】11 D 12. A
【解析】
【11题详解】
结合题干可知,4月30日,广东省上空出现西南-东北走向的强对流云系,并发展形成飑线系统。这表明4月29日应该受暖湿空气控制,气温较高,空气中水汽较为丰富,空气对流运动旺盛,为4月30日的强对流云系发展提供了基础条件,D正确;而干燥、低温的条件不利于强对流天气出现,ABC错误。故选D。
【12题详解】
飑线天气系统过境大型湖面,此时湖面温度较低,空气对流运动较弱,热量补充减少,飑线天气系统势力逐渐减弱,A正确。热量得到加强、水汽得到补充、湖面摩擦力小均会使该天气系统势力加强,不符合题意,BCD错误。故选A。
【点睛】飑线有时亦称线飑,是指带状雷暴群所构成的风向、风速突变的一种中至小尺度的强对流天气,通常伴随或先于冷锋出现,其破坏性很强大。飑线的产生多是由于冷空气行进至暖湿地区时造成了上冷下暖的格局,使对流层上下热力结构不同,产生高强度的强对流天气。
贵州省遵义市双河洞是世界最长的白云岩溶洞,最新探明连通长度达到409.9公里,纵深达912米。白云岩是可溶性岩石,但溶解速度比石灰岩慢。双河洞由上、中、下三层8条主洞,200多条支洞,5条地下河构成。洞内有松散的白云岩砾石块、鹅卵石、石笋和穴珠(碳酸盐沉积物)等形态各异的沉积物。下图为双河洞溶洞系统示意图及部分沉积物景观图,据此完成下面小题。
13. 与一般的石灰岩溶洞相比,双河洞能够形成并保留长度巨大的多层溶洞系统的原因是( )
①岩石厚度较大 ②气候较为湿热 ③地壳长期稳定 ④溶洞发育缓慢
A. ①②B. ①④C. ②③D. ②④
14. 形成双河洞堆积物的主要外力作用有( )
A. 化学沉积、流水堆积、冰川堆积B. 化学沉积、流水堆积、重力崩塌
C. 重力崩塌、风力堆积、流水堆积D. 冰川堆积、风力堆积、流水堆积
【答案】13. B 14. B
【解析】
【13题详解】
白云岩厚度较大,能够为溶洞的形成和发展提供更多的空间,有利于形成多层溶洞系统,①正确。气候湿热主要影响溶洞的发育速度,但不是形成多层溶洞系统的关键因素,②错误。地壳稳定可能有利于溶洞的保存,但不是形成多层溶洞系统的直接原因,③错误。白云岩溶解速度比石灰岩慢,溶洞发育缓慢,使得溶洞在长时间内能够逐渐发展和保留,形成长度巨大的多层溶洞系统,④正确。故选B。
【14题详解】
洞内的石笋和穴珠等是碳酸盐沉积物,是由于水中的溶解物质在一定条件下发生化学沉积形成的。洞内有松散的白云岩砾石块、鹅卵石等,是流水搬运和堆积作用的结果。溶洞内的一些堆积物可能是由于岩石的重力崩塌形成的。冰川堆积、风力堆积在双河洞的形成过程中作用不明显。B正确,ACD错误。故选B。
【点睛】喀斯特地貌是地下水与地表水对可溶性岩石溶蚀与沉淀、侵蚀与沉积、以及重力崩塌、坍塌、堆积等作用形成的地貌,分地表和地下两大类,地表有石芽与溶沟、喀斯特漏斗、落水洞、溶蚀洼地、喀斯特盆地与喀斯特平原、峰丛、峰林与孤峰;地下有溶洞与地下河、暗湖等。
我国古代汉族劳动人民将地球绕太阳公转的黄道划分为24等份,每一等份为一个节气,共24节气。研究发现相邻节气平均气温变化量与黄赤交角密切相关。下图为我国北方某地相邻节气平均气温变量曲线图。据此完成下面小题。
15. 由图推测,该地一年中气温最低的节气为( )
A. 大寒B. 冬至C. 大雪D. 立冬
16. 若不考虑其他因素,当黄赤交角变为22°00'时,该地的气温可能( )
A. 夏季平均气温更高B. 各节气平均气温变量更大
C. 冬季平均气温更低D. 各节气平均气温变量更小
【答案】15. A 16. D
【解析】
【15题详解】
读图可知,在大寒之后,平均气温变量为正值,即开始升温,则在大寒之前、立秋之后,气温一直处于下降状态,则大寒是一年中气温最低的节气,A正确;立冬、大雪、冬至节气的气温变量为负值,但是气温处于一直下降状态,未达到最低温,BCD错误。故选A。
【16题详解】
黄赤交角现在约为23°26',若黄赤交角变为22°00',则太阳直射点移动的纬度范围缩小,当地夏季正午太阳高度角减小,夏季平均气温会降低,但冬季太阳直射点南移的纬度变低,冬季正午太阳高度角增大,冬季平均气温会升高,所以气温的年较差会变小,各节气平均气温变量会更小,D正确,ABC错误。故选D。
【点睛】黄赤交角的大小直接决定了太阳直射点移动的范围大小。 黄赤交角,也称为太阳赤纬角,是地球公转轨道面(黄道面)与地球赤道面之间的交角。这个角度的存在,使得太阳直射点在地球表面的纬度范围内往返移动,从而引起地球上不同地区季节的变化和昼夜长短的季节变化。具体来说,黄赤交角的度数等于太阳直射点移动的最大纬度值,即地球上南北回归线的纬度数。
第Ⅱ卷(综合题共52分)
二、非选择题:本大题共3道题,共52分。
17. 阅读图文资料,完成下列要求
穆寨、仁宗、小金三个街道办隶属西安市临潼区,距西安市约50公里。三个街道办均以传统农业为主,无工业企业,旅游业发展层次低,旅游产品单一。三个街道办近50%人口外出务工。近年来,在西安市辐射带动下,临潼区以创建产业融合发展先导区为契机,完善道路,建设现代物流园区、现代都市农业示范区和国家5A旅游度假休闲区,实现小城镇间产业协同发展。下图为临潼区三个街道办区位图,下表为临潼区三个街道办产业协同发展重点。
(1)简述临潼区三个街道办外出务工比例高的原因。
(2)从与西安市区域协同发展的角度,提出临潼区三个街道办产业发展的方向。
(3)结合材料,说明临潼区三个街道办协同发展对我国小城镇产业发展的启示。
【答案】(1)本地就业机会少;距离西安市区近,西安市区有更多的就业机会更更高的收入水平;交通便利。
(2)充分发挥土地、廉价劳动力、政策优势,承接西安产业转移;利用便利的交通发展现代物流业;发展都市农业,为西安市区提高农副产品。
(3)加强产业分工与合作,优化产业布局;加大政策支持,完善基础设施配套等产业;提高核心城市的产业带动功能。
【解析】
【分析】本题以临潼区三个街道办为材料,设置3个小题,涉及人口迁移的原因、区域关联与区域发展等相关知识点,考查学生获取和解读地理信息、调动和运用地理知识的能力,体现区域认知、综合思维的学科素养。
【小问1详解】
三个街道办均以传统农业为主,无工业企业,旅游业发展层次低,本地就业机会少;距西安市约50公里,距离西安市区近,西安市区有更多的就业机会更更高的收入水平;附近有高速公路等经过,交通便利。
【小问2详解】
临潼区三个街道办经济发展水平较西安地,可以充分发挥土地、廉价劳动力、政策优势,与西安进行合理的分工与合作,承接西安产业转移;临潼区以创建产业融合发展先导区为契机,完善道路,建设现代物流园区,可以利用便利的交通发展现代物流业;三个街道办均以传统农业为主,可以发展都市农业,为西安市区提高农副产品。
【小问3详解】
近年来,在西安市辐射带动下,临潼区以创建产业融合发展先导区为契机,完善道路,建设现代物流园区、现代都市农业示范区和国家5A旅游度假休闲区,实现小城镇间产业协同发展。因此应加强产业分工与合作,优化产业布局;加大政策支持,完善基础设施配套等产业,促进经济发展;大城市的辐射带动能力强,应提高核心城市的产业带动功能。
18. 阅读图文材料,完成下列问题。
锂是重要的战略元素,被称为“21世纪白色石油”。我国昆仑山断裂带的热泉水中富含锂元素,发育于昆仑山的那棱格勒河是柴达木盆地的第一大河,受地形的影响,那棱格勒河下游向北推移,汇入东台吉乃尔河,并最终汇入东台吉乃尔湖、一里坪等盐湖,形成我国卤水型锂矿集中分布区。含锂石盐的形成与盐湖卤水离子浓度和温度密切相关,在盐湖卤水离子浓度较高的情况下,随着温度下降溶解度下降,含锂盐类析出。图a示意柴达木盆地那陵格勒河流域,图b示意一里坪富锂盐湖区沉积层垂直剖面及对应年代。
(1)指出东台吉乃尔河的主要补给水源。
(2)说明东台吉乃尔盐湖卤水型锂矿的形成过程。
(3)根据含锂石盐的形成条件,推测40ka-30ka期间当地气候特征的变化趋势,并分析其对沉积物类型变化的影响。
【答案】(1)高山冰雪融水;河流水
(2)岩层破碎,锂元素裸露;地下水溶解锂元素,搬运到东台吉乃尔盐湖;锂元素堆积,形成卤水型锂矿。
(3)气候转干,湿润气候环境下,形成湖泊环境,形成粉砂黏土层,干旱气候环境下,湖泊转干,蒸发增强,形成粉砂石盐层。
【解析】
【分析】本题以柴达木盆地相关材料为背景,设置3道题目,知识点涉及陆地水体补给、盐湖卤水型锂矿、自然地理环节的整体性等内容,考查学生地理知识的迁移与调动能力,蕴含综合思维、区域认知等地理学科核心素养。
【小问1详解】
结合材料,那棱格勒河下游向北推移,汇入东台吉乃尔河,东台吉乃尔河的主要补给水源之一是河流水,结合东台吉乃尔河所处的区域,夏季高山冰雪融水量增大,汇入河流,成为主要补给水源。
【小问2详解】
根据材料,“我国昆仑山断裂带的热泉水中富含锂元素”可知,受内力作用影响,岩层断裂,锂元素裸露,岩层裂隙处汇集水源,地下水水溶解锂元素,溶解了锂元素的地下水溢出地表,将锂元素搬运迁移至东台吉乃尔盐湖;东台吉乃尔盐湖为内流湖,锂元素逐渐积累,形成卤水型锂矿。
【小问3详解】
结合沉积物类型可知,40ka-30ka期间沉积物从粉砂黏土层变为粉砂石盐层,在湿润条件下,湖泊环境得以保存,黏土矿物的形成和沉积在湖泊环境中较为常见;而在干旱条件下,湖泊转干,由于蒸发作用增强,导致盐分在沉积物中积累,形成石盐层,因而可以推测出40ka-30ka期间当地气候转干。
19. 阅读图文资料,完成下列要求。
水体下行漫衰减系数(Kd)反映太阳光随海水深度增加而衰减的程度,Kd值越小,说明海水透明度越高,光线传播能力越强。Kd值大小主要受海水中泥沙、浮游生物的影响。受季风、沿岸流和黑潮分支等因素的影响,台湾海峡Kd值分布呈现显著的空间差异和季节差异。黑潮(日本暖流)海水所含杂质少,透明度高,其分支延伸进入东亚大陆的边缘海。下图示意台湾海峡南部1月和7月份Kd值分布。
(1)分析台湾海峡沿岸海域Kd值较高的原因。
(2)与7月份相比,分析1月份台湾海峡西岸Kd值高值区范围较大的原因。
【答案】(1)沿岸河流众多,注入大量泥沙,使海水中泥沙含量增加,太阳光衰减程度增大;受人类活动影响,营养物质丰富,浮游生物生长繁殖多,海水杂质增多,太阳光衰减程度提高。
(2)1月盛行西北季风,将近岸高Kd值(含沙量大)的海水吹向远海,扩大了范围;黑潮夏季强,冬季弱,带来的清澈海水少,不利于水体循环交换,且难以阻滞西北季风吹来的高Kd值海水。
【解析】
【分析】本题以台湾海峡南部不同月份的水体下行漫衰减系数(Kd)分布为材料设置试题,涉及自然地理环境的整体性等相关知识,考查学生获取和解读地理信息、调动和运用地理知识、基本技能、描述和阐释地理事物的能力,以及人地协调观、综合思维、区域认知、地理实践力的学科核心素养。
【小问1详解】
根据材料可知,Kd值越小,说明海水透明度越高,光线传播能力越强。Kd值大小主要受海水中泥沙、浮游生物的影响。台湾海峡沿岸地区河流众多,河流携带大量泥沙注入海洋,使海水中泥沙含量增加,导致太阳光衰减程度增大,Kd值升高。沿岸海域受人类活动影响较大,营养物质丰富,利于浮游生物生长繁殖。浮游生物增多会使海水的杂质增多,从而增加太阳光的衰减程度,提高Kd值。
【小问2详解】
根据材料可知,受季风、沿岸流和黑潮分支等因素的影响,台湾海峡Kd值分布呈现显著的空间差异和季节差异。季风因素:1月份盛行西北季风。西北季风从大陆吹向海洋,风力较强。近岸海域由于河流注入和人类活动等原因,通常含有较高的泥沙含量,即Kd值较高。强劲的西北季风会将这些近岸高Kd值(含沙量大)的海水吹向远海。随着海水的流动,高Kd值的海水范围不断扩大,从而使得台湾海峡西岸Kd值高值区范围较大。洋流因素:根据材料“黑潮(日本暖流)海水所含杂质少,透明度高,其分支延伸进入东亚大陆的边缘海”可知,一般来说,黑潮在夏季较强,冬季较弱。冬季较弱的黑潮带来的清澈海水相对较少。较少的清澈海水不利于台湾海峡西岸水体的循环交换,无法有效地稀释高Kd值的海水。同时,冬季较弱的黑潮对西北季风吹来的高Kd值海水的阻滞作用也较弱。因此,高Kd值海水在西北季风的作用下更容易扩散,导致台湾海峡西岸Kd值高值区范围较大。景观类型
湿地
非湿地
河流
湖泊
库塘
苔草沼泽
水田
湿地
河流
68.28%
2.57%
6.26%
0.35%
3.54%
12.95%
湖泊
1.86%
65.67%
2.64%
2.37%
2.23%
4.29%
库塘
1.35%
0.49%
58.25%
3.21%
5.34%
11.28%
苔草沼泽
5.49%
2.12%
3.46%
57.32%
5.47%
12.82%
水田
1.21%
0.89%
1.23%
3.75%
48.27%
32.42%
非湿地
1.18%
0.02%
1.36%
0.18%
16.83%
72.35%
协同领域
仁宗
穆寨
小金
农业协同
特色性农产品
稀缺性农产品
常态性农产品
工业协同
旅游工艺品加工
农产品加工
社区工厂
旅游协同
人祖文化
乡村自然
乡村生态
相关试卷
这是一份广东省南海区2024-2025学年高三上学期开学摸底测试地理试题,共6页。
这是一份陕西省2024-2025学年高三上学期8月份开学摸底联考地理试题(解析版),共13页。试卷主要包含了 相对于门店仓,前置仓, 推测与乙集水区相比,甲集水区等内容,欢迎下载使用。
这是一份陕西省2024-2025学年高三上学期8月份开学摸底联考地理试题(原卷版+解析版),文件包含陕西省2024-2025学年高三上学期8月份开学摸底联考地理试题原卷版docx、陕西省2024-2025学年高三上学期8月份开学摸底联考地理试题解析版docx等2份试卷配套教学资源,其中试卷共20页, 欢迎下载使用。

