广东省佛山市南海区2024-2025学年高三上学期开学摸底测试地理试题(原卷版)
展开
这是一份广东省佛山市南海区2024-2025学年高三上学期开学摸底测试地理试题(原卷版),共7页。试卷主要包含了 伊塞克湖的水文特征主要表现为等内容,欢迎下载使用。
本试卷共6页,19小题,满分100分。考试用时75分钟。
注意事项:
1.答卷前,考生务必用黑色字迹的钢笔或签字笔将自己的姓名和考号填写在答题卡上。用2B铅笔将答题卡试卷类型(A)填涂在答题卡上,并在答题卡右上角的“试室号”和“座位号”栏填写试室号、座位号,将相应的试室号、座位号信息点涂黑。
2.选择题每小题选出答案后,用2B铅笔把答题卡上对应题目的答案标号涂黑,如需改动,用橡皮擦干净后,再选涂其他答案,答案答在试题卷上无效。
3.非选择题必须用黑色字迹的钢笔或签字笔作答,答案必须写在答卷上各题目指定区域内相应位置上;如需改动,先划掉原来的答案,然后再写上新的答案;不准使用铅笔和涂改液。不按以上要求作答的答案无效。
第Ⅰ卷(选择题共48分)
一、选择题:本大题共16小题,每小题3分,共48分。在每小题列出的四个选项中,只有一项是符合题目要求的。
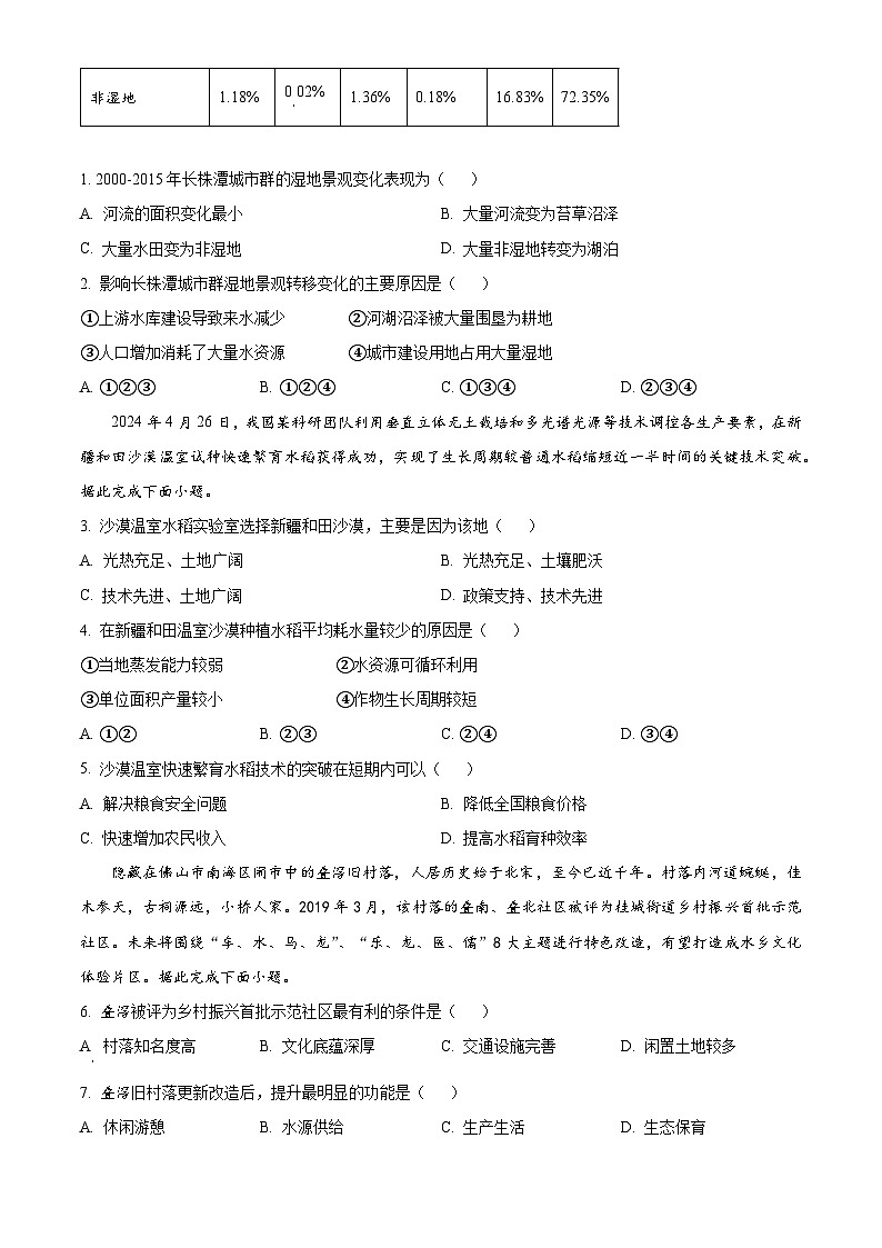
2000-2015年期间,湖南省中东部长株潭城市群城市化快速发展,区域内湿地变化明显。其中城市中心的湿地变化情况相对缓和,城市周边及郊区湿地变化明显。下表为长株潭城市群2000-2015年湿地景观转移变化情况。据此完成下面小题。
1. 2000-2015年长株潭城市群的湿地景观变化表现为( )
A. 河流的面积变化最小B. 大量河流变为苔草沼泽
C. 大量水田变为非湿地D. 大量非湿地转变为湖泊
2. 影响长株潭城市群湿地景观转移变化的主要原因是( )
①上游水库建设导致来水减少 ②河湖沼泽被大量围垦为耕地
③人口增加消耗了大量水资源 ④城市建设用地占用大量湿地
A. ①②③B. ①②④C. ①③④D. ②③④
2024年4月26日,我国某科研团队利用垂直立体无土栽培和多光谱光源等技术调控各生产要素,在新疆和田沙漠温室试种快速繁育水稻获得成功,实现了生长周期较普通水稻缩短近一半时间的关键技术突破。据此完成下面小题。
3. 沙漠温室水稻实验室选择新疆和田沙漠,主要是因为该地( )
A. 光热充足、土地广阔B. 光热充足、土壤肥沃
C. 技术先进、土地广阔D. 政策支持、技术先进
4. 在新疆和田温室沙漠种植水稻平均耗水量较少的原因是( )
①当地蒸发能力较弱 ②水资源可循环利用
③单位面积产量较小 ④作物生长周期较短
A. ①②B. ②③C. ②④D. ③④
5. 沙漠温室快速繁育水稻技术的突破在短期内可以( )
A. 解决粮食安全问题B. 降低全国粮食价格
C. 快速增加农民收入D. 提高水稻育种效率
隐藏在佛山市南海区闹市中的叠滘旧村落,人居历史始于北宋,至今已近千年。村落内河道蜿蜒,佳木参天,古祠源远,小桥人家。2019年3月,该村落的叠南、叠北社区被评为桂城街道乡村振兴首批示范社区。未来将围绕“车、水、马、龙”、“乐、龙、医、儒”8大主题进行特色改造,有望打造成水乡文化体验片区。据此完成下面小题。
6. 叠滘被评为乡村振兴首批示范社区最有利的条件是( )
A 村落知名度高B. 文化底蕴深厚C. 交通设施完善D. 闲置土地较多
7. 叠滘旧村落更新改造后,提升最明显的功能是( )
A. 休闲游憩B. 水源供给C. 生产生活D. 生态保育
伊塞克湖位于天山北麓,湖面平均海拔约1600米,终年不冻,有“热湖”之称。面积超过6300km²,平均水深270多米,水量大,是青海湖的十多倍,也是世界上较大的构造湖,湖内可以定期航行。下图为伊塞克湖区域图,据此完成下面小题。
8. 伊塞克湖的水文特征主要表现为( )
A. 咸水湖,湖水水位季节变化小B. 淡水湖,湖水水位季节变化小
C. 咸水湖,湖水水位季节变化大D. 淡水湖,湖水水位季节变化大
9. 伊塞克湖成为“热湖”最主要原因是( )
A. 纬度较低,冬季气温较高B. 山地阻挡,冬季风影响小
C. 盐度较低,湖水不易结冰D. 板块交界,地热资源丰富
10. 伊塞克湖内定期航行的最佳时间是( )
A. 3-4月B. 6-7 月C. 8-9 月D. 11-12月
飑线是指一种范围小、生命史短、气压和风发生突变的狭窄强对流天气带,并常伴有雷阵雨、冰雹、冷锋等天气。2024年4月30日,飑线南压横扫广东,广东自北向南出现了急风暴雨、冰雹等强对流天气。下图为飑线附近等压线示意图,据此完成下面小题。
11. 推测4月29日广东的天气特点最可能是( )
A. 低温潮湿B. 低温干燥C. 炎热干燥D. 炎热潮湿
12. 有气象记录显示,夏季午后飑线过境大型湖面时其强度会减弱,主要原因是( )
A. 热量补充减少B. 热量得到加强
C. 水汽得到补充D. 湖面摩擦力小
贵州省遵义市双河洞是世界最长的白云岩溶洞,最新探明连通长度达到409.9公里,纵深达912米。白云岩是可溶性岩石,但溶解速度比石灰岩慢。双河洞由上、中、下三层8条主洞,200多条支洞,5条地下河构成。洞内有松散的白云岩砾石块、鹅卵石、石笋和穴珠(碳酸盐沉积物)等形态各异的沉积物。下图为双河洞溶洞系统示意图及部分沉积物景观图,据此完成下面小题。
13. 与一般的石灰岩溶洞相比,双河洞能够形成并保留长度巨大的多层溶洞系统的原因是( )
①岩石厚度较大 ②气候较为湿热 ③地壳长期稳定 ④溶洞发育缓慢
A. ①②B. ①④C. ②③D. ②④
14. 形成双河洞堆积物主要外力作用有( )
A. 化学沉积、流水堆积、冰川堆积B. 化学沉积、流水堆积、重力崩塌
C. 重力崩塌、风力堆积、流水堆积D. 冰川堆积、风力堆积、流水堆积
我国古代汉族劳动人民将地球绕太阳公转的黄道划分为24等份,每一等份为一个节气,共24节气。研究发现相邻节气平均气温变化量与黄赤交角密切相关。下图为我国北方某地相邻节气平均气温变量曲线图。据此完成下面小题。
15. 由图推测,该地一年中气温最低节气为( )
A. 大寒B. 冬至C. 大雪D. 立冬
16. 若不考虑其他因素,当黄赤交角变为22°00'时,该地的气温可能( )
A. 夏季平均气温更高B. 各节气平均气温变量更大
C. 冬季平均气温更低D. 各节气平均气温变量更小
第Ⅱ卷(综合题共52分)
二、非选择题:本大题共3道题,共52分。
17. 阅读图文资料,完成下列要求。
穆寨、仁宗、小金三个街道办隶属西安市临潼区,距西安市约50公里。三个街道办均以传统农业为主,无工业企业,旅游业发展层次低,旅游产品单一。三个街道办近50%人口外出务工。近年来,在西安市辐射带动下,临潼区以创建产业融合发展先导区为契机,完善道路,建设现代物流园区、现代都市农业示范区和国家5A旅游度假休闲区,实现小城镇间产业协同发展。下图为临潼区三个街道办区位图,下表为临潼区三个街道办产业协同发展重点。
(1)简述临潼区三个街道办外出务工比例高的原因。
(2)从与西安市区域协同发展的角度,提出临潼区三个街道办产业发展的方向。
(3)结合材料,说明临潼区三个街道办协同发展对我国小城镇产业发展的启示。
18. 阅读图文材料,完成下列问题。
锂是重要的战略元素,被称为“21世纪白色石油”。我国昆仑山断裂带的热泉水中富含锂元素,发育于昆仑山的那棱格勒河是柴达木盆地的第一大河,受地形的影响,那棱格勒河下游向北推移,汇入东台吉乃尔河,并最终汇入东台吉乃尔湖、一里坪等盐湖,形成我国卤水型锂矿集中分布区。含锂石盐的形成与盐湖卤水离子浓度和温度密切相关,在盐湖卤水离子浓度较高的情况下,随着温度下降溶解度下降,含锂盐类析出。图a示意柴达木盆地那陵格勒河流域,图b示意一里坪富锂盐湖区沉积层垂直剖面及对应年代。
(1)指出东台吉乃尔河的主要补给水源。
(2)说明东台吉乃尔盐湖卤水型锂矿的形成过程。
(3)根据含锂石盐的形成条件,推测40ka-30ka期间当地气候特征的变化趋势,并分析其对沉积物类型变化的影响。
19. 阅读图文资料,完成下列要求。
水体下行漫衰减系数(Kd)反映太阳光随海水深度增加而衰减的程度,Kd值越小,说明海水透明度越高,光线传播能力越强。Kd值大小主要受海水中泥沙、浮游生物的影响。受季风、沿岸流和黑潮分支等因素的影响,台湾海峡Kd值分布呈现显著的空间差异和季节差异。黑潮(日本暖流)海水所含杂质少,透明度高,其分支延伸进入东亚大陆的边缘海。下图示意台湾海峡南部1月和7月份Kd值分布。
(1)分析台湾海峡沿岸海域Kd值较高的原因。
(2)与7月份相比,分析1月份台湾海峡西岸Kd值高值区范围较大的原因。景观类型
湿地
非湿地
河流
湖泊
库塘
苔草沼泽
水田
湿地
河流
68.28%
2.57%
6.26%
0.35%
3.54%
12.95%
湖泊
1.86%
65.67%
2.64%
2.37%
2.23%
4.29%
库塘
1.35%
0.49%
58.25%
3.21%
5.34%
11.28%
苔草沼泽
5.49%
2.12%
3.46%
57.32%
5.47%
12.82%
水田
1.21%
0.89%
1.23%
3.75%
48.27%
32.42%
非湿地
1.18%
002%
1.36%
0.18%
16.83%
72.35%
协同领域
仁宗
穆寨
小金
农业协同
特色性农产品
稀缺性农产品
常态性农产品
工业协同
旅游工艺品加工
农产品加工
社区工厂
旅游协同
人祖文化
乡村自然
乡村生态
相关试卷
这是一份江苏省常州市金坛第一中学2024-2025学年高三上学期开学摸底考试地理试题(原卷版),共8页。试卷主要包含了单选题,综合题等内容,欢迎下载使用。
这是一份广东省南海区2024-2025学年高三上学期开学摸底测试地理试题,共6页。
这是一份广东省多校联考2024-2025学年高三上学期第一次摸底考试地理试题(原卷版+解析版),文件包含广东省多校联考2024-2025学年高三上学期第一次摸底考试地理试题原卷版docx、广东省多校联考2024-2025学年高三上学期第一次摸底考试地理试题解析版docx等2份试卷配套教学资源,其中试卷共21页, 欢迎下载使用。

