人教版 (2019)选择性必修 第三册4 核裂变与核聚变优秀学案及答案
展开一、核裂变的发现
1964年10月16日,中国第一颗原子弹在罗布泊的荒漠上爆炸成功,其爆炸力相当于1.8万吨TNT炸药。爆炸时安放原子弹的钢塔全部熔化,在半径400 m的范围内,沙石都被烧成黄绿色的玻璃状物质,半径1 600 m范围内所有动植物全部死亡。巨大的核能是从哪里来的?
答案 铀核的裂变。
1.核裂变:铀核在被中子轰击后分裂成两块质量差不多的碎块,这类核反应定名为核裂变。
2.铀核裂变
用中子轰击铀核时,铀核发生裂变,其产物是多种多样的,其中一种典型的反应是eq \\ar(235, 92)U+eq \\al(1,0)n eq \\ar(144, 56)Ba+eq \\al(89,36)Kr+3eq \\ar(1,0)n。
3.链式反应
中子轰击重核发生裂变后,裂变释放的中子继续与其他重核发生反应,引起新的核裂变,使核裂变反应一代接一代继续下去,这样的过程叫作核裂变的链式反应。
4.临界体积和临界质量:核裂变物质能够发生链式反应的最小体积叫作它的临界体积,相应的质量叫作临界质量。
5.核裂变的能量:重核裂变为中等质量的原子核、发生质量亏损,所以放出能量。
如果一个铀235核裂变时释放的能量按200 MeV估算,1 kg铀235全部裂变时放出的能量就相当于2 800 t标准煤完全燃烧时释放的化学能。
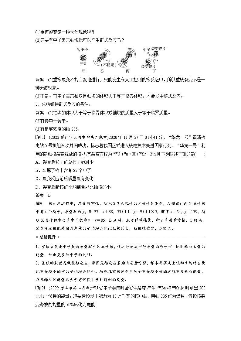
1.如图所示为核裂变示意图。
(1)重核裂变是一种天然现象吗?
(2)只要有中子轰击铀块就可以产生链式反应吗?
答案 (1)重核裂变不能自发地进行,只能发生在人工控制的核反应中,所以重核裂变不是一种天然现象。
(2)不是。有中子轰击铀块且铀块的体积大于等于临界体积,才会发生链式反应。
2.总结维持链式反应的条件。
答案 (1)铀块的体积大于等于临界体积或铀块的质量大于等于临界质量。
(2)有慢中子轰击。
(3)有足够浓度的铀235。
例1 (2022·厦门市大同中学高二期中)2020年11月27日0时41分,“华龙一号”福清核电站5号机组首次并网成功,标志着我国正式进入核电技术先进国家行列。“华龙一号”利用的是铀核裂变释放的核能,其裂变方程为eq \\ar(235, 92)U+eq \\al(1,0)n→X+eq \\al(95,38)Sr+2eq \\al(1,0)n,则下列叙述正确的是( )
A.裂变后粒子的总核子数减少
B.X原子核中含有85个中子
C.裂变反应前后质量没有变化
D.裂变后新核的平均结合能比铀核的小
答案 B
解析 核反应过程中,质量数守恒,所以裂变后粒子的总核子数不变,A错误;设X原子核中有x个质子,质量数为y,则92=x+38,235+1=y+95+1×2,解得x=54,y=139,所以X原子核中含有中子数为y-x=85,B正确;裂变释放核能,所以有质量亏损,C错误;裂变释放核能是因为新核的平均结合能比铀核的大,新核较稳定,D错误。
1.重核裂变是中子轰击质量较大的原子核,使之分裂成中等质量的原子核,同时释放大量的能量,放出更多的中子的过程。
2.重核的裂变是放能核反应,原因是核反应前后有质量亏损,根本原因是重核的平均结合能比中等质量的核的平均结合能小。所以在重核裂变为两个中等质量核的过程中要释放能量,而且释放的能量远大于它俘获中子时得到的能量。
例2 (2022·唐山市高二月考)eq \\ar(235, 92)U受中子轰击时会发生裂变,产生eq \\ar(144, 56)Ba和eq \\al(89,36)Kr,同时放出200兆电子伏特的能量。现要建设发电能力为10万千瓦的核电站,用铀235作为燃料。假设核裂变释放的能量的50%转化为电能。
(1)写出核反应方程;
(2)求一天需要纯铀235的质量。(阿伏加德罗常数NA=6.02×1023 ml-1)
答案 (1)eq \\ar(235, 92)U +eq \\al(1,0)n→eq \\ar(144, 56)Ba+eq \\al(89,36)Kr +3eq \\al(1,0)n (2)0.21 kg
解析 (1)核反应方程为eq \\ar(235, 92)U +eq \\al(1,0)n→eq \\ar(144, 56)Ba+eq \\al(89,36)Kr +3eq \\al(1,0)n
(2)每一天的发电量为E=Pt=10×104×103×24×3 600 J=8.64×1012 J
消耗的铀235核的个数为
n=eq \f(E,ΔE·η)=eq \f(8.64×1012,200×106×1.6×10-19×50%)个=5.4×1023个
一天需要的纯铀235的质量为
m=eq \f(n,NA)M=eq \f(5.4×1023,6.02×1023)×235×10-3 kg≈0.21 kg。
二、反应堆与核电站
1.核电站:利用核能发电,它的核心设施是反应堆,它的主要组成部分:
2.工作原理
(1)核燃料发生核裂变释放能量,使反应区温度升高。
(2)能量输出:水或液态的金属钠等流体在反应堆内外循环流动,把反应堆内的热量传输出去,用于发电,同时也使反应堆冷却。
3.核污染的处理
在反应堆的外面需要修建很厚的水泥层,用来屏蔽裂变产物放出的各种射线。核废料具有很强的放射性,需要装入特制的容器,深埋地下。
4.核电站发电的优点
(1)消耗的核燃料少。
(2)作为核燃料的铀、钍等地球上可采储量大,所能提供的能量大。
(3)对环境的污染比火力发电小。
例3 (2022·菏泽市高二期末)如图为普通核反应堆的结构示意图,通过铀235链式反应实现核能的可控释放。下列关于核反应堆工作中的说法正确的是( )
A.正常运行的反应堆,水泥防护层外能检测到大量α粒子
B.中子速度越快越容易发生链式反应
C.通过改变镉棒的插入深度来控制反应速度
D.铀核裂变时释放能量的多少与生成物种类无关
答案 C
解析 正常运行的核反应堆主要的辐射有γ辐射和中子辐射,所以水泥防护层外不可能检测到大量α粒子,故A错误;中子速度越快越不容易使链式反应发生,故B错误;利用镉棒对中子吸收能力强的特点,通过改变镉棒的插入深度,从而改变中子的数量来控制反应速度,故C正确;核裂变释放的能量与反应前后质量亏损有关,铀核裂变时会因产物种类不同导致质量亏损不同,释放能量不同,故D错误。
三、核聚变
1.定义:两个轻核结合成质量较大的核,这样的核反应叫作核聚变。
2.核反应方程(举例):eq \\al(2,1)H+eq \\al(3,1)H→eq \\al(4,2)He+eq \\al(1,0)n+17.6 MeV。
3.条件:使轻核的距离达到10-15 m以内。
方法:需要加热到很高的温度,因此核聚变又叫热核反应。
4.宇宙中的核聚变:太阳能是太阳内部的氢核聚变成氦核释放的核能。
5.人工热核反应的应用——氢弹
原理:首先由化学炸药引爆原子弹,再由原子弹爆炸产生的高温高压引发热核爆炸。
6.核聚变与核裂变的比较
(1)优点:①轻核聚变产能效率高;②地球上核聚变燃料氘储量丰富,而氚可利用锂来制取,足以满足核聚变的需要;③轻核聚变更为安全、清洁。
(2)缺点:核聚变需要的温度太高,地球上没有任何容器能够经受如此高的温度。
科学家提出的解决方案:①磁约束:利用磁场约束参加反应的物质,目前最好的一种磁约束装置是环流器。
②惯性约束:聚变物质因自身的惯性,在极短时间内来不及扩散就完成了核反应,在惯性约束下,用高能量密度的激光或X射线从各个方向照射参加反应物质,使它们“挤”在一起发生反应。
为什么实现核聚变要使聚变的燃料加热到几百万开尔文的高温?
答案 轻核的聚变反应,是两个轻核结合成质量较大的核,要使得核力发挥作用,必须使核子间的距离达到10-15 m以内;同时由于在此距离时原子核之间的库仑斥力巨大,因而需要核子有很大的动能才能克服,表现在宏观上就是核燃料需要达到极高的温度。
例4 (2022·莆田市高二期末)2021年5月28日,在中科院合肥物质科学研究院,有“人造太阳”之称的全超导托卡马克核聚变实验装置(EAST)创造新的世界纪录,成功实现可重复的1.2亿摄氏度101秒和1.6亿摄氏度20秒等离子体运行,向核聚变能源应用迈出重要一步。下列关于聚变的说法正确的是( )
A.任何两个原子核都可以发生聚变
B.两个轻核结合成质量较大的核,总质量较聚变前减小
C.两个轻核结合成质量较大的核,核子的平均结合能减小
D.核聚变比核裂变更为安全、清洁,是目前利用核能的主要方式
答案 B
解析 只有两个质量较小的原子核才可以聚变成一个中等质量的原子核,并不是任何两个原子核都可以发生聚变,A错误;核聚变反应会放出大量的能量,根据质能方程可知反应会发生质量亏损,两个轻核结合成质量较大的核,总质量较聚变前减小,平均结合能增大,B正确,C错误;核聚变的最终产物是氦,无污染,而核裂变产生的固体核废料具有放射性,因此核聚变更加清洁和安全,但是还不是目前利用核能的主要方式,D错误。
例5 两个氘核结合成一个氦核,已知氘核质量为2.014 u,氦核质量为4.002 u。
(1)写出相应的核反应方程;
(2)求出1 kg氘完全结合成氦时可以释放出的能量。已知:阿伏加德罗常数NA为6.0×1023 ml-1,氘核的摩尔质量为2 g/ml,1 u相当于931.5 MeV的能量(结果保留两位有效数字)。
答案 (1)eq \\al(2,1)H+eq \\al(2,1)H→eq \\al(4,2)He (2)3.6×1027 MeV
解析 (1)核聚变反应的方程为eq \\al(2,1)H+eq \\al(2,1)H→eq \\al(4,2)He
(2)两个氘核结合成一个氦核时释放的能量为
ΔE=(2×2.014 u-4.002 u)×931.5 MeV
≈24.22 MeV
1 kg氘中含有的氘核数为
n=eq \f(m,mml)×NA=eq \f(1 000,2)×6.0×1023个=3.0×1026个
1 kg氘完全结合成氦时可以释放出的能量为
E=eq \f(n,2)ΔE=1.5×1026×24.22 MeV
≈3.6×1027 MeV。
课时对点练
考点一 重核的裂变及链式反应
1.关于重核的裂变,以下说法正确的是( )
A.核裂变释放的能量等于它俘获中子时得到的能量
B.中子从铀块中通过时,一定发生链式反应
C.重核裂变释放出大量能量,产生明显的质量亏损,所以核子数要减少
D.由于重核的核子平均质量大于中等质量核的核子平均质量,所以重核裂变为中等质量的核时,要发生质量亏损,放出核能
答案 D
解析 根据重核发生裂变的条件和裂变放能的原理分析可知,裂变时因铀核俘获中子发生核反应,是核能转化为其他形式能的过程,其释放的能量远大于其俘获中子时吸收的能量,链式反应是有条件的,即铀块的体积必须大于或等于其临界体积,在裂变反应中核子数是不会减少的,故选D。
2.(2022·襄阳市高二期末)原子弹是利用重核裂变的链式反应制成的,在极短的时间内能够释放大量的核能,发生猛烈爆炸。下列核反应方程式中属于原子弹爆炸的核反应方程式的是( )
A.eq \\ar(238, 92)U→eq \\ar(234, 90)Th+eq \\al(4,2)He
B.eq \\ar(235, 92)U+eq \\al(1,0)n→eq \\al(90,38)Sr+eq \\ar(136, 54)Xe+10eq \\al(1,0)n
C.eq \\ar(15, 7)N+eq \\al(1,1)H→eq \\ar(12, 6)C+eq \\al(4,2)He
D.eq \\al(2,1)H+eq \\al(3,1)H→eq \\al(4,2)He+eq \\al(1,0)n
答案 B
3.(2022·上海奉贤区高二期中)核工厂将核原料(六氟化钠)提炼成核反应材料(二氟化铀)时出现操作失误,工作人员在一个加工炉中投入16 kg的核原料,大大超过了规定标准,从而造成了核泄漏,这个标准是( )
A.临界体积
B.临界压强
C.临界温度
D.由一定的温度、体积和压强共同确定
答案 A
解析 临界体积是核反应技术中的重要参数。如果核原料(六氟化钠)投入太多,提炼成核反应材料(二氟化铀),就会超过临界体积,则可产生持续的铀核反应,从而造成了核泄漏,A正确;当铀块达不到其临界体积时,一般情况下,即便压强和温度达到一定值时,也不会产生核反应,不会产生核泄漏,B、C、D错误。
4.(2022·宝鸡市高二期末)某核电站获得核能的核反应方程为eq \\ar(235, 92)U+eq \\al(1,0)n―→eq \\ar(144, 56)Ba+eq \\al(89,36)Kr+xeq \\al(1,0)n,已知铀核的质量为m1,钡核的质量为m2,氪核的质量为m3,中子的质量为m4,真空中光速为c,下列说法中正确的是( )
A.该核电站通过核聚变获得核能
B.铀核的质子数为143
C.在上述核反应中x=2
D.一个铀核发生上述核反应,释放的能量为(m1-m2-m3-2m4)c2
答案 D
解析 该核电站通过核裂变获得核能,A错误;铀核的质子数为92,B错误;根据核反应过程满足质量数守恒可得235+1=144+89+x,解得x=3,C错误;一个铀核发生上述核反应,释放的能量为ΔE=Δmc2=(m1-m2-m3-2m4)c2,D正确。
考点二 反应堆与核电站
5.(2022·上海师大附中期中)核反应堆不锈钢外壳内除核燃料棒和控制棒以外还通入水,这些水除了起冷却作用外还起了( )
A.使中子减速的作用
B.使中子加速的作用
C.吸收放射性物质的作用
D.吸收反应发出的射线的作用
答案 A
6.(多选)(2022·浙江长兴中学月考)如图所示,核反应堆通过可控的链式反应实现核能的释放。核燃料是铀棒,在铀棒周围放慢化剂,快中子和慢化剂中的碳原子核碰撞后,中子能量减少变为慢中子。下列说法正确的是( )
A.慢化剂使快中子变为慢中子,慢中子更难被铀核捕获
B.裂变后的新核氪的平均结合能大于铀核的平均结合能
C.链式反应是指由重核裂变产生的中子使裂变反应一代接一代继续下去的过程
D.一个eq \\ar(235, 92)U裂变释放的能量是200 MeV,则该核反应中质量亏损约为3.6×10-28 kg
答案 BCD
解析 中子的速度不能太快,否则无法被铀核捕获,裂变反应不能进行下去,A错误;重核裂变会有质量亏损,会释放核能,平均结合能大的原子核更稳定,故新核氪的平均结合能大于铀核的平均结合能,B正确;链式反应是指由重核裂变产生的中子使裂变反应一代接一代继续下去的过程,C正确;根据爱因斯坦质能方程可知,一个eq \\ar(235, 92)U裂变释放的能量是200 MeV,此过程中的质量亏损为Δm=eq \f(ΔE,c2)≈3.6×10-28 kg,D正确。
考点三 核聚变
7.2020年12月4日,我国自主设计建造的新一代“人造太阳”——中国环流器二号M装置(HL-2M)在成都建成并实现首次放电,标志着中国核聚变发展获得重大突破。关于核聚变和核能,下列说法正确的是( )
A.核聚变通常需要几百万开尔文以上的超高温,又称热核反应
B.太阳辐射的能量来源于核聚变,核聚变又称链式反应
C.一个氘核和一个氚核聚变的方程为:eq \\al(2,1)H+eq \\al(3,1)H→eq \\al(4,2)He+eq \\al(0,1)e
D.核子平均质量越大,原子核越稳定
答案 A
解析 当物质的温度达到几百万开尔文时,剧烈的热运动使得一部分原子核具有足够的动能,可以克服库仑斥力,碰撞时接近到10-15 m而发生核聚变,因此,核聚变又叫热核反应,故A正确;太阳辐射的能量来源于核聚变,而链式反应发生在核裂变中,故B错误;该方程不符合质量数守恒和电荷数守恒,故C错误;原子核中核子平均质量越小,比结合能越大,原子核越稳定,故D错误。
8.(多选)(2022·汕头市月考)月球储藏大量可控核聚变理想燃料氦-3(eq \\al(3,2)He),2020年12月1日,我国嫦娥五号探测器成功着陆月面后开始“挖土”并成功带回地面供科学研究。核聚变反应方程为eq \\al(2,1)H+eq \\al(3,1)H→eq \\al(4,2)He+X或eq \\al(2,1)H+eq \\al(3,2)He→eq \\al(4,2)He+Y。下列说法正确的是( )
A.X是中子
B.Y是正电子
C.核聚变过程发生质量亏损,释放核能
D.eq \\al(3,2)He比eq \\al(4,2)He的原子核更稳定
答案 AC
解析 根据核反应的质量数守恒和电荷数守恒可知,X的质量数为1,电荷数为0,则X为中子;Y的质量数为1,电荷数为1,则Y为质子,A正确,B错误;核聚变过程发生质量亏损,释放核能,C正确;因反应放出核能,则eq \\al(4,2)He比eq \\al(3,2)He的原子核更稳定,D错误。
9.大科学工程“人造太阳”主要是将氘核聚变反应释放的能量用来发电。氘核聚变反应方程是eq \\al(2,1)H+eq \\al(2,1)H―→eq \\al(3,2)He+eq \\al(1,0)n。已知eq \\al(2,1)H的质量为2.013 6 u,eq \\al(3,2)He的质量为3.015 0 u,eq \\al(1,0)n的质量为1.008 7 u,
1 u相当于931 MeV的能量。氘核聚变反应中释放的核能约为( )
A.3.7 MeV B.3.3 MeV
C.2.7 MeV D.0.93 MeV
答案 B
解析 在核反应中,反应前物质的质量
m1=2×2.013 6 u=4.027 2 u
反应后物质的质量m2=3.015 0 u+1.008 7 u=4.023 7 u
质量亏损Δm=m1-m2=0.003 5 u,
则氘核聚变释放的核能为
E=931×0.003 5 MeV≈3.3 MeV,故选B。
10.(多选)(2022·鞍山市高二期中)太阳的能量来源是轻核的聚变,太阳中存在的主要元素是氢,核聚变反应可以看作是4个氢核(eq \\al(1,1)H)结合成1个氦核同时放出2个正电子。下表中列出了部分粒子的质量(取1 u=eq \f(1,6)×10-26 kg,c=3.0×108 m/s),以下说法正确的是( )
A.核反应方程为4eq \\al(1,1)H―→eq \\al(4,2)He+2eq \\al(0,1)e
B.4个氢核结合成1个氦核时的质量亏损约为0.026 6 kg
C.4个氢核结合成1个氦核时的质量亏损约为4.43×10-29 kg
D.聚变反应过程中释放的能量约为4.0×10-12 J
答案 ACD
解析 由核反应的质量数守恒及电荷数守恒得4eq \\al(1,1)H―→eq \\al(4,2)He+2eq \\al(0,1)e,故A正确;核反应中的质量亏损为Δm=4mp-mα-2me=(4×1.007 3-4.001 5-2×0.000 55) u=0.026 6 u≈4.43×10-29 kg,故C正确,B错误;由质能方程得ΔE=Δmc2=4.43×10-29×(3.0×108)2 J≈4.0×10-12 J,故D正确。
11.(2022·大连市高二期中)传染病的传播过程十分复杂,但是可以构建最简单的传播模型来描述,这个最简模型可称为链式模型,类似于核裂变链式反应模型,铀核裂变的核反应方程为eq \\ar(235, 92)U+eq \\al(1,0)n―→eq \\ar(144, 56)Ba+eq \\al(89,36)Kr+Req \\al(1,0)n,裂变后产生的中子能继续发生反应的次数称为链式反应的“传染系数”,下列说法正确的是( )
A.从铀核裂变的核反应方程看,“传染系数”为2
B.核反应堆中通过镉棒吸收中子降低“传染系数”
C.链式反应的临界值对应的实际“传染系数”为3
D.核反应堆中的实际“传染系数”与铀浓度无关
答案 B
解析 核反应遵循电荷数守恒及质量数守恒,可得R=3,即从铀核裂变的核反应方程看“传染系数”为3,选项A错误;核反应堆中通过镉棒吸收中子,减少轰击铀核的中子数,最终起到降低实际“传染系数”的作用,选项B正确;在链式反应中,当实际“传染系数”R≥1时,反应才能持续下去,当实际“传染系数”R<1时,反应将趋于停滞,即R=1是链式反应持续下去的临界值,选项C错误;核反应堆中可以通过调整铀浓度来控制实际“传染系数”,选项D错误。
12.(2022·滨州市高二期末)核电站利用核反应堆工作,铀核U裂变生成钡核Ba和氪核Kr。在一个反应堆中用石墨做慢化剂使快中子减速。碳核的质量是中子的12倍,假设中子与碳核的每次碰撞都是弹性正碰,而且认为碰撞前碳核都是静止的。
(1)试完成铀核裂变反应方程:
eq \\ar(235, 92)U+eq \\al(1,0)n→eq \\ar(141, )Ba+eq \\ar( ,36)Kr+3eq \\al(1,0)n
(2)已知U、Ba、Kr核以及中子的质量分别是235.043 9 u,140.913 9 u,91.897 3 u和1.008 7 u,计算一个铀核裂变放出的核能。1 u=1.66×10-27 kg,c=3.0×108 m/s;(结果保留两位有效数字)
(3)设碰撞前中子的动能是E0,经过一次碰撞,中子失去的动能是多少。
答案 (1)eq \\ar(235, 92)U+eq \\al(1,0)n→eq \\ar(141, 56)Ba+eq \\al(92,36)Kr+3eq \\al(1,0)n
(2)3.2×10-11 J (3)eq \f(48,169)E0
解析 (1)根据电荷数和质量数守恒可得:
核反应方程为eq \\ar(235, 92)U+eq \\al(1,0)n→eq \\ar(141, 56)Ba+eq \\al(92,36)Kr+3eq \\al(1,0)n
(2)核反应过程中的质量亏损为
Δm=(235.043 9+1.008 7-140.913 9-91.897 3-3×1.008 7) u=0.215 3 u
由爱因斯坦质能方程得一个铀核裂变放出的能量为
ΔE=Δmc2=0.215 3×1.66×10-27×(3×108)2 J≈3.2×10-11 J
(3)设中子和碳核的质量分别为m和M,碰撞前中子的速度为v0,碰撞后中子和碳核的速度分别为v和v′,
根据动量守恒定律,可得mv0=mv+Mv′
根据弹性碰撞中能量守恒,
可得E0=eq \f(1,2)mv02=eq \f(1,2)mv2+eq \f(1,2)Mv′2
解得v=eq \f(m-M,m+M)v0
已知M=12m,
可得v=-eq \f(11,13)v0
则在碰撞过程中中子损失的能量为
ΔE=eq \f(1,2)mv02-eq \f(1,2)mv2=eq \f(48,169)E0组成部分
材料
作用
裂变材料(核燃料)
铀棒(浓缩铀)
提供核燃料
减速剂(慢化剂)
石墨、重水或普通水(也叫轻水)
使裂变产生的快中子减速
控制棒
镉棒
吸收中子,控制反应速度
热交换器
水或液态的金属钠
传输热量
防护层
厚水泥层
防止放射线泄漏,对人体及其他生物体造成伤害
粒子名称
质子(p)
α粒子
正电子(e)
质量/u
1.007 3
4.001 5
0.000 55
物理选择性必修 第三册3 原子的核式结构模型优质导学案: 这是一份物理选择性必修 第三册<a href="/wl/tb_c163323_t4/?tag_id=42" target="_blank">3 原子的核式结构模型优质导学案</a>,共10页。
高中物理人教版 (2019)选择性必修 第三册5 液体精品导学案: 这是一份高中物理人教版 (2019)选择性必修 第三册<a href="/wl/tb_c163306_t4/?tag_id=42" target="_blank">5 液体精品导学案</a>,共11页。
人教版 (2019)选择性必修 第三册4 固体优秀导学案及答案: 这是一份人教版 (2019)选择性必修 第三册<a href="/wl/tb_c163304_t4/?tag_id=42" target="_blank">4 固体优秀导学案及答案</a>,共9页。

