


高中物理人教版 (2019)选择性必修 第三册4 核裂变与核聚变导学案
展开1.知道什么是裂变、聚变和链式反应,知道链式反应和聚变的条件.
2.会书写裂变和聚变方程,会利用质量亏损计算裂变和聚变产生的核能.
3.了解核反应堆的工作原理,知道如何控制核反应的速度.
一、核裂变及链式反应
1.核裂变:铀核在被中子轰击后分裂成两块质量差不多的碎块,这类核反应定名为核裂变.
2.铀核裂变
用中子轰击铀核时,铀核发生裂变,其产物是多种多样的,其中一种典型的反应是eq \\al(235, 92)U+
eq \\al(1,0)n→eq \\al(144, 56)Ba+eq \\al(89,36)Kr+3eq \\al(1,0)n.
3.典型的裂变方程
(1)eq \\al(235, 92)U+eq \\al(1,0)n→eq \\al(139, 54)Xe+eq \\al(95,38)Sr+2eq \\al(1,0)n
(2)eq \\al(235, 92)U+eq \\al(1,0)n→eq \\al(144, 56)Ba+eq \\al(89,36)Kr+3eq \\al(1,0)n
4.核能的释放
由于重核的核子的平均质量大于中等质量原子核的核子的平均质量,因此,铀核裂变为中等质量的原子核时,会发生质量亏损,释放核能.
5.裂变反应的能量大小
铀核裂变为中等质量的原子核,发生质量亏损,所以放出能量.一个铀235核裂变时释放的能量如果按200 MeV估算,1 kg铀235 全部裂变放出的能量相当于2 800 t标准煤完全燃烧时释放的能量,裂变时能产生几百万度的高温.
6.链式反应
中子轰击重核发生裂变后,裂变释放的中子继续与其他重核发生反应,引起新的核裂变,使核裂变反应一代接一代继续下去,这样的过程叫作核裂变的链式反应.
7.链式反应发生的条件
(1)铀块的体积大于或等于临界体积.
(2)有足够浓度的铀235.
(3)有足够数量的慢中子.
8.临界体积和临界质量:核裂变物质能够发生链式反应的最小体积叫作它的临界体积,相应的质量叫作临界质量.
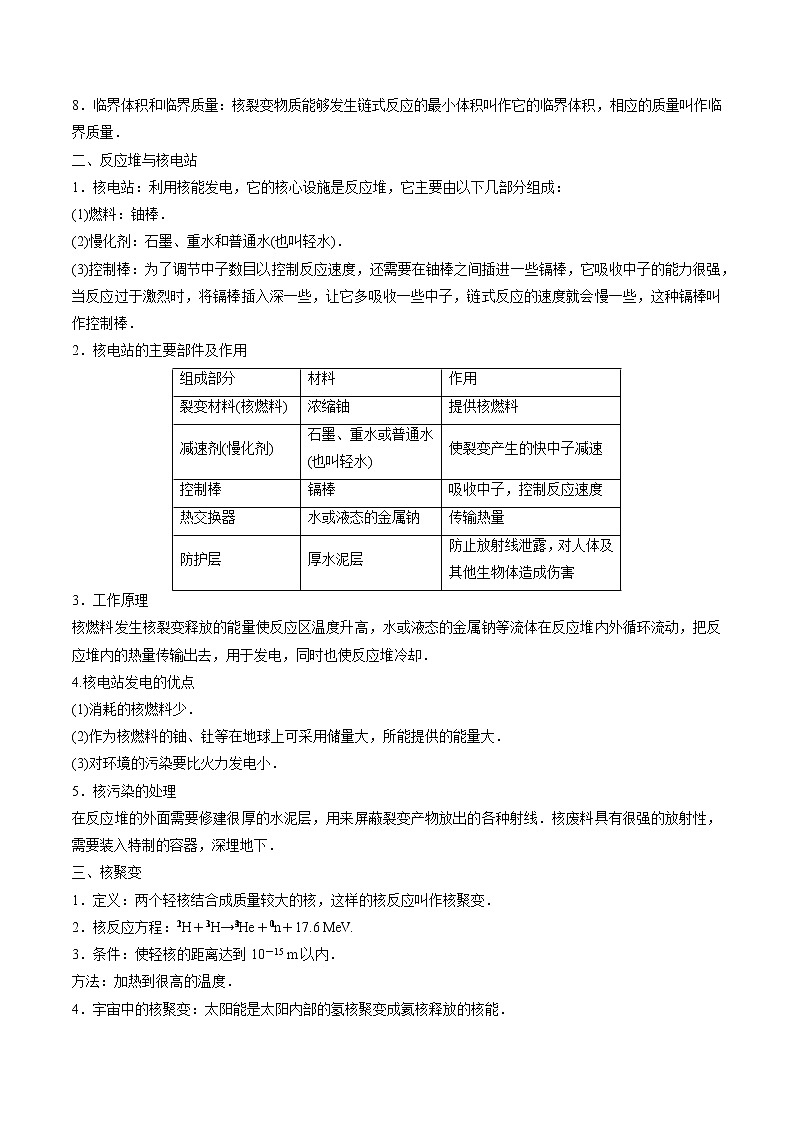
二、反应堆与核电站
1.核电站:利用核能发电,它的核心设施是反应堆,它主要由以下几部分组成:
(1)燃料:铀棒.
(2)慢化剂:石墨、重水和普通水(也叫轻水).
(3)控制棒:为了调节中子数目以控制反应速度,还需要在铀棒之间插进一些镉棒,它吸收中子的能力很强,当反应过于激烈时,将镉棒插入深一些,让它多吸收一些中子,链式反应的速度就会慢一些,这种镉棒叫作控制棒.
2.核电站的主要部件及作用
3.工作原理
核燃料发生核裂变释放的能量使反应区温度升高,水或液态的金属钠等流体在反应堆内外循环流动,把反应堆内的热量传输出去,用于发电,同时也使反应堆冷却.
4.核电站发电的优点
(1)消耗的核燃料少.
(2)作为核燃料的铀、钍等在地球上可采用储量大,所能提供的能量大.
(3)对环境的污染要比火力发电小.
5.核污染的处理
在反应堆的外面需要修建很厚的水泥层,用来屏蔽裂变产物放出的各种射线.核废料具有很强的放射性,需要装入特制的容器,深埋地下.
三、核聚变
1.定义:两个轻核结合成质量较大的核,这样的核反应叫作核聚变.
2.核反应方程:eq \\al(2,1)H+eq \\al(3,1)H→eq \\al(4,2)He+eq \\al(1,0)n+17.6 MeV.
3.条件:使轻核的距离达到10-15 m以内.
方法:加热到很高的温度.
4.宇宙中的核聚变:太阳能是太阳内部的氢核聚变成氦核释放的核能.
5.人工热核反应:氢弹.首先由化学炸药引爆原子弹,再由原子弹爆炸产生的高温高压引发热核爆炸.
6.核聚变与核裂变的比较
(1)优点:①轻核聚变产能效率高;②地球上核聚变燃料氘和氚的储量丰富;③轻核聚变更为安全、清洁.
(2)缺点:核聚变需要的温度太高,地球上没有任何容器能够经受如此高的温度.
解决方案:磁约束和惯性约束.
7.重核裂变与轻核聚变的区别
一、单选题
1.太阳辐射的能量来源于( )
A.氢气燃烧的化学能B.碳燃烧的化学能
C.释放的引力势能D.内部的核反应产生的核能
2.2017年1月9日,大亚湾反应堆中微子实验工程获得国家自然科学一等奖,大多数原子核发生核反应的过程中都伴随着中微子的产生,例如核裂变、核聚变、衰变等,下列关于核反应的说法正确的是( )
A.衰变为,经过3次衰变,6次衰变
B.是衰变方程,是衰变方程
C.是核裂变方程,也是氢弹的核反应方程
D.高速运动的粒子轰击氮核可从氮核中打出中子,其核反应方程为
3.1938年底,德国物理学家哈恩和他的助手斯特拉斯曼在用中子轰击铀核的实验中发现,生成物中有原子序数为56的元素钡,核反应方程为:该发现为原子弹的制成奠定了基础。下列说法正确的是( )
A.核反应方程中
B.的比结合能大于的比结合能
C.中子是英国物理学家卢瑟福通过实验发现的
D.该反应中释放出来的中子不能再引起上述铀核反应
4.下列四幅图涉及到不同的物理知识,图甲为圆板衍射条纹,图乙为共振曲线,图丙为三种射线在磁场中的运动轨迹图,图丁为核反应堆示意图。关于这四幅图,下列说法正确的是( )
A.图甲:该衍射条纹可以说明光具有粒子性
B.图乙:该曲线表明物体做受迫振动的振幅随驱动力频率的增大而一直减小
C.图丙:根据射线的偏转方向可知容器上方区域可能存在垂直纸面向外的磁场
D.图丁:镉棒吸收中子的能力很强,因此可通过调节镉棒的插入深度来控制反应速度
5.关于原子和原子核的知识,下列说法正确是( )
A.的半衰期是5天,100克经过10天后还剩下50克
B.氢原子的核外电子从低能级跃迁到高能级时,吸收光子,电子的轨道半径增大
C.(钍)经过一系列α和β衰变,变成(铅),共经过4次α衰变和6次β衰变
D.和。其中Y的质子数是3,中子数是6
6.下列叙述正确的是( )
A.若铀235的体积超过它的临界体积,裂变的链式反应就能够发生
B.根据玻尔理论,在氢原子中,电子吸收光子从低能级跃迁到高能级,电子的能量变大,动能也变大
C.只要入射光的强度足够强,照射时间足够长,就一定能产生光电效应
D.核反应的实质是粒子对核撞击而打出新粒子使核变为新核
二、填空题
7.在下列描述核反应的方程中,属于α衰变的是______,属于裂变的是______,属于聚变的是______
A.
B.
C.
D.
8.我国自行设计并研制的“人造太阳”——托卡马克实验装置运行,获得重大进展,这标志着我国已经迈入可控热核反应领域先进国家行列。该反应所进行的聚变过程是H+H→He+n,反应原料氘(H)富存于海水中,而氚(H)是放射性元素,自然界中不存在,但可以通过中子轰击锂核(Li)的人工核转变得到。
(1)请把下列用中子轰击锂核(Li)产生一个氚核(H)和一个新核的人工核转变方程填写完整:___________+n→___________+H。
(2)在(1)中,每产生1 g氚的同时有多少个Li核实现了核转变___________?(阿伏加德罗常数NA取6.0×1023 ml-1)
(3)一个氘核和一个氚核发生核聚变时,平均每个核子释放的能量为5.6×10-13 J,求该核聚变过程中的质量亏损___________。
参考答案
1.D
【详解】
太阳辐射的能量来自于内部的核聚变。
故选D。
2.D
【详解】
A.衰变为,经过衰变的次数为,衰变次数次,选项A错误;
B.核反应
是轻核聚变方程
是衰变方程,选项B错误;
C.方程
是核裂变方程,也是原子弹的核反应方程,选项C错误;
D.高速运动的粒子轰击氮核可从氮核中打出中子,其核反应方程为
选项D正确。
故选D。
3.B
【详解】
A.根据质量数守恒可知
故A错误;
B.该核反应为释能方程,裂变反应后,生产的新核更稳定,比结合能变大,所以的比结合能大于的比结合能,故B正确;
C.中子是由物理学家查德威克通过实验发现的,故C错误;
D.该反应中释放出来的中子能再引起上述铀核反应,即发生链式反应,故D错误。
故选B。
4.D
【详解】
A.衍射是波的特有现象,光的衍射说明光具有波动性,故A错误;
B.该曲线表明物体做受迫振动的振幅随驱动力频率的增大而先增大后减小,故B错误;
C.根据射线的偏转方向结合左手定则可知容器上方区域可能存在垂直纸面向里的磁场,故C错误;
D.镉棒吸收中子的能力很强,因此可通过调节镉棒的插入深度来控制中子的数量从而控制核反应速度,故D正确。
故选D。
5.B
【详解】
A.的半衰期是5天,100克经过10天后还剩下25克,所以A错误;
B.氢原子的核外电子从低能级跃迁到高能级时,吸收光子,电子的轨道半径增大,动能减小,势能增大,总能量增大,所以B正确;
C.(钍)经过一系列α和β衰变,变成(铅),共经过6次α衰变和4次β衰变,所以C错误;
D.根据核反过程质量数,电荷数守恒定律可知,X为中子,Y的质子数是3,中子数是3,所以D错误;
故选B。
6.A
【详解】
A.只要铀235的体积超过它的临界体积,就能产生裂变的链式反应,选项A正确;
B.在氢原子中,电子吸收光子从低能级跃迁到高能级,电子的能量变大,轨道半径变大,电势能变大,但动能变小,选项B错误;
C.某种金属能否发生光电效应取决于入射光的频率,选项C错误;
D.核反应是原子核在其他粒子的轰击下产生新原子核的过程,并不一定打出新粒子,选项D错误。
故选A。
7.C D A
【详解】
[1]属于α衰变的是,所以选C。
[2]属于裂变的是,所以选D。
[3]属于聚变的是,所以选A。
属于人工转变,不符合题意,所以不选。
8.Li He 2.0×1023个 3.1×10-29kg
【详解】
(1)[1][2]核反应方程为
Li+n→He+H
(2)[3]因为1 g氚为ml,根据核反应方程,实现核转变的Li也为ml,所以有2.0×1023个Li实现了核转变。
(3)[4]根据爱因斯坦质能方程ΔE=Δmc2,核聚变反应中有5个核子参加了核反应,5个核子释放总能量
ΔE=5×5.6×10-13 J=2.8×10-12 J
所以质量亏损为
Δm==kg=3.1×10-29kg组成部分
材料
作用
裂变材料(核燃料)
浓缩铀
提供核燃料
减速剂(慢化剂)
石墨、重水或普通水(也叫轻水)
使裂变产生的快中子减速
控制棒
镉棒
吸收中子,控制反应速度
热交换器
水或液态的金属钠
传输热量
防护层
厚水泥层
防止放射线泄露,对人体及其他生物体造成伤害
重核裂变
轻核聚变
放能原理
重核分裂成两个或多个中等质量的原子核,放出核能
两个轻核结合成质量较大的原子核,放出核能
放能多少
聚变反应比裂变反应平均每个核子放出的能量要大3~4倍
人教版 (2019)4 核裂变与核聚变学案设计: 这是一份人教版 (2019)4 核裂变与核聚变学案设计,共7页。
人教版 (2019)选择性必修 第三册第五章 原子核4 核裂变与核聚变导学案: 这是一份人教版 (2019)选择性必修 第三册第五章 原子核4 核裂变与核聚变导学案,共5页。
高中人教版 (2019)4 核裂变与核聚变导学案及答案: 这是一份高中人教版 (2019)4 核裂变与核聚变导学案及答案,共14页。学案主要包含了“基本”粒子等内容,欢迎下载使用。