


所属成套资源:2024年苏教版生物七年级下册精品同步练习
01-专项素养综合全练(一)人体的消化、吸收、物质运输、能量供给和废物排出--苏教版初中生物七年级下册同步练习
展开
这是一份01-专项素养综合全练(一)人体的消化、吸收、物质运输、能量供给和废物排出--苏教版初中生物七年级下册同步练习,共7页。
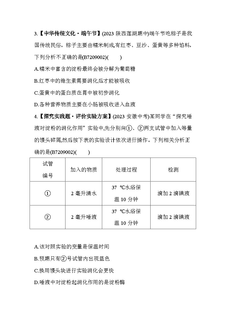
专项素养综合全练(一)人体的消化、吸收、物质运输、能量供给和废物排出 类型一 营养物质的消化和吸收1.【识图分析题·示意图】(2023云南文山州一模)如图是人体消化系统组成的部分示意图,下列相关叙述错误的是(B7209002)( )A.肝炎病人怕吃油腻的食物,原因是①分泌的消化液减少B.蛋白质在②内被彻底消化为氨基酸C.③分泌的消化液中含多种消化酶D.④是消化和吸收的主要场所2.【学科素养·生命观念】(2023北京石景山一模)食物消化和营养物质吸收主要靠消化系统完成,下列相关叙述正确的是(B7209002)( )A.食物经喉进入食道B.胃可以彻底消化脂肪C.胰液中不含消化酶D.小肠能吸收营养物质3.【中华传统文化·端午节】(2023陕西莲湖期中)端午节吃粽子是我国传统民俗。粽子主要由糯米制成,有红枣、豆沙、蛋黄等多种馅料。下列分析不正确的是(B7209002)( )A.糯米中富含的淀粉最终会被分解为葡萄糖B.红枣中的维生素需要消化后才能被吸收C.蛋黄中的蛋白质在胃中被初步消化D.各种营养物质主要在小肠被吸收进入血液4.【探究实践题·评价实验方案】(2023安徽中考)某同学在“探究唾液对淀粉的消化作用”实验中,先分别向①、②两支试管中加入等量的馒头碎屑,然后按下表的实验设计依次进行操作。下列相关分析正确的是(B7209002)( )A.该对照实验的变量是保温时间B.预期只有②号试管内出现蓝色C.换用馒头块进行实验消化会更快D.唾液中对淀粉起消化作用的是淀粉酶类型二 人体的物质运输5.【学科素养·生命观念】(2023云南文山州一模)下列关于人体心脏和血管的叙述,不正确的是(B7210001)( )A.心脏有四个腔,右心室壁最厚B.心脏左侧流动脉血,右侧流静脉血C.动脉管壁厚,弹性大,管内血流速度快D.毛细血管中,红细胞呈单行通过6.【识图分析题·示意图】如图是血液循环示意图,1、2、3、4表示与心脏直接相连的血管,甲、乙表示不同部位的毛细血管网。下列说法不正确的是(B7210002)( )A.体循环的路径是:左心室→4→毛细血管网乙→3→右心房B.当血液流经毛细血管网甲时,由静脉血变为动脉血C.血管2比血管1的管壁厚、弹性大、血流速度快D.当血液流经毛细血管网乙后,血液由暗红色变成鲜红色7.【识图分析题·模式图】(2023山东临沂中考)如图是某同学构建的人体生理活动的概念模型,a和c表示血管,b表示相应的结构,箭头表示血流方向。下列叙述正确的是(B7210002)( )A.若b为骨骼肌,则c中的氧气含量增加B.若b为肺,则c中的二氧化碳含量增加C.若b为肾小球,则c中的蛋白质浓度升高D.若b为小肠,则餐后半小时c中的葡萄糖含量减少8.【学科素养·生命观念】(2023湖南永定期中)“诸血归于心”“经脉流行不止,环周不休”。2 000多年前,我国古人就知道了心脏跳动与血液循环有关。请据图回答:(B7210002)图一图二(1)在图一心脏四个腔中,肌肉壁最厚的是[ ] ,在A、B之间和C、D之间有 ,可防止血液倒流。因此,从[4]往心脏中注水,水将从[ ]流出。 (2)一些雾化吸入式药物可通过肺部进入人体血液,该类药物通过血液循环最先进入心脏四个腔中的 。某人最近出现咳嗽、乏力等症状,经诊断为肺炎,医生建议注射抗生素,药物到达肺部,则需经过的途径是左臂静脉→ →肺(用图一中序号、字母和箭头表示)。 (3)在图二中,流动脉血的心腔和血管有 (用字母表示)。 (4)心脏收缩时,血液从图二D出发进入[ ] ,再流经组织周围毛细血管网,最后经上、下腔静脉回到A,这条循环路线叫 。 类型三 废物的排出9.【识图分析题·结构图】如图是正常人尿液的形成过程示意图,其中a、b表示生理过程,①②③④⑤表示结构。下列有关叙述错误的是(B7211002)( )A.抽取④内液体进行检验,发现其不含血细胞和大分子蛋白质B.如果尿检时发现尿液中含有红细胞,可能是与②结构炎症有关C.尿液中含有葡萄糖一定是b过程出现障碍导致的D.①处的血液是动脉血,含氧量高,流经②后仍是动脉血10.(2023云南西山二模)将健康成年人的尿液送检,其尿液中一定不会含有的成分是(B7211002)( )A.水 B.无机盐 C.尿素 D.葡萄糖答案全解全析1.B 图示中①为肝,②为胃,③为胰,④为小肠。蛋白质先在②胃内初步消化,最终在④小肠内被彻底消化为氨基酸。2.D 食物经过咽进入食道,A错误;胃只能初步消化蛋白质,蛋白质在④小肠内被彻底消化成氨基酸,B错误;胰液中含有多种消化酶,C错误;小肠是消化和吸收的主要场所,D正确。3.B 维生素属于小分子物质,不需要消化就能被吸收。4.D ①号试管与②号试管唯一不同的是有无唾液,因此该对照实验的变量是唾液,A错误。①号试管中水对淀粉没有分解作用,因此滴加碘液会变蓝色;②号试管中唾液淀粉酶能将馒头碎屑中的淀粉全部分解成麦芽糖,因此滴加碘液不变蓝,B错误。馒头块表示没有经过牙齿的咀嚼,馒头块与淀粉酶接触的面积小,其中的淀粉难以完全消化,因此用馒头块进行实验,实验效果不如用馒头碎屑,C错误。5.A 心脏有四个腔,心室壁比心房壁厚,左心室壁比右心室壁厚。6.D 当血液流经乙处毛细血管网时,氧气由血液进入组织细胞,二氧化碳由组织细胞进入血液,血液由含氧多、颜色鲜红的动脉血变成含氧较少、颜色暗红的静脉血,D错误。7.C 若b为骨骼肌,a为体循环的动脉,c为体循环的静脉,则c中的氧气含量减少,A错误;经过肺循环,血液中的氧气增多,二氧化碳减少,若b为肺,则c中的二氧化碳含量会减少,B错误;若b为小肠,小肠能吸收葡萄糖、氨基酸等营养物质,则餐后半小时c中的葡萄糖含量会增加,D错误。8.(1)D 左心室 房室瓣 2 (2)左心房 1→A→B→3 (3)C、D、E、F (4)E 主动脉 体循环解析 图一中,1为上腔静脉、2为主动脉、3为肺动脉、4为肺静脉、A为右心房、B为右心室、C为左心房、D为左心室;图二中,A为右心房、B为右心室、C为左心房、D为左心室、E为主动脉、F为肺静脉。(1)在图一心脏的四个腔中,心肌壁最厚的是D左心室。在A右心房、B右心室之间和C左心房、D左心室之间有防止血液倒流的房室瓣。因此,从4肺静脉往心脏中注水,水会进入C左心房、D左心室,水将从2主动脉流出。(2)雾化吸入式药物可通过肺部进入人体血液,随着肺循环最先进入心脏四个腔中的左心房。某人注射的抗生素由左臂静脉到达肺部,经过的途径是左臂静脉→1上腔静脉→A右心房→B右心室→3肺动脉→肺。(3)血液在流经肺部毛细血管网后,直至流入组织细胞周围毛细血管网前,都是动脉血,所以,在图二中,流动脉血的心腔和血管有F肺静脉、C左心房、D左心室、E主动脉。(4)心脏收缩时,血液从图二D左心室出发进入E主动脉,再流经组织周围毛细血管网,最后经上、下腔静脉回到A右心房,这条循环路线叫体循环。9.C 尿液中含有葡萄糖还有可能是胰岛素分泌不足导致的。10.D 当原尿流经肾小管时,全部的葡萄糖、大部分的水和部分无机盐等被肾小管重新吸收,而剩下的水、无机盐、尿素等形成了尿液,因此健康的人尿液中不含葡萄糖。试管编号加入的物质处理过程检测①2毫升清水37 ℃水浴保温10分钟滴加2滴碘液②2毫升唾液37 ℃水浴保温10分钟滴加2滴碘液