

生物苏教版第三节 人体概述教案
展开
这是一份生物苏教版第三节 人体概述教案,共5页。
骨的特性与骨的成分之间的关系
教学目标:
知识目标:
(1)理解骨的成分和骨的特性之间的关系;
(2)理解人体结构与功能相适应的观点。
能力目标:通过学生亲手实验,学会鉴定骨的成分,培养学生的科学探究能力;
情感态度与价值观目标:
(1)让学生养成正确的坐、立、行的姿势及关爱老年人的行走和坐车安全。
(2)能够解决生活中的难题,使学生养成理论联系实际的习惯。
学情分析
由于初一的学生缺乏相应的学科基础知识,因此对人体的结构和功能相适应——骨的特性与骨的成分之间的关系难以理解。但是学生的好奇心强,对新鲜事物和活动感兴趣,乐于发现和提出问题,所以教师通过实验,利用多媒体等形象直观手段尽可能的创造条件,引导学生理解应用相应的知识。本课主要侧重学生的实验为主,激发其学习的积极性。
教学重点:理解骨的成分是决定骨的特性的主要因素。
教学难点:分析骨的特性与骨的成分之间的关系
实验器具:鱼肋骨(或鸡腿骨)、稀盐酸、清水、小烧杯、镊子、酒精灯、食用醋、白纸、火柴等。
教学过程:
(一)导入新课:
请大家欣赏一段视频《顶碗》。能够完成的如此完美,有哪些系统参与了呢?不同系统都有一定的功能,结构与功能是相互统一的,那么结构的特性和成分之间又有怎样的关系呢?接下来我们就以骨为例,通过实验来探究骨的特性与骨的成分之间的关系。
设计意图:通过杂技《顶碗》视频,让学生叹服能完成如此完美是因为人体的结构和功能是相互统一的。顺势引出骨的特性与成分之间又有怎样的关系呢?激发学生的兴趣,调动学生的积极性,自然进入学习状态。
(二)解读教学目标
(三)探究实验
科学探究的过程一般包括:提出问题、作出假设、实验、得出结论和表达交流。
提出问题:骨的成分是什么?有什么样的特性?
教师:我们把鱼骨拿起来看看一看,摸一摸,折一折,发现骨有什么样的特性?
学生:有一定的硬度又有弹性
教师:骨为什么既有硬度而有弹性呢?
作出假设:出示资料卡:
在日常生活中,人们将各种动物的骨研磨成骨粉,骨粉含有丰富的钙质(无机物)。骨也可以熬制骨胶(有机物),骨胶的黏合力很强。
学生根据资料卡推测骨的成分中可能有无机物和有机物。
设计意图:骨中有哪些成分?学生平时不太关注,所以用资料卡的形式介绍日常生活的用骨情况。让学生有方向的推测,减低难度。
3、实验:
制定计划:
教师:怎样验证我们的假设呢?(如何鉴定骨中成分?)
出示资料卡:
(1)无机物能溶于酸,不能燃烧,脆硬。
(2)有机物不能溶解于酸,能燃烧,柔韧。
学生小组讨论后说出用骨的煅烧来证明骨中含有无机物,用骨的脱钙来证明骨中含有有机物。
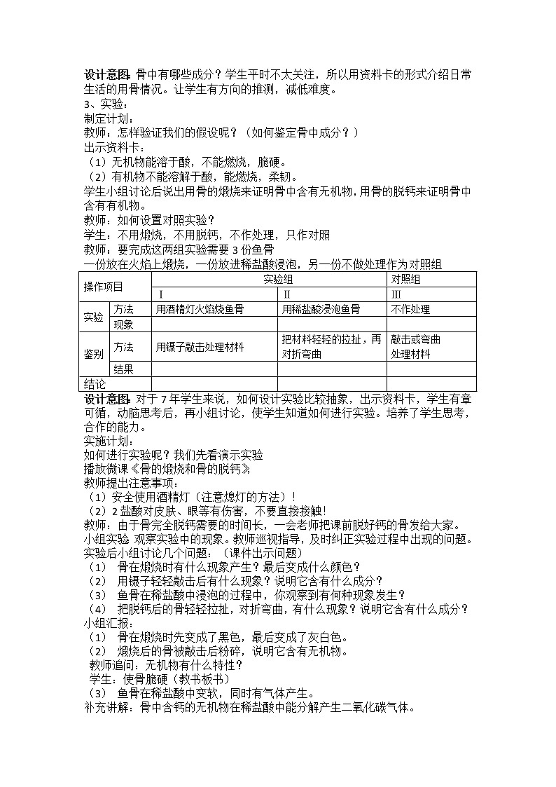
教师:如何设置对照实验?
学生:不用煅烧,不用脱钙,不作处理,只作对照
教师:要完成这两组实验需要3份鱼骨
一份放在火焰上煅烧,一份放进稀盐酸浸泡,另一份不做处理作为对照组
设计意图:对于7年学生来说,如何设计实验比较抽象,出示资料卡,学生有章可循,动脑思考后,再小组讨论,使学生知道如何进行实验。培养了学生思考,合作的能力。
实施计划:
如何进行实验呢?我们先看演示实验
播放微课《骨的煅烧和骨的脱钙》,
教师提出注意事项:
(1)安全使用酒精灯(注意熄灯的方法)!
(2)2盐酸对皮肤、眼等有伤害,不要直接接触!
教师:由于骨完全脱钙需要的时间长,一会老师把课前脱好钙的骨发给大家。
小组实验:观察实验中的现象。教师巡视指导,及时纠正实验过程中出现的问题。
实验后小组讨论几个问题:(课件出示问题)
骨在煅烧时有什么现象产生?最后变成什么颜色?
用镊子轻轻敲击后有什么现象?说明它含有什么成分?
鱼骨在稀盐酸中浸泡的过程中,你观察到有何种现象发生?
把脱钙后的骨轻轻拉扯,对折弯曲,有什么现象?说明它含有什么成分?
小组汇报:
骨在煅烧时先变成了黑色,最后变成了灰白色。
煅烧后的骨被敲击后粉碎,说明它含有无机物。
教师追问:无机物有什么特性?
学生:使骨脆硬(教书板书)
鱼骨在稀盐酸中变软,同时有气体产生。
补充讲解:骨中含钙的无机物在稀盐酸中能分解产生二氧化碳气体。
变软,可以打结。说明它含有有机物。
教书追问:无机物有什么特性?
学生:使骨柔韧(教师板书)
4、得出结论和表达交流
学生小组分析讨论后得出:骨之所以有一定的硬度又有一定的弹性,是因为骨中含有无机物和有机物,无机物使骨脆硬,有机物使骨有弹性。
设计意图:观看微课演示实验后,学生亲手实验,观察实验现象,突出了重点,突破了难点。同时激发学生学习兴趣,培养学生的观察能力、实验操作技能和分析能力。小组合作讨论体现学生主体地位,调动学生积极性,培养学生的合作探究能力。
(四)解决生活难题:
生物学知识和我们的生活息息相关。我们学的知识是为我们的生活服务的。现在请大家解决平时生活中的难题
1、平时吃鱼的时候不小心会卡刺,一般人都会喝点醋,有道理吗?怎样通过实验探究一下。
学生:设置实验。放在食醋中,捞出后变化不明显。也可以看出喝醋不能解决问题。严重要及时去牙科或医院取出。
2、3岁小孩与80多岁老人相撞了,结果会则那样呢?看新闻《3岁小孩把87岁老人撞骨折》为什们会是这样呢?这是因为在人的一生中,骨成分的含量会随着年龄的增长而发生变化,骨的特性也发生变化,试完成下表:
教师提出以下问题让学生展开讨论:
(1)不同发育阶段骨有什么特性?
(2)为什么我们青少年要注意坐、立、行的姿势?
(3)老年人为什么容易骨折?对此我们能做些什么?
教师总结:骨内有机物与无机物两种成分使骨既有一定的硬度又有一定的弹性,这就是骨的特性。骨成分的含量会随着人的年龄的增长而发生变化,骨的特性也会发生变化,如:青少年的骨容易变形,同学们应该养成良好的坐、立、行、走姿势;老年人的骨容易骨折,我们要多关爱老人。
设计意图:学以致用,培养学生的综合分析能力,同时让学生养成正确的坐、立、行的姿势及关爱老年人的行走和坐车安全。也使学生养成理论联系实际的习惯。
(五)知识梳理:
请同学回答,归纳出知识点
骨的成分包括无机物和有机物。无机物使骨脆硬,有机物使骨柔韧。这两种成分使骨既有一定的硬度,又有一定的弹性。
设计意图:使学生对本节课的内容有个整体的认识
(六)夯实基础:
1、用镊子夹住一小段鱼肋骨放在酒精灯上煅烧。下列对实验现象的描述错误的是( )
A.有糊焦味产生 B.骨变软 C.骨变灰白色 D.骨变硬脆
2、通过骨的煅烧,可以知道骨中含有( )成分
A.有机物 B.骨干 C.骨髓 D.无机物
3、少年儿童的骨柔韧而且有弹性,不易骨折但容易变形,原因是骨成分的含量中( )
A.有机物约为2/3 B.有机物约为1/3 C.有机物多余1/3 D.有机物少于2/3
设计意图:检测巩固本节知识
法医诊案
4、有人报案称在某处发现一具被严重损坏的尸体,公安机关立案侦查,想判断死者的年龄,取一块重9克的骨,放在酒精灯上煅烧至灰白色后,称重为7克。由此判断,死者是( )
A、青少年 B、成年人 C、老年人
设计意图:思考后竞争回答,充分调动学生学习的积极性。
(七)作 业:
1、完成实验报告单
2、进一步实验
(1)把骨煅烧后的骨放到酸性溶液中,你推测有可能出现什么现象?
(2)把脱钙后的骨放在酒精灯上煅烧,会怎样?
设计意图:通过进一步实验,让学生深刻理解本节知识,能够举一反三 。
板书设计:
第三节 人体概述
骨的特性与骨的成分之间的关系:
无机物:使骨脆硬
骨的成分
有机物:使骨柔韧
骨的特性-------既有硬度又有弹性
操作项目
实验组
对照组
Ⅰ
Ⅱ
Ⅲ
实验
方法
用酒精灯火焰烧鱼骨
用稀盐酸浸泡鱼骨
不作处理
现象
鉴别
方法
用镊子敲击处理材料
把材料轻轻的拉扯,再对折弯曲
敲击或弯曲
处理材料
结果
结论
骨内无机物含量
骨内有机物含量
特性
儿童和青少年
不足2/3
超过1/3
弹性大、硬度小、不易骨折
成年人
约2/3
约1/3
既坚固又有弹性
老年人
超过2/3
不足1/3
弹性小、硬度大、易骨折
相关教案
这是一份苏教版七年级下册第4单元 生物圈中的人第8章 人的生殖与发育第三节 人体概述教案设计,共6页。
这是一份苏教版七年级下册第三节 人体概述教学设计及反思,共6页。教案主要包含了人体的主要系统等内容,欢迎下载使用。
这是一份初中生物苏教版七年级下册第三节 人体概述教案设计,共7页。教案主要包含了教学目标,教学重点,课前准备,教学过程,板书设计,教学反思,作业布置等内容,欢迎下载使用。