初中第三节 人体概述教案设计
展开
这是一份初中第三节 人体概述教案设计,共7页。教案主要包含了设计依据与构想,教材分析,教学流程及分析,教学感悟等内容,欢迎下载使用。
人体是一个结构与功能相互统一的整体。通过前面“精卵结合孕育新的生命”和“人的生长发育和青春期”两节的学习,学生对人体的生长发育有了初步的认识。本节课中继续简要讲述了人体是由各种结构和功能不同的器官和系统组成的,各种器官和系统在神经系统、内分泌系统的调节下协同作用,共同完成人体的各种生理功能。通过本节知识的学习,使学生对人体的认识有了清晰的整体了解,为后面各章节中知识的扩展起到一个很好的铺垫作用。为了验证结构和功能是相互统一的,教材中还安排了“骨的成分与骨的特性之间的关系”的探究实验。通过观察实验现象,学生真切地了解了骨的成分,充分认识到成分和特性的关系。
初中生具有善学、乐学、勤于动手、思维活跃等特点,根据本节课内容,我在课前准备中,设计了一个课前活动,让学生自由分组、自学教材,自己设计个性展示报告。采用发挥学生集体力量的方式,激活学生群体与个体的交往,让学生在主动参与的过程中,不但获得知识,同时有效地培养了学生的合作意识和分析问题、解决问题的能力。在课堂上进行探究实验“骨的成分与骨的特性之间的关系”时,我通过小魔术充分激发学生的好奇心,使他们对实验充满了浓厚的兴趣,培养了学生的观察能力、实验能力,以及综合分析能力。
【教材分析】
教学目标
知识目标
1.通过阅读、观察、讨论和总结,描述组成人体的主要器官系统。
2.举例说出人体各系统的主要功能。
能力目标
1.亲自动手实验,总结骨的成分与骨的特性之间的关系,从而了解人体结构和功能是相互统一的。
2.培养学生的观察能力、表达能力、合作能力、实验能力以及利用多种渠道收集信息的能力。
情感态度与价值观目标
1.关注人体的健康,热爱生命,养成良好的习惯,发扬尊老爱幼的美德。
2.通过观察和小组活动有效地激发学生的学习热情,培养学生团结协作的情感。
3.渗透辩证唯物主义思想教育,认同人体是由各系统组成的统一体。
教学重、难点
教学重点
1.识别组成人体的器官和系统,举例说出组成人体的主要器官和系统。
2.举例说出人体各系统的主要功能。
3.举例说明人体的结构与功能相互统一。
教学难点
1.举例说出组成人体的主要器官和系统。
2.分析骨的成分与骨的特性之间的关系。
课前准备
1.学生准备:大的鱼肋骨、白纸。
2.教师准备:实验“骨的成分与骨的特性之间的关系”的用具。
3.多媒体课件。
【教学流程及分析】
一、导入新课
教师:人体是一个结构与功能相互统一的整体。人体由各种器官和系统组成,各种系统协调一致,才能体现出人体的生命魅力。(板书课题)
设计思想本节课内容很多,既包括多组学生活动,还包括一个探究实验,时间的安排一定要科学有效,因此我用简洁的语言直接切入主题,让学生对本节知识先有总体的了解,为他们接下来的活动奠定基础。
二、新课教学
(一)人体系统的组成
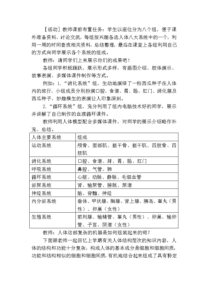
[活动]教师课前布置任务:学生以座位分为八个组,便于课外准备资料、讨论交流,每组按兴趣各选人体八大系统中的一个,利用一周的时间查找相关资料,总结整理,最后在课堂上各组利用自己的方式向同学展示各个系统的组成。
教师:请同学们上来展示你们的成果吧!
各组同学积极踊跃,展示形式多样,有画图介绍、肢体演示、故事表演、多媒体课件制作等方式。
例如:1.“消化系统”组,生动地演绎了一粒西瓜种子在人体内的旅行,小组成员分别扮演口腔、食道、胃、肠、肛门、消化腺及西瓜种子,妙趣横生的表演让人印象深刻。
2.“循环系统”组,充分利用了组内电脑技术好的同学,展示并讲解了自己制作的血液循环课件。
教师利用人体模型配合多媒体课件,对同学的展示介绍略作补充、总结。
教师:人体这部复杂的机器是如何组装起来的呢?
下面跟老师一起回忆上学期有关人体结构层次的知识内容,人体的结构和功能十分复杂,构成人体的基本成分是细胞和细胞间质。功能和结构相似的细胞和细胞间质,有机地结合起来组成了具有特定功能的组织。各种组织又结合成具有一定形态特点和生理功能的器官。能够完成一种或几种生理功能而组成的多个器官的总和叫系统。
设计思路:这个环节通过学生的演示、讲解培养了学生自主学习的习惯,锻炼学生的搜集和整理资料的能力,培养学生的归纳理解能力,有效突破教学重难点,培养学生的合作意识和分析问题、解决问题的能力。
(二)人体系统的功能
教师:从同学的展示中我们清楚地看到人体各系统是由多个具有相关功能的器官组成,那么这八大系统是否能独立存在,各自为政呢?
方案一:
活动:请一位学生上讲台前做快速下蹲的动作,一分钟内能做多少个?
观察、讨论:表演的同学运动后身体有什么变化?这些变化使你想到了什么系统参与活动?它们的功能分别是什么?
表演的同学先自己介绍自身的感受(心跳加快,呼吸急促,肌肉酸胀等)。
学生:互相讨论交流,积极回答,并相互补充。
得出结论:这时运动系统、呼吸系统、循环系统、神经系统等都参与了活动。
方案二:
活动:男女同学各派两名代表,分成两组,A眼睛蒙上,B不能动,这时同学把两组障碍物放在讲台前不同位置,分别设立起点、终点,每组B指挥,A执行,看哪组先到达终点。
讨论:如果两名同学各表示一个人体的系统,分别代表什么系统?通过活动,谈谈你想到了什么?
学生:讨论交流,运动系统依靠神经系统来指挥。
得出结论:各系统之间不是独立的,而是相互联系着的。
播放视频:人体各个系统是如何行使功能的。
学生归纳总结出各系统的功能
人体各个系统能够密切配合、协调活动,是在神经系统和内分泌系统的调节下进行的,特别是神经系统的调节作用。
设计思想通过小游戏使课堂气氛活跃,让学生在轻松的气氛中通过直观感受,深刻体会到人体是统一的整体,培养了学生的观察、思考、分析的能力,为今后的章节学习作好铺垫。
(三)探究实验:骨的成分与骨的特性之间的关系
教师:不同系统都有一定的功能,结构与功能是相互统一的,那么结构的特性和结构的成分二者之间又有怎样的关系呢?
小魔术:一段灰白色的“骨”,用镊子轻轻敲击后粉碎;一段柔软的“骨”,任意打结。(教师课前准备好经过处理的骨,课堂演示)
你们一定也想学会这个神奇的魔术吧,让我们一起来做实验吧!
指导学生参照多媒体课件的演示,按照实验步骤进行操作。
友情提示:
1.安全使用酒精灯(注意熄灯的方法)!
2.盐酸对皮肤、眼等有伤害,不要直接接触!
教师巡视指导,参与实验小组活动,及时纠正实验过程中出现的问题。
通过实验观察引导学生提出问题:
(1)骨在煅烧时有什么现象产生?最后变成什么颜色?用镊子轻轻敲击后粉碎,说明它含有什么成分?
(2)鱼骨在稀盐酸中浸泡的过程中,你观察到有何种现象发生?说明它含有什么成分?
通过实验观察引导学生解决问题:
(1)骨在煅烧时先变成了黑色,最后变成了灰白色,同时还能闻到香味。煅烧后的骨被敲击后粉碎,说明它含有无机物。
(2)鱼骨在稀盐酸中变软,同时有气体产生。说明它含有有机物。
[补充]骨中含钙的无机盐在稀盐酸中能分解产生二氧化碳气体。
[总结]骨的成分包括无机物和有机物。无机物主要是钙盐,使骨脆硬;有机物主要是蛋白质,使骨柔韧。这两种成分使得骨既有一定的硬度又有一定的弹性。
[思维拓展]你们小时候一定摔过跤吧,可很少有人骨折;但我们却经常听说,某位老人在外不慎摔倒,发生了严重的骨折。这是因为在人的一生中,骨成分的含量会随着人的年龄的增长而发生变化,骨的特性也发生变化,试完成下表(多媒体展示表格,特性由学生填充):
联系实际,展开讨论:
(1)应用实验来解释为什么我们青少年应注意坐、立、行的姿势?
(2)冬天到了,妈妈给爷爷、奶奶买了超强防滑的棉鞋,没有给你买,还会有意见吗?
设计思想本实验环节的设立,让学生通过观察现象,真切地了解了骨的成分,认识到成分和特性的关系,自然会帮助他们养成良好的行为习惯。在生物教学过程中,紧密联系课堂内容,学生很自然地就会接受尊老爱幼的传统美德,养成关爱他人的良好品质。
三、课堂评价
1.独立完成教材P16“自我评价”,小组内互相评价。
2.小组讨论:思维拓展题目。
组内选代表发表观点,全班交流,教师启发补充。
设计思想教师对学生的闪光点及时鼓励,激发学生学习生物学的兴趣。通过学生举例,培养学生深入探究的桥梁,将生物课堂延伸到日常生活中,鼓励学生多去观察、去发现、去探索。
四、知识梳理
请学生回答,归纳出知识点:
1.人体系统的组成;
2.人体系统的功能;
3.探究实验:骨的成分与骨的特性之间的关系。
五、课堂延伸
回家后把鸡蛋壳放到醋中,同家长一起观察现象,并请你担任小小讲解员。
设计思想学以致用,将所学知识融入生活实际,这样才能使知识具有生命力,使学生觉得学有所用,让他们的内心充满了自豪感,从而更加乐于探索科学的奥秘。
【教学感悟】
本课突出了学生的主体地位,以学生实验观察、演示讲解、讨论交流为主。教师仅在必要时予以提示和补充。这节课学生课前准备较多,课上的活动也多,在教师积极引导和控制下这将会是最大的优点,但如果任何一方准备不足,都会成为失败的一课。因此课前准备一定要做好、做足。
人体主要系统
组成
运动系统
颅骨、面部肌、躯干骨、躯干肌、四肢骨、四肢肌
消化系统
口腔、食道、肝、胃、肠、肛门
呼吸系统
鼻腔、气管、肺
循环系统
心脏、动脉、静脉、毛细血管
泌尿系统
肾、输尿管、膀胱、尿道
神经系统
脑、脊髓、神经
内分泌系统
垂体、甲状腺、胸腺、肾上腺、胰岛、睾丸(男性)、卵巢(女性)
生殖系统
前列腺、输精管、睾丸(男性)、卵巢、输卵管、子宫、阴道(女性)
骨内无机物含量
骨内有机物含量
特性
儿童和青少年
不足2/3
超过1/3
弹性大、硬度小、不易骨折
成年人
约2/3
约1/3
既坚固又有弹性
老年人
超过2/3
不足1/3
弹性小、硬度大、易骨折
相关教案
这是一份生物第三节 人体概述教案,共5页。教案主要包含了教材分析,教学目标,教学重点,教学难点,教学准备,教学内容,板书设计,教学反思等内容,欢迎下载使用。
这是一份初中生物苏教版七年级下册第三节 人体概述教案设计,共5页。教案主要包含了设计思路,教学目标,教学重、难点,课前准备,教学方法,课时安排,教学过程,板书设计等内容,欢迎下载使用。
这是一份苏教版七年级下册第4单元 生物圈中的人第8章 人的生殖与发育第三节 人体概述教案及反思,共5页。教案主要包含了知识目标,能力目标,情感态度与价值观目标等内容,欢迎下载使用。

