小学数学8 数学广角-----找次品一等奖ppt课件
展开3 袋糖果,其中有 1 袋次品(次品重一些),至少称( )次可以把这个次品找出来。
天平平衡,剩下的这袋是次品。
不平衡,天平低的那一端是次品。
有3个物品,其中一个是次品,质量稍重。根据下图所示称的过程,可以确定次品是( )号零件。
从3个物品中找次品的基本思路:用天平称一次(可假想),然后根据天平称量的结果(平衡还是不平衡)来判断出次品是否在托盘上。
是指肯定能找出次品的最少次数吧。
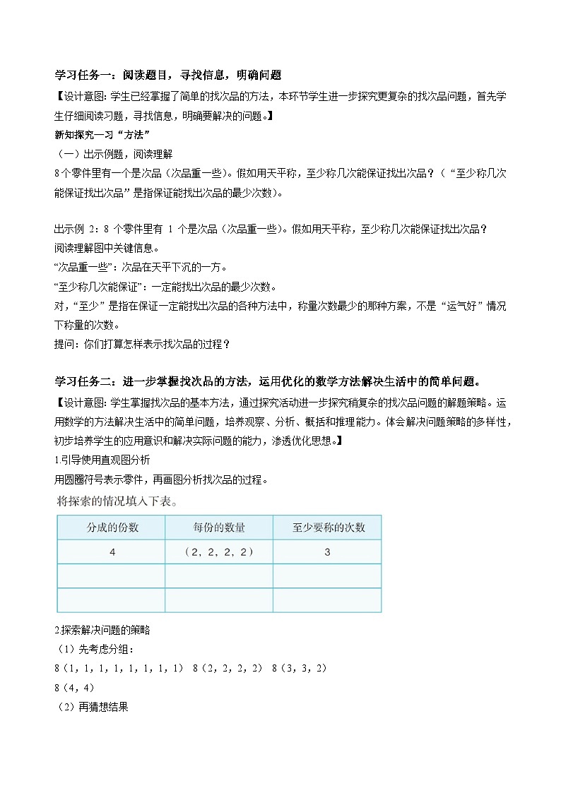
“至少称几次能保证……”是什么意思?
8 个零件里有 1 个是次品(次品重一些)。假如用天平称,至少称几次能保证找出次品?
你们打算怎样表示找次品的过程?
小组合作:怎样表示找次品的过程?
合作要求1.先各自画画示意图,边画边想有哪些不同的方法。2.组内交流,说说自己的方法和发现。3.归纳小结,准备全班汇报。
将探索的情况填入下表。
把8个零件平均分成4份,每份2个,逐份称量。
结果:至少称 4 次能保证找出次品。
把8个零件平均分成2份,每份4个,每次称1份,在天平两端各放2个。
不平衡,重的一端的2个再称1次
结果:至少称 3 次能保证找出次品。
把8个零件平均分成2份,每份4个,天平两端各放4个。
不平衡,重的一端的4个再称1次,在两端各放2个。
不平衡,重的一端的2个再称1次,在两端各放1个。
把8个零件分成3份:3个、3个、2个,先在天平两端各放3个。
平衡,次品在另外2个当中。
不平衡,次品就在重的3个当中。
平衡,剩下的那个是次品。
结果:至少称 2 次能保证找出次品。
将称量的情况填入下表。
4份(2,2,2,2)
(1)表中哪种方法需要称的次数最少?
把8个零件分成3份(3, 3 ,2)找次品时,需要称的次数最少。
(2)如果 9 个零件中有 1 个是次品(次品重一些),至少称几次能保证找出次品?是怎么称的?
(2)你发现什么?用你发现的方法找出 10个、11 个零件中有 1 个次品(次品重一些),看看是不是保证找出次品的次数也是最少的。
发现:尽量平均分成 3 份,能保证称的次数最少。
用自己发现的方法找一找吧。
回顾小结利用天平找次品的最优策略:(1)把待测的物品分成3份;(2)要分得尽量平均:能够平均分的就平均分,不能平均分的,也应使最多的一份和最少的一份只相差1。这样能保证找出次品时称量的次数最少。
1.李阿姨生产了4个零件,其中有1个是次品(略轻一些),请你设法把它找出来。
不平衡,( )的是次品。
为保证找出次品,至少要称( )次。
2.有6袋糖果,其中5袋是每袋500克,另一袋是540克。用天平称,至少称多少次能保证找出较重的一袋糖果?
至少需要称2次能保证找出较重的一袋糖果。
3.商店里有10袋奶粉,其中有一袋次品因受潮重一些,如果用天平称,至少需要称几次才能保证找出受潮的那袋奶粉?
10袋奶粉(3,3,4)
称有次品的3个 (1,1,1)
至少需要称3次才能保证找出受潮的那袋奶粉。
4. 有28瓶水,其中27瓶质量相同,另外1瓶是盐水,比其他的水略重一些。至少称几次能保证找出这瓶盐水?
平衡,盐水在另外10瓶当中。
不平衡,盐水在重的9瓶当中。
答:至少称4次能保证找出这瓶盐水。
(1)用尽可能少的次数找出次品,你会对待测物品进行分组吗?
(2)有5个零件,其中有1个是次品,质量稍重,根据如图所示可以推断出( )号零件一定是正品。
利用天平找次品的最优策略:(1)把待测物品分成3份,要尽量分得平均,不能够平均分的,也应该使多的一份与少的一份只相差 1 。(2)用图形、符号等直观方式表示找次品的过程简单、明了。
小学数学6 分数的加法和减法打电话优秀ppt课件: 这是一份小学数学<a href="/sx/tb_c104368_t3/?tag_id=26" target="_blank">6 分数的加法和减法打电话优秀ppt课件</a>,文件包含人教版数学五年级下册66《怎样通知最快》课件pptx、人教版数学五年级下册66《怎样通知最快》教案docx、人教版数学五年级下册66《怎样通知最快》分层练习docx、人教版数学五年级下册66《怎样通知最快》课前课中课后任务单docx等4份课件配套教学资源,其中PPT共30页, 欢迎下载使用。
人教版五年级下册通分获奖课件ppt: 这是一份人教版五年级下册<a href="/sx/tb_c104388_t3/?tag_id=26" target="_blank">通分获奖课件ppt</a>,文件包含人教版数学五年级下册412《通分》课件pptx、人教版数学五年级下册412《通分》教案docx、人教版数学五年级下册412《通分》分层练习docx、人教版数学五年级下册412《通分》课前课中课后任务单docx等4份课件配套教学资源,其中PPT共29页, 欢迎下载使用。
小学数学人教版五年级下册约分一等奖课件ppt: 这是一份小学数学人教版五年级下册<a href="/sx/tb_c104385_t3/?tag_id=26" target="_blank">约分一等奖课件ppt</a>,文件包含人教版数学五年级下册49《约分》课件pptx、人教版数学五年级下册49《约分》教案docx、人教版数学五年级下册49《约分》分层练习docx、人教版数学五年级下册49《约分》课前课中课后任务单docx等4份课件配套教学资源,其中PPT共24页, 欢迎下载使用。

