所属成套资源:2023-2024学年高二化学同步课件+教案(人教版)
- 选择性必修3 第一章 第一节 第一课时 有机化合物的分类方法 2023-2024学年高二化学同步课件+教案(人教版) 课件 1 次下载
- 选择性必修3 第一章 第一节 第二课时 有机化合物中的共价键及有机物的同分异构现象 2023-2024学年高二化学同步课件+教案(人教版) 课件 1 次下载
- 选择性必修三 第二章 第一节 第二课时 烷烃的命名 2023-2024学年高二化学同步课件+教案(人教版) 课件 1 次下载
- 选择性必修3 第二章 第二节 第一课时 烯烃 2023-2024学年高二化学同步课件+教案(人教版) 课件 1 次下载
- 选择性必修3 第二章 第二节 第二课时 炔烃 2023-2024学年高二化学同步课件+教案(人教版) 课件 1 次下载
高中化学人教版 (2019)选择性必修3第二章 烃第一节 烷烃精品课件ppt
展开
这是一份高中化学人教版 (2019)选择性必修3第二章 烃第一节 烷烃精品课件ppt,文件包含教学课件选择性必修3第二章第一节第1课时烷烃的结构和性质pptxpptx、作业设计选择性必修3第二章第一节第1课时烷烃的结构和性质docxdocx、第二章第一节doc等3份课件配套教学资源,其中PPT共27页, 欢迎下载使用。
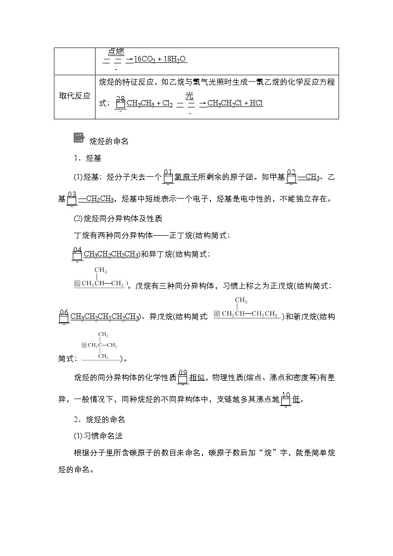
碳原子的饱和程度和化学键的类型
烃分子可能的断键部位与相应反应类型的主要依据
任务一:分析烷烃在组成和结构上的相似点
CH3CH2CH2CH3
CH3(CH2)3CH3
同系物:像甲烷、乙烷、丙烷这些结构相似、分子组成上相差一个或若干个CH2原子团的化合物互称为同系物。烷烃同系物的通式:CnH2n+2(n≥1)
【讨论】烷烃的结构决定了其性质与甲烷的相似。我们学过甲烷 具有哪些性质?
无色、无味的气体,难溶于水,密度比空气小
任务二:分析烷烃的化学性质
【思考与讨论】(1)根据甲烷的性质推测烷烃可能具有的性质,填写下表。
(2)根据甲烷的燃烧反应,写出汽油的成分之一辛烷(C8H18)完全 燃烧的化学方程式。
(3)根据甲烷与氯气的反应,写出乙烷与氯气反应生成一氯乙烷的化学方程式。指出该反应的反应类型,并从化学键和官能团的角度分析反应中有机化合物的变化。
C—H键断裂,其中的氢原子被氯原子代替,生成C—Cl键。
(4)乙烷与氯气在光照下反应,可能生成哪些产物?请写出它们的 结构简式。
CHCl2CHCl2
北京奥运会火炬选择了丙烷作为燃料,为什么选择丙烷而不是其他的烷烃呢?
任务三:比较烷烃的物理性质
【思考与讨论】已知甲烷的密度、熔点、沸点如下表,预测乙烷、丙烷等烷烃的密度、熔点、沸点与甲烷的差异,并说明预测依据。
一般来说,组成和结构相似的物质,相对分子质量越大,分子间作用力越大,物质的熔点、沸点也越高。
部分烷烃的熔点、沸点和密度
都不溶于水,易溶于有机溶剂
随碳原子数的增加,沸点逐渐升高。
随碳原子数的增加,相对密度逐渐增大。密度小于水的密度
奥运火炬选择丙烷作为燃料的原因
丙烷能适应比较宽的温度范围,在零下 40℃时仍能产生 1 个以上饱和蒸气压,高于外界大气压,形成燃烧。
丙烷含碳量高,燃烧的火焰呈明亮的黄色,有良好的可视性,便于识别和电视转播、新闻摄影的需要。
天然气多组分造成管道冻堵
C2H6、C3H8、C4H10、C5H12…
物理性质:熔、沸点与密度
结构特点:sp3杂化、σ键、单键
组成:CnH2n+2(n≥1)
1.下列说法不正确的是( )A.所有烷烃中,甲烷中碳的质量分数最低 B.所有烷烃中,甲烷的沸点最低C.甲烷分子中最多有4个原子共平面 D.甲烷、乙烷和丙烷都能在光照下与氯气发生取代反应
2.下列有关烷烃的叙述中,正确的是( )①在烷烃分子中,所有的化学键都是单键②烷烃中除甲烷外,很多都能使酸性KMnO4溶液的紫色褪去③分子通式为CnH2n+2的烃不一定是烷烃④所有的烷烃在光照条件下都能与氯气发生取代反应⑤光照条件下,乙烷通入溴水中,可使溴水褪色⑥所有的烷烃都可以在空气中燃烧A.①②③⑥ B.①④⑥C.②③④ D.①②③④
3.下列关于有机化合物M(如图)的说法中,不正确的是( )
A.与甲烷互为同系物B.M有同分异构体C.不能使酸性高锰酸钾溶液褪色D.光照时,能与Cl2发生取代反应
4.丁烷广泛应用于家用液化石油气,也可用于打火机中作燃料,下列叙述不正确的是( )A.CH3CH2CH2CH3分子中四个碳原子不在同一条直线上 B.C4H10与C(CH3)4互为同系物C.丁烷在常温下是气体 D.C4H10进行一氯取代后可生成两种沸点不同的有机产物
5.下列分子式只表示一种物质的是( )A.C4H10 B.C5H12 C.C3H7Cl D.CH2Cl2
1. C2. B3. B4. D5. D
相关课件
这是一份高中化学人教版 (2019)选择性必修3第一节 烷烃精品课件ppt,文件包含教学课件选择性必修三第二章第一节第2课时烷烃的命名pptxpptx、教学设计选择性必修三第二章第一节第2课时烷烃的命名docxdocx等2份课件配套教学资源,其中PPT共22页, 欢迎下载使用。
这是一份高中化学人教版 (2019)选择性必修3第二章 烃第一节 烷烃图片课件ppt,共24页。PPT课件主要包含了学习目标,核心素养,宏观辨识证据推理,证据推理微观探析,科学态度社会责任,烷烃的结构与性质,课程导入,塑料水杯,汽车轮胎,有机化合物等内容,欢迎下载使用。
这是一份高中化学人教版 (2019)选择性必修3第一节 烷烃教课内容课件ppt,共46页。

