所属成套资源:人教版高中化学选修二课件PPT(含课件、教案、学案、作业)
- 第二章 分子结构与性质-【知识清单】2023-2024学年高二化学单元复习知识清单(人教版2019选择性必修2) 学案 3 次下载
- 高二化学(人教版)选择性必修第2册 第三章 第一节 第一课时 物质的聚集状态 晶体与非晶体-教学课件、教案、学案、作业 课件 2 次下载
- 高二化学(人教版)选择性必修第2册 第三章 第二节 第一课时 分子晶体-教学课件、教案、学案、作业 课件 4 次下载
- 高二化学(人教版)选择性必修第2册 第三章 第二节 第二课时 分子晶体和共价晶体-教学课件、教案、学案、作业 课件 4 次下载
- 高二化学(人教版)选择性必修第2册 第三章 第二节 第三课时 共价晶体2-教学课件、教案、学案、作业 课件 2 次下载
高二化学(人教版)选择性必修第2册 第三章 第一节 第二课时 晶胞 晶体结构的测定-教学课件、教案、学案、作业
展开
这是一份高二化学(人教版)选择性必修第2册 第三章 第一节 第二课时 晶胞 晶体结构的测定-教学课件、教案、学案、作业,文件包含第三章第一节第2课时晶胞晶体结构的测定-教学课件pptx、第三章第一节第2课时晶胞晶体结构的测定-教学设计doc、第三章第一节第2课时晶胞晶体结构的测定-作业设计doc、第三章第一节第2课时晶胞晶体结构的测定-学案设计doc等4份课件配套教学资源,其中PPT共27页, 欢迎下载使用。
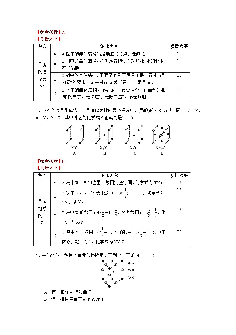
第三章 第一节 第2课时《晶胞 晶体结构测定》人教版 选择性必修2晶体不同于非晶体的特点有哪些?形成这些特性的微观原因是什么?晶体的构成微粒呈周期性的有序排列观察如下晶体的微观结构模型,体会微粒的空间排列特点。铜晶体 CaF2晶体 金刚石晶体 苯晶体宏观可见的整块晶体是由大量微粒聚集而成的。晶体的构成微粒在空间周期性重复排列,呈现高度对称性。是否需要研究构成晶体的所有部分?只需研究基本重复单元要研究晶体的结构,应当如何入手呢?可否作为一个基本重复单元?基本重复单元晶胞作为晶体的基本重复单元,晶胞应满足什么要求? 在空间按一定周期性有序重复,堆积成整块晶体。一、晶胞晶胞的形状是单一的还是多样的?相邻晶胞之间有空隙吗?如何体现周期性有序重复?不满足无隙堆积生活中常见的地面铺砖问题就是无隙堆积的典型应用。如果用单一形状铺满地面,需要选择什么形状?一、晶胞晶胞的形状平移复原相邻晶胞平移复原一、晶胞晶胞的形状周期性排列方向任意晶胞正三角形无隙堆积,是否满足平移复原?重合时取向改变取向相同平行四边形无隙堆积,是否满足平移复原?一、晶胞 有人说,晶体中的晶胞就好比是蜂巢中的蜂室。那么,正六边形能否作为二维平面的重复单元呢? 正六边形也不满足平移复原的要求,不能作为二维平面的基本重复单元,请同学尝试课后自己证明这一点。晶胞在二维平面的形状只能是平行四边形。晶胞在三维空间的形状是平行六面体。一、晶胞 也有人常用方砖砌墙来类比晶体中晶胞的堆积情况。请问右图中的长方形砖可否作为重复单元?共顶角、共棱边?观察下图,你能否小结出其排列特点?晶胞的排列方式晶胞 实际晶体具有三维周期性结构,你能想象出三维空间中晶胞是如何按照周期性排列规律堆积的吗?各个晶胞的组成与结构应当完全等同共顶角共棱共面晶体无数的晶胞无隙并置堆积成整块晶体。研究一个晶胞,就可以获知整块晶体的信息。一、晶胞 同一晶体中的成千上万个晶胞的组成与结构完全等同。怎样判断一个晶胞的化学组成呢?晶胞的组成与结构AB一、晶胞均摊法计算晶胞的组成晶胞不是孤立存在的晶胞面上的原子为2个晶胞共用,对每个晶胞的贡献为1/2。晶胞棱上的原子为4个晶胞共用,对每个晶胞的贡献为1/4。一、晶胞 如图是铁的某种氧化物的晶胞球棍模型,请根据结构判断,该氧化物的化学式是什么?FeOFeO不能平移复原化学组成相同,几何排列不同一、晶胞晶胞的组成与结构化学上等同几何上等同晶胞之间对晶胞的结构提出了什么要求? 同一晶体中的成千上万个晶胞的组成与结构完全等同。晶胞的8个顶角必须相同。一、晶胞 下图两种结构单元能否视为晶胞?晶胞的组成与结构晶胞的平行面必须完全相同。晶胞的8个顶角必须完全相同。晶胞的平行棱必须完全相同。一、晶胞平行六面体8个顶角相同3套各2个平行面分别相同3套各4根平行棱分别相同晶胞观察如下晶体结构,体会晶胞的结构特点。微粒取向也相同晶胞的结构特点化学组成相同几何排列相同一、晶胞二、晶体结构的测定——X射线衍射实验发现X射线,获1901年物理学奖伦琴19011914物理学奖1915物理学奖1936化学奖1962化学奖利用X射线等技术研究分子结构X射线衍射法测定蛋白质晶体结构1964化学奖X射线衍射法测定复杂晶体与大分子结构1980化学奖X射线衍射确定DNA核苷酸顺序与基因结构1985化学奖……备受垂青的X射线衍射实验 当单一波长的X射线通过晶体时,X射线和晶体中的电子相互作用,在记录仪上形成衍射图谱。人们对衍射图的数据进行处理,即可获得晶体结构的有关信息。一种X射线衍射仪二、晶体结构的测定——X射线衍射实验晶体能产生分立的斑点二、晶体结构的测定——X射线衍射实验1. 衍射方向——晶胞的形状、大小与取向15 20 25 30 352θ/°晶体能产生明锐的衍射峰二、晶体结构的测定——X射线衍射实验2. 衍射强度——原子的种类与位置由X射线衍射实验的结果还可以进一步测定分子结构。X射线衍射测定分子结构二、晶体结构的测定——X射线衍射实验晶体X射线衍射实验周期性结构课堂练习1. 下列有关说法错误的是A.测定晶体结构最常用的仪器是X射线衍射仪B.石英玻璃和水晶的衍射图谱不同C.X射线衍射实验能测定晶胞中含有的分子数,但不能确定青蒿素这样复杂分子的空间结构D.单晶硅在X射线衍射图谱上有明锐的衍射峰3.右图是某化合物的晶胞,有关说法不正确的是A.X原子对该晶胞组成的贡献率为1/4B.Y原子对该晶胞组成的贡献率有1/8和1两种C.晶胞中含有的Z原子最少D.该化合物的化学式为XY2Z2.下列有关晶胞的叙述,正确的是A.晶胞是从晶体结构中截取出的最小的平行六面体B.晶胞排列时的取向相同C.不同晶体中的晶胞大小和形状均相同D.要推知晶体的结构,需要研究大量的晶胞课堂练习4.某小组同学用A、B两种小球搭建了几类晶体的晶胞模型,如图所示,有关说法不正确的是A.甲不是晶胞B.乙中每个B球周围有8个A球紧邻C.丙的夹角不是直角,但仍可无隙堆积成晶体D.丁是一种复杂晶胞课堂练习5.CaTiO3的晶胞如图所示,Ti4+位于立方体的顶角,晶胞边长为a。下列说法正确的是A.图中黑球表示Ca2+B.CaTiO3晶体中每个Ti4+与8个O2-相紧邻C.若以Ca2+为晶胞顶角,则新的晶胞边长为aD.若以Ca2+为晶胞顶角,则新的晶胞中O2-、Ti4+分别处于棱心、体心位置课堂练习答案课堂练习

