初中地理湘教版七年级上册第一节 认识地球导学案
展开1.了解地球的形状、地球的半径和赤道的周长
2.了解纬线的定义,理解纬线的特点、纬度的含义和纬度的分布,掌握南北半球的划分。
3.了解经线的定义,理解经线的特点、经度的含义和经度的分布,掌握东西半球的划分。
重点与难点
1.经纬线的特点及经纬网地图上的方向的判断。
2.东西半球的划分。
3.东经、西经的判断。
自主合作探究
一、地球的形状和大小
【自主学习】
1.地球形状是一个两极稍______,赤道略______的不规则球体(旋转椭球体)
2.大小:平均半径_________km.赤道周长约_________km。
思维延伸:
“坐地日行八万里,巡天遥看一千河”指的是地球上的_______________位置。
【跟踪练习】
1.麦哲伦的环球航行依次经过的大洋是( )
A.大西洋 太平洋 印度洋 B.大西洋 印度洋 太平洋
C.太平洋 大西洋 印度洋 D.印度洋 大西洋 太平洋
2.若地球按1:20000000制成一个地球仪,则地球仪的赤道周长约为( )
A.40cm B.20 cm C.200 cm D. 400 cm
二、地球仪
(一)地轴:从地球内部穿过地心的假想的轴。地球仪上地球绕转的轴(倾斜方向不变)。
1.地轴与地球表面的交点为两极,北极表示地球的最____端,指向_________;与北极对应的点叫_______,表示地球的最____端。
2.地球的自转方向是_______________,公转方向是_______________。
【合作探究】
自西向东拨动地球仪,从地球仪北极上空看,地球仪是按____时针方向转动;从地球仪南极上空看,地球仪是按____时针方向转动,
(二)在地球仪表面,与南北两极点距离相等的地方所画的圆圈叫_________。赤道将地球平分为_____、_____两个半球。
(三)经线和纬线
[跟踪练习]
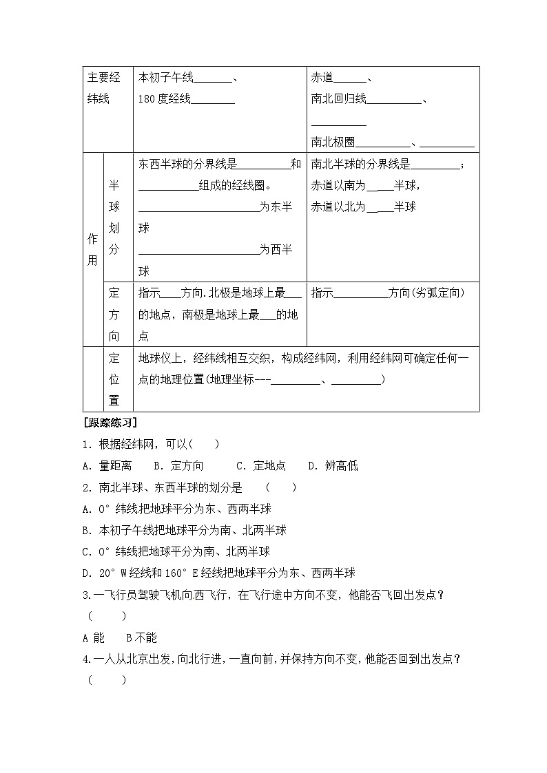
1.根据经纬网,可以( )
A.量距离 B.定方向 C.定地点 D.辨高低
2.南北半球、东西半球的划分是 ( )
A.O°纬线把地球平分为东、西两半球
B.本初子午线把地球平分为南、北两半球
C.O°纬线把地球平分为南、北两半球
D.20°W经线和160°E经线把地球平分为东、西两半球
3.一飞行员驾驶飞机向西飞行,在飞行途中方向不变,他能否飞回出发点?( )
A 能 B不能
4.一人从北京出发,向北行进,一直向前,并保持方向不变,他能否回到出发点?( )
A 能 B不能
5.读右面经纬网图,回答:
(1)写出A、B、E三点的经纬度:
A____________ B____________ E____________
(2)A在B的______方向,B在C的______方向,D在C的_____方向。
(3)A、B、C、D、E五点中,位于东半球的是________,位于北半球的是________。
(四)地球上高、中、低纬的划分和五带的划分
1.高、中、低纬的划分:
南北纬___________之间为低纬
南北纬___________之间为中纬
南北纬___________之间为高纬
2.五带的划分:
热带的范围是_______________
北温带的范围是_____________
南温带的范围是_____________
北寒带的范围是_____________
南寒带的范围是_____________
[跟踪练习]
读经纬网图,回答下列问题:
(1)经纬度:A____________,B____________,C____________,D____________。
(2)A所处的纬度带____________ ,位于南北半球的______半球。
(3)B所处的温度带_____________,位于东西半球的______半球。
课堂检测
A组(基础题)
1.东、西经度的划分是( )
A.本初子午线以东为西经度 B.180°经线以东为东经度
C.本初子午线以东为东经度 D.东经160°经线以东为西经度
2.与诗句“坐地日行八万里,巡天遥看一千河”最吻合的地点是 ( )
A.90°W,89°S B.80°E,40°N
C.10°E,1°S D.180°W,71°N
3. 有关地球仪上本初子午线和赤道的叙述,正确的是( )
A.本初子午线长度大约等于经线圈长度 B.赤道的长度大约等于任何纬线圈长度
C.赤道的长度大约等于任何经线圈长度 D.赤道的长度大约等于本初子午线长度的一半
4.两人以相同速度从南极同时出发,分别沿40°E和20°W向北行进,产生的情况是( )
A.他们不会相遇 B.在赤道上他们之间相距最远
C.他们之间距离始终保持一致 D.他们可在南极再相会
5.甲乙两人同时从赤道上某点出发,甲向北走,乙向东走,且方向不变,那么甲乙两人能否回到原出发点? ( )
A. 甲能,乙不能 B. 甲乙都能 C. 甲不能,乙能 D. 甲乙都不能
6.下图所示四幅图中,A在B的方向的排列顺序正确的是 ( )
A.西北、东北、西南、西北 B.西北、西北、西南、东北
C.西南、东北、西北、西北 D.东北、西北、西北、西南
B组(能力提升题)
1.读右图,回答下列问题。
(1)图中各点都位于_________半球(南或北)。
(2)A点在B点的_________方位;A点在D点的_________方位;A点在C点的_________方位;D点在E点的_________方位。
2.在右图的经纬网图中,找出A、B、C、D四点的坐标。
A_____________B_____________C____________D___________
其中既位于南半球,又位于西半球的点有__________________
3.读右下面经纬网示意图,完成下列填空:
(1)图中经纬网的范围是____(南、北)半球,____(东、西)半球。
(2)图中B点的位置是________________。
(3)B点位于A点的________方向。
经线
纬线
概念
地球仪上连接_______________的线
地球仪上_____和与赤道______的线
特点
形状
半个圆,且都不平行,所有经线都交于_______________
一个圆,且都相互__________
方向
指示________方向
指示________方向
长度
都________ (约2万千米)
自赤道向两极逐渐___________,
_____最长
度的划分
概念
给经线标注度数
给纬线标注度数
划分
从_________向东、向西各分____度
从________向南、向北分______度
符号
东经(____)、西经(____)
南纬(____)、北纬(____)
分布规律
东经度的度数愈向东愈______,西经度的度数愈向______愈大
北纬的度数愈向北愈______,南纬的度数愈向______愈大
图示
主要经纬线
本初子午线_______、
180度经线________
赤道______、
南北回归线__________、__________
南北极圈__________、__________
作
用
半球划分
东西半球的分界线是__________和___________组成的经线圈。
______________________为东半球
______________________为西半球
南北半球的分界线是_________;
赤道以南为 ___半球,
赤道以北为 ___半球
定方向
指示____方向.北极是地球上最___的地点,南极是地球上最___的地点
指示__________方向(劣弧定向)
定位置
地球仪上,经纬线相互交织,构成经纬网,利用经纬网可确定任何一点的地理位置(地理坐标---_________、_________)
湘教版七年级上册第一节 认识地球导学案: 这是一份湘教版七年级上册<a href="/dl/tb_c4064_t4/?tag_id=42" target="_blank">第一节 认识地球导学案</a>,共3页。学案主要包含了学习目标,学习过程,课堂练习等内容,欢迎下载使用。
初中地理湘教版七年级上册第一节 认识地球导学案及答案: 这是一份初中地理湘教版七年级上册<a href="/dl/tb_c4064_t4/?tag_id=42" target="_blank">第一节 认识地球导学案及答案</a>,共6页。学案主要包含了(阅读课本,完成下列问题),共同探究,阅读课本19页,回答下列问题等内容,欢迎下载使用。
初中地理湘教版七年级上册第一节 认识地球导学案: 这是一份初中地理湘教版七年级上册<a href="/dl/tb_c4064_t4/?tag_id=42" target="_blank">第一节 认识地球导学案</a>,共4页。学案主要包含了学习目标,自主学习,共同探究,归纳整理,拓展练习等内容,欢迎下载使用。

