还剩2页未读,
继续阅读
所属成套资源:人教版八年级下册历史与社会导学案
成套系列资料,整套一键下载
初中历史与社会鸦片战争的烽烟学案
展开相关学案
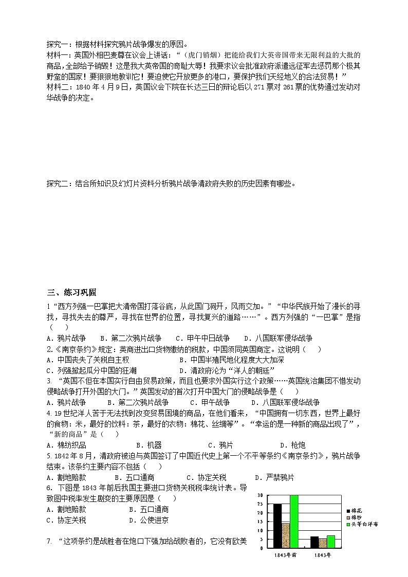
初中历史与社会人教版 (新课标)八年级下册维新变法运动导学案及答案:
这是一份初中历史与社会人教版 (新课标)八年级下册维新变法运动导学案及答案,共4页。学案主要包含了学教目标,教学重难点等内容,欢迎下载使用。
初中历史与社会人教版 (新课标)八年级下册义和团运动与八国联军侵华战争导学案:
这是一份初中历史与社会人教版 (新课标)八年级下册义和团运动与八国联军侵华战争导学案,共4页。学案主要包含了学教目标,教学重难点,庚子之辱,甲午之痛,辛丑言殇等内容,欢迎下载使用。
初中历史与社会人教版 (新课标)八年级下册第二次鸦片战争与太平天国运动导学案:
这是一份初中历史与社会人教版 (新课标)八年级下册第二次鸦片战争与太平天国运动导学案,共4页。学案主要包含了学教目标,教学重难点等内容,欢迎下载使用。

