


初中化学人教版九年级下册课题1 常见的酸和碱教学设计
展开设计说明 [来源:Z.Cm][
本课题的教学内容分为三部分:第一部分,酸碱指示剂。认识酸、碱能与指示剂反应的性质,从而初步体现酸和碱作为不同类物质具有不同的性质,使学生对酸和碱的性质有一些初步的了解。第二部分,酸和碱的性质与用途。具体介绍几种常见酸和碱的性质、用途等,并通过学生总结的方式,简单归纳几种酸和碱各自具有的相似化学性质。关于酸和碱的腐蚀性可以结合浓硫酸、烧碱等介绍给学生。第三部分,酸和碱的共性。通过酸和碱导电性的实验,从微观的角度来说明酸和碱为什么会各自具有一些共同的性质。
对于酸和碱的知识,内容零散、细碎,难于记忆。涉及物质种类、名称、物质的化学式、化学方程式和反应类型等,这些内容会给学生的学习、理解、记忆带来一定的困难。必须将这些零散的知识纳入合理有效的系统中,运用归纳、对比等方法找到知识的共性与规律,既要从组成与结构上认识这类物质的特点,又要认识这类物质的共性和每种物质的特性,帮助学生形成学习“一类物质”的方法,提升学生的学习能力,为今后学习元素化合物知识打下基础。
教学目标
【知识与技能】
1.认识紫色石蕊、酚酞这两种酸碱指示剂,知道浓硫酸和浓盐酸的物理性质。
2.知道浓硫酸的特性,知道常见酸的主要化学性质。
3.知道氢氧化钠、氢氧化钙主要的物理性质和用途。
4.知道常见碱的相似化学性质。
5.了解酸、碱具有通性的原因。
【过程与方法】
1.会用酸碱指示剂检验溶液的酸碱性。
2.能运用酸、碱的通性分析实际问题。
3.能运用实验的方法获取信息,运用比较概括的方法对获取的信息进行加工。
4.能够从微观角度解释碱具有相似化学性质的原因,进一步巩固从个别到一般、从宏观到微观的思维方法。
【情感、态度与价值观】
1.通过对酸和碱性质与用途的学习,使学生认识化学在生活中的意义,培养学生热爱化学的情感。
2.通过对酸和碱化学通性的学习,培养学生的辩证思维方法。
重点难点
教学重点
1.运用酸碱指示剂检验溶液的酸碱性。
2.浓硫酸的强腐蚀性。
3.酸的化学性质。
4.氢氧化钠、氢氧化钙的物理性质与用途,碱的相似化学性质。
教学难点
1.浓硫酸的稀释。
2.根据实验归纳酸、碱的化学性质。
教学方法
1.通过学生的探究实验,引导学生正确推理,了解酸碱指示剂、酸碱的性质。
2.通过对比分析,归纳出酸碱的通性以及具有通性的微观本质。
教具、学具
1.计算机多媒体教学系统、CAI课件等。
2.仪器:玻璃棒、烧杯、试管、胶头滴管、点滴板等。
3.药品:浓硫酸、浓盐酸、稀盐酸、稀硫酸、白醋、苹果汁、NaOH与Ca(OH)2固体及溶液、紫色石蕊溶液、酚酞溶液、蒸馏水和乙醇、二氧化碳气体、带锈的铁钉、各小组准备的花和果实等。
授课时数
4课时
第2课时 常见的酸
教学过程
回顾思考
1.下列物质中:①白醋 ②蒸馏水 ③石灰水 ④柠檬汁 ⑤肥皂水 ⑥食盐水 ⑦氢氧化钠溶液 ⑧碳酸冰饮料 ⑨苹果汁 ⑩苏打水
(1)属于酸性物质的是 ;(填序号,下同)
(2)属于碱性物质的是 。
答案:(1)①④⑧⑨ (2)③⑤⑦⑩
2.酸碱指示剂遇到酸碱性不同的物质会显示不同的颜色,变色规律如下:紫色石蕊溶液遇酸性溶液变 色,遇碱性溶液变 色;无色酚酞溶液遇酸性溶液 色,遇碱性溶液变 色。
答案: 红 蓝 不变 红
导入新课
【教师提问】某路段,由于路面湿滑,一辆满载浓硫酸的罐车下坡转弯时操作不当致使车辆侧翻,车内31吨浓硫酸不断向外泄漏。浓硫酸遇到水会产生大量“白雾”,“白雾”会使树叶逐渐枯萎。为什么会发生这种现象呢?为了揭开浓硫酸的神秘面纱,我们一起来学习常见的酸。
讲授新课
二、常见的酸
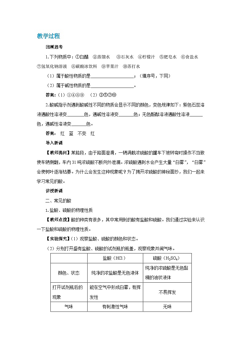
1.盐酸、硫酸的物理性质
【教师点拨】酸的种类有很多,其中常用到的酸有盐酸和硫酸。我们通过实验来认识一下盐酸和硫酸的物理性质。
【实验探究】(1)观察盐酸、硫酸的颜色和状态。
(2)分别打开盛有盐酸、硫酸的试剂瓶的瓶盖,观察现象并闻气味。
盐酸(HCl)
硫酸(H2SO4)
颜色、状态
纯净的浓盐酸是无色液体
纯净的浓硫酸是无色黏稠的油状液体
打开试剂瓶后的现象
能在空气中形成白雾,有挥发性
不易挥发
气味
有刺激性气味
无味
密度
常用浓盐酸(37%~38%)1.19 g/cm3
常用浓硫酸(98%)
1.84 g/cm3
【教师点拨】闻气味的正确方法。
闻气体气味时,用手轻轻地在容器口扇动,使极少量气体飘进鼻孔。
【教师设问】为什么打开盛有浓盐酸试剂瓶的瓶盖,会有白雾出现?
【教师讲述】浓盐酸具有挥发性,打开瓶盖,挥发出的氯化氢气体在瓶口与空气中的水蒸气结合,形成盐酸小液滴,在瓶口形成“白雾”,因此敞口久置的浓盐酸质量会减轻。
【教师引导】我们通过视频来了解一下浓硫酸的吸水性。
【多媒体展示】教师播放视频《浓硫酸的吸水性》。
【归纳总结】浓硫酸具有吸水性,但无挥发性,敞口久置于空气中,会吸收空气中的水分而导致质量增加,因此实验中常用浓硫酸做干燥剂。
【教师提问】盐酸和硫酸广泛应用于生产生活中,它们有哪些用途呢?
【归纳总结】2.盐酸、硫酸的用途
用途
盐酸
(HCl)
重要化工产品。用于金属表面除锈、制造药物(如盐酸麻黄素、氯化锌)等;人体胃液中含有盐酸,可帮助消化
硫酸
(H2SO4)
重要化工原料。用于生产化肥、农药、火药、染料以及冶炼金属、精炼石油和金属除锈等。
浓硫酸有吸水性,在实验室中常用它做干燥剂[不能干燥氨气(NH3)]
【教师讲解】在实验室和化工生产中,我们常用到的酸还有硝酸(HNO3)和醋酸(CH3COOH)等。另外,生活中常见的许多物质中也含有酸。
【多媒体展示】图片《汽车用铅酸蓄电池中含有硫酸》、图片《柠檬中含有柠檬酸》和图片《食醋中含有醋酸》。
(插入图片《汽车用铅酸蓄电池中含有硫酸》) (插入图片《柠檬中含有柠檬酸》)
(插入图片《食醋中含有醋酸》)
3.浓硫酸的腐蚀性
【教师提问】我们在新闻中有时会听到浓硫酸使人毁容的事件,这是为什么呢?通过下面的视频,我们来了解一下。
【多媒体展示】教师播放视频《浓硫酸的腐蚀性》。
【归纳总结】浓硫酸有强烈的腐蚀性,它能夺取纸张、木材、布料、皮肤(都由含碳、氢、氧等元素的化合物组成)的水分脱去,生成黑色的炭。因此在使用浓硫酸时要十分小心。
4.浓硫酸的稀释
【教师提问】在实验室中使用的稀硫酸通常是由浓硫酸稀释得到的,如何将浓硫酸变成稀硫酸呢?
【演示实验】将浓硫酸沿烧杯壁缓慢地注入盛有水的烧杯里,用玻璃棒不断搅动,并请一名学生上讲台用手触摸烧杯外壁。
实验现象:用手接触烧杯外壁,感到比较烫。
实验结论:说明浓硫酸溶于水时放出大量的热。
【教师点拨】在稀硫酸的稀释过程中,用红外相机观察,更能直观地发现这一过程放出大量的热。
【多媒体展示】教师播放视频《放热反应——浓硫酸滴入水中》。
【教师点拨】稀释浓硫酸时应该酸入水,沿内壁,慢慢倒,勤搅拌。
【教师提问】上述实验是将浓硫酸注入水中,如果将水注入浓硫酸中会产生什么现象?
【多媒体展示】教师播放视频《把水倒入浓硫酸中会怎么样》。
【归纳总结】如果将水注入浓硫酸中,由于水的密度小,水会浮在浓硫酸上面,溶解时放出的大量热量会使水立刻沸腾,从而使硫酸液滴向四周飞溅,非常危险。
【教师提问】如果不慎将浓硫酸沾到皮肤或衣服上,该怎样处理?
【归纳总结】因为浓硫酸具有强腐蚀性,所以如果不慎将浓硫酸沾到皮肤或衣服上,应立即用大量水冲洗,然后涂上3%~5%的碳酸氢钠溶液。
课堂小结
本节课我们学习了盐酸和硫酸的物理性质和用途,知道了浓硫酸具有强烈的腐蚀性以及浓硫酸的稀释方法,使用浓硫酸时必须十分小心。
当堂达标
1.对盐酸的叙述正确的是( )
A.盐酸是氯化氢气体的水溶液
B.纯净的盐酸往往带有黄色
C.盐酸使无色酚酞溶液变红
D.盐酸具有强烈的吸水性
答案:A
2.如图所示实验,一段时间后,不能观察到的现象是( )
A.甲图中,浸入浓硫酸的火柴梗变黑
B.乙图中,浸入硫酸铜溶液部分的铁丝表面出现红色物质
C.丙图中,水面处的铁钉生锈
D.丁图中,试纸变蓝色
答案:D
3.下列关于实验现象的描述正确的是( )
A.向稀硫酸溶液中滴加2~3滴紫色石蕊溶液,溶液颜色变红
B.打开装浓硫酸的试剂瓶,出现大量白烟
C.将浓硫酸缓慢注入水中,水立刻沸腾,液滴飞溅
D.硫在氧气中燃烧,发出明亮的蓝紫色火焰,并产生有刺激性气味的SO2气体
答案:A
4.两只完全相同的烧杯中,分别装有质量相等的浓盐酸和浓硫酸,将它们在空气中放置一段时间,在这个过程后( )
A.浓盐酸的溶质质量分数逐渐增大
B.浓硫酸的溶质质量分数逐渐增大
C.浓盐酸会变质
D.浓硫酸溶液质量逐渐增加
答案:D
5.当浓硫酸溅到皮肤上时,应立即用大量的水冲洗,然后再涂上( )
A.醋酸 B.稀盐酸
C.3%~5%的NaHCO3溶液 D.3%~5%的硼酸溶液
答案:C
6.如图所示是两种稀释浓硫酸的操作,回答下列问题:
A B
(1)B图中加水仪器的名称是 。
(2)A、B两幅图中,稀释浓硫酸的操作正确的是 (填字母)。
(3)A图中玻璃棒的作用是 ,B图中玻璃导管的作用是 。
(4)B图锥形瓶内产生的现象是 ,产生这一现象的原因是 。
答案:(1)分液漏斗 (2)A (3)使热量扩散 保持气体流通,使瓶内外压强一致 (4)水沸腾 水的密度小,浮在浓硫酸上面,溶解时放热使水沸腾,使硫酸液滴向四周飞溅。
板书设计
第十单元 酸和碱
课题1 常见的酸和碱
第2课时 常见的酸
二、常见的酸
1.盐酸、硫酸的物理性质
盐酸(HCl)
硫酸(H2SO4)
颜色、状态
纯净的浓盐酸是无色液体
纯净的浓硫酸是无色黏稠的油状液体
打开试剂瓶后的现象
能在空气中形成白雾,有挥发性
不易挥发
气味
有刺激性气味
无味
密度
常用浓盐酸(37%~38%)
1.19 g/cm3
常用浓硫酸(98%)
1.84 g/cm3
2.盐酸、硫酸的用途
用途
盐酸
(HCl)
重要化工产品。用于金属表面除锈、制造药物(如盐酸麻黄素、氯化锌)等;人体胃液中含有盐酸,可帮助消化
硫酸
(H2SO4)
重要化工原料。用于生产化肥、农药、火药、染料以及冶炼金属、精炼石油和金属除锈等
浓硫酸有吸水性,在实验室中常用它做干燥剂[不能干燥氨气(NH3)]
3.浓硫酸的腐蚀性
4.浓硫酸的稀释
酸入水,沿内壁,慢慢倒,勤搅拌。
初中化学人教版九年级下册课题1 常见的酸和碱第1课时教学设计: 这是一份初中化学人教版九年级下册课题1 常见的酸和碱第1课时教学设计,共4页。教案主要包含了新课导入,交流讨论,旧知回顾,实验探究1,实验记录,实验探究2,概念讲解,注意事项等内容,欢迎下载使用。
人教版九年级下册课题1 常见的酸和碱第3课时教案: 这是一份人教版九年级下册课题1 常见的酸和碱第3课时教案,共6页。教案主要包含了新课导入,学生活动,交流讨论,实验探究,实验记录,总结与交流,旧知回顾,探究活动1等内容,欢迎下载使用。
初中化学人教版九年级下册课题1 常见的酸和碱第2课时教案设计: 这是一份初中化学人教版九年级下册课题1 常见的酸和碱第2课时教案设计,共6页。教案主要包含了知识回顾,总结与交流,实验探究,实验记录,交流讨论,学生活动,实验演示,视频演示等内容,欢迎下载使用。