初中化学人教版九年级下册课题1 常见的酸和碱第2课时教案设计
展开教学目标
1.熟悉常见的酸——盐酸和硫酸的物理性质和用途。
2.了解浓硫酸的特性,掌握浓硫酸的稀释方法。
3.通过活动与探究,掌握酸的化学性质。
教学重难点
重点:酸的化学性质。
难点:浓硫酸的稀释方法。
教学过程
【知识回顾】请同学们写出所学过的有酸参与的化学反应的化学方程式。
【总结与交流】
CaCO3+2HCl=CaCl2+H2O+CO2↑
Na2CO3+2HCl=2NaCl+H2O+CO2↑
Zn+H2SO4=ZnSO4+H2↑
Fe+H2SO4=FeSO4+H2↑
Mg+2HCl =MgCl2+H2↑
……
【过渡】反应①是实验室制取二氧化碳的反应原理,反应③是实验室制取氢气的反应原理,所以盐酸和硫酸是我们在实验室中经常用到的酸,另外硝酸和醋酸也是实验室中常见的酸,那么这些酸具有哪些物理性质和化学性质呢?本节课我们一起探究吧!
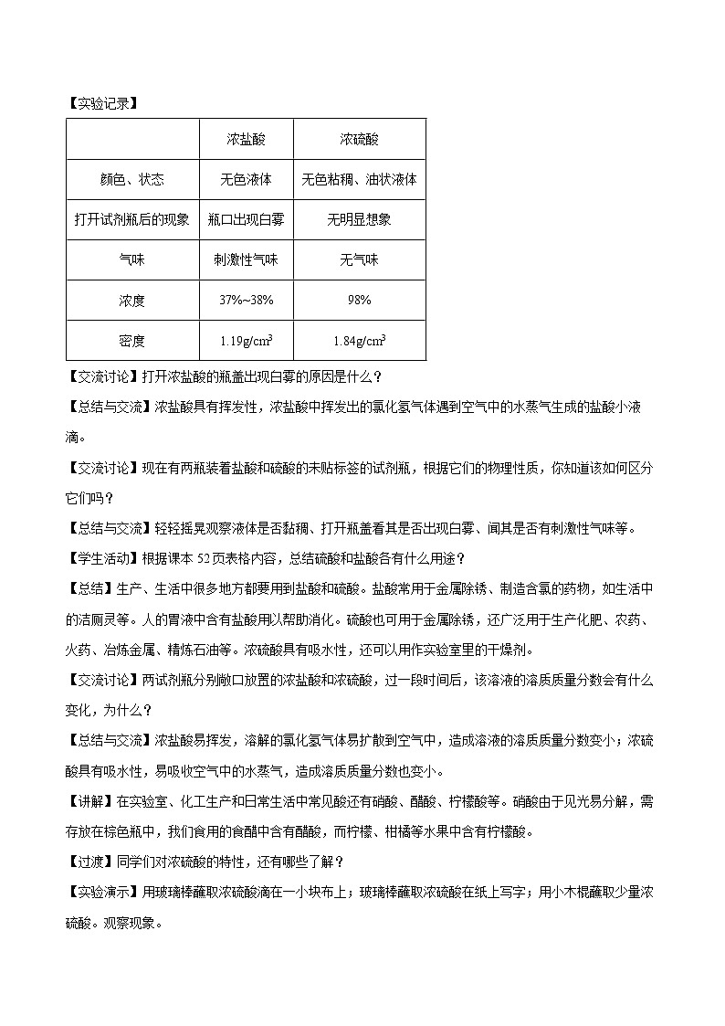
【实验探究】(1)观察盐酸、硫酸的颜色和状态;
(2)分别打开盛有盐酸,硫酸的试剂瓶的瓶盖,观察现象并闻气味。(注意闻气味的正确操作)
【实验记录】
【交流讨论】打开浓盐酸的瓶盖出现白雾的原因是什么?
【总结与交流】浓盐酸具有挥发性,浓盐酸中挥发出的氯化氢气体遇到空气中的水蒸气生成的盐酸小液滴。
【交流讨论】现在有两瓶装着盐酸和硫酸的未贴标签的试剂瓶,根据它们的物理性质,你知道该如何区分它们吗?
【总结与交流】轻轻摇晃观察液体是否黏稠、打开瓶盖看其是否出现白雾、闻其是否有刺激性气味等。
【学生活动】根据课本52页表格内容,总结硫酸和盐酸各有什么用途?
【总结】生产、生活中很多地方都要用到盐酸和硫酸。盐酸常用于金属除锈、制造含氯的药物,如生活中的洁厕灵等。人的胃液中含有盐酸用以帮助消化。硫酸也可用于金属除锈,还广泛用于生产化肥、农药、火药、冶炼金属、精炼石油等。浓硫酸具有吸水性,还可以用作实验室里的干燥剂。
【交流讨论】两试剂瓶分别敞口放置的浓盐酸和浓硫酸,过一段时间后,该溶液的溶质质量分数会有什么变化,为什么?
【总结与交流】浓盐酸易挥发,溶解的氯化氢气体易扩散到空气中,造成溶液的溶质质量分数变小;浓硫酸具有吸水性,易吸收空气中的水蒸气,造成溶质质量分数也变小。
【讲解】在实验室、化工生产和日常生活中常见酸还有硝酸、醋酸、柠檬酸等。硝酸由于见光易分解,需存放在棕色瓶中,我们食用的食醋中含有醋酸,而柠檬、柑橘等水果中含有柠檬酸。
【过渡】同学们对浓硫酸的特性,还有哪些了解?
【实验演示】用玻璃棒蘸取浓硫酸滴在一小块布上;玻璃棒蘸取浓硫酸在纸上写字;用小木棍蘸取少量浓硫酸。观察现象。
【总结】以上实验均说明了浓硫酸的强腐蚀性,她能夺取纸张、木材、布料甚至皮肤等由含碳、氢、氧等元素的化合物组成的物质中的水分,生成黑色的炭,我们把这一特性叫做“脱水性”。(明确浓硫酸的强腐蚀性和脱水性是化学性质。)
【实验演示】黑面包实验——浓硫酸与淀粉反应。
【强调】使用浓硫酸要十分小心。如果不慎将浓硫酸沾到皮肤或衣服上,应立即用大量的水冲洗,然后再涂上3%~5%的碳酸氢钠溶液。
【问题】实验室里一般储存的是浓盐酸和浓硫酸,而在实验中,经常要使用稀盐酸和稀硫酸,你知道怎样才能使浓盐酸和浓硫酸,变成稀盐酸和稀硫酸吗?
(有的同学可能会说:只需加点水不就可以吗,这是不对的。)
【过渡】浓盐酸稀释时,可以直接加水,而浓硫酸稀释时是不可以直接加水的。你知道是为什么吗?让我们通过一段视频来了解一下吧。
【视频演示】浓硫酸的稀释方法。
【总结】稀释浓硫酸的正确操作:将浓硫酸沿烧杯壁缓慢的注入盛有水的烧杯里,并用玻璃棒不断搅拌。切不可将水倒入浓硫酸中。
【交流讨论】为什么不能将水倒入浓硫酸中?
【视频演示】稀释浓硫酸的错误操作。
【总结与交流】将水注入浓硫酸中时,由于水的密度较小,水会浮在浓硫酸上面,溶解时放出的热能使水立刻沸腾,会使硫酸液滴四处飞溅,造成人或物的极大破坏。
【过渡】稀盐酸和稀硫酸都是化学实验室中常见的酸,除了物理性质有所不同外,其化学性质一样吗?我们通过实验来探究一下。
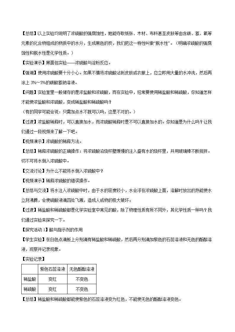
【探究活动1】酸与指示剂的作用
【学生实验】在白色点滴板上分别滴有稀盐酸和稀硫酸,然后再分别滴加紫色的石蕊溶液和无色的酚酞溶液,观察并记录现象。
【实验记录】
【总结】稀盐酸和稀硫酸都能使紫色的石蕊溶液变为红色,不能使无色的酚酞溶液变色。
【探究活动2】酸与金属的反应
【回顾】在前面的金属的化学性质内容中,我们学过:在金属活动性顺序里,位于氢前面的金属能置换出盐酸、稀硫酸中的氢。根据这一性质,你能写出镁、锌、铁分别于稀盐酸、稀硫酸反应的化学方程式吗?(学生练习)
【总结与交流】
Zn+2HCl=ZnCl2+H2↑ Zn+H2SO4 =ZnSO4+H2↑
Fe+2HCl=FeCl2+H2↑ Fe+H2SO4=FeSO4+H2↑
Mg+2HCl=MgCl2+H2↑ Mg+H2SO4=MgSO4+H2↑
酸能与活泼金属反应:在金属活动性顺序里,位于氢前面的金属能置换出盐酸、稀硫酸中的氢。
【探究活动3】酸与金属氧化物的反应
【实验1】酸与氧化铁的反应
【实验2】酸与氧化铜的反应
【总结与交流】盐酸和稀硫酸都能与铁锈(Fe2O3)、氧化铜反应,分别生成黄色和蓝色的溶液。
【过渡】观察以上几个化学反应,它们的生成物(水和气体除外)有什么特点?
(都是金属离子和酸根离子构成的一类化合物,在化学上又叫做盐。)
【交流讨论】能不能将铁钉长时间浸泡在酸溶液中?
【总结与交流】反应初期,是酸溶液与铁锈发生了反应;铁锈消失后,酸溶液又与铁发生了反应。即:
Fe2O3+6HCl=2FeCl3+3H2O Fe2O3+3H2SO4=Fe2(SO4)3+3H2O
Fe+2HCl=FeCl2+H2↑ Fe+H2SO4=FeSO4+H2↑
所以不能将铁钉长时间浸泡在酸溶液中,因为酸会继续与铁发生反应,造成铁被腐蚀。
【交流讨论】根据这几个探究实验,你能归纳出盐酸、硫酸等酸有哪些相似的化学性质吗?
【总结与交流】
(1)酸能使紫色的石蕊溶液变红,无色的酚酞溶液与酸不变色。
(2)通常酸溶液能与活泼金属反应,生成氢气和该金属的化合物(盐)。
(3)酸能与某些金属氧化物反应生成水和该金属的化合物(盐)。
【科学视频】酸酸的味道。
【课堂小结】
1.常见的酸
①盐酸的物理性质和用途;
②硫酸的物理性质和用途。
2.浓硫酸
①浓硫酸的腐蚀性;②浓硫酸的稀释方法。
3.酸的化学性质
①酸能使紫色石蕊试液变红,不能使无色酚酞溶液变色;
②酸能与较活泼的金属反应生成盐和氢气;
③酸能与某些金属氧化物反应生成盐和水。
【课堂练习】略
【板书设计】
常见的酸和碱
一、常见的酸
(1)盐酸
(2)硫酸
(3)浓硫酸的腐蚀性及稀释方法
二、酸的化学性质
①酸能使紫色石蕊试液变红,不能使无色酚酞溶液变色;
②酸能与较活泼的金属反应生成盐和氢气;
③酸能与某些金属氧化物反应生成盐和水。浓盐酸
浓硫酸
颜色、状态
无色液体
无色粘稠、油状液体
打开试剂瓶后的现象
瓶口出现白雾
无明显想象
气味
刺激性气味
无气味
浓度
37%~38%
98%
密度
1.19g/cm3
1.84g/cm3
紫色石蕊溶液
无色酚酞溶液
稀盐酸
变红
不变色
稀硫酸
变红
不变色
现象
化学方程式
铁锈+稀盐酸
铁锈溶解,溶液由无色变黄色。
Fe2O3+6HCl=2FeCl3+3H2O
铁锈+稀硫酸
铁锈溶解,溶液由无色变黄色。
Fe2O3+3H2SO4=Fe2(SO4)3+3H2O
现象
化学方程式
CuO+稀盐酸
铁锈溶解,溶液由无色变黄色。
CuO+2HCl=CuCl2+H2O
CuO+稀硫酸
铁锈溶解,溶液由无色变黄色。
CuO+H2SO4=CuSO4+H2O
初中化学课题1 常见的酸和碱教学设计: 这是一份初中化学<a href="/hx/tb_c9870_t8/?tag_id=27" target="_blank">课题1 常见的酸和碱教学设计</a>,共8页。
初中化学人教版九年级下册课题1 常见的酸和碱教学设计: 这是一份初中化学人教版九年级下册<a href="/hx/tb_c9870_t8/?tag_id=27" target="_blank">课题1 常见的酸和碱教学设计</a>,共8页。
化学九年级下册课题1 常见的酸和碱教案设计: 这是一份化学九年级下册<a href="/hx/tb_c9870_t8/?tag_id=27" target="_blank">课题1 常见的酸和碱教案设计</a>,共8页。

