资料中包含下列文件,点击文件名可预览资料内容
还剩22页未读,
继续阅读
成套系列资料,整套一键下载
- 1.4.1 用空间向量研究直线、平的位置关系(第1课时)课件+教案+分层练习+导学案(含答案解析)-人教版高中数学选修一 课件 9 次下载
- 1.4.1 用空间向量研究直线、平的位置关系(第2课时)课件+教案+分层练习+导学案(含答案解析)-人教版高中数学选修一 课件 8 次下载
- 1.4.2《用空间向量研究距离、夹角问题(第2课时)课件+教案+分层练习+导学案(含答案解析)-人教版高中数学选修一 课件 9 次下载
- 第一章《空间向量与立体几何》课件+单元解读+习题课件+ 单元测试卷 (含答案解析)-人教版高中数学选修一 课件 9 次下载
- 2.1.1《倾斜角与斜率》课件+教案+分层练习+导学案(含答案解析)-人教版高中数学选修一 课件 8 次下载
1.4.2《用空间向量研究距离、夹角问题(第1课时)课件+教案+分层练习+导学案(含答案解析)-人教版高中数学选修一
展开
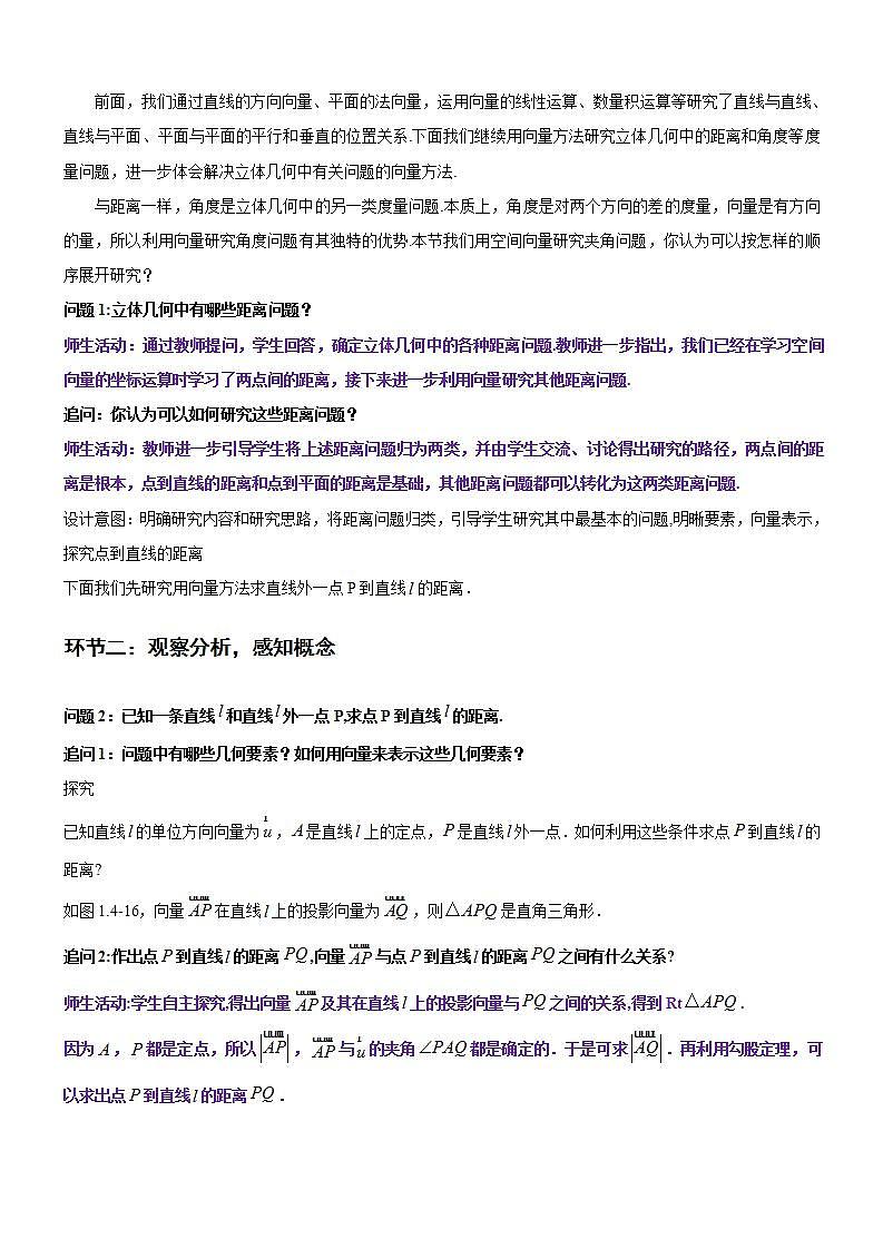
1.4.2《用空间向量研究距离、夹角问题》(第1课时)人教版高中数学选修一1.能用向量方法解决点到直线、点到平面、相互平行的直线、相互平行的平面的距离问题;2.能描述解决这一类问题的程序,体会向量方法在研究几何问题中的作用;3.能利用投影向量得到点到直线、点到平面的距离公式,结合一些具体的距离问题的解决;4.归纳用空间向量解决立体几何问题的“三步曲”,提升直观想象、数学运算等素养.学习目标 如图,在蔬菜大棚基地有一条笔直的公路,某人要在点A处,修建一个蔬菜存储库。如何在公路上选择一个点,修一条公路到达A点,要想使这个路线长度理论上最短,应该如何设计?课堂引入问题1:立体几何中有哪些距离问题? 我们知道,立体几何中的距离问题包括点到直线、点到平面、两条平行直线以及两个平行平面的距离问题等如何用空间向量解决这些距离问题呢? 下面我们先研究用向量方法求直线外一点P到直线l的距离.新知探究问题2:己知一条直线l和直线l外一点P,求点Р到直线l的距离.追问1:问题中有哪些几何要素?如何用向量来表示这些几何要素?APQlAPQl追问⒉:作出点Р到直线l的距离PQ,向量 与点Р到直线l的距离PQ之间有什么关系?APQl思考类比点到直线的距离的求法,如何求两条平行直线之间的距离?追问3:你能借助图形,用向量方法求出点Р到直线l的距离吗?APQl问题4:类似于点到直线的距离,如何求平面α外一点Р到平面α的距离?APQlACBDyxzA1B1C1D1EF图1.4-18分析:根据条件建立空间直角坐标系,用坐标表示相关的点、直线的方向向量和平面的法向量,再利用有关公式,通过坐标运算得出相应的距离.ACBDyxzA1B1C1D1EF图1.4-18ACBDyxzA1B1C1D1EF图1.4-18z 与用平面向量解决平面几何问题的“三步曲”类似,我们可以得出用空间向量解决立体几何问题的“三步曲”:(1)建立立体图形与空间向量的联系,用空间向量表示问题中涉及的点、直线、平面,把立体几何问题转化为向量问题;(2)通过向量运算,研究点、直线、平面之间的位置关系以及它们之间的距离和夹角等问题;(3)把向量运算的结果“翻译”成相应的几何结论.问题7:回顾这节课的学习,我们学习了哪些内容? 用的是什么方法?1. 知识总结:2.用空间向量解决立体几何问题的“三步曲”课堂总结ACBDA1B1C1D1练习(第35页)111目标检测ACBDA1B1C1D1EFxyzACBDA1B1C1D1EFxyzACBDA1B1C1D1EFxyzACBDA1B1C1D1EFxyzACBDA1B1C1D1EFxyzACBDA1B1C1D1xyzACBDA1B1C1D1xyzACBDA1B1C1D1ABCDMN与距离类似,角度是立体几何中另一个重要的度量.下面我们用向量方法研究直线与直线所成的角、直线与平面所成的角以及平面与平面的夹角,先看下列问题.例7 如图1.4-19,在棱长为1的正四面体(四个面都是正三角形) ABCD中, M, N分别为BC, AD的中点,求直线AM和CN夹角的余弦值.ABCDMN解:化为向量问题ABCDMN进行向量运算课程结束人教版高中数学选修一
相关资料
更多

