资料中包含下列文件,点击文件名可预览资料内容
还剩14页未读,
继续阅读
成套系列资料,整套一键下载
- 1.3.1《空间直角坐标系》课件+教案+分层练习+导学案(含答案解析)-人教版高中数学选修一 课件 10 次下载
- 1.3.2《空间向量运算的坐标表示》课件+教案+分层练习+导学案(含答案解析)-人教版高中数学选修一 课件 11 次下载
- 1.4.1 用空间向量研究直线、平的位置关系(第2课时)课件+教案+分层练习+导学案(含答案解析)-人教版高中数学选修一 课件 9 次下载
- 1.4.2《用空间向量研究距离、夹角问题(第1课时)课件+教案+分层练习+导学案(含答案解析)-人教版高中数学选修一 课件 10 次下载
- 1.4.2《用空间向量研究距离、夹角问题(第2课时)课件+教案+分层练习+导学案(含答案解析)-人教版高中数学选修一 课件 10 次下载
1.4.1 用空间向量研究直线、平的位置关系(第1课时)课件+教案+分层练习+导学案(含答案解析)-人教版高中数学选修一
展开
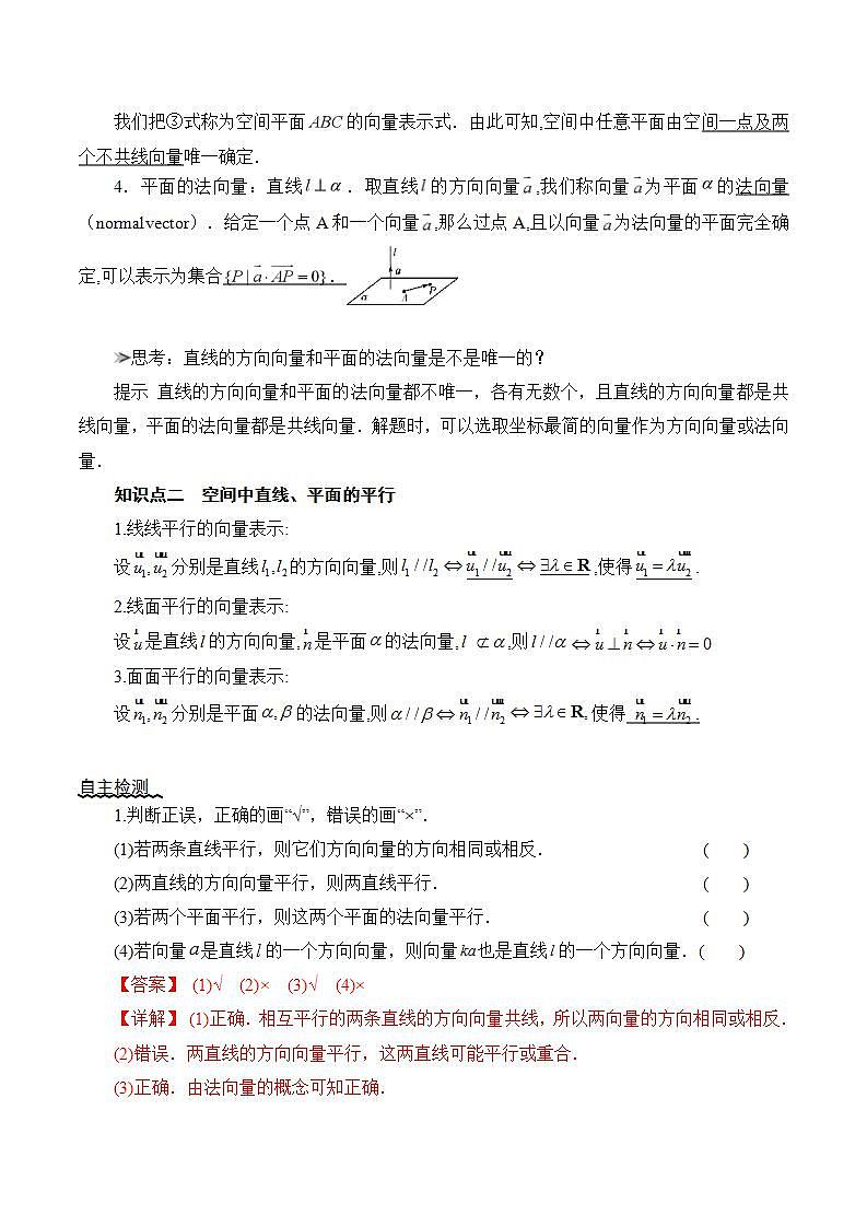
1.4.1《用空间向量研究直线、平面的位置关系》(第1课时)人教版高中数学选修一 我们已经把向量从平面推广到空间,并利用空间向量解决了一些有关空间位置关系和度量的问题. 我们发现,建立空间向量与几何要素的对应关系是利用空间向量解决立体几何问题的关键.本节我们进一步运用空间向量研究立体几何中有关直线、 平面的位置关系和度量问题.课堂引入能用向量语言描述直线和平面,理解直线的方向向量与平面的法向量.会求直线的方向向量与平面的法向量.能用向量语言表述直线与直线、直线与平面、平面与平面的平行关系.能用向量方法判断或证明直线、平面间的平行关系.能用向量方法证明必修内容中有关直线、平面位置关系的判断.学习目标 我们知道,点、 直线和平面是空间的基本图形, 点、 线段和平面图形等是组成空间几何体的基本元素因此, 为了用空间向量解决立体几何问题, 首先要用向量表示空间中的点、 直线和平面.1.空间中点、 直线和平面的向量表示新知探究思考:问题1:如何用向量表示空间中的一个点.问题2:在空间中给一个定点和一个定方向(向量),能确定一条直线在空间中的位置吗?思考我们知道, 空间中给定一个点A和一个方向就能唯一确定一条直线l. 如何用向量表示直线l? 用向量表示直线l , 就是要利用点A和直线l的方向向量表示直线上的任意一点.ABPl图1.4-2OABPl图1.4-3①式和②式都称为空间直线的向量表示式.由此可知,空间任意直线由直线上一点及直线的方向向量唯一确定. 你能证明这个结论吗?问题3:给一个定点和两个定方向(向量),能确定一个平面在空间中的位置吗?思考一个定点和两个定方向能否确定一个平面?进一步地,一个定点和一个定方向能否确定一个平面?如果能确定,如何用向量表示这个平面?OABCP图1.4-5我们把③式称为空间平面ABC的向量表示式.由此可知,空间中任意平面由空间一点及两个不共线向量唯一确定. 我们知道,给定空间一点A和一条直线l,则过点A且垂直于直线l的平面是唯一确定的.由此得到启发,我们可以利用点A和直线l的方向向量来确定平面.问题4:给一个定点和一个定方向(向量),能确定一个平 面在空间中的位置吗?P图1.4-6AlABCDD1A1B1C1Mz图1.4-7y课堂练习ABCDD1A1B1C1Mz图1.4-7yxyABCDD1A1B1C1Mz图1.4-7请同学们回顾本节课的学习内容,并回答下列问题:1.本节课学习的概念有哪些?2.在解决问题时,涉及的数学核心素养?1.本节学习了空间中点的向量表示;直线的向量表示;平面的法向量的求法平面的法向量的求法2.涉及的数学核心素养:数学抽象、直观想象、数学运算。课堂总结练习(第29页)√ √ × 目标检测ABCDD1A1B1C1OABCDD1A1B1C1xyzABCDD1A1B1C1xyz课程结束人教版高中数学选修一
相关资料
更多

