


2022年高三化学寒假素质提升测试:07物质的检验与鉴别 Word版含答案
展开
这是一份2022年高三化学寒假素质提升测试:07物质的检验与鉴别 Word版含答案,共12页。试卷主要包含了下列说法正确的是,下列实验可实现鉴别目的的是,下列除杂方法不正确的是,下列实验方案设计中,不可行的是,下列说法不正确的是等内容,欢迎下载使用。
A.金属汞一旦洒落在实验室地面或桌面时,必须尽可能收集,并深埋处理
B.用pH计、电导率仪(一种测量溶液导电能力的仪器)均可检测乙酸乙酯的水解程度
C.邻苯二甲酸氢钾可用于标定NaOH溶液的浓度,假如称量邻苯二甲酸氢钾时电子天平读数比实际质量偏大,则测得的NaOH溶液浓度比实际浓度偏小
D.向某溶液中加入茚三酮试剂,加热煮沸后溶液若出现蓝色,则可判断该溶液含有蛋白质
2.北京2008奥运会金牌直径为70mm,厚6mm。某化学兴趣小组对金牌成分提出猜想:甲认为金牌是由纯金制造;乙认为金牌是由金银合金制成;丙认为金牌是由黄铜(铜锌合金)。为了验证他们的猜想,请你选择一种试剂证明甲、乙、丙猜想的正误( )
A.硫酸铜溶液 B.盐酸 C. 稀硝酸 D. 硝酸银溶液
3.下列各组物质,不用任何试剂即可鉴别开来的是( )
A.NaCl、NaBr、KI三种无色溶液
B.HCl、NaCl、NaNO3、Na2CO3四种溶液
C.NaBr、HCl、KCl三种溶液
D.淀粉、淀粉碘化钾、碘化钾、溴水四种溶液
4.下列实验可实现鉴别目的的是( )
A.用KOH溶液鉴别SO3(g)和SO2
B.用湿润碘化钾淀粉试纸鉴别Br2(g)和NO2
C.用CO2鉴别NaAlO2溶液和CH3COONa溶液
D.用BaCl2溶液鉴别AgNO3溶液和K2SO4溶液
5.下列除杂方法不正确的是( )
A.除去NH4Cl溶液中的FeCl3,可向溶液中加入氨水调节pH
B.除去金属离子Cu2+、Hg2+,可向溶液中加入Na2S、H2S等沉淀剂
C.除去某溶液中的SO42-可向溶液中加入镁盐
D.除去ZnCl2溶液中的Fe3+可向溶液中加入Zn(OH)2
6.下列实验方案设计中,不可行的是( )
A.加足量稀盐酸后过滤,除去混在铜粉中的少量铁粉
B.在一定条件下利用氯气与铁反应生成FeCl3
C.用稀盐酸和硝酸银溶液检验溶液中Cl—
D.用氢氧化钠溶液和湿润红色石蕊试纸检验溶液中的NH4+
7.下列说法不正确的是( )
A.胶状沉淀或颗粒太小的沉淀不宜用减压过滤,溶液有强酸性、强碱性或强氧化性时,应用玻璃纤维代替滤纸或用玻璃砂漏斗代替布氏漏斗
B.移液管吸取溶液后,应将其垂直放入稍倾斜的容器中,并使管尖与容器内壁接触,松开食指使溶液全部流出,数秒后,取出移液管。
C.红外光谱仪、质谱仪、核磁共振仪可用于测定有机物结构,同位素示踪法可用于研究化学反应历程
D.为检验火柴头中是否存在氯元素,将火柴头浸于水中,片刻后取少量溶液于试管中,加AgNO3溶液、稀硝酸溶液。若出现白色沉淀,说明含氯元素。
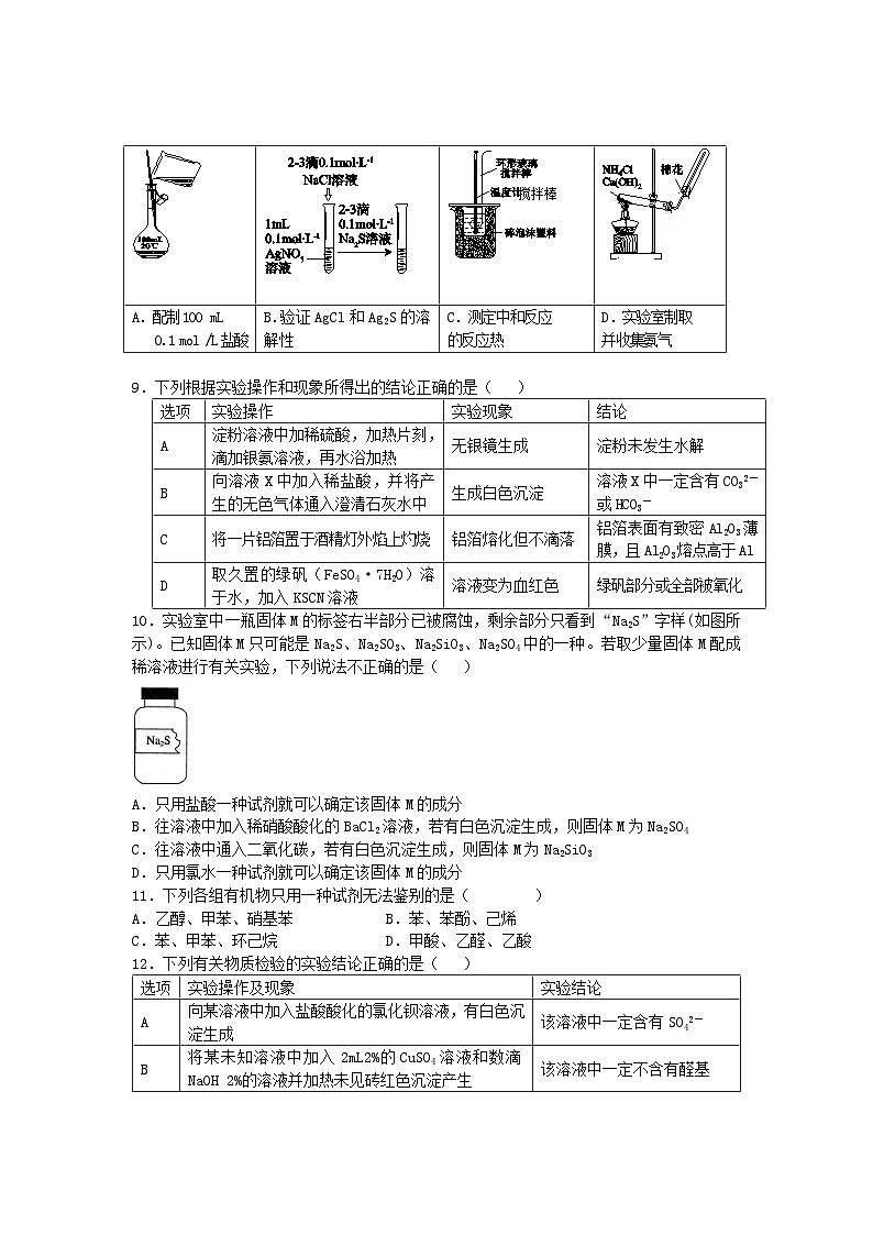
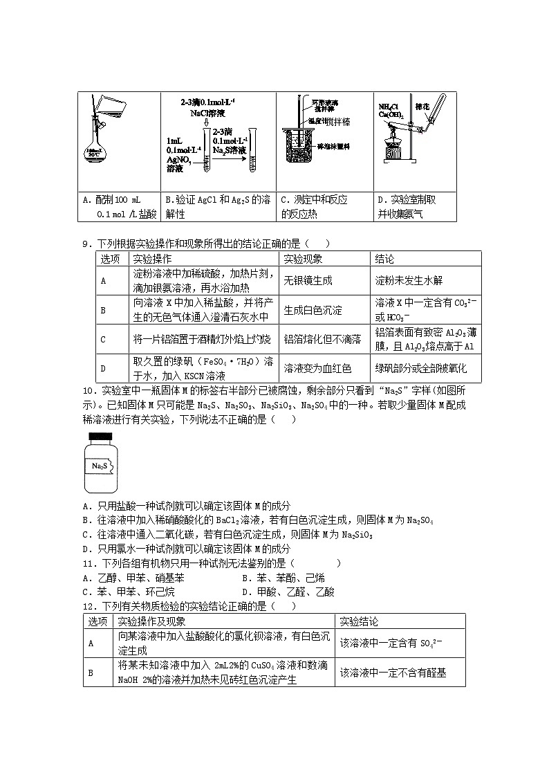
8.下图所示的实验装置或操作不能达到实验目的的是( )
9.下列根据实验操作和现象所得出的结论正确的是( )
10.实验室中一瓶固体M的标签右半部分已被腐蚀,剩余部分只看到“Na2S”字样(如图所示)。已知固体M只可能是Na2S、Na2SO3、Na2SiO3、Na2SO4中的一种。若取少量固体M配成稀溶液进行有关实验,下列说法不正确的是( )
A.只用盐酸一种试剂就可以确定该固体M的成分
B.往溶液中加入稀硝酸酸化的BaCl2溶液,若有白色沉淀生成,则固体M为Na2SO4
C.往溶液中通入二氧化碳,若有白色沉淀生成,则固体M为Na2SiO3
D.只用氯水一种试剂就可以确定该固体M的成分
11.下列各组有机物只用一种试剂无法鉴别的是( )
A.乙醇、甲苯、硝基苯 B.苯、苯酚、己烯
C.苯、甲苯、环己烷 D.甲酸、乙醛、乙酸
12.下列有关物质检验的实验结论正确的是( )
13.有一无色混合气体可能是由HCl、NO、NO2、CO2、NH3、H2中的一种或几种混合而成,将此气体通过盛有浓H2SO4时的洗气瓶时,气体体积减小。继续通过装有过氧化钠的干燥管,发现从出气口出来的气体显红棕色,再将该气体全部通入盛满水倒立于水槽中的试管内,发现最后试管里仍为一满试管液体,下列说法不正确的是 ( )
A.原气体中一定含有NH3、CO2、NO B.原气体中一定不含有HCl 、H2、NO2
C.原气体中可能含有HCl 、H2 D.原气体中CO2和NO物质的量比为3:2
14.黄铜矿是工业炼铜的主要原料,其主要成分为CuFeS2,现有一种天然黄铜矿(含少量SiO2),为了测定该黄铜矿的纯度,某同学设计了如下实验:
现称取研细的黄铜矿样品1.150g,在空气存在下进行煅烧,生成Cu、Fe3O4和SO2气体,实验后取d中溶液的置于锥形瓶中,用0.05ml/L标准碘溶液进行滴定,消耗标准溶液20.00ml。请回答下列问题:
(1)称量样品所用的仪器为_____(填“托盘天平”或“电子天平”),将样品研细后再反应,其目的是_______ 。
(2)装置a和c的作用分别是____和____(填标号)。
A除去SO2气体 B除去空气中的水蒸气 C有利于气体混合
D有利于观察空气流速 E除去反应后多余的氧气
(3)上述反应结束后,仍需通一段时间的空气,其目的是___________。
(4)通过计算可知,该黄铜矿的纯度为________。
(5)若用右图装置替代上述实验装置d,同样可以达到实验目的的是____(填序号)。
(6)若将原装置d中的试液改为Ba(OH)2,测得的黄铜矿纯度误差为+1%,假设实验操作均正确,可能的原因主要有_____________________________________________。
15.(16分)利用钛白工业的副产品FeSO4(含TiO2+、Al3+)可以生产电池级高纯超微细草酸亚铁。其工艺流程如下:
(1)检验FeSO4是否已有部分氧化的方法是 。
(2)已知过滤1得到的滤渣的主要成分是Al(OH)3、H2TiO3。请补充化学方程式:
TiOSO4 + =H2SO4 + H2TiO3↓;铁粉的作用有:①除去溶液中的Fe3+,② 。
(3)沉淀反应的离子方程式是 。
(4)沉淀过程的反应温度为40℃,温度不宜过高的原因除了控制沉淀的粒径外,还有 。FeC2O4生成后,为提高产品纯度,还需调节溶液pH=2,若pH过低,则导致FeC2O4的产率______(填“偏高”、“偏低”或“无影响”)。
(5)过滤2得到的滤液经蒸发浓缩、 、洗涤可得到副产品,该物质可用作 (写出一种用途)。
16.黄铜矿是工业炼铜的主要原料,其主要成分为CuFeS2,现有一种天然黄铜矿(含少量脉石SiO2),为了测定该黄铜矿的纯度,某同学设计了如下实验:
称取研细的黄铜矿样品1.150g,在空气存在的条件下进行煅烧。实验后取d中溶液的1/10置于锥形瓶中,用0.05m1/L标准碘溶液进行滴定,初读数为0.10mL,终读数如右上图所示。
(1)黄铜矿煅烧的反应为8CuFeS2+21O2高温8Cu+4FeO+2Fe2O3+16SO2,该反应中被还原的元素是___(填元素符号)。
(2)标准碘溶液应盛放在(填“碱式”或“酸式”)________滴定管中;装液之前,滴定管要用标准碘溶液润洗2—3次,润洗的操作是: 。请用化学方程式表示滴定的原理: 。
(3)滴定终点的读数为 mL;通过计算可知,该黄铜矿的纯度为 。
(4)若去掉c装置,会使测定结果 (填“偏低”“偏高”或“无影响”)。
(5)假设实验操作均正确,测得黄铜矿的纯度偏低,可能的原因主要有 。
17.以下是分析硫铁矿中FeS2含量的三种方法,各方法的操作流程图如下:
请回答下列问题:
(1)判断溶液中SO42-离子已沉淀完全的方法是 。
(2)某同学采用方法Ⅱ分析矿石中的Fe含量,发现测定结果总是偏高,则产生误差的可能原因是 。
(3)某同学用方法Ⅲ测定试样中Fe元素的含量,准确称取1.60 g,的矿石试样,试样经溶解、预处理后,(A)配制成100.00mL试样溶液;(B)用滴定管量取25.00 mL待测溶液,用酸性0.1ml/LKMnO4标准溶液滴定待测试样;(C)读取并计算滴定管中消耗的KMnO4标准溶液体积,计算试样中的Fe元素含量。
发生反应的离子方程式为 。
(4)若矿石中含有FeS与FeS2,实验称取矿石试样1.60 g, 按方法Ⅰ分析,称得BaSO4的质量为4.66 g,按方法Ⅲ分析消耗的KMnO4标准溶液体积7.50mL,假设石中的硫元素全部来自于FeS和FeS2,则该矿石中FeS2和FeS比值为 。(写出计算过程)
18.某强酸性溶液X含有Ba2+、Al3+、NH+4、Fe2+、Fe3+、CO2-3、SO2-3、SO2-4、Cl-、NO-3中的一种或几种,取该溶液进行连续实验,实验内容如下:
根据以上信息,回答下列问题:
(1)反应③的化学方程式为_________________________________________________。
(2)沉淀C、H和气体F的化学式分别为___________________________________。
(3)写出有关反应的离子方程式:
①中生成A________________________________________________________。
⑤_______________________________________________________________。
(4)上述离子中,溶液X中肯定不含有的离子是_____________________,可能含有的离子是________________________________。
19.A、B、C、D四种物质溶于水均完全电离,电离出的离子如下表。
现进行如下实验:
①足量A溶液与B溶液混合共热可生成沉淀甲和刺激性气味气体;
②少量A溶液与C溶液混合可生成沉淀乙;
③A溶液与B溶液均可溶解沉淀乙,但都不能溶解沉淀甲。
请回答:
(1)A的化学式为_________;室温时,将pH相等的A溶液与D溶液分别稀释10倍,pH分别变为a和b,则a _______b(填“>”、“=”或“ c(NH4+)> c(H+)> c(OH-)。
(5)BaSO4的Ksp=c(Ba2+)·c(SO42-),0.03ml·L-1的Ba(OH)2溶液与0.01ml·L-1的NH4HSO4溶液等体积混合,设溶液体积为1L,则反应生成BaSO40.01ml,剩余Ba2+的物质的量为0.02ml,溶液中Ba2+的浓度为0.01ml·L-1,则c(SO42-)=Ksp/c(Ba2+)=x/0.01ml/L=100 x ml/L
搅拌棒
A.配制100 mL
0.1 ml /L盐酸
B. 验证AgCl和Ag2S的溶解性
C.测定中和反应
的反应热
D.实验室制取
并收集氨气
选项
实验操作
实验现象
结论
A
淀粉溶液中加稀硫酸,加热片刻,滴加银氨溶液,再水浴加热
无银镜生成
淀粉未发生水解
B
向溶液X中加入稀盐酸,并将产生的无色气体通入澄清石灰水中
生成白色沉淀
溶液X中一定含有CO32-或HCO3-
C
将一片铝箔置于酒精灯外焰上灼烧
铝箔熔化但不滴落
铝箔表面有致密Al2O3薄膜,且Al2O3熔点高于Al
D
取久置的绿矾(FeSO4·7H2O)溶于水,加入KSCN溶液
溶液变为血红色
绿矾部分或全部被氧化
选项
实验操作及现象
实验结论
A
向某溶液中加入盐酸酸化的氯化钡溶液,有白色沉淀生成
该溶液中一定含有SO42-
B
将某未知溶液中加入2mL2%的CuSO4溶液和数滴NaOH 2%的溶液并加热未见砖红色沉淀产生
该溶液中一定不含有醛基
C
将某气体通入溴水中,溴水褪色
该气体一定为不饱和烃
D
向某溶液中加入NaOH溶液,加热,产生的气体能使湿润的红色石蕊试纸变蓝
该溶液中一定含有NH4+
阳离子
Na+、Al3+、Ba2+、H+、NH4+
阴离子
SO42-、OH-、CO32-、Cl-
相关试卷
这是一份2022年高三化学寒假素质提升测试:09物质性质的研究 Word版含答案,共12页。试卷主要包含了下列操作不能实现实验目的的是,下列有关物质存放方法错误的是,下述实验能达到预期目的的是,下列有关实验操作说法正确的是等内容,欢迎下载使用。
这是一份2022年高三化学寒假素质提升测试:08物质的制备与合成 Word版含答案,共9页。试卷主要包含了下列说法正确的是,如图各装置不能达到实验目的的是,已知等内容,欢迎下载使用。
这是一份2022年高三化学寒假素质提升测试:06物质的分离与提纯 Word版含答案,共10页。试卷主要包含了只用水就能鉴别的一组物质是,现有四组混合物分离实验等内容,欢迎下载使用。
