





高中物理鲁科版 (2019)必修 第一册第5章 牛顿运动定律第2节 科学探究:加速度与力、质量的关系精品随堂练习题
展开一、实验原理和方法
1.探究加速度a与力F及质量m的关系,采用的基本方法是控制变量法.
(1)如图所示,保持小车的总质量不变,改变小桶内沙子的质量,从而改变细绳对小车的拉力F,测出小车的加速度,研究小车的加速度与拉力的关系.
()2保持小桶和沙子的总质量不变,即细绳对小车拉力F不变,在小车上增减砝码,改变小车的总质量,测出小车对应的加速度,研究小车的加速度与其质量的关系.
2.测量方法
(1)小车与其上砝码的总质量M——用天平测量.
(2)小车的加速度a——利用打点计时器打出的纸带,由Δs=aT2来计算.
(3)小车所受的合外力F——用天平测量小桶和沙子的总质量,由G=mg来计算.
二、实验器材
带定滑轮的木板、薄垫块、小车、细绳、重物(小钩码或沙桶等)、打点计时器、纸带、交流电源、天平、砝码、刻度尺.
三、实验步骤
1.用天平分别测出小车的质量和小桶的质量,把数据记录下来.
2.按如图所示安装器材.
3.平衡摩擦力:在木板的不带定滑轮的一端下面垫上一块薄垫块,反复移动薄垫块的位置,直至不挂重物的小车在斜面上运动时可保持匀速运动状态.这时小车拖着纸带运动受到的摩擦力恰好与小车所受的重力在斜面方向上的分力平衡.
4.在小车上加放砝码,小桶里放入适量的沙子,把砝码和沙子的质量记录下来.把细线系在小车上并绕过滑轮悬挂小桶,先接通电源,再放开小车,打点计时器在纸带上打下一系列的点,取下纸带,在纸上写上编号.
5.保持小车及车内砝码的质量不变,改变沙子的质量(要用天平称量),按步骤4再做几次实验,将实验时记录的数据填入表格1中.
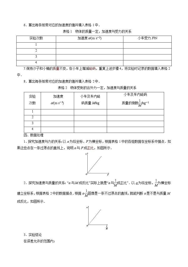
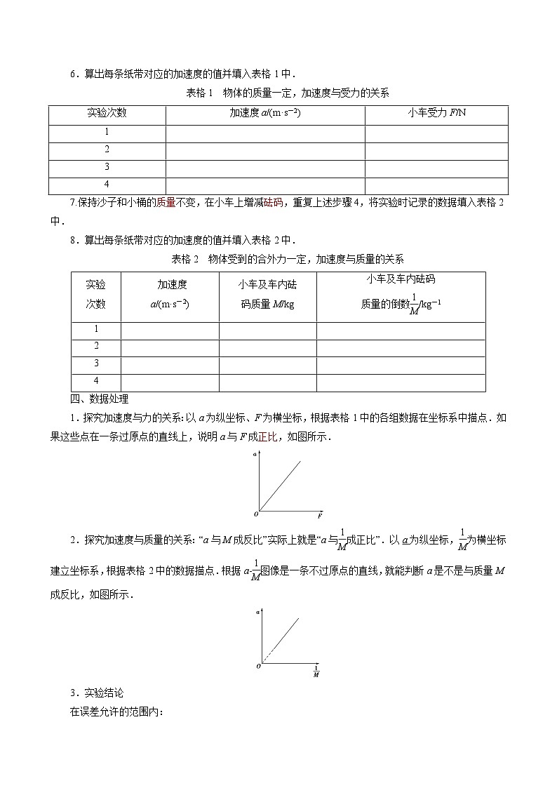
6.算出每条纸带对应的加速度的值并填入表格1中.
表格1 物体的质量一定,加速度与受力的关系
7.保持沙子和小桶的质量不变,在小车上增减砝码,重复上述步骤4,将实验时记录的数据填入表格2中.
8.算出每条纸带对应的加速度的值并填入表格2中.
表格2 物体受到的合外力一定,加速度与质量的关系
四、数据处理
1.探究加速度与力的关系:以a为纵坐标、F为横坐标,根据表格1中的各组数据在坐标系中描点.如果这些点在一条过原点的直线上,说明a与F成正比,如图所示.
2.探究加速度与质量的关系:“a与M成反比”实际上就是“a与eq \f(1,M)成正比”.以a为纵坐标,eq \f(1,M)为横坐标建立坐标系,根据表格2中的数据描点.根据aeq \f(1,M)图像是一条不过原点的直线,就能判断a是不是与质量M成反比,如图所示.
3.实验结论
在误差允许的范围内:
(1)物体质量一定时,物体的加速度大小与作用在物体上的合外力成正比.
(2)物体受到的合外力一定时,物体的加速度大小与物体的质量成反比.
(3)综合(1)(2)结论,则有:
物体的加速度大小与作用在物体上的合外力成正比,与物体的质量成反比.
五、误差分析
1.系统误差
(1)误差分析:本实验中所挂重物的重力为G,小车受到细线的拉力为T.由于沙桶是在加速下降,所以T
2.偶然误差
(1)误差分析:因读数不准和操作不当造成的误差.
①质量的测量误差.
②测量纸带上各点间的距离的误差.
③细线或纸带与木板不平行造成的误差.
④平衡摩擦力不够(或过度)造成的误差,该误差使作出的图像在横轴(或纵轴)上产生截距.
(2)减小误差的方法
①用天平和刻度尺测量时按照规范操作的要求进行测量和读数.
②将纸带展开减小摩擦.
③平衡摩擦力时,用打点法验证.
六、注意事项
1.在本实验中,必须平衡摩擦力.平衡摩擦力时不要挂重物.平衡摩擦力后,在后面的实验中不管是改变小桶内沙子的质量还是改变小车的质量,都不需要重新平衡摩擦力.
2.实验中,必须满足小车及小车上砝码的总质量远大于所挂小桶和沙子的总质量.只有这样,小桶和沙子的总重力才可以视为与小车所受细线的拉力相等.
3.在每次实验时,从尽量靠近打点计时器的位置由静止释放小车,并且先通电后释放小车,在小车到达定滑轮位置时按住小车.
4.利用纸带计算加速度时,应该求每条纸带上加速度的平均值.
5.作图像时,要使尽可能多的点落在所作的直线上,不在直线上的点应尽可能均匀地分布在所作直线的两侧.偏离直线较远的点可舍去不予考虑.
考点达标
1.在“验证牛顿第二定律”的实验中,使用了如图甲所示的装置小车和砝码的总质量为M,砂和砂桶的总质量为m。
(1)实验中使用了电火花计时器,电火花计时器应接在___________(选填“6V”或“220V)交流电源上。
(2)(单选)下列操作正确的是___________。
A.实验时,先放开小车,后接通电源
B.每次改变小车的质量时,都需要重新平衡摩擦力
C.平衡摩擦力时,不要将砂桶用细绳绕过定滑轮系在小车上
D.在满足m>>M时,细绳的拉力近似等于砂和砂桶受到的重力
(3)实验小组在该实验中得到表中的实验数据,F表示砂和砂桶受到的重力,a表示小车的加速度大小:
请在如图乙所示的坐标系中画出a一F图像_______,根据所作的图像分析,实验操作中存在的问题可能是________。(任写一条)
【答案】220V C 没有平衡摩擦力或平衡摩擦力时木板倾角过小
【解答】
(1)实验过程中,电火花计时器应接在电压为220V的交流电源上;
(2)A.为充分利用纸带,实验时,先接通电源然后再放开小车,故A错误;
B.实验前要平衡摩擦力,平衡摩擦力后在实验过程中,每次改变小车的质量时,不需要重新平衡摩擦力,故B错误;
C.平衡摩擦力时,不能将砂桶用细绳绕过定滑轮系在小车上,让纸带与小车相连穿过打点计时器的限位孔,然后轻轻推动小车,使小车拖着纸带沿木板运动,小车做匀速直线运动即平衡摩擦力,故C正确;
D.由牛顿第二定律,对小车和砂、砂桶整体
对小车
解得
当时,绳的拉力近似等于砂和砂桶的重力,故D错误。
故选C。
(3)根据表中作的a一F图像如图所示
图线不经过原点,且F不为零时,加速度为零,可知没有平衡摩擦力或平衡摩擦力时木板倾角过小。
2.某校物理兴趣小组的同学,设计了如图所示的实验装置来探究当小车质量不变时,小车加速度和合力之间的关系。装置中力传感器可以测出与之连接的轻绳拉力的大小,且其质量不计;所有滑轮的质量以及与转轴间的摩擦忽略不计,实验过程中木板上方的细绳始终保持与木板平行。
(1)实验中___________(选填“需要”或者“不需要”)抬高木板的右端来平衡摩擦力;
(2)某次实验中,正确操作后得到了一条纸带如下图所示,相邻两计数点间有四个点未画出),已知同学们使用的交流电源的频率为,则可以计算出本次实验中小车的加速度大小是___________(结果保留三位有效数字);
(3)后续实验中,由于同学们发现力传感器损坏,因此改变了实验方案,在上述装置中,进行了新的探究,步骤如下:
①测出小桶及其内重物的总质量m,并记录对应的小车运动时的加速度a。
②改变m,重复步骤①,得到多组m,a的数据。
③以a为纵轴m为横轴作出的图象,发现图象为曲线,为了得到两者的线性关系,同学们整理公式,发现以为纵轴,以___________为横轴,便可得到线性图象。若该线性图象的纵截距为b,则还可以求得当地的重力加速度大小为___________(用题中所给的字母表示)。
【答案】需要 4.02m/s2
【解析】
(1)本实验需要平衡摩擦力,平衡摩擦力时,不需要在小车上悬挂任何东西,抬高木板的右端,当小车拉着穿过打点计时器的纸带能沿长木板匀速运动即可。
(2)每两点之间还有4个点没有标出,所以相邻计数点间的时间间隔
由匀变速直线运动推论
可得加速度
(3)由加速度和合力之间的关系,对m轻绳拉力的大小为F
对M
可得
以为纵轴,以为横轴,便可得到线性图象。
[4]线性图象的纵截距为b,则还可以求得当地的重力加速度大小为
3.当物体质量一定时,探究加速度与力的关系,某同学设计了如图所示的实验装置。力传感器可测出轻绳的拉力。其中m为砂和砂桶的总质量,m0为滑轮的质量,M为小车的质量。
(1)实验时,为了减小误差,______(填“是”或“否”)需要使m<
(3)某同学根据实验数据作出了加速度a与力F的关系图象如图所示,图线不过坐标原点的原因是________。
【答案】否 是 平衡摩擦力过度(斜面倾角过大)
【解答】
(1)图中的力传感器可以直接得出力F的大小,所以不需要使m<
(3)由图可知,当力为0时,小车也有加速度,则图线不过坐标原点的原因是平衡摩擦力过度(斜面倾角过大),重力沿斜面的分力大于滑动摩擦力。
4.“探究加速度与力、质量的关系”的实验装置如图甲所示。
(1)在补偿小车受到的阻力的过程中,打出了一条纸带如图乙所示。打点计时器打点的时间间隔为0.02s,从比较清晰的点起,每5个点取一个计数点,测量并标出相邻计数点之间的距离,该小车的加速度a=___________ m/s2
(2)阻力得到补偿后,将5个相同的砝码都放在小车上。挂上砝码盘,然后每次从小车上取一个砝码添加到砝码盘中,测量小车的加速度。小车的加速度a与砝码盘中砝码总重力F的实验数据如下表:
请根据实验数据在图示坐标系中作出a-F关系图像。___________
(3)本实验已正确补偿了阻力,根据提供的实验数据作出的a-F图线不通过原点,主要原因是___________。
【答案】0.16 计算F时忘记加入砝码盘的重力
【解答】
(1)由题意可知计数点间的时间间隔为
T==0.1s
由图乙可知,时间相等的相邻两段位移差为
Δx=0.16cm=1.6×10-3m
由
Δx=aT2
可得
a=0.16m/s2
(2)用描点法画出a-F图线如图所示
(3)补偿小车与长木板之间的阻力后,a-F图像仍不通过原点,是由于在计算F时忘记加入砝码盘的重力,使作出的图像向左平移。
5.某同学利用如图所示的装置探究物体的加速度a与所受合力F的关系。
(1)打点计时器使用的电源是___________。
A.交流电源 B.直流电源
(2)他用小木块将长木板无滑轮的一端垫高,目的是平衡摩擦力。具体操作是:把木板垫高后,小车放在木板上,在不挂小桶且打点计时器打点的情况下,轻推一下小车,若小车拖着纸带做匀速运动,表明已经消除了摩擦力和其他阻力的影响。正确平衡摩擦力后,改变小车的质量再次实验,是否需要重新平衡摩擦力?___________。(选填选项前的字母)
A.需要 B.不需要
(3)实验时保持小桶及砝码的总质量远小于小车的质量,其目的是___________。
A.小年所受的拉力近似等于小桶及砝码的总重力
B.保证小车运动的加速度不超过当地重力加速度
(4)某同学通过实验得到如图(b)所示的a-F图像,造成这一结果的原因是:在平衡摩擦力时________。图中a0表示的是_______时小车的加速度。
(5)某同学得到如图(c)示的纸带。已知打点计时器电源频率为50 Hz。 A、B、C、D、E、F、G是纸带上7个连续的点,sDG_______cm,sAD=________cm。由此可算出小车的加速度a=___________m/s2.(保留两位有效数字)。
(6)“探究加速度与力、质量的关系”的实验中,在探究加速度α和小车质量M的关系时,由于没有能够始终满足M>>m(m为沙桶和沙的总质量)的条件,结果得到的a-1/M图像应该是下图中的(______)
A. B. C. D.
【答案】A B A 倾角过大 不加外力时 3.90 2.10 0.20 D
【详解】
(1)打点计时器使用交流电源,故选A;
(2)摩擦力被平衡时满足
只与角度有关与质量无关,故不需要平衡,故选B;
(3)设沙和沙桶的质量为m,小车和砝码的质量为M其实实际运动中是用沙和桶的重力来代替定力F但是沙和桶是有质量的,且a为整个系统的加速度。因此
mg=F=(M+m)a
只有当m远小于M时,才可以认为M+m近似等于M,这样得出的结果才会符合F=Ma;故选A。
(4)当F=0时已产生加速度,故平衡摩擦力时倾角过大;
图中a0表示的是不加外力时小车的加速度
(5)由纸带可知s DG =3.90cm sAD=2.10cm;两计数点之间还有四个点未画出,则T=0.1s,由逐差法可得
(6)在研究加速度跟小车质量M的关系时,保持m不变,改变小车质量M,在小车质量M远大于重物质量m时,可以认为小车受到的拉力(合力)F=mg,此时加速度a与小车质量M成反比,与1/M成正比,则图象应是过原点的直线,当小车质量M不远大于重物质量m时,小车受到的拉力明显小于重物重力,则图象向下弯曲。
故选D。
6.某同学做“探究加速度与力、质量关系”的实验。如图所示是该同学探究小车加速度与力的关系的实验装置,他将光电门固定在水平轨道上的B点,用不同重物通过细线拉同一小车,每次小车都从同一位置A由静止释放。
(1)实验时将小车从图示位置由静止释放,由光电门传感器测出遮光条通过光电门的时间Δt,设光电门遮光条的宽度d,则小车经过光电门时的速度为__________(用字母表示)。
(2)实验中可近似认为细线对小车的拉力与重物重力大小相等,则重物的质量m与小车的质量M间应满足的关系为__________。
(3)测出多组重物的质量m和对应遮光条通过光电门的时间Δt,并算出相应小车经过光电门时的速度v,通过描点作出v2-m线性图像(如图所示),从图线得到的结论是:在小车质量一定时,__________。
(4)某同学作出的v2-m线性图像不通过坐标原点,挂某一质量钩码时加速度仍为零,那么开始实验前他应采取的做法是__________。
A.将不带滑轮的木板一端适当垫高,使小车在钩码拉动下恰好做匀速运动
B.将不带滑轮的木板一端适当垫高,使小车在钩码拉动下恰好做匀加速运动
C.将不带滑轮的木板一端适当垫高,在不挂钩码的情况下使小车恰好做匀速运动
D.将不带滑轮的木板一端适当垫高,在不挂钩码的情况下使小车恰好做匀加速运动
【答案】 加速度与合外力成正比 C
【详解】
(1)用小车通过光电门的平均速度当成小车的瞬时速度,故在遮光条经过光电门时小车的瞬时速度为
(2)由牛顿第二定律可得,对滑块
对重物
联立解得
当m<
又满足
联立解得
由于图线为过原点的倾斜直线,即v2与m成正比,故从图线得到的结论是:在小车质量M一定时,加速度a与合外力(mg)成正比。
(4)v2-m线性图像不通过坐标原点,挂某一质量的钩码时,加速度仍为零,说明操作过程中没有平衡摩擦力或者平衡摩擦力不足,采取的方法是将不带滑轮的木板一端适当垫高,在不挂钩码的情况下使小车恰好做匀速运动。C正确。
故选C。
7.用如图所示的装置探究加速度与质量的关系,把右端带有滑轮的长木板放在实验桌上,木块的左端连接穿过打点计时器的纸带,右端连接细线,细线绕过定滑轮挂有托盘和砝码。
(1)下列做法正确的是______(填字母代号);
A.调节滑轮的高度,使牵引木块的细绳与长木板保持平行
B.在调节木板倾斜度以平衡木块受到的滑动摩擦力时,需要挂上装有砝码的砝码桶
C.实验时,应先接通打点计时器的电源再放开木块
D.通过增减木块上的砝码改变质量时,需要重新调节木板倾斜度
(2)为使砝码桶及桶内砝码的总重力在数值上近似等于木块运动时受到的拉力,应满足的条件是木块和木块上砝码的总质量______(选填“远大于”“远小于”或“近似等于”) 砝码桶及桶内砝码的总质量;
(3)丙同学用该装置在平衡摩擦力的过程中打了一条如图所示的纸带,已知纸带左端为连接小车处,则应将平板的倾角适当______(填“增大”或“减小”)些;
(4)实验中保持托盘和砝码的总质量不变,改变木块和木块上砝码的总质量M,进行实验,打出纸带,算出相应的加速度a. 某小组在实验中作出 图像如图所示,图像斜率的物理意义是______;若图像纵截距为b,斜率为k,则托盘和砝码的总质量m=______(用字母 b、k 表示)
【答案】AC 远大于 减小 托盘和砝码的总重力的倒数(意思相近即可)
【详解】
(1)
A.调节滑轮的高度,使牵引木块的细绳与长木板保持平行。可以保证细绳的拉力与长木板平行,平衡摩擦力后使拉力为木块的合力。故A正确;
B.在调节木板倾斜度以平衡木块受到的滑动摩擦力时,不能挂上装有砝码的砝码桶。故B错误;
C.实验时,应先接通打点计时器的电源再放开木块。故C正确;
D.通过增减木块上的砝码改变质量时,不需要重新调节木板倾斜度。因为平衡摩擦力后,有
即
与质量无关。故D错误。
故选AC。
(2)对砝码桶及砝码与小车组成的系统,由牛顿第二定律可得
对木块,由牛顿第二定律可得
为使砝码桶及桶内砝码的总重力在数值上近似等于木块运动时受到的拉力,应满足的条件是木块和木块上砝码的总质量远大于砝码桶及桶内砝码的总质量;
(3)从纸带上相邻点间的距离可以看成,木块做加速运动,说明重力的下滑分力大于摩擦力,需要将平板的倾角适当减小。以保证重力的下滑分力恰好等于摩擦力。
(4)由牛顿第二定律可得
整理得
图像斜率的物理意义是托盘和砝码的总重力的倒数。
若图像纵截距为b,斜率为k,则有
联立,可得托盘和砝码的总质量
m=实验次数
加速度a/(m·s-2)
小车受力F/N
1
2
3
4
实验
次数
加速度
a/(m·s-2)
小车及车内砝
码质量M/kg
小车及车内砝码
质量的倒数eq \f(1,M)/kg-1
1
2
3
4
F/N
0.196
0.294
0.392
0.490
0.588
a/(m·s-2)
0.25
0.58
0.90
1.20
1.53
砝码盘中砝码
总重力F/N
0.196
0.392
0.588
0.784
0.980
加速度
a/(m·s-2)
0.69
1.18
1.66
2.18
2.70
物理必修 第一册第4章 力与平衡第1节 科学探究:力的合成精品达标测试: 这是一份物理必修 第一册第4章 力与平衡第1节 科学探究:力的合成精品达标测试,文件包含41科学探究力的合成-高一物理精讲精练鲁科版必修第一册原卷版docx、41科学探究力的合成-高一物理精讲精练鲁科版必修第一册解析版docx等2份试卷配套教学资源,其中试卷共19页, 欢迎下载使用。
鲁科版 (2019)必修 第一册第3节 摩擦力精品达标测试: 这是一份鲁科版 (2019)必修 第一册第3节 摩擦力精品达标测试,文件包含33摩擦力-高一物理精讲精练鲁科版必修第一册原卷版docx、33摩擦力-高一物理精讲精练鲁科版必修第一册解析版docx等2份试卷配套教学资源,其中试卷共18页, 欢迎下载使用。
鲁科版 (2019)必修 第一册第2节 科学探究:弹力精品当堂达标检测题: 这是一份鲁科版 (2019)必修 第一册第2节 科学探究:弹力精品当堂达标检测题,文件包含32科学探究弹力-高一物理精讲精练鲁科版必修第一册原卷版docx、32科学探究弹力-高一物理精讲精练鲁科版必修第一册解析版docx等2份试卷配套教学资源,其中试卷共21页, 欢迎下载使用。