鲁科版 (2019)必修 第一册第3节 摩擦力精品达标测试
展开考点1:对摩擦力的理解
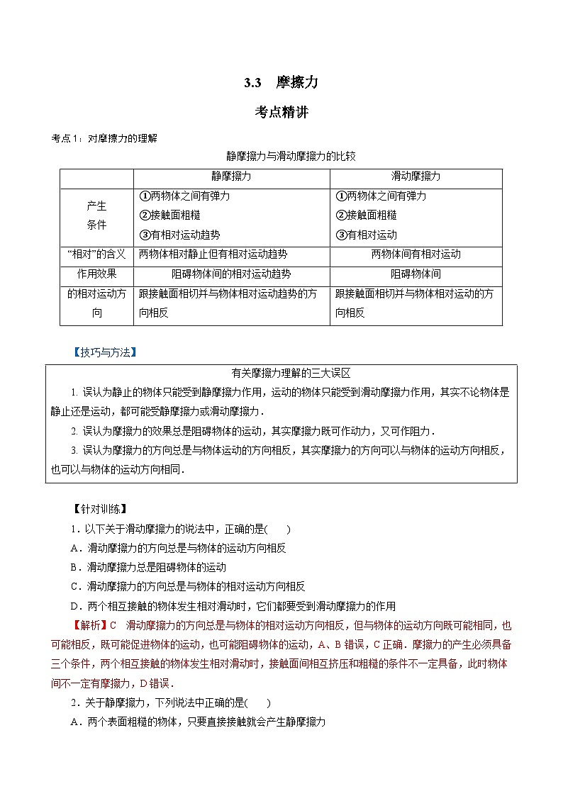
静摩擦力与滑动摩擦力的比较
【技巧与方法】
有关摩擦力理解的三大误区
误认为静止的物体只能受到静摩擦力作用,运动的物体只能受到滑动摩擦力作用,其实不论物体是静止还是运动,都可能受静摩擦力或滑动摩擦力.
误认为摩擦力的效果总是阻碍物体的运动,其实摩擦力既可作动力,又可作阻力.
误认为摩擦力的方向总是与物体运动的方向相反,其实摩擦力的方向可以与物体的运动方向相反,也可以与物体的运动方向相同.
【针对训练】
1.以下关于滑动摩擦力的说法中,正确的是( )
A.滑动摩擦力的方向总是与物体的运动方向相反
B.滑动摩擦力总是阻碍物体的运动
C.滑动摩擦力的方向总是与物体的相对运动方向相反
D.两个相互接触的物体发生相对滑动时,它们都要受到滑动摩擦力的作用
2.关于静摩擦力,下列说法中正确的是( )
A.两个表面粗糙的物体,只要直接接触就会产生静摩擦力
B.静摩擦力总是阻碍物体的运动
C.静摩擦力的方向跟物体间相对运动趋势的方向相反
D.两个物体之间的静摩擦力总是一个定值
考点2:静摩擦力的有无和方向的判定
根据物体运动状态判断静摩擦力的有无
A、B叠放在一起,用力F拉物体B,而A、B都静止,如图甲所示.假设物体B对A有摩擦力,则A在水平方向上只受到一个力,不可能保持静止状态,所以A、B之间不存在静摩擦力.
甲 乙
2.根据力的相互作用判断静摩擦力的方向
A、B叠放在一起,用力F拉物体A,而A、B都静止,如图乙所示.假设A、B之间没有静摩擦力,则A在水平方向上只受到一个力F的作用,不可能保持静止,所以A、B之间一定有静摩擦力存在.根据二力平衡原理,B对A的静摩擦力一定向左,再根据力的相互作用原理,A对B的静摩擦力一定向右,则地面对B的静摩擦力一定向左.
3.利用假设法判断相对运动趋势的方向
(1)方法
假设研究对象与被接触物体之间光滑,若它们之间发生相对滑动,则其相对滑动方向就是原先的相对运动趋势方向;若它们之间不会发生相对滑动,则说明两个接触的物体没有相对滑动的趋势.
(2)步骤
①确定所要研究的对象.
②选与被研究对象接触的物体作为参考系.
③假设接触面光滑,分析出研究对象与参考系相对运动趋势方向.
④静摩擦力的方向与相对运动趋势方向相反.
【例1】 如图所示,物体A、B叠放在水平地面上,水平力F作用在A上,使二者一起向左做匀速直线运动,下列说法正确的是( )
A.A、B之间无摩擦力 B.A受到B的摩擦力水平向左
C.B受到A的摩擦力水平向左 D.地面对B的摩擦力为静摩擦力,水平向右
【技巧与方法】
采用假设法判断摩擦力是否存在的关键是假设接触面光滑,然后分析研究对象的运动情况.
对于相对复杂的题目,一般先分析受力简单的物体,再根据力的相互性分析与其接触物体的受力情况.
【针对训练】
3.(多选)如图所示,用一个水平推力向右推放在水平地面上的木箱,没有推动,则下列说法正确的是( )
A.木箱运动趋势的方向与水平推力的方向相同
B.木箱运动趋势的方向与水平推力的方向相反
C.木箱受水平向左的静摩擦力
D.木箱受水平向右的静摩擦力
4.如图所示,水平地面上堆放着原木.关于原木P在支撑点M、N处受力的方向,下列说法正确的是( )
A.M处受到的支持力竖直向上
B.N处受到的支持力竖直向上
C.M处受到的静摩擦力沿MN方向
D.N处受到的静摩擦力沿水平方向
考点3:摩擦力大小的计算
滑动摩擦力大小的计算
(1)公式法:根据f=μN计算.
(2)二力平衡法:物体处于平衡状态(匀速直线运动或静止)时,根据二力平衡的条件求解.
2.静摩擦力大小的计算
(1)根据受力情况和二力平衡条件确定,静摩擦力的大小总等于使物体发生相对运动趋势的外力.
(2)随着相对运动趋势的增强,静摩擦力也逐渐增大,但不能一直增大.当静摩擦力增大至某一数值后,物体将开始沿接触面滑动,静摩擦力被滑动摩擦力取代.静摩擦力能达到的最大值称为最大静摩擦力fmax.静摩擦力的范围为0<f≤fmax.
(3)最大静摩擦力fmax略大于滑动摩擦力.一般情况下,为了分析问题方便,可认为二者相等,即fmax=μN.
【例2】 重为40 N的木箱放在水平地面上,木箱与地面间的最大静摩擦力为12 N,动摩擦因数为0.25.如果分别用8 N和16 N的水平力推木箱,求木箱受到的摩擦力分别为多少?
【技巧与方法】
在没有告诉最大静摩擦力的情况下,常常利用最大静摩擦力与滑动摩擦力近似相等来分析问题.
【针对训练】
5.如图所示,在水平面上,当沿水平方向的力F1=20 N,F2=11 N时,物体A保持静止.现保持F2不变,当F1减小到17 N时,物体受到的摩擦力大小是( )
A.6 N B.9 N
C.28 N D.31 N
6.如图所示,两块木板紧紧夹住木块,一直保持静止,木块重为30 N,木块与木板间的动摩擦因数为0.2.若左、右两端的压力F都是100 N,则木块所受的静摩擦力大小和方向是( )
A.30 N,方向向上 B.20 N,方向向上
C.40 N,方向向下 D.100 N,方向向上
7.马拉着自重600 N的雪橇在水平冰面上做匀速直线运动,马需用水平拉力18 N.若在雪橇上载货500 kg,马要用多大的水平力可使雪橇仍做匀速直线运动?雪橇和冰面间的动摩擦因数为多大?(g取10 N/kg)
考点达标
一、选择题(本题共6小题,每小题6分,共36分)
1.下列关于摩擦力的说法,正确的是( )
A.相互接触的两物体间一定存在摩擦力
B.相互接触且有挤压的两物体间一定存在摩擦力
C.摩擦力总是阻碍物体的相对运动或相对运动趋势
D.摩擦力的方向总是与物体运动的方向相反
2.(多选)关于摩擦力与弹力的关系,下列说法正确的是( )
A.有弹力一定有摩擦力 B.有弹力不一定有摩擦力
C.有摩擦力一定有弹力 D.同一接触面上的弹力和摩擦力的方向一定垂直
3.(多选)下列说法正确的是( )
A.运动的物体可能受静摩擦力作用
B.产生静摩擦力的两个物体间一定相对静止
C.静摩擦力的大小可以用f=μN来计算
D.摩擦力的大小一定与接触面上的压力成正比
4.如图所示,用大小为100 N的握力提住一个重为40 N的瓶子.瓶子竖直,始终处于静止状态.已知手掌与瓶子间的动摩擦因数μ=0.5,则( )
A.瓶子受到的摩擦力大小为40 N
B.瓶子受到的摩擦力大小为50 N
C.当握力进一步增大时,瓶子受到的摩擦力将成正比增大
D.当握力持续减小时,瓶子受到的摩擦力大小将持续减小
5.如图所示,重50 N的物体,在粗糙的水平面上向右运动,物体与水平面间的动摩擦因数μ=0.2,同时物体还受一个大小为10 N、方向水平向左的拉力F作用,则水平面对物体的摩擦力的大小和方向是( )
A.10 N,水平向左 B.20 N,水平向左
C.10 N,水平向右 D. 20 N,水平向右
6.如图所示,将棱长分别为a、2a、3a的同一个长方体木块分别以不同的方式放置在桌面上,长方体木块的各个表面粗糙程度相同.若用弹簧测力计牵引木块做匀速直线运动,示数分别为F1、F2、F3,则F1、F2、F3之比为( )
A.1∶1∶1 B.2∶3∶6
C.6∶3∶2 D.以上都不对
二、非选择题(共14分)
7.如图所示,质量为20 kg的物体放在水平地面上,已知物体与水平地面间的最大静摩擦力为120 N,动摩擦因数是0.5,物体的一端与一根劲度系数为4×103 N/m的轻质弹簧相连(设弹簧的形变均在弹性限度内,取g=10 m/s2),问:
(1)将弹簧拉长2 cm时,物体受到地面的摩擦力f1多大?
(2)将弹簧拉长4 cm时,物体受到地面的摩擦力f2多大?
巩固提升
一、选择题(本题共4小题,每小题6分,共24分)
1.(多选)如图所示为表面粗糙的倾斜皮带传输装置,皮带的传动速度保持不变.物体被无初速度地放在皮带的底端A上,开始时物体在皮带上滑动,当它到达位置B后就不再相对皮带滑动,而是随皮带一起匀速运动,直至传送到顶端C,在传送过程中,物体受到的摩擦力( )
①在AB段为沿皮带向上的滑动摩擦力 ②在AB段为沿皮带向下的滑动摩擦力 ③在BC段不受静摩擦力 ④在BC段受沿皮带向上的静摩擦力
A.①③ B.①④
C.②③ D.②④
2.在水平桌面上放一木块,用从零开始逐渐增大的水平拉力F拉着木块沿桌面运动,则木块受到的摩擦力f随拉力变化的图像正确的是( )
A B C D
3.(多选)如图所示,物体A放在水平地面上,在两个水平恒力F1和F2的作用下保持静止.已知F1=8 N,F2=1 N,则( )
A.若去掉F1,A一定静止
B.若去掉F1,A一定向左运动
C.若去掉F2,A可能静止
D.若去掉F2,A一定向右运动
4.如图所示,三个相同的物体叠放在一起,当作用在B物体上的水平力F为2 N时,三个物体都静止,则物体A、B之间,B、C之间,C与地面之间的摩擦力大小分别为( )
A.0,0,0 B.0,1 N,1 N
C.0,2 N,2 N D.2 N,2 N,2 N
二、非选择题(本题共2小题,共26分)
5.(13分)如图所示,用水平力F将一个木块压在竖直墙壁上,已知木块所受的重力G=6 N,木块与墙壁间的动摩擦因数μ=0.25.问:
(1)当F=25 N时,木块没有动,木块受到的摩擦力为多大?
(2)当F增大为30 N时,木块仍静止,木块受到的摩擦力为多大?
(3)当F=10 N时,木块沿墙面下滑,此时木块受到的摩擦力为多大?
(4)当F=6 N时,木块受到的摩擦力又为多大?
6.(13分)如图所示,物体A重40 N,物体B重20 N,A与B、A与地的动摩擦因数相同.物体B用细绳系住,当水平力F=32 N时,才能将A匀速拉出,求接触面间的动摩擦因数.
静摩擦力
滑动摩擦力
产生
条件
①两物体之间有弹力
②接触面粗糙
③有相对运动趋势
①两物体之间有弹力
②接触面粗糙
③有相对运动
“相对”的含义
两物体相对静止但有相对运动趋势
两物体间有相对运动
作用效果
阻碍物体间的相对运动趋势
阻碍物体间
的相对运动方向
跟接触面相切并与物体相对运动趋势的方向相反
跟接触面相切并与物体相对运动的方向相反
鲁科版 (2019)必修 第一册第5章 牛顿运动定律第5节 超重与失重精品习题: 这是一份鲁科版 (2019)必修 第一册第5章 牛顿运动定律第5节 超重与失重精品习题,文件包含55超重与失重-高一物理精讲精练鲁科版必修第一册原卷版docx、55超重与失重-高一物理精讲精练鲁科版必修第一册解析版docx等2份试卷配套教学资源,其中试卷共14页, 欢迎下载使用。
高中物理鲁科版 (2019)必修 第一册第3节 共点力的平衡精品当堂检测题: 这是一份高中物理鲁科版 (2019)必修 第一册第3节 共点力的平衡精品当堂检测题,文件包含43共点力的平衡-高一物理精讲精练鲁科版必修第一册原卷版docx、43共点力的平衡-高一物理精讲精练鲁科版必修第一册解析版docx等2份试卷配套教学资源,其中试卷共17页, 欢迎下载使用。
鲁科版 (2019)必修 第一册第2节 力的分解精品课时训练: 这是一份鲁科版 (2019)必修 第一册第2节 力的分解精品课时训练,文件包含42力的分解-高一物理精讲精练鲁科版必修第一册原卷版docx、42力的分解-高一物理精讲精练鲁科版必修第一册解析版docx等2份试卷配套教学资源,其中试卷共19页, 欢迎下载使用。

