还剩8页未读,
继续阅读
所属成套资源:新中图版地理必修第二册课件PPT+练习
成套系列资料,整套一键下载
第五章 章末检测试卷
展开
这是一份第五章 章末检测试卷,共11页。
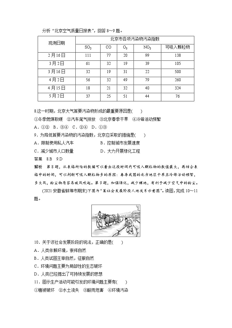
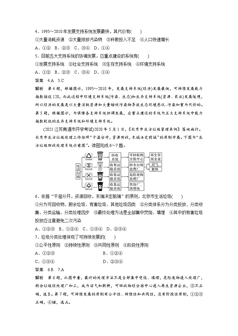
第五章 章末检测试卷(满分:100分)一、选择题(共25小题,每小题2分,共50分)(2021·北京市西城区期末)科学家预测,到2100年,全球平均气温将升高1.4~5.8 ℃,约是20世纪升温幅度的2~10倍。据此回答1~3题。1.气候变暖的影响可能有( )①冰川消融 ②冻土融化 ③气候更加适宜生物生长,各地动植物数量增加 ④高原内陆湖泊水量大增A.③④ B.①③ C.①② D.②④2.全球变暖引起的后果为( )A.海平面上升,沿海低地被淹 B.中纬度温带地区变得湿润C.高纬地区比原来降水更少 D.从全球看,利大于弊3.全球变暖对于工业的影响表现为( )A.高纬度地区能源消耗增加B.低纬度地区能源消耗减少C.各种能源、电力的生产都会受到制约D.煤炭工业的发展将会受到一定程度的制约答案 1.C 2.A 3.D解析 第1题,气候变暖可能导致冰川消融,冻土融化。第2题,全球变暖会导致海平面上升,沿海低地被淹。第3题,煤炭工业会释放大量CO2,所以其发展将会受到一定程度的限制。(2021·广东省学业水平仿真模拟)《2013中国可持续发展战略报告》提出可持续发展五大支持系统,并强调五大支持系统的协调发展。报告以1995年全国可持续发展能力指数为100。下图表示2010年五大支持系统的能力指数。读图,回答4~5题。4.1995~2010年发展支持系统发展最快,其代价有( )①大量消耗资源 ②大量排放污染物 ③科教投入不足 ④人口快速增长A.①② B.②③ C.③④ D.①④5.目前五大支持系统的协调发展,应重点建设的系统有( )①发展支持系统 ②社会支持系统 ③生存支持系统 ④环境支持系统A.①② B.②③ C.③④ D.①④答案 4.A 5.C解析 第4题,根据图示,1995~2010年,发展支持系统(经济)发展最快,可持续发展能力指数接近120,而此过程中环境支持系统(污染、生态)和生存支持系统(资源、农业)发展缓慢,所以经济的发展是以大量消耗资源和大量排放污染物导致生态环境恶化、污染加重为代价的。第5题,根据图示,为保障各支持系统协调发展,应重点建设的系统为五大支持系统中能力指数较低的生存支持系统和环境支持系统。(2021·江苏南通市开学考试)2020年5月1日,《北京市生活垃圾管理条例》落地施行。北京市生活垃圾处理工作按照“干湿分开,资源回收,末端决定前端”的原则开展。下图为“生活垃圾回收处理系统示意图”。读图完成6~7题。6.依据“干湿分开,资源回收,末端决定前端”的原则,北京市生活垃圾( )①分为可回收物、厨余垃圾、有害垃圾、其他垃圾四类 ②分类体系分为分类投放、分类收集、分类运输、分类处理四步 ③最终处理方法是全部集中焚烧、填埋 ④其中的有害垃圾投放应注意避免二次污染A.①②③ B.①②④ C.①③④ D.②③④7.垃圾分类处理体现了可持续发展的( )①公平性原则 ②持续性原则 ③共同性原则 ④阶段性原则A.①②③ B.①②④C.①③④ D.②③④答案 6.B 7.A解析 第6题,从图中看,最终的处理方法不是全部集中焚烧、填埋,危险废物进入处理厂,厨余垃圾经处理厂加工,成为沼气和肥料,可回收物经分拣中心进入再生资源企业,③不正确,选B。第7题,可持续发展的原则有公平性、持续性和共同性,没有阶段性原则,①②③正确,④错,选A。分析“北京空气质量日报表”,回答8~9题。8.这一时期,北京大气首要污染物形成的最重要原因是( )①冬季燃煤取暖 ②汽车尾气排放 ③北京春季干旱 ④冷锋活动频繁A.①② B.③④ C.②④ D.①③9.为降低首要污染物的污染指数,北京应采取的措施是( )A.限制使用私人汽车 B.控制城市发展速度C.减少城市人口数量 D.大力开展绿化工程答案 8.B 9.D解析 第8题,从表格所给的数据可以看出这段时间内可吸入颗粒物的数值最大,再结合表格中的时间,可以判断可吸入颗粒物多的原因:春季我国的北方地区干旱且冷锋活动频繁,多大风,粉尘物质容易被风吹起。第9题,加强绿化,减少裸地,有利于减少空气中的粉尘。(2021·安徽省蚌埠市期末)下图为“某社会发展阶段人地关系示意图”。读图,完成10~11题。10.关于该社会发展阶段的说法,正确的是( )A.人类依赖环境,崇拜自然B.人类试图主宰自然,征服自然C.环境问题主要为局部性的生态破坏D.人类已经提出了可持续发展的思想11.图示生产活动可能引发的环境问题主要有( )①植被破坏 ②水土流失 ③酸雨危害 ④环境污染A.①② B.③④ C.①③ D.②④答案 10.C 11.A解析 第10题,图中的生产活动为农业生产,因而该图反映的社会发展阶段是农业文明时期。农业文明时期人类改造自然的能力逐渐增强,在局部地区出现了生态破坏问题。可持续发展是20世纪80年代提出的发展观。第11题,农业生产活动会造成地表植被破坏,容易引起水土流失。读“人类与环境之间的关系示意图”,回答12~14题。12.图中箭头表示环境反馈作用的是( )A.Ⅰ B.Ⅱ C.Ⅲ D.Ⅳ13.图中数字代表环境向人类社会提供生存空间、物质和能量的是( )A.①② B.①③ C.②④ D.③④14.根据图中的信息,下列说法不正确的是( )A.环境具有提供无限的物质、能量,容纳无限废弃物的能力B.如果人类向环境过度排放废弃物,将引发环境问题C.如果人类过度索取物质、能量,那么环境的反馈作用将不利于人类的生存D.人类依赖并改造环境,环境又反作用于人类答案 12.C 13.D 14.A解析 第12题,环境的反馈作用是环境直接指向人类社会的箭头,是人类生产、生活向自然界排出废弃物后,自然环境对人类社会的影响。第13题,环境向人类社会提供生存空间、物质和能量的箭头是由自然环境向外的两个箭头。第14题,环境供应资源和净化废弃物的能力是有限的,人类向环境过度索取物质和能量,过度排放废弃物,将会引发一系列的环境问题。(2021·河南省南阳南召县高中联考)下图是人地关系思想的演变过程,甲、乙表示的是人类社会和环境,箭头表示两者之间的影响力。据此完成15~16题。15.下列对图中含义解读正确的是( )A.甲表示环境,乙表示人类社会B.在阶段①,人类与环境没有关系C.在阶段③,人地矛盾最尖锐D.箭头b表示环境对人类的反作用16.下列认识或行为与图中所示的思想演变过程对应组合正确的是( )A.①——斩伐养长,不失其时B.①——涸泽而渔,焚林而猎C.②——伐木为薪,围湖造田D.③——科技发达,人地矛盾达到顶峰答案 15.A 16.C解析 第15题,阶段①,由于生产力水平比较低下,人类对自然环境的认识很有限,只能被动地适应自然,此时人们只认识到自然环境对人的作用;阶段②,由于生产力水平的提高,人类开始认为自然是人类可任意开发和利用的对象,一味夸大人类社会的作用,人地矛盾尖锐;阶段③,人类体会了过度利用自然资源带来的恶果,认识到人类可以认识和改造自然,但必须顺应自然规律,因为自然对人类也有制约作用,这是可持续发展思想。第16题,“斩伐养长,不失其时”是可持续发展思想,阶段①显然是不具备的;“涸泽而渔,焚林而猎”“伐木为薪,围湖造田”都是人类不合理地改造自然,破坏环境,人地矛盾最尖锐,符合阶段②;阶段③的人地关系思想主要是可持续发展,人地矛盾缓解,环境得到改善。地球一小时(Earth Hour)是世界自然基金会(WWF)应对全球气候变化所提出的一项全球性节能活动,提倡于每年三月最后一个星期六的当地时间晚上20:30,家庭及商界用户关上不必要的电灯及耗电产品一小时,以此来表明他们对应对气候变化行动的支持。该活动跨越洲际和国界,全球众多城市、企业和数以万计的个人自愿参加,已成为具备全球影响力的环境保护公益活动。2021年3月27日,地球一小时活动主题是“与自然共生,为地球发声”。据此完成17~18题。17.这一活动主要体现了可持续发展的( )A.持续性原则 B.公平性原则C.共同性原则 D.阶段性原则18.“地球一小时”活动主要针对的问题是( )A.酸雨蔓延 B.水污染严重C.全球变暖 D.生物多样性减少答案 17.C 18.C解析 第17题,材料中“该活动跨越洲际和国界,全球众多城市、企业和数以万计的个人自愿参加,已成为具备全球影响力的环境保护公益活动”体现了可持续发展的共同性原则。第18题,“地球一小时”也称“关灯一小时”,是世界自然基金会在2007年向全球发出的一项倡议,呼吁个人、社区、企业和政府在每年三月的最后一个星期六的当地时间20:30~21:30熄灯一小时,以此来表明他们对应对全球变暖行动的支持。读“我国南方低山丘陵地区某地开垦荒地引起的恶性循环示意图”,回答19~20题。19.该地区环境问题产生的根本原因是( )A.人口增长过快 B.不合理利用资源C.片面追求经济增长 D.工业化快速发展20.该地农业可持续发展的出路在于( )A.缓坡退耕,发展大牧场放牧业B.修建梯田,扩大水稻种植面积C.全面封山育林,改善生态环境D.调整农业结构,发展立体农业答案 19.A 20.D解析 第19题,结合图示可知,该地区环境问题产生的直接原因是扩大耕地,而该现象产生的根本原因是人口增长过快,对粮食需求量增多,选A。第20题,该地位于我国南方低山丘陵地区,人多地少。当地农业主要为种植业,这就导致了围湖造田、毁林开荒,引起水土流失、旱涝加重等一系列问题,因此该地区农业可持续发展必须立足当地山地面积占比较大的实际,调整农业结构,发展立体农业,选D。广西北部湾经济区包括南宁、北海、钦州、防城港四市,钦州、防城港和北海等沿海城市将承载北部湾经济区沿海工业的发展,而钦州、防城港和北海又是广西红树林分布的主要区域。红树林湿地的生态功能使北部湾成为中国大陆近海岸最洁净的海域,海洋环境质量长久保持着优良状态。下图为“广西北部湾经济区示意图”。据此完成21~23题。21.广西红树林的生态功能有( )①抵御风浪,保护海岸 ②净化淡水水质 ③调节气候 ④保护生物多样性A.①②③ B.①②④ C.①③④ D.②③④22.北部湾经济区( )A.矿产资源丰富,适合发展能源、冶金、炼油等重化工业B.淡水充足,适合发展淡水养殖业,不会对海洋造成污染C.位于海湾内部,不会受到台风的影响,利于港口建设D.临海地区的工业化与城镇化发展,对生态环境影响小23.为保障生态可持续发展,北部湾经济区应该( )A.加大技术投入,提高生产效率B.加强重化工业发展,发展经济C.大力发展传统经济和生态产业D.加强红树林自然保护区建设答案 21.C 22.A 23.D解析 第21题,由材料可知,红树林生长在近海岸海域,不能净化淡水,但在保护海岸、调节气候、保护生物多样性方面发挥着重要作用。第22题,由图可知,北部湾经济区有丰富的锰、石油、铝土矿等资源,适合发展能源、冶金、炼油等重化工业。第23题,加强红树林湿地的恢复和建设,有利于生态可持续发展。读“比利时链式循环绿色清洁能源项目示意图”,完成24~25题。24.关于该项目的分析,正确的是( )①依靠当地丰富的矿产资源而发展 ②提高马铃薯产品附加值 ③上一个环节的废弃物成为下一个环节的生产原料 ④彻底消除了污染A.①② B.②③ C.③④ D.①④25.我国广大的农村地区借鉴该项目的经验,依托当地丰富的农作物秸秆等原料发展清洁能源,下列地区与实际最符合的是( )A.在吉林,以丰富的玉米秸秆为原料结合养殖业发展沼气条件最为优越B.在新疆、内蒙古等干旱、半干旱地区,发展该类项目是解决农村能源不足的主要出路C.在山东,利用丰富的稻草为原料结合农产品加工发展类似项目D.在广西,利用以养猪为重点的养殖业和以水果为龙头的种植业大力发展类似项目答案 24.B 25.D解析 第24题,根据图中内容可判断出该项目是依靠当地丰富的马铃薯资源发展起来的;在该项目中,马铃薯得到充分的利用和加工,提高了马铃薯产品的附加值;在生产过程中,上一个环节的废弃物成为下一个环节的生产原料,大大减轻了环境污染,但不能彻底消除污染,故选B。第25题,吉林纬度较高,热量条件较差,因而发展沼气条件并不优越;在新疆、内蒙古等干旱、半干旱地区,农作物秸秆并不丰富;山东水稻种植面积很小,因而稻草原料并不丰富;广西热量条件好,可利用以养猪为重点的养殖业和以水果为龙头的种植业产生的原料发展清洁能源。故选D。二、综合题(共50分)26.阅读材料,回答下列问题。(7分)材料一 印度尼西亚巴厘岛联合国气候变化大会孕育出备受瞩目的“巴厘岛路线图”计划。该计划第一项第一款指出,依照“共同但有区别的责任”原则,考虑社会、经济条件以及其他相关因素,与会各方同意长期合作,共同行动,把“减排温室气体”作为全球长期目标。材料二 下图为发达国家和发展中国家的人口与CO2排放比重比较图。(1)材料一中“巴厘岛路线图”计划第一项第一款所指出的内容最能体现可持续发展的__________原则。(1分)(2)分析发达国家在减排中要承担更多责任的原因。(2分)(3)公众参与是促进可持续发展的一个重要方面。我们在日常生活中应如何做才可以促进可持续发展?(4分)答案 (1)共同性(2)发达国家人均CO2排放量大于发展中国家,发达国家历史上累计CO2排放量大于发展中国家。(3)乘坐公共交通工具;使用再生纸;实行垃圾分类回收;少用一次性用品;节约用水、用电。(其他回答合理即可)解析 第(1)题,“巴厘岛路线图”计划第一项第一款最能体现可持续发展的共同性原则。第(2)题,据图分析可知,发达国家CO2排放的比重较大。第(3)题,联系生活中的衣、食、住、行方面来回答,合理即可。27.读图文材料,完成下列问题。(17分)赵聪和他的4个好伙伴组成了中国可持续发展战略研究小组,他们研究发现:碳排放量的多少和强度往往与区域经济的不同发展阶段密切相关。他们根据碳排放总量随时间、尺度演变,绘制了三个倒U形曲线:碳排放强度的倒U形曲线高峰、人均碳排放量倒U形曲线高峰及碳排放总量的倒U形曲线高峰。从工业革命开始将其划分为四个阶段,S1阶段为碳排放强度高峰前阶段,S2阶段为碳排放强度高峰到人均碳排放量高峰阶段,S3、S4阶段为人均碳排放强度峰值之后阶段(下图)。(1)S1阶段碳排放的特点是____________________,其成因为____________________。(5分)(2)简述S2阶段区域发展面临的环境问题。(4分)(3)分析S3阶段碳排放对大气产生的不利影响。(4分)(4)简述人类在S4阶段以后为降低碳排放总量可以采取的措施。(4分)答案 (1)碳排放强度高,人均碳排放量和碳排放总量低 工业革命初期,科学技术水平低,碳排放强度高;工业革命在全球范围规模小,碳排放总量和人均碳排放量低(2)煤炭利用使污染物排放量增加,环境污染加剧;煤炭等矿产资源开采造成区域生态破坏严重,使非可再生资源面临枯竭。(3)温室效应增强,全球气候变暖;极端天气现象出现频率较高,气候不稳定性增加。(4)加大科技投入,提高能源利用率;大力开发利用新能源,替代化石燃料;加强国际合作,制定全球性碳排放政策进行约束和制约;提高人们的环保意识。解析 (1)读图可知,S1阶段碳排放强度是比较高的,人均碳排放量和碳排放总量比较低。原因:工业革命初期,科学技术水平比较低,生产生活过程中碳排放强度高;此时的工业革命在全球范围规模比较小,碳排放总量和人均碳排放量比较低。(2)读图可知,S2阶段随着碳排放总量、人均碳排放量以及碳排放强度的增加,煤炭污染物排放量增加,区域的环境污染会加剧;煤炭等矿产资源的开采,造成区域生态的严重破坏,使得一些非可再生资源面临枯竭的局面。(3)读图可知,S3阶段碳排放总量比较高,在这种状态下温室效应会有所增强,全球气候变暖会加剧;极端天气事件出现的频率较高,气候的不稳定性也会有所增加。(4)为降低碳排放总量,可以加大科技投入,革新生产技术,提高能源资源的利用率;大力开发利用新能源,逐步替代对环境污染比较严重的化石燃料;加强国际间的合作,制定全球性碳排放政策;加大宣传力度,提高人们的环保意识。28.(2021·江苏省适应性考试)阅读图文材料,完成下列问题。(7分)材料 两幅漫画。(1)图甲主要体现了可持续发展的__________原则,其理由是__________________________。(3分)(2)读图乙,结合可持续发展理论,说说你的认识。(4分)答案 (1)共同性 臭氧层破坏是一个全球性的环境问题,只有进行国际合作才能有效保护臭氧层,保护我们的生存环境(2)图中西欧人的态度,是出于全球环境保护和可持续发展的持续性和共同性原则,巴西人的观点是维护本国的发展权,西欧人的背后是被砍伐后的树桩,却在要求发展中国家为环境保护而付出牺牲经济发展和生活质量的代价,这违背公平性的原则。解析 第(1)题,要认识到臭氧层破坏是一个全球性的环境问题,只有进行国际合作才能有效保护臭氧层,所以体现了可持续发展的共同性原则。第(2)题,结合可持续发展的持续性和共同性原则分析欧洲人的态度,结合公平性原则和发展的不同阶段分析巴西人的态度。29.阅读材料并结合所学知识,回答下列问题。(19分)材料一 图1中甲地区人口稠密,工业发达,同时又是我国重要的粮、棉、油产区。但水资源的严重不足已越来越明显地制约着本地区工农业生产的发展,甚至对人们正常的生产和生活活动产生了重大影响。材料二 图2为图1中甲地某农庄的农副产品综合循环利用示意图。(1)图2示意图体现的可持续发展内涵有哪些?依据图2中信息对应说明其在图2中的具体表现。(6分)(2)试分析造成甲地区水资源短缺的主要原因。(5分)(3)甲地区已形成目前世界上最大的地下水漏斗区,试分析其原因并提出解决措施。(4分)(4)乙地区是我国西部重要的绿洲农业区,说明该地区农业可持续发展面临的问题及应采取的措施。(4分)答案 (1)①生态的可持续发展。表现:利用秸秆、粪便制造沼气,沼渣、沼液为果蔬大棚采摘园和稻蟹共养田提供肥料;地热供暖。②经济的可持续发展。表现:利用农产品发展农产品加工业,利用地热温泉发展旅游业等。③社会的可持续发展。表现:客房、餐厅、酒厂等部门的设立增加了就业机会。(2)我国水资源时空分布不均是导致华北地区水资源紧张的主要自然原因;甲地区位于温带季风气候区,年降水量较少,且季节分配不均;人口增长过快,工农业发展迅速,加剧了水资源紧张程度;水资源综合利用率低,浪费和污染严重;生态环境恶化,干旱频率加大。(3)原因:大量开采地下水,使地下水水位大幅度下降。措施:雨水回灌,节约用水,合理开采地下水等。(4)问题:水资源短缺,土地盐碱化、荒漠化严重,产业结构不合理等。措施:节约用水,加强农田水利等基础设施的建设;发展节水农业;调整农业结构;退耕还牧、退耕还草等。解析 第(1)题,可持续发展的内涵属于基础知识,依据所学知识回答即可。第(2)题,结合华北地区水资源供需关系等分析即可。第(3)题,地下水漏斗区的形成与过度开采地下水有关,解决措施应从雨水回灌、合理开采地下水等角度分析。第(4)题,乙地区位于我国西北地区河西走廊一带,气候干旱,水资源较为紧缺,土地荒漠化严重等。应采取的措施有调整农业结构、发展节水农业、恢复植被等。观测日期北京市各项污染物污染指数SO2COO3NO2可吸入颗粒物2月16日1117720991383月2日613219391053月16日321931225004月2日563249792604月15日182132403245月2日3725514476
第五章 章末检测试卷(满分:100分)一、选择题(共25小题,每小题2分,共50分)(2021·北京市西城区期末)科学家预测,到2100年,全球平均气温将升高1.4~5.8 ℃,约是20世纪升温幅度的2~10倍。据此回答1~3题。1.气候变暖的影响可能有( )①冰川消融 ②冻土融化 ③气候更加适宜生物生长,各地动植物数量增加 ④高原内陆湖泊水量大增A.③④ B.①③ C.①② D.②④2.全球变暖引起的后果为( )A.海平面上升,沿海低地被淹 B.中纬度温带地区变得湿润C.高纬地区比原来降水更少 D.从全球看,利大于弊3.全球变暖对于工业的影响表现为( )A.高纬度地区能源消耗增加B.低纬度地区能源消耗减少C.各种能源、电力的生产都会受到制约D.煤炭工业的发展将会受到一定程度的制约答案 1.C 2.A 3.D解析 第1题,气候变暖可能导致冰川消融,冻土融化。第2题,全球变暖会导致海平面上升,沿海低地被淹。第3题,煤炭工业会释放大量CO2,所以其发展将会受到一定程度的限制。(2021·广东省学业水平仿真模拟)《2013中国可持续发展战略报告》提出可持续发展五大支持系统,并强调五大支持系统的协调发展。报告以1995年全国可持续发展能力指数为100。下图表示2010年五大支持系统的能力指数。读图,回答4~5题。4.1995~2010年发展支持系统发展最快,其代价有( )①大量消耗资源 ②大量排放污染物 ③科教投入不足 ④人口快速增长A.①② B.②③ C.③④ D.①④5.目前五大支持系统的协调发展,应重点建设的系统有( )①发展支持系统 ②社会支持系统 ③生存支持系统 ④环境支持系统A.①② B.②③ C.③④ D.①④答案 4.A 5.C解析 第4题,根据图示,1995~2010年,发展支持系统(经济)发展最快,可持续发展能力指数接近120,而此过程中环境支持系统(污染、生态)和生存支持系统(资源、农业)发展缓慢,所以经济的发展是以大量消耗资源和大量排放污染物导致生态环境恶化、污染加重为代价的。第5题,根据图示,为保障各支持系统协调发展,应重点建设的系统为五大支持系统中能力指数较低的生存支持系统和环境支持系统。(2021·江苏南通市开学考试)2020年5月1日,《北京市生活垃圾管理条例》落地施行。北京市生活垃圾处理工作按照“干湿分开,资源回收,末端决定前端”的原则开展。下图为“生活垃圾回收处理系统示意图”。读图完成6~7题。6.依据“干湿分开,资源回收,末端决定前端”的原则,北京市生活垃圾( )①分为可回收物、厨余垃圾、有害垃圾、其他垃圾四类 ②分类体系分为分类投放、分类收集、分类运输、分类处理四步 ③最终处理方法是全部集中焚烧、填埋 ④其中的有害垃圾投放应注意避免二次污染A.①②③ B.①②④ C.①③④ D.②③④7.垃圾分类处理体现了可持续发展的( )①公平性原则 ②持续性原则 ③共同性原则 ④阶段性原则A.①②③ B.①②④C.①③④ D.②③④答案 6.B 7.A解析 第6题,从图中看,最终的处理方法不是全部集中焚烧、填埋,危险废物进入处理厂,厨余垃圾经处理厂加工,成为沼气和肥料,可回收物经分拣中心进入再生资源企业,③不正确,选B。第7题,可持续发展的原则有公平性、持续性和共同性,没有阶段性原则,①②③正确,④错,选A。分析“北京空气质量日报表”,回答8~9题。8.这一时期,北京大气首要污染物形成的最重要原因是( )①冬季燃煤取暖 ②汽车尾气排放 ③北京春季干旱 ④冷锋活动频繁A.①② B.③④ C.②④ D.①③9.为降低首要污染物的污染指数,北京应采取的措施是( )A.限制使用私人汽车 B.控制城市发展速度C.减少城市人口数量 D.大力开展绿化工程答案 8.B 9.D解析 第8题,从表格所给的数据可以看出这段时间内可吸入颗粒物的数值最大,再结合表格中的时间,可以判断可吸入颗粒物多的原因:春季我国的北方地区干旱且冷锋活动频繁,多大风,粉尘物质容易被风吹起。第9题,加强绿化,减少裸地,有利于减少空气中的粉尘。(2021·安徽省蚌埠市期末)下图为“某社会发展阶段人地关系示意图”。读图,完成10~11题。10.关于该社会发展阶段的说法,正确的是( )A.人类依赖环境,崇拜自然B.人类试图主宰自然,征服自然C.环境问题主要为局部性的生态破坏D.人类已经提出了可持续发展的思想11.图示生产活动可能引发的环境问题主要有( )①植被破坏 ②水土流失 ③酸雨危害 ④环境污染A.①② B.③④ C.①③ D.②④答案 10.C 11.A解析 第10题,图中的生产活动为农业生产,因而该图反映的社会发展阶段是农业文明时期。农业文明时期人类改造自然的能力逐渐增强,在局部地区出现了生态破坏问题。可持续发展是20世纪80年代提出的发展观。第11题,农业生产活动会造成地表植被破坏,容易引起水土流失。读“人类与环境之间的关系示意图”,回答12~14题。12.图中箭头表示环境反馈作用的是( )A.Ⅰ B.Ⅱ C.Ⅲ D.Ⅳ13.图中数字代表环境向人类社会提供生存空间、物质和能量的是( )A.①② B.①③ C.②④ D.③④14.根据图中的信息,下列说法不正确的是( )A.环境具有提供无限的物质、能量,容纳无限废弃物的能力B.如果人类向环境过度排放废弃物,将引发环境问题C.如果人类过度索取物质、能量,那么环境的反馈作用将不利于人类的生存D.人类依赖并改造环境,环境又反作用于人类答案 12.C 13.D 14.A解析 第12题,环境的反馈作用是环境直接指向人类社会的箭头,是人类生产、生活向自然界排出废弃物后,自然环境对人类社会的影响。第13题,环境向人类社会提供生存空间、物质和能量的箭头是由自然环境向外的两个箭头。第14题,环境供应资源和净化废弃物的能力是有限的,人类向环境过度索取物质和能量,过度排放废弃物,将会引发一系列的环境问题。(2021·河南省南阳南召县高中联考)下图是人地关系思想的演变过程,甲、乙表示的是人类社会和环境,箭头表示两者之间的影响力。据此完成15~16题。15.下列对图中含义解读正确的是( )A.甲表示环境,乙表示人类社会B.在阶段①,人类与环境没有关系C.在阶段③,人地矛盾最尖锐D.箭头b表示环境对人类的反作用16.下列认识或行为与图中所示的思想演变过程对应组合正确的是( )A.①——斩伐养长,不失其时B.①——涸泽而渔,焚林而猎C.②——伐木为薪,围湖造田D.③——科技发达,人地矛盾达到顶峰答案 15.A 16.C解析 第15题,阶段①,由于生产力水平比较低下,人类对自然环境的认识很有限,只能被动地适应自然,此时人们只认识到自然环境对人的作用;阶段②,由于生产力水平的提高,人类开始认为自然是人类可任意开发和利用的对象,一味夸大人类社会的作用,人地矛盾尖锐;阶段③,人类体会了过度利用自然资源带来的恶果,认识到人类可以认识和改造自然,但必须顺应自然规律,因为自然对人类也有制约作用,这是可持续发展思想。第16题,“斩伐养长,不失其时”是可持续发展思想,阶段①显然是不具备的;“涸泽而渔,焚林而猎”“伐木为薪,围湖造田”都是人类不合理地改造自然,破坏环境,人地矛盾最尖锐,符合阶段②;阶段③的人地关系思想主要是可持续发展,人地矛盾缓解,环境得到改善。地球一小时(Earth Hour)是世界自然基金会(WWF)应对全球气候变化所提出的一项全球性节能活动,提倡于每年三月最后一个星期六的当地时间晚上20:30,家庭及商界用户关上不必要的电灯及耗电产品一小时,以此来表明他们对应对气候变化行动的支持。该活动跨越洲际和国界,全球众多城市、企业和数以万计的个人自愿参加,已成为具备全球影响力的环境保护公益活动。2021年3月27日,地球一小时活动主题是“与自然共生,为地球发声”。据此完成17~18题。17.这一活动主要体现了可持续发展的( )A.持续性原则 B.公平性原则C.共同性原则 D.阶段性原则18.“地球一小时”活动主要针对的问题是( )A.酸雨蔓延 B.水污染严重C.全球变暖 D.生物多样性减少答案 17.C 18.C解析 第17题,材料中“该活动跨越洲际和国界,全球众多城市、企业和数以万计的个人自愿参加,已成为具备全球影响力的环境保护公益活动”体现了可持续发展的共同性原则。第18题,“地球一小时”也称“关灯一小时”,是世界自然基金会在2007年向全球发出的一项倡议,呼吁个人、社区、企业和政府在每年三月的最后一个星期六的当地时间20:30~21:30熄灯一小时,以此来表明他们对应对全球变暖行动的支持。读“我国南方低山丘陵地区某地开垦荒地引起的恶性循环示意图”,回答19~20题。19.该地区环境问题产生的根本原因是( )A.人口增长过快 B.不合理利用资源C.片面追求经济增长 D.工业化快速发展20.该地农业可持续发展的出路在于( )A.缓坡退耕,发展大牧场放牧业B.修建梯田,扩大水稻种植面积C.全面封山育林,改善生态环境D.调整农业结构,发展立体农业答案 19.A 20.D解析 第19题,结合图示可知,该地区环境问题产生的直接原因是扩大耕地,而该现象产生的根本原因是人口增长过快,对粮食需求量增多,选A。第20题,该地位于我国南方低山丘陵地区,人多地少。当地农业主要为种植业,这就导致了围湖造田、毁林开荒,引起水土流失、旱涝加重等一系列问题,因此该地区农业可持续发展必须立足当地山地面积占比较大的实际,调整农业结构,发展立体农业,选D。广西北部湾经济区包括南宁、北海、钦州、防城港四市,钦州、防城港和北海等沿海城市将承载北部湾经济区沿海工业的发展,而钦州、防城港和北海又是广西红树林分布的主要区域。红树林湿地的生态功能使北部湾成为中国大陆近海岸最洁净的海域,海洋环境质量长久保持着优良状态。下图为“广西北部湾经济区示意图”。据此完成21~23题。21.广西红树林的生态功能有( )①抵御风浪,保护海岸 ②净化淡水水质 ③调节气候 ④保护生物多样性A.①②③ B.①②④ C.①③④ D.②③④22.北部湾经济区( )A.矿产资源丰富,适合发展能源、冶金、炼油等重化工业B.淡水充足,适合发展淡水养殖业,不会对海洋造成污染C.位于海湾内部,不会受到台风的影响,利于港口建设D.临海地区的工业化与城镇化发展,对生态环境影响小23.为保障生态可持续发展,北部湾经济区应该( )A.加大技术投入,提高生产效率B.加强重化工业发展,发展经济C.大力发展传统经济和生态产业D.加强红树林自然保护区建设答案 21.C 22.A 23.D解析 第21题,由材料可知,红树林生长在近海岸海域,不能净化淡水,但在保护海岸、调节气候、保护生物多样性方面发挥着重要作用。第22题,由图可知,北部湾经济区有丰富的锰、石油、铝土矿等资源,适合发展能源、冶金、炼油等重化工业。第23题,加强红树林湿地的恢复和建设,有利于生态可持续发展。读“比利时链式循环绿色清洁能源项目示意图”,完成24~25题。24.关于该项目的分析,正确的是( )①依靠当地丰富的矿产资源而发展 ②提高马铃薯产品附加值 ③上一个环节的废弃物成为下一个环节的生产原料 ④彻底消除了污染A.①② B.②③ C.③④ D.①④25.我国广大的农村地区借鉴该项目的经验,依托当地丰富的农作物秸秆等原料发展清洁能源,下列地区与实际最符合的是( )A.在吉林,以丰富的玉米秸秆为原料结合养殖业发展沼气条件最为优越B.在新疆、内蒙古等干旱、半干旱地区,发展该类项目是解决农村能源不足的主要出路C.在山东,利用丰富的稻草为原料结合农产品加工发展类似项目D.在广西,利用以养猪为重点的养殖业和以水果为龙头的种植业大力发展类似项目答案 24.B 25.D解析 第24题,根据图中内容可判断出该项目是依靠当地丰富的马铃薯资源发展起来的;在该项目中,马铃薯得到充分的利用和加工,提高了马铃薯产品的附加值;在生产过程中,上一个环节的废弃物成为下一个环节的生产原料,大大减轻了环境污染,但不能彻底消除污染,故选B。第25题,吉林纬度较高,热量条件较差,因而发展沼气条件并不优越;在新疆、内蒙古等干旱、半干旱地区,农作物秸秆并不丰富;山东水稻种植面积很小,因而稻草原料并不丰富;广西热量条件好,可利用以养猪为重点的养殖业和以水果为龙头的种植业产生的原料发展清洁能源。故选D。二、综合题(共50分)26.阅读材料,回答下列问题。(7分)材料一 印度尼西亚巴厘岛联合国气候变化大会孕育出备受瞩目的“巴厘岛路线图”计划。该计划第一项第一款指出,依照“共同但有区别的责任”原则,考虑社会、经济条件以及其他相关因素,与会各方同意长期合作,共同行动,把“减排温室气体”作为全球长期目标。材料二 下图为发达国家和发展中国家的人口与CO2排放比重比较图。(1)材料一中“巴厘岛路线图”计划第一项第一款所指出的内容最能体现可持续发展的__________原则。(1分)(2)分析发达国家在减排中要承担更多责任的原因。(2分)(3)公众参与是促进可持续发展的一个重要方面。我们在日常生活中应如何做才可以促进可持续发展?(4分)答案 (1)共同性(2)发达国家人均CO2排放量大于发展中国家,发达国家历史上累计CO2排放量大于发展中国家。(3)乘坐公共交通工具;使用再生纸;实行垃圾分类回收;少用一次性用品;节约用水、用电。(其他回答合理即可)解析 第(1)题,“巴厘岛路线图”计划第一项第一款最能体现可持续发展的共同性原则。第(2)题,据图分析可知,发达国家CO2排放的比重较大。第(3)题,联系生活中的衣、食、住、行方面来回答,合理即可。27.读图文材料,完成下列问题。(17分)赵聪和他的4个好伙伴组成了中国可持续发展战略研究小组,他们研究发现:碳排放量的多少和强度往往与区域经济的不同发展阶段密切相关。他们根据碳排放总量随时间、尺度演变,绘制了三个倒U形曲线:碳排放强度的倒U形曲线高峰、人均碳排放量倒U形曲线高峰及碳排放总量的倒U形曲线高峰。从工业革命开始将其划分为四个阶段,S1阶段为碳排放强度高峰前阶段,S2阶段为碳排放强度高峰到人均碳排放量高峰阶段,S3、S4阶段为人均碳排放强度峰值之后阶段(下图)。(1)S1阶段碳排放的特点是____________________,其成因为____________________。(5分)(2)简述S2阶段区域发展面临的环境问题。(4分)(3)分析S3阶段碳排放对大气产生的不利影响。(4分)(4)简述人类在S4阶段以后为降低碳排放总量可以采取的措施。(4分)答案 (1)碳排放强度高,人均碳排放量和碳排放总量低 工业革命初期,科学技术水平低,碳排放强度高;工业革命在全球范围规模小,碳排放总量和人均碳排放量低(2)煤炭利用使污染物排放量增加,环境污染加剧;煤炭等矿产资源开采造成区域生态破坏严重,使非可再生资源面临枯竭。(3)温室效应增强,全球气候变暖;极端天气现象出现频率较高,气候不稳定性增加。(4)加大科技投入,提高能源利用率;大力开发利用新能源,替代化石燃料;加强国际合作,制定全球性碳排放政策进行约束和制约;提高人们的环保意识。解析 (1)读图可知,S1阶段碳排放强度是比较高的,人均碳排放量和碳排放总量比较低。原因:工业革命初期,科学技术水平比较低,生产生活过程中碳排放强度高;此时的工业革命在全球范围规模比较小,碳排放总量和人均碳排放量比较低。(2)读图可知,S2阶段随着碳排放总量、人均碳排放量以及碳排放强度的增加,煤炭污染物排放量增加,区域的环境污染会加剧;煤炭等矿产资源的开采,造成区域生态的严重破坏,使得一些非可再生资源面临枯竭的局面。(3)读图可知,S3阶段碳排放总量比较高,在这种状态下温室效应会有所增强,全球气候变暖会加剧;极端天气事件出现的频率较高,气候的不稳定性也会有所增加。(4)为降低碳排放总量,可以加大科技投入,革新生产技术,提高能源资源的利用率;大力开发利用新能源,逐步替代对环境污染比较严重的化石燃料;加强国际间的合作,制定全球性碳排放政策;加大宣传力度,提高人们的环保意识。28.(2021·江苏省适应性考试)阅读图文材料,完成下列问题。(7分)材料 两幅漫画。(1)图甲主要体现了可持续发展的__________原则,其理由是__________________________。(3分)(2)读图乙,结合可持续发展理论,说说你的认识。(4分)答案 (1)共同性 臭氧层破坏是一个全球性的环境问题,只有进行国际合作才能有效保护臭氧层,保护我们的生存环境(2)图中西欧人的态度,是出于全球环境保护和可持续发展的持续性和共同性原则,巴西人的观点是维护本国的发展权,西欧人的背后是被砍伐后的树桩,却在要求发展中国家为环境保护而付出牺牲经济发展和生活质量的代价,这违背公平性的原则。解析 第(1)题,要认识到臭氧层破坏是一个全球性的环境问题,只有进行国际合作才能有效保护臭氧层,所以体现了可持续发展的共同性原则。第(2)题,结合可持续发展的持续性和共同性原则分析欧洲人的态度,结合公平性原则和发展的不同阶段分析巴西人的态度。29.阅读材料并结合所学知识,回答下列问题。(19分)材料一 图1中甲地区人口稠密,工业发达,同时又是我国重要的粮、棉、油产区。但水资源的严重不足已越来越明显地制约着本地区工农业生产的发展,甚至对人们正常的生产和生活活动产生了重大影响。材料二 图2为图1中甲地某农庄的农副产品综合循环利用示意图。(1)图2示意图体现的可持续发展内涵有哪些?依据图2中信息对应说明其在图2中的具体表现。(6分)(2)试分析造成甲地区水资源短缺的主要原因。(5分)(3)甲地区已形成目前世界上最大的地下水漏斗区,试分析其原因并提出解决措施。(4分)(4)乙地区是我国西部重要的绿洲农业区,说明该地区农业可持续发展面临的问题及应采取的措施。(4分)答案 (1)①生态的可持续发展。表现:利用秸秆、粪便制造沼气,沼渣、沼液为果蔬大棚采摘园和稻蟹共养田提供肥料;地热供暖。②经济的可持续发展。表现:利用农产品发展农产品加工业,利用地热温泉发展旅游业等。③社会的可持续发展。表现:客房、餐厅、酒厂等部门的设立增加了就业机会。(2)我国水资源时空分布不均是导致华北地区水资源紧张的主要自然原因;甲地区位于温带季风气候区,年降水量较少,且季节分配不均;人口增长过快,工农业发展迅速,加剧了水资源紧张程度;水资源综合利用率低,浪费和污染严重;生态环境恶化,干旱频率加大。(3)原因:大量开采地下水,使地下水水位大幅度下降。措施:雨水回灌,节约用水,合理开采地下水等。(4)问题:水资源短缺,土地盐碱化、荒漠化严重,产业结构不合理等。措施:节约用水,加强农田水利等基础设施的建设;发展节水农业;调整农业结构;退耕还牧、退耕还草等。解析 第(1)题,可持续发展的内涵属于基础知识,依据所学知识回答即可。第(2)题,结合华北地区水资源供需关系等分析即可。第(3)题,地下水漏斗区的形成与过度开采地下水有关,解决措施应从雨水回灌、合理开采地下水等角度分析。第(4)题,乙地区位于我国西北地区河西走廊一带,气候干旱,水资源较为紧缺,土地荒漠化严重等。应采取的措施有调整农业结构、发展节水农业、恢复植被等。观测日期北京市各项污染物污染指数SO2COO3NO2可吸入颗粒物2月16日1117720991383月2日613219391053月16日321931225004月2日563249792604月15日182132403245月2日3725514476
相关资料
更多

