


所属成套资源:新教材高中物理选修第二册分层提升讲义 ABC卷(含解析)
人教版 (2019)选择性必修 第二册4 电磁波谱精品课时作业
展开
这是一份人教版 (2019)选择性必修 第二册4 电磁波谱精品课时作业,共3页。试卷主要包含了电磁波谱,电磁波的特性及应用等内容,欢迎下载使用。
一、电磁波谱
1.电磁波谱:按电磁波的波长大小或频率高低的顺序排列成谱,叫作电磁波谱.
2.按照波长从长到短依次排列为无线电波、红外线、可见光、紫外线、X射线、γ射线.不同的电磁波由于具有不同的波长(频率),具有不同的特性.
二、电磁波的特性及应用
1.无线电波:波长大于1 mm(频率低于300 GHz)的电磁波称作无线电波,主要用于通信、广播及其他信号传输.
雷达是利用电磁波遇到障碍物要发生反射,以此来测定物体位置的无线电设备,其利用的是波长较短的微波.
2.红外线
(1)红外线是一种光波,波长比无线电波短,比可见光长.
(2)所有物体都发射红外线,热物体的红外辐射比冷物体的红外辐射强.
(3)红外线的应用主要有红外遥感和红外体温计.
3.可见光:可见光的波长在400~760 nm之间.
4.紫外线
(1)波长范围在5~370_nm之间,不能引起人的视觉.
(2)具有较高的能量,应用于灭菌消毒,具有较强的荧光效应,用来激发荧光物质发光.
5.X射线和γ射线
(1)X射线波长比紫外线短,有很强的穿透本领,用来检查金属构件内部有无裂纹或气孔,医学上用于检查人体的内部器官.
(2)γ射线波长比X射线更短,具有很高的能量,穿透力更强,医学上用来治疗某些癌症,工业上也可用于探测金属构件内部是否有缺陷.
技巧点拨
一、电磁波谱
1.电磁波谱及介绍
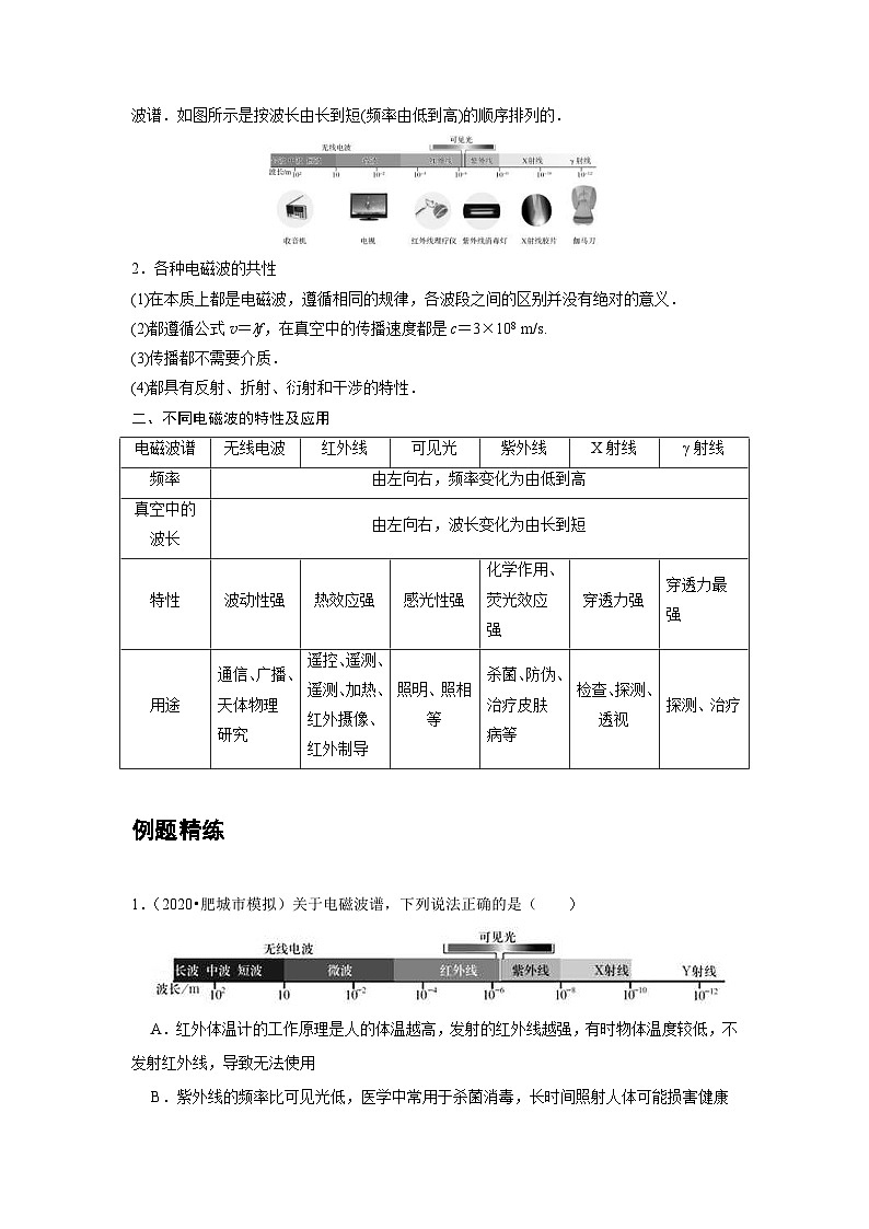
无线电波、红外线、可见光、紫外线、X射线、γ射线合起来便构成了范围非常广阔的电磁波谱.如图所示是按波长由长到短(频率由低到高)的顺序排列的.
2.各种电磁波的共性
(1)在本质上都是电磁波,遵循相同的规律,各波段之间的区别并没有绝对的意义.
(2)都遵循公式v=λf,在真空中的传播速度都是c=3×108 m/s.
(3)传播都不需要介质.
(4)都具有反射、折射、衍射和干涉的特性.
二、不同电磁波的特性及应用
例题精练
1.(2020•肥城市模拟)关于电磁波谱,下列说法正确的是( )
A.红外体温计的工作原理是人的体温越高,发射的红外线越强,有时物体温度较低,不发射红外线,导致无法使用
B.紫外线的频率比可见光低,医学中常用于杀菌消毒,长时间照射人体可能损害健康
C.X射线、γ射线频率较高,波动性较强,粒子性较弱,较难发生光电效应
D.手机通信使用的是无线电波,其波长较长,更容易观察到衍射现象
【分析】不同温度下红外线辐射强弱不同;电磁波长频率关系;光电效应方程Ek=hγ﹣W0分析;波长长的波容易发生衍射现象。
【解答】解:A、人们利用红外线来测温,是利用红外线的热效应,体温越高人体发射的红外线越强,温度较低,仍发射红外线,故A错误;
B、由电磁波长频率关系结合图示知,紫外线的频率比可见光高,医学中常用于杀菌消毒,长时间照射人体可能损害健康,故B错误;
C、由光电效应方程Ek=hγ﹣W0知,频率越大越容易发生光电效应,X射线、γ射线频率较高,易发生光电效应,故C错误;
D、无线电波波长较长,物体和障碍物尺寸很容易接近无限电波波长,容易观察到衍射现象,故D正确。
故选:D。
【点评】本题考查了电磁波的波谱。解决本题的关键知道电磁波波速不变及关系式,知道不同波长电磁波的特点,以及电磁波的应用。
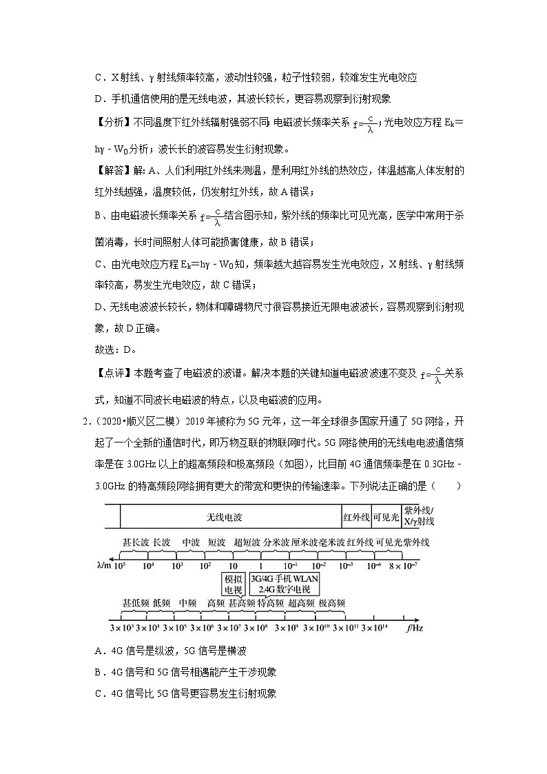
2.(2020•顺义区二模)2019年被称为5G元年,这一年全球很多国家开通了5G网络,开起了一个全新的通信时代,即万物互联的物联网时代。5G网络使用的无线电电波通信频率是在3.0GHz以上的超高频段和极高频段(如图),比目前4G通信频率是在0.3GHz﹣3.0GHz的特高频段网络拥有更大的带宽和更快的传输速率。下列说法正确的是( )
A.4G信号是纵波,5G信号是横波
B.4G信号和5G信号相遇能产生干涉现象
C.4G信号比5G信号更容易发生衍射现象
D.5G信号比4G信号波长更长,相同时间传递的信息量更大
【分析】明确电磁波的性质,知道电磁波为横波。
知道频率越高,粒子性越明显;波长越大,波动性越明显。
频率越高,光子的能量大,相同时间内传递的信息量大。
波长越长,越容易发生衍射现象。
【解答】解:A、4G和5G信号均为电磁波,电磁波传播过程中,电场强度和磁感应强度的方向始终与传播方向垂直,故电磁波为横波,故A错误;
B、4G和5G信号的频率不同,不能发生稳定的干涉现象,故B错误;
C、因5G信号的频率高,则波长小,4G信号的频率低,则波长长,故4G信号更容易发生明显的衍射现象,故C正确;
D、5G信号比4G信号波长小,频率高,光子的能量大,故相同时间传递的信息量更大,故D错误。
故选:C。
【点评】此题考查了电磁波的相关知识,明确电磁波是横波,注意掌握波长越长波动性越明显,而频率越高粒子性越明显,相同频率的两列波可以发生稳定干涉现象。
随堂练习
1.(2020春•湖北期中)下列关于电磁波谱的说法正确的是( )
A.夏天太阳把地面晒得发热是因为可见光的热效应在各种电磁波中是最强的
B.利用雷达测出发射微波脉冲及接收到脉冲的时间间隔可以确定雷达与目标的距离
C.验钞机验钞票真伪体现了红外线的荧光效应
D.相同条件下,电磁波谱中最难发生衍射的是X射线
【分析】红外线最显著的作用是热作用,所以可利用红外线来加热物体,烘干油漆和谷物,进行医疗等,由于波长长容易发生衍射现象。紫外线有显著的化学作用,可利用紫外线消毒,也可以用来验钞,它和红外线的特点是不同的,所以使用范围也就不同。X射线具有较强的穿透能力,但没有γ射线强。
【解答】解:A、在各种电磁波中热效应最强的是红外线,故A错误;
B、雷达测距是利用发射脉冲和接收脉冲的时间间隔来确定的,故B正确;
C、验钞机是利用了紫外线的荧光效应,故C错误;
D、电磁波谱中比X射线波长短的γ射线,更难发生衍射,故D错误。
故选:B。
【点评】对于电磁波谱中各种电磁波将产生的机理、波动性和粒子性的强弱顺序要理解并掌握,并依据各自的用途用来解答本题。
2.(2020春•平邑县校级期中)下列关于电磁波谱的说法正确的是( )
A.验钞机验钞票真伪体现了红外线的荧光效应
B.相同条件下,电磁波谱中最难发生衍射的是X 射线
C.夏天太阳把地面晒得发热是因为可见光的热效应在各种电磁波中是最强的
D.利用雷达测出发射微波脉冲及接收到脉冲的时间间隔可以确定雷达与目标的距离
【分析】红外线最显著的作用是热作用,所以可利用红外线来加热物体,烘干油漆和谷物,进行医疗等,由于波长长容易发生衍射现象。紫外线有显著的化学作用,可利用紫外线消毒,也可以用来验钞,它和红外线的特点是不同的,所以使用范围也就不同。
【解答】解:A、验钞机是利用了紫外线的荧光作用,故A错误;
B、电磁波谱中比X射线波长短的还有γ射线,故B错误;
C、热效应最强的是红外线,故C错误;
D、电磁波测距就是利用发射脉冲和接收脉冲的时间间隔来确定的,故D正确;
故选:D。
【点评】对于电磁波谱中各种电磁波将产生的机理、波动性和粒子性的强弱顺序要理解并掌握,并依据各自的用途用来解答本题。
3.(2019秋•武陵区校级期末)关于电磁波传播速度的表达式v=λf,下列结论中正确的是( )
A.电磁波的传播速度与传播介质有关
B.频率越高,传播速度就越大
C.发射能量越大,传播速度就越大
D.波长越长,传播速度就越大
【分析】电磁波传播的速度与传播介质有关,在真空中传播的速度等于光速。
【解答】解:电磁波的传播速度与传播介质有关,而与波长、频率、能量均无关,电磁波在不同介质中传播时,波速变化,频率不变,故A正确,BCD错误。
故选:A。
【点评】本题关键要知道电磁波传播速度的决定因素:介质的性质,与电磁波的波长、频率、能量均无关。
综合练习
一.选择题(共24小题)
1.(2019•湖南学业考试)赫兹在人类历史上首次捕捉到了电磁波,为无线电技术的发展开拓了道路,下列器件中,既使用了电磁波接收技术,又使用了电磁波发射技术的是( )
A.电吹风B.洗衣机C.电熨斗D.手机
【分析】电磁波和电流在生活中都有着广泛的应用,电磁波的应用主要是用来传递信息,而只有手机同时使用了电磁波接收和发射技术。
【解答】解:A、电吹风是消耗电能产生热能与风能,与电磁波发射与接收无关,故A错误;
B、洗衣机是消耗电能产生动能,与电磁波发射与接收无关,故B错误;
C、电熨斗是消耗电能产生热能,与电磁波发射与接收无关,故C错误;
D、手机同时使用了电磁波接收和发射技术,故D正确。
故选:D。
【点评】现代社会为信息社会,信息的传播离不开电磁波,故应掌握电磁波的性质及其应用,注意搞清各种电器的工作原理是解题的关键。
2.(2019秋•晋江市期中)2020年底以来,共享单车风靡全国各大城市,单车的车锁内集成了嵌入式芯片、GPS模块和SIM卡等,便于监控单车在路上的具体位置。用户仅需用手机上的客户端软件(APP)扫描二维码,即可自动开锁,骑行时手机APP上能实时了解单车的位置,骑行结束关锁后APP就显示如图所示的信息。下列说法正确的是( )
A.单车和手机之间是利用声波传递信息的
B.单车某个时刻的准确位置信息是借助通讯卫星定位确定的
C.由手机APP上显示骑行距离2.5公里是位移
D.由手机APP上的显示信息,可求出骑行的平均速度
【分析】明确电磁波的应用,知道手机是利用电磁波传递信息的;
现在定位是通过卫星进行定位的,
明确平均速度的计算公式为位移与时间的比值。
【解答】解:A、单车和手机之间是利用电磁波传递信息的,故A错误;
B、单车某个时刻的准确位置信息是借助通讯卫星定位确定的,故B正确;
C、由手机APP上显示骑行距离2.5公里是路程,故C错误;
D、由手机APP上的显示信息包括路程和时间,没有说明具体的位移,故不可以求出骑行的平均速度,故D错误。
故选:B。
【点评】本题利用生活中熟知的单车综合考查了惯性、电磁波的应用等,要求掌握相应物理规律在生产生活中的应用。
3.(2019•湖南学业考试)关于电磁波的应用,下列说法不正确的是( )
A.无线电波广泛应用于通信和广播
B.红外线探测器能探测出物体的红外辐射
C.适量的紫外线照射,对人体健康有益
D.因为γ射线穿透能力不强,可用来检查金属内部伤痕
【分析】无线电波广泛应用于通信和广播;所有物体都会发射红外线,热物体的红外线辐射比冷物体的红外辐射强;γ射线穿透能力很强,从而即可求解。
【解答】解:A、无线电波波长较长,容易产生衍射现象,所以广泛用于通信和广播;故A正确;
B、所有物体都会发射红外线,热物体的红外线辐射比冷物体的红外辐射强。红外线具有热效应,应用有:夜视仪、红外摄影、红外遥感等;故B正确;
C、适量的紫外线照射,有利于人体合成维生素D,促进钙的吸收,对人体健康有益。故C正确;
D、工业上利用γ射线来检查金属内部伤痕,是因为γ射线穿透能力很强;故D错误;
本题选择错误的,故选:D。
【点评】本题考查了电磁波谱、红外线辐射、电磁波的运用等,知识点多,难度小,关键多看书;并能准确记忆。
4.(2021春•张家口月考)关于光谱,下列说法正确的是( )
A.任何原子的发射光谱都相同
B.不同元素的光谱可能相同
C.根据太阳光谱中的暗线,可以分析地球大气层中含有哪些元素
D.太阳光谱中的暗线,是太阳光经过太阳大气层时某些特定频率的光被吸收后而产生的
【分析】发射光谱物体发光直接产生的光谱叫做发射光谱。发射光谱有两种类型:连续光谱和明线光谱;连续分布的包含有从红光到紫光各种色光的光谱叫做连续光谱;原子的发射光谱都是线状谱,也叫特征谱线,各种不同的原子的光谱各不相同,是因原子中电子结合不同。因此可通过原子发光来确定物质的组成。
【解答】解:AB、各种原子的发射光谱都是线状谱,都有一定的特征,也称特征谱线,是因原子结构不同,导致原子光谱也不相同,故AB错误;
CD、太阳光谱是吸收光谱,其中的暗线,是太阳光经过太阳大气层时某些特定频率的光被吸收后而产生的,说明太阳大气中存在与这些暗线相对应的元素,故D正确,C错误;
故选:D。
【点评】考查原子光谱是线状谱线,也是特征谱线,还可掌握光谱分析的原理,要求学生理解与掌握吸收光谱与发射光谱的不同,属于基础题。
5.(2021春•西城区校级期末)电磁波已广泛运用于很多领域,下列关于电磁波的说法符合实际的是( )
A.电磁波是横波,不能产生衍射现象
B.常用的遥控器通过发射紫外线脉冲信号来遥控电视机
C.根据多普勒效应可以判断遥远天体相对于地球的运动速度
D.只要空间某处有变化的电场或磁场,就会在其周围形成电磁波
【分析】电磁波是横波,波都能发生干涉和衍射,常用红外线做为脉冲信号来遥控电视;利用多普勒效应和光速不变原理判断C选项;周期性变化的电场产生周期性变化的磁场,而周期性变化的磁场又产生周期性变化的电场,从而产生不可分割的电磁场,并形成电磁波。
【解答】解:A、电磁波是横波,波都能发生干涉和衍射,故A错误;
B、常用红外线做为脉冲信号来遥控电视,故B错误;
C、由于波源与接受者的相对位移的改变,而导致接受频率的变化,称为多普勒效应,所以可以判断遥远天体相对于地球的运动速度,故C正确;
D、此处的变化有周期性的变化与均匀变化之分,当均匀变化的电场或磁场时,则不会在其周围产生电磁场,也不会有电磁波存在,故D错误。
故选:C。
【点评】明确干涉和衍射是波特有的现象;知道电磁波谱及作用功能,多普勒效应和光速不变原理,属于基础题。
6.(2020秋•清河区校级期中)关于电磁波,下列说法中正确的有( )
A.能在真空中传播
B.能被人眼直接观察到
C.红外线可以用来灭菌消毒
D.机场安检使用X 射线可以窥见行李箱内的物品
【分析】按照波长或频率的顺序把这些电磁波排列起来,就是电磁波谱.如果把每个波段的频率由低至高依次排列的话,它们是工频电磁波、无线电波(分为长波、中波、短波、微波)、红外线、可见光、紫外线、X射线及γ射线.以无线电的波长最长,宇宙射线(x射线、γ射线和波长更短的射线)的波长最短.
【解答】解:A、电磁波的传播不需要介质,能在真空中传播。故A正确;
B、电磁波中的可见光部分能被人眼直接观察到,其他波谱成分没有视觉感应,故B错误;
C、红外线热效应明显,紫外线可以用来灭菌消毒,故C错误;
D、机场安检使用x射线可以窥见行李箱内有无金属物品,但不能判断物体的种类,故D错误;
故选:A。
【点评】波长不同的电磁波,表现出不同的特性.其中波长较长的无线电波和红外线等,易发生干涉、衍射现象;波长较短的紫外线、X射线、γ射线等,穿透能力较强.
7.(2020秋•徐州期中)关于电磁波谱,下列说法错误的是( )
A.红外线比红光波长长,它的热作用很强
B.X射线就是伦琴射线
C.阴极射线是一种频率极高的电磁波
D.紫外线的波长比伦琴射线长,可以灭菌消毒
【分析】红外线最显著的作用是热作用,波长比红光长.紫外线有显著的化学作用,波长比伦琴射线长.阴极射线是高速电子流.X射线又叫做伦琴射线,是由伦琴发现的.
【解答】解:A、红外线比红光波长长,它的热作用很显著,故A正确。
B、X射线是德国物理学家伦琴发现的,故称为伦琴射线,故B正确。
C、阴极射线是高速电子流,不是电磁波,故C错误。
D、紫外线的波长比伦琴射线长,它的显著作用是荧光作用,可以灭菌消毒。故D正确。
本题选错误的。故选:C
【点评】对于电磁波谱中各种电磁波产生的机理、波动性和粒子性的强弱顺序要理解并掌握,并依据各自的用途用来解答本题.
8.(2021春•浉河区校级月考)城市夜间的路灯常常用高压钠灯,其工作物质是钠,钠在被激发放电时,其辐射的谱线主要集中在钠原子的特征谱线589nm到589.6nm附近,这一波长的谱线正是可见光的黄光波段,所以灯光呈现黄色,若用一个发出的是连续光谱的光源照射钠的冷蒸气,此时钠原子吸收对应的光,这时我们若通过分光镜去观察光谱,以下说法正确的是( )
A.能看到连续的光谱B.只能看到两根暗线
C.在黄光区域有两暗线D.看到一片白光
【分析】1814年,夫琅和费在测试新制造的棱镜时,发现太阳光谱中有许多暗线;1859年,基尔霍夫解释了太阳光谱中暗线的含义.每一种元素都有自己的特征谱线,如果某种光中观察到了这种元素的特征谱线,那么光源里一定含有这种元素,太阳光中含有各种颜色的光,但在太阳光透过高层大气射向地球时,太阳高层大气含有的元素会吸收它自己特征谱线的光,然后再发射出去,但是这次是向四面八方发射,所以到达地球的这些谱线看起来就弱了,这样就在明亮背景下形成了暗线.
【解答】解:根据基尔霍夫对太阳光谱中暗线的解释,可知若用一个发出的是连续光谱的光源照射钠的冷蒸气,钠会吸收它自己特征谱线的光,即吸收波长589nm到589.6nm之间的黄光,然后再将黄光发射出去,四面八方发射,所以这时我们若通过分光镜去观察光谱,会看到在黄光区域有两暗线,这也是钠元素的特征谱线,故C正确;
故选:C。
【点评】本题考查光谱中的暗线,注意理解光谱中样形成的.以及光谱分析对新元素的发现以及鉴别化学元素有着巨大的意义.
9.(2020秋•海南期末)在电磁波谱中,波长最长的是( )
A.X射线B.紫外线C.红外线D.无线电波
【分析】电磁波谱按照波长从大到小的顺序依次是无线电波、红外线、可见光、紫外线、X射线和γ射线,从而即可求解.
【解答】解:按照波长从大到小的顺序依次是无线电波、红外线、可见光、紫外线、X射线和γ射线,故ABC错误,D正确。
故选:D。
【点评】本题考查电磁波谱的相关知识,对于电磁波谱的顺序可结合各种电磁波的特性进行记忆,顺序不能搞错.
10.(2020秋•蚌埠期末)下列关于电磁波的说法中错误的是( )
A.电磁波具有能量
B.电磁波不能在真空中传播
C.光波、x射线和 γ射线都是电磁波
D.赫兹通过实验验证了电磁波的存在
【分析】电磁波具有能量,可以在真空中传播,赫兹通过实验证实电磁波的存在,麦克斯韦预言电磁波的存在,记住电磁波的主要成员.
【解答】解:A、电磁波就是以能量形式传播的,故A正确;
B、电磁波可以在真空中传播,故B错误;
C、电磁波的主要成员是:无线电波、红外线、可见光、x射线和γ射线,所以光波、x射线和γ射线都是电磁波,故C正确;
D、赫兹通过实验验证了电磁波的存在,故D正确;
本题选错误的,故选:B
【点评】本题考查学生对电磁波的了解,属于基础性的知识,要理解记忆,电磁波可以传递能量和信息,可以在真空中传播,电磁波在真空中传播速度与光速相同.
11.(2020•临武县校级学业考试)卫星定位系统在日常生活中有广泛的应用,定位时,接收器需要获得卫星发送的信号.卫星发送的是( )
A.电流B.电磁波C.声波D.电子
【分析】明确电磁波的应用,知道在卫星定位系统中,依靠电磁波来传递与接收信息,从而进行定位.
【解答】解:根据电磁波传播速度大,且在能真空中传播等特点,卫星定位系统在日常生活中有广泛的应用,定位时,接收器需要获得卫星发送的信号(加载在电磁波上),故B正确,ACD错误;
故选:B。
【点评】本题考查电磁波应用,掌握并理解电磁波的特点,掌握电磁波在生产和生活中的应用.
12.(2020秋•金台区期末)在电磁波谱中,红外线.可见光和伦琴射线(x射线)三个波段的频率大小关系是( )
A.红外线的频率最大,可见光的频率最小
B.伦琴射线的频率最大,红外线的频率最小
C.可见光的频率最大,红外线的频率最小
D.伦琴射线频率最大,可见光的频率最小
【分析】电磁波是由变化电磁场产生的,电磁波有:无线电波、红外线、可见光、紫外线、伦琴射线、γ射线.它们的波长越来越短,频率越来越高.
【解答】解:红外线、可见光和伦琴射线(X射线)三个波段的波长是从长到短,所以其频率是从低到高。
则频率最高的是伦琴射线(X射线),频率最小的红外线,故B正确,ACD错误。
故选:B。
【点评】电磁波是横波,是由变化的电场与变化磁场,且相互垂直.电磁波传播不需要介质,本身就是一种物质.
13.(2020•昌江县校级学业考试)关于电磁场和电磁波的下列说法中,正确的是( )
A.周期性变化的电场产生稳定的磁场
B.均匀变化的磁场产生均匀变化的电场
C.电磁波在任何物质中传播的速度都是3×108m/s
D.电磁波是一种物质,可在真空中传播
【分析】根据麦克斯韦电磁电磁场理论,变化的电场产生磁场,变化的磁场产生电场.只要电场发生变化就可以产生磁场,只要磁场发生变化就可以产生电场,如果电场、磁场不变化,则不能产生磁场、电场.
【解答】解:A、根据麦克斯韦电磁场理论,变化的电场能产生磁场,周期性变化的电场产生周期性变化的磁场,故A错误。
B、根据麦克斯韦电磁场理论,均匀变化的磁场产生恒定不变的电场,故B错误。
C、电磁波在不同介质中传播速度不同,只有在真空中传播的速度才是3×108m/s,故C错误;
D、电磁波是横波,电磁波的传播不依赖介质,可在真空中传播,在真空中的传播速度等于光速,故D正确。
故选:D。
【点评】此题要理解麦克斯韦电磁场理论,熟知电磁波的产生条件,传播速等,明确真空中电磁波的速度与光速相同.
14.(2020•福建学业考试)为防止利用手机等通讯工具作弊,在一些大型考试中,通常使用设备对考试场所进行屏蔽,该设备的作用主要是屏蔽( )
A.电磁波B.机械波C.超声波D.次声波
【分析】考场上使用手机信号屏蔽器,是以一定的速度由底端频率向高端扫描。该扫描速度可以在手机接收信号中形成乱码干扰,手机不能检测出从基站发出的正常数据,起到屏蔽手机信号的作用。
【解答】解:手机信号屏蔽器是利用屏蔽器发出的信号去干扰手机从基站传过来的信号,从而起到屏蔽作用。因此手机信号屏蔽器是通过发射电磁波干扰手机工作来达到目,故A正确,BCD错误;
故选:A。
【点评】静电屏蔽是导体中的复合电场为零,而手机信号屏蔽则是去干扰原来的信号。
15.(2020•安徽学业考试)下列说法中正确的是( )
A.电磁波的频率越高,其波长越长
B.电磁波的频率越高,其波速越大
C.麦克斯韦最早通过实验验证了电磁波的存在
D.无线电波、可见光、紫外线都属于电磁波
【分析】电磁波有:无线电波、红外线、可见光、紫外线、伦琴射线、γ射线;由v=可知,电磁波的波长与频率的关系;
【解答】解:A、由v=可知,电磁波的频率越高,其波长越短,故A错误;
B、波速受到传播介质影响,对于真空中,所有电磁波的传播速度相同,故B错误;
C、麦克斯韦只是预言了电磁波的存在;是赫兹第一次通过实验验证了电磁波的存在,故C错误;
D、电磁波有:无线电波、红外线、可见光、紫外线、伦琴射线、γ射线;故D正确;
故选:D。
【点评】考查波长、频率及波速的关系,知道电磁波的预言与证实者的不同,掌握电磁波谱的内容.
16.(2020•甘肃学业考试)太阳光中不只有我们能看到的可见光还有红外线、紫外线、X射线、γ射线、无线电波.其中的一种人体适量接受,能促进钙的吸收,改善身体健康,但过强会伤害眼睛和皮肤.这种电磁波应该是( )
A.紫外线B.γ射线C.红外线D.X射线
【分析】紫外线的作用有:①化学作用:消毒杀菌;②生理作用,有助于人体合成维生素D;③荧光效应:使荧光物质发光,例如验钞机.
【解答】解:紫外线有助于人体合成维生素D,促进人体对钙的吸收,改善身体健康,但是过量的紫外线对人体十分有害,会伤害眼睛和皮肤,故A正确,BCD错误。
故选:A。
【点评】此题考查了紫外线的作用和危害,在生活中要避免过度的紫外线照射.
17.(2020秋•虎林市校级月考)关于电磁波谱的说法中,正确的是( )
A.红外线的显著作用是热作用,紫外线有显著的化学作用
B.在各种电磁波中,最容易表现出干涉和衍射现象的是 γ射线
C.x射线的穿透本领比 γ射线更强
D.在电磁波中,x射线与 γ射线有很大一部分重叠区域,因此两者产生机理应该是一样的
【分析】明确电磁波谱的分布规律,知道波长越长,衍射现象越明显;γ射线的穿透能力比X射线的穿透能力强.同时明确各种谱线的产生机理.
【解答】解:A、红外线的显著作用是热作用,紫外线有显著的化学作用,故A正确;
B、在各种电磁波中,最容易表现出干涉和衍射现象的是 波长最长的无线电波,故B错误;
C、x射线的穿透本领比 γ射线更弱,故C错误;
D、在电磁波谱中,X射线与γ射线有很大一部分重叠区域,但二者产生机理不同,前者是原子的内层电子受到激发,而后者是原子核受到激发,故D错误;
故选:A。
【点评】解决本题的关键掌握电磁波谱的基本内容,知道各种电磁波的特点以及它们的运用即可求解.
18.(2020秋•邳州市校级期中)下列关于电场、磁场及电磁波的说法中正确的是( )
A.均匀变化的电场在周围空间产生均匀变化的磁场
B.只要空间某处的电场或磁场发生变化,就会在其周围产生电磁波
C.电磁波的频率与它传播的速度大小成正比
D.电磁波可以在真空中传播
【分析】变化的电场可以产生磁场;变化的磁场可以产生电场;均匀变化的电场产生恒定的磁场;均匀变化的磁场产生恒定的电场.电场和磁场交替产生,向外传播,形成电磁波.电磁波可以在介质中传播,也可以在真空中传播,可以反射,也可以折射,只有在同一均匀介质中才能沿直线匀速传播.
【解答】解:A、均匀变化的磁场产生恒定的电场,故A错误。
B、均匀变化的电场和磁场变化时只能产生恒定的磁场和电场;故不会产生电磁波;故B错误;
C、电磁波的频率是由电磁波本身决定的。与波速无关,故C错误。
D、电磁波是种能量形式,电磁波的传播不需要介质,可以在真空中传播,故D正确;
故选:D。
【点评】本题考查麦克斯韦电磁理论,难度不高,只要熟读概念就能顺利解答;注意明确周期性变化的电(磁)场才能形成电磁波
19.(2021春•鞍山校级期末)下列关于电磁波的说法正确的是( )
A.不同频率的电磁波在同种介质中的传播速率相同
B.电磁波可以发生干涉现象
C.电磁波不会发生偏转现象
D.在真空中,电磁波的能量越高,传播速度越大
【分析】电磁波的传播不需要靠介质,可以在真空中传播,也可在介质中传播;电磁波都是横波,可见光也是一种电磁波
【解答】解:A、不同频率的电磁波在同一种介质中传播速度不同,故A错误;
B、电磁波能产生干涉现象,故B正确;
C、电磁波会发生偏转现象,如衍射,故C错误;
D、电磁波传播不需要介质,真空也能传播,在真空中,电磁波的传播速度是光速不变。故D错误。
故选:B。
【点评】本题考查电磁波的性质,要注意明确电磁波和机械波的相同点和不同点,注意对比记忆
20.(2020•山东学业考试)下列设备工作时,没有利用电磁波的是( )
A.移动电话通话
B.收音机接收广播电台信号
C.电动机通电后正常运转
D.雷达发现飞机
【分析】电磁波在生活中有着广泛的应用,如:无线电广播、电视、手机以及雷达都是靠电磁波来传递信息的.
【解答】解:A、移动电话是利用无线电波传递信号的,利用了电磁波,不A符合题意;
B、收音机接收无线电波信号,利用了电磁波,故B不符合题意;
C、电动机通电后正常运转利用电流在磁场中受力规律,没有应用电磁波,故C符合题意;
D、雷达发现飞机利用了微波信号,故D利用了电磁波,故D不符合题意,
本题选择没有利用电磁波的,故选:C。
【点评】本题考查了电磁波的应用,要明确生活中有哪些电器应用了电磁波,同时要注意电磁波的应用与电流应用的区别.
21.(2021春•湖州期末)关于电磁波的应用,下列说法正确的是( )
A.夜视仪利用了红光成像技术
B.利用紫外线的荧光效应来做防伪标识
C.可以利用X射线进行通信、广播
D.医院利用红外线的热效应杀菌消毒
【分析】明确电磁波谱的内容以及各种电磁波的作用,重点明确红外线、紫外线以及X射线等常见光线的功能和应用。
【解答】解:A、夜视仪利用了红外线成像技术,故A错误;
B、紫外线具有荧光效应,故可以用来做防伪标识,故B正确;
C、X射线具有辐射性,不能用来通信和广播,故C错误;
D、紫外线具有杀菌消毒的功能,红外线不具有该功能,故D错误。
故选:B。
【点评】本题考查电磁波谱的应用,要注意正确掌握电磁波的性质,并能正确掌握它们在生产生活中的应用。
22.(2020秋•房山区月考)微波炉是用微波来加热食品的工具.微波是一种电磁波,它一碰到金属就会发生反射,金属不吸收也不传导微波;微波穿过玻璃、陶瓷、塑料等绝缘材料时几乎不会消耗能量;而含有水分的食物,微波不但不能透过,其能量反而会被食物吸收.微波炉正是利用微波的这些特性来工作的.微波炉的外壳用不锈钢金属材料制成,可以阻挡微波丛炉内逸出,以免影响人们的身体健康.装食物的容器则用绝缘材料制成.微波炉的磁控管是个微波发生器,它能产生每秒钟振动频率为2450MHz的微波,这种微波能穿透食物达5cm深,并使食物中的水分子也随之运动,剧烈的运动产生了大量的热能,于是食物“煮”熟了.根据上述信息,下列说法正确的是( )
A.微波炉利用的是电流的热效应加热食品
B.微波炉利用的是电磁感应现象
C.微波炉加热时,不能使用金属容器
D.微波可能是纵波
【分析】明确微波炉的工作原理,知道它是利用电磁波的性质工作的,同时明确使用微波炉的注意事项.
【解答】解:微波加热利用的是食物中的水分与微波的频率相接近,从而在微波中发生振动而产生大量的热量使食物发热;故它不是利用电流的热效应以及电磁感应现象工作的;所有的电磁波均为横波;由于金属不传导微波,碰到金属后会发射,因此不能使用金属容器加热食物,故ABD错误,C正确。
故选:C。
【点评】本题考查电磁波的应用,在生活中要注意明确各种常用器具的工作原理,明确物理规律在生产生活中的应用.
23.(2021春•沧州期末)关于电磁波及其应用,下列说法正确的是( )
A.麦克斯韦首先通过实验证实了电磁波的存在
B.电磁波是横波,电磁波不能发生多普勒效应
C.电磁波和机械波一样,传播必须要有介质
D.红外线、可见光、紫外线波长依次减小
【分析】电磁波的传播不需要介质,可以在真空中传播,麦克斯韦预言了电磁波的存在,赫兹用实验证实了电磁波的存在,明确电磁波谱的基本内容.
【解答】解:A、麦克斯韦预言了电磁波的存在,而赫兹首先通过实验证实了电磁波的存在; 故A错误;
B、电磁波是横波,电磁波也可以发生多普勒效应,故B错误;
C、电磁波的传播可以在真空中,并非必须要有介质,故C错误;
D、根据电磁波谱规律可知,红外线、可见光、紫外线波长依次减小,故D正确。
故选:D。
【点评】解决本题的关键知道电磁波和机械波的区别,并且知道电磁波的应用和性质,明确电磁波的传播不需要介质.
24.(2021春•徐州期末)关于电磁波和电磁波谱,下列说法正确的是( )
A.X射线的波长比紫外线的波长更长
B.在水中各种电磁波的传播速度均相同
C.电磁波和机械波都能发生干涉和衍射现象
D.麦克斯韦在人类历史上首先捕捉到了电磁波
【分析】X射线的波长比紫外线的波长更短;在水中各种电磁波的传播速度均不同;电磁波和机械波都能发生干涉和衍射现象;赫兹在人类历史上首先捕捉到了电磁波.
【解答】解:A、从电磁波谱可知,X射线的波长比紫外线的波长更短,故A错误;
B、由于在水中各种电磁波的折射率不同,因此传播速度v=也不相同,故B错误;
C、电磁波和机械波都能发生干涉和衍射现象,故C正确;
D、麦克斯韦预示了电磁波的存在,赫兹在人类历史上首先捕捉到了电磁波,故D错误;
故选:C。
【点评】考查电磁波波谱,了解各种电磁波的波长关系,注意电磁波与机械波的相同点和区别.
二.多选题(共8小题)
25.(2021春•涪城区月考)关于电磁波谱,下列说法正确的是( )
A.伦琴射线是高速电子流射到固体上,使原子的内层电子受到激发而产生的
B.γ射线是原子内层电子受激发而产生的
C.在电磁波谱最容易发生衍射的是无线电波
D.在同种均匀介质中,紫外线比紫光传播速度大
【分析】本题应抓住伦琴射线、γ射线产生的机理、波长越长,越容易产生衍射及光在介质中速度v=进行分析。
【解答】解:A、伦琴射线是高速电子流射到固体,原子的内层电子受到激发而产生的,故A正确;
B、γ射线是原子核受到激发而产生的,故B错误;
C、在电磁波谱最容易发生衍射的是无线电波,故C正确;
D、在同种介质中,紫外线的折射率大于紫光的折射率,由v=可知,紫外线比紫光传播速度小,故D错误。
故选:AC。
【点评】对于电磁波谱中各种电磁波将产生的机理、波动性和粒子性的强弱顺序要理解并掌握,并用来解答本题。
26.(2021春•莱州市校级月考)关于电磁波谱,下列说法正确的是( )
A.在烤箱中能看见一种淡红色的光线,是电热丝发出的红外线
B.红外线的显著作用是热作用,温度较低的物体不能辐射红外线
C.电磁波中最容易表现出干涉、衍射现象的是无线电波
D.紫外线能促使体内维生素D的合成
【分析】按照电磁波的波长或频率大小的顺序把它们排列成谱,叫做电磁波谱;电磁波谱按波长由大到小的排列顺序为无线电波、微波、红外线、可见光、紫外线、X射线、γ射线;各种电磁波的特性:红外线热效应显著;紫外线的化学、生理作用显著并能产生荧光效应;波长越长的越容易发生明显的衍射现象。
【解答】解:A、在烤箱中能看见一种淡红色的光线,是电热丝发出的红光,不是红外线,红外线是看不见的,故A错误;
B、红外线的显著作用是热作用,任何物体都在不停的辐射红外线,故B错误;
C、波长越长,越容易发生干涉和衍射;电磁波中最容易表现出干涉、衍射现象的是无线电波,因为波长最长,故C正确;
D、紫外线能促使体内维生素D的合成,故D正确;
故选:CD。
【点评】本题考查电磁波谱的相关知识,掌握红外线与紫外线的区别,注意此两种光线均为不可见光线,理解干涉的条件,及明显的衍射条件。
27.(2020•金安区校级模拟)关于电磁波,下列说法正确的是( )
A.雷达是利用微波来定位的
B.使电磁波随各种信号而改变的技术叫做解调
C.电磁波都能发生反射、折射、干涉和衍射现象,也可以在真空中传播
D.电磁波在任何介质中的传播速率都相同
E.电磁波是由周期性变化的电场和周期性变化的磁场在空中传播形成的,它是横波
【分析】雷达利用微波对目标进行定位的。
使电磁波随各种信号而改变的技术叫做调制。
电磁波具有波粒二象性,电磁波都能发生反射、折射、干涉和衍射等现象。
电磁波传播速度与介质有关。
根据麦克斯韦的电磁场理论分析,电磁波是横波。
【解答】解:A、雷达是利用微波来定位的,工作原理是电磁波的反射,故A正确;
B、使电磁波随各种信号而改变的技术叫做调制,故B错误;
C、电磁波具有波粒二象性,都能发生反射、折射、干涉和衍射现象,也可以在真空中传播,故C正确;
D、电磁波传播不需要介质,且在不同介质中,传播速度不同,v=,其中n为介质的折射率,故D错误;
E、电磁波是由周期性变化的电场和周期性变化的磁场在空中传播形成的,电场和磁场的方向均与传播方向垂直,电磁波是横波,故E正确。
故选:ACE。
【点评】此题考查了电磁波的产生与传播,解题的关键是明确电磁波是横波,具有波粒二象性,可以发生干涉、衍射等现象。
28.(2019秋•辽阳期末)关于电磁波谱,下列说法正确的是( )
A.红外线的波长比无线电波的短
B.微波炉中使用的微波是黄光
C.人们在烤火时感受到温暖,是因为皮肤正在吸收紫外线
D.电磁波不仅具有能量,而且可以携带信息
【分析】根据电磁波谱的构成和各种电磁波的特性分析。
所有物体都会发射红外线,热物体的红外线辐射比冷物体的红外辐射强。
电磁波不仅具有能量,而且可以携带信息。
【解答】解:A、根据电磁波谱的构成可知,红外线的波长比无线电波的短,无线电波的波长最长,故A正确。
B、微波炉中使用的是微波,不是可见光,故B错误。
C、所有物体都会发射红外线,人们在烤火时感受到温暖,是因为皮肤正在吸收红外线,故C错误。
D、电磁波作为信息的一种载体,它可以携带信息,并能传播信息,故D正确。
故选:AD。
【点评】本题考查了电磁波谱的构成,以及各种电磁波的特性,解题的关键是明确各种电磁波的特性和实际应用,并能正确分辨。
29.(2021春•桂林期末)关于电磁波谱,下列说法中正确的是( )
A.长时间照射紫外线有利于人体健康
B.γ射线的频率最高,波长最短
C.无线电波最容易发生衍射现象
D.在电磁波谱中,最容易发生衍射现象的是γ射线
E.X射线对生命物质有较强的作用,过量的X射线辐射会引起生物体的病变
【分析】红外线最显著的作用是热作用,所以可利用红外线来加热物体,烘干油漆和谷物,进行医疗等,由于波长长容易发生衍射现象。
紫外线有显著的化学作用,可利用紫外线消毒,也可以用来验钞,它和红外线的特点是不同的,所以使用范围也就不同。
X射线具有较强的穿透能力,但没有γ射线强。
无线电波波长最长,最易发生衍射现象,一般用来通信。
【解答】解:A、长时间的照射紫外线会引起皮肤癌,故A错误。
B、γ射线是频率最高波长最短的电磁波,故B正确。
CD、在电磁波谱中,无线电波波长最长,γ射线波长最短,在电磁波谱中,最容易发生衍射现象的是无线电波。故C正确,D错误。
E、X射线具有较强的穿透能力,过量的X射线辐射会引起生物体的病变,故E正确。
故选:BCE。
【点评】对于电磁波谱中各种电磁波将产生的机理、波动性和粒子性的强弱顺序要理解并掌握,并依据各自的用途用来解答本题。
30.(2020•江苏三模)下列说法中正确的有( )
A.汽车减震系统的固有周期远大于外界冲击力的周期
B.照相机镜头涂有增透膜,各种颜色的可见光能几乎全部透过镜头
C.观看3D电影时,观众戴的偏振眼镜两个镜片的透振方向相平行
D.车站行李安检机采用X射线,X射线穿透能力比紫外线强
【分析】明确共振的现象,注意其应用和防止;明确增透膜的性质,知道增透膜只能透过某些常见光;偏振眼镜中两个透振方向相互垂直;明确电磁波谱的性质,知道X射线的穿透性要强过紫外线。
【解答】解:A、为了防止共振,汽车减震系统的固有周期要远大于外界冲击力的周期,故A正确;
B、照相机镜头涂有增透膜,但并不是各种颜色的可见光全部透过镜头,故B错误;
C、观看3D电影时,观众戴的偏振眼镜两个镜片的透振方向要相互垂直,故C错误;
D、车站行李安检机采用X射线,X射线穿透能力比紫外线强,故D正确。
故选:AD。
【点评】本题考查电磁波谱、共振、光的干涉以及偏振片的应用,要注意明确各物理规律的应用,会解释相关现象。
31.(2020秋•汕头校级期末)关于紫外线,下列说法中正确的是( )
A.一切物体都会发出紫外线
B.紫外线可用于无线电通讯
C.紫外线有较高的能量,足以破坏细胞中的物质
D.紫外线的能量高于红外线
【分析】紫外线化学效应强,能杀菌,制成消毒灯;紫外线能合成维生素D,促使钙的吸收;紫外线能使荧光物质发光,制成验钞机来验钞。红外线的热效应比较强,能制成热谱仪,制成红外线夜视仪;红外线可以用来遥控,制成电视遥控器。
【解答】解:A、一切光源发出的光中都有红外线,故A错误。
B、紫外线波长较短,不利用无线电通讯,故B错误。
C、紫外线可以用来杀菌、消毒;故C正确,
D、紫外线的频率高于红外线,其能量也高于红外线;故D正确。
故选:CD。
【点评】分清红外线和紫外线的作用和用途,对比记忆比较好。
32.(2021春•富锦市校级期中)下列关于电磁波谱各成员的说法正确的是( )
A.最容易发生衍射现象的是无线电波
B.紫外线有明显的热效应
C.X射线穿透能力较强,所以可用来做检查工件
D.晴朗的天空看起来是蓝色是光散射的结果
【分析】本题应知道波长越长,越容易产生衍射.紫外线的波长比紫光还短,从而进行分析.
【解答】解:A、波长越长越易衍射,故A正确;
B、有明显热效应的是红外线,故B错误;
C、X射线因其穿透能力强常用于人体拍片和检查金属零件缺陷,故C正确;
D、天空的蓝色是由于波长较短的光易被散射,故D正确
故选:ACD。
【点评】对于电磁波谱中各种电磁波将产生的机理、波动性和粒子性的强弱顺序要理解并掌握,并用来解答本题.
电磁波谱
无线电波
红外线
可见光
紫外线
X射线
γ射线
频率
由左向右,频率变化为由低到高
真空中的波长
由左向右,波长变化为由长到短
特性
波动性强
热效应强
感光性强
化学作用、荧光效应强
穿透力强
穿透力最强
用途
通信、广播、天体物理研究
遥控、遥测、遥测、加热、红外摄像、红外制导
照明、照相等
杀菌、防伪、治疗皮肤病等
检查、探测、透视
探测、治疗
相关试卷
这是一份人教版 (2019)选择性必修 第二册3 利用传感器制作简单的自动控制装置随堂练习题,共4页。试卷主要包含了传感器及其工作原理,光敏电阻,金属热电阻和热敏电阻,电阻应变片等内容,欢迎下载使用。
这是一份高中物理人教版 (2019)选择性必修 第二册4 电磁波谱优秀随堂练习题,共3页。试卷主要包含了电磁波谱,电磁波的特性及应用等内容,欢迎下载使用。
这是一份人教版 (2019)选择性必修 第二册4 电磁波谱精品一课一练,共3页。试卷主要包含了电磁波谱,电磁波的特性及应用等内容,欢迎下载使用。