物理选择性必修 第二册3 利用传感器制作简单的自动控制装置综合训练题
展开传感器
知识点一:常见传感器的工作原理及应用
一、传感器及其工作原理
1.传感器的定义:能够感受诸如力、温度、光、声、化学成分等被测量,并能把它们按照一定的规律转换为便于传送和处理的可用信号输出.通常是电压、电流等电学量,或转换为电路的通断.
2.非电学量转换为电学量的意义:把非电学量转换为电学量,可以很方便地进行测量、传输、处理和控制.
3.传感器的组成:传感器的基本部分一般由敏感元件、转换元件组成.
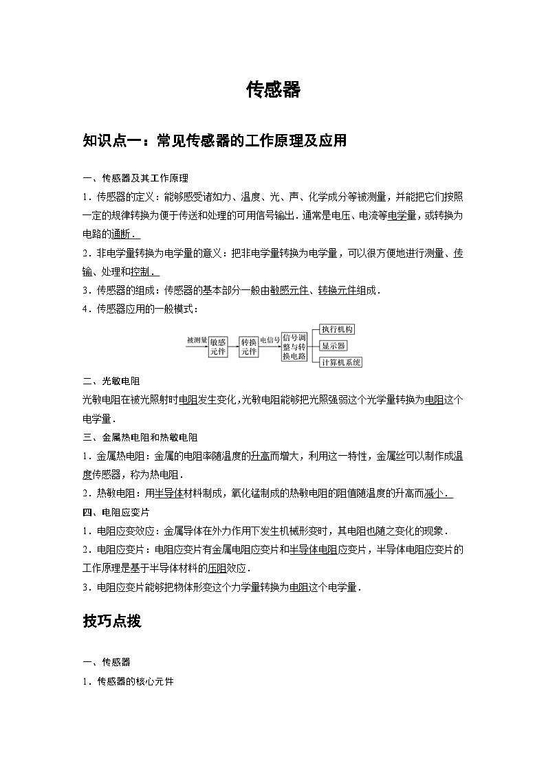
4.传感器应用的一般模式:
二、光敏电阻
光敏电阻在被光照射时电阻发生变化,光敏电阻能够把光照强弱这个光学量转换为电阻这个电学量.
三、金属热电阻和热敏电阻
1.金属热电阻:金属的电阻率随温度的升高而增大,利用这一特性,金属丝可以制作成温度传感器,称为热电阻.
2.热敏电阻:用半导体材料制成,氧化锰制成的热敏电阻的阻值随温度的升高而减小.
四、电阻应变片
1.电阻应变效应:金属导体在外力作用下发生机械形变时,其电阻也随之变化的现象.
2.电阻应变片:电阻应变片有金属电阻应变片和半导体电阻应变片,半导体电阻应变片的工作原理是基于半导体材料的压阻效应.
3.电阻应变片能够把物体形变这个力学量转换为电阻这个电学量.
技巧点拨
一、传感器
1.传感器的核心元件
(1)敏感元件:相当于人的感觉器官,是传感器的核心部分,是利用材料的某种敏感效应(如热敏、光敏、压敏、力敏、湿敏等)制成的.
(2)转换元件:是传感器中能将敏感元件输出的与被测物理量成一定关系的非电信号转换成电信号的电子元件.
(3)转换电路:将转换元件输出的不易测量的电学量转换成易于测量的电学量,如电压、电流、电阻等.
2.传感器的工作原理
传感器感受的通常是非电学量,如压力、温度、位移、浓度、速度、酸碱度等,而它输出的通常是电学量,如电压、电流、电荷量等.这些输出信号是非常微弱的,通常要经过放大后再输送给控制系统产生各种控制动作.传感器的工作原理如下所示:
→→→→
二、光敏电阻及其应用
1.光敏电阻一般由半导体材料制成,当半导体材料受到光照时,载流子增多,导电性能明显增强,光敏电阻把光照的强弱转换为电阻的大小.
2.光敏电阻的阻值随光照强度的增强而明显减小.它能够把光照强弱这个光学量转换为电阻这个电学量.
三、金属热电阻和热敏电阻及其应用
1.金属热电阻:金属导体的电阻随温度的升高而增大,如图5图线①所示.
2.热敏电阻
(1)热敏电阻指用半导体材料制成,电阻值随温度变化发生明显变化的电阻.如下图线②所示为某热敏电阻的电阻—温度特性曲线.
(2)热敏电阻分正温度系数和负温度系数热敏电阻两类,电阻值随温度升高而增大的是正温度系数(PTC)热敏电阻;电阻值随温度升高而减小的是负温度系数(NTC)热敏电阻.常用的是负温度系数热敏电阻.
例题精练
1.(2021春•永济市校级期末)如图所示为一种自动高温报警器的原理图。在水银温度计的顶端封入一段金属丝,以下说法正确的是( )
A.温度升高至72℃时,L1亮灯报警
B.温度升高至72℃时,L2亮灯报警
C.温度升高至78℃时,L1亮灯报警
D.温度升高至78℃时,L2亮灯报警
【分析】要解答本题需掌握:①题干中该温度计的最小刻度值为2℃,直接根据液柱(或所指示)的位置即可读出该点处的温度值,读数时要从绝对值小的示数向绝对值大的示数读起;②电磁继电器由两部分构成:低压控制电路,工作电路;其实质是一个自动控制开关。
【解答】解:当温度低于78℃时,线圈中没有电流,此时仅灯L1亮;当温度升高到78℃时,线圈中有电流,磁铁吸引衔铁,灯L2被接通,所以灯L2亮报警;温度升高至72℃时,线圈中没有电流,只是灯L1亮.故ABC错误,D正确。
故选:D。
【点评】本题主要考查学生对:温度计的读数方法,以及电磁继电器的原理的了解和掌握,是一道中档题。
2.(2021•昆山市校级模拟)某光敏电阻RT没有受到光照射(或光较暗)时,阻值较大,有光照射时,阻值较小。现利用该光敏电阻、低压电源和电磁继电器设计了自动控制电路,如图所示。下列说法正确的是( )
A.白天流过R1的电流小于晚上流过R1的电流
B.该控制电路用到了电磁感应现象
C.该电路能实现灯泡晚上亮,白天不亮的功能
D.继电器所在电路,电源的输出功率晚上比白天的大
【分析】根据图示的装置可知,当衔铁被吸下时,照明电路接通;当衔铁没有被吸引时,照明电路断开。根据光敏电阻特点分析电路电流变化,从而分析控制电路的功能和电源输出功率问题。
【解答】解:A、图中光敏电阻RT与R2串联后与R3并联,最后串联R1;白天光强,则光敏电阻的阻值小,则光敏电阻支路的电阻值小,电路中的总电阻也小,所以电路中的总电流较大,则流过电阻R1的电流值也大,故A错误;
B、该控制电路利用了电流的磁效应,故B错误;
C、白天流过R3的电流值小,则衔铁没有被吸引时,照明电路断开;晚上流过R3的电流值大,则衔铁被吸引,照明电路接通,所以该控制电路能实现灯泡晚上亮白天不亮的功能,故C正确;
D、电源的输出功率随外电阻的变化图像如图所示,可知当外电路的总电阻总是大于电源的内电阻时,外电路的电阻越小,则电源的输出功率越大,继电器所在电路白天电路中的总电阻较小,则电源的输出功率晚上比白天的小,故D错误。
故选:C。
【点评】电磁继电器经常用于自动控制中,在此题中通过光敏电阻的阻值的变化来实现对照明电路的控制。
随堂练习
1.(2020秋•顺德区期末)某光敏电阻RT没有受到光照射(或光较暗)时,阻值较大;有光照射时,阻值较小。现利用该光敏电阻、低压电源和电磁继电器设计了自动控制电路,如图所示。下列说法正确的是( )
A.白天流过R1的电流小于晚上流过R1的电流
B.白天流过R3的电流小于晚上流过R3的电流
C.该电路能实现灯泡白天亮,晚上不亮的功能
D.继电器所在电路,电源的输出功率晚上比白天的大
【分析】根据图示的装置可知,当衔铁被吸下时,照明电路接通;当衔铁没有被吸引时,照明电路断开。因此设计电路时,要利用光敏电阻的特点,让电磁铁白天时电磁铁不吸引衔铁,黑夜电磁铁吸引衔铁。从而达到目的。
【解答】解:A、图中光敏电阻RT与串联R2后与R3并联,最后串联R1;白天光强,则光敏电阻RT的电阻值小,则光敏电阻支路的电阻值小,电路中的总电阻也小,所以电路中的总电流较大,则流过电阻R1的电流值也大,故A错误;
B、白天电路中的总电流较大,则流过电阻R1的电流值也大,由U=IR可知R1两端的电压大,由闭合电路的欧姆定律可知,R3两端得电压较小,所以白天流过R3的电流值也小,故B正确;
C、白天流过R3的电流值小,则衔铁没有被吸引时,照明电路断开;晚上流过R3的电流值大,则衔铁被吸引,照明电路接通,所以该路能实现灯泡白天不亮,晚上亮的功能,故C错误;
D、电源的输出功率:=,(E是电源的电动势,P出是输出功率),可知当外电路的总电阻总是大于电源的内电阻时,外电路的电阻越小,则电源的输出功率越大,继电器所在电路白天电路中的总电阻较小,则电源的输出功率晚上比白天的小,故D错误。
故选:B。
【点评】电磁继电器经常用于自动控制中,在此题中通过光敏电阻的阻值的变化来实现对照明电路的控制。
2.(2020秋•湖北期末)传感器已广泛应用在生产、生活中,下列关于传感器的说法正确的是( )
A.给货车称重的地磅使用了光传感器
B.酒店大厅的自动门使用了力传感器
C.空调的控温系统使用了温度传感器
D.夜间自动打开的路灯使用了红外线传感器
【分析】了解各种传感器的特点、工作原理,和它们在仪器设备中的应用原理,据此即可正确解答.
【解答】解:A、给货车称重的地磅是利用了压力传感器,故A错误;
B、一般人体都有恒定的体温,一般在37°,所以会发出特定波长10um左右的红外线,被动式红外探头就是靠探测人体发射的10um左右的红外线而进行工作的。人走向门口时,门会自动打开,是因为安装了红外线传感器。从而能感知红外线,导致酒店大厅的自动门被打开,故B错误;
C、空调的控温系统使用了温度传感器来控制其电路工作,故C正确;
D、灯要求夜晚亮、白天熄,则白天有光,黑夜没有光,则是由光导致电路的电流变化,所以电路中光传感器导致电阻变化,实现动控制,因此是利用半导体的光敏性,即为光电传感器,故D错误;
故选:C。
【点评】本题考查各种传感器的特点、工作原理,以及在仪器设备中的应用,属于对基础知识点的考查,多加积累即可.
3.(2020秋•沈河区校级期末)如图所示为温度自动报警器的工作原理图,图中1是电磁铁、2是衔铁,5是水银温度计(水银导电)。常温下,3触点处于断开状态、4触点处于闭合状态,则下列说法正确的是( )
A.当温度低于警戒温度时电磁铁磁性增强,3触点闭合、4触点断开
B.此装置为低温报警装置,温度低于警戒温度时,电铃报警
C.此装置为高温报警装置,温度高于警戒温度时,指示灯亮
D.要提高报警时的警戒温度应使导线AB短些
【分析】该图中,温度控制电路的通断,当温度高于警戒温度时,电路接通;通路状态指示灯与电铃二者在显示电路中分属不同的支路,由此分析即可。
【解答】解:AB、温度低于警戒温度时,控制电路处于开路状态,电磁铁没有电流通过,电磁铁没有磁性,此时4触点闭合、3触点断开,通路状态,指示灯亮,电路不报警,故AB错误;
C、温度高于警戒温度时,控制电路的电磁铁中有电流通过,电磁铁有磁性,此时电铃3触点与工作电路接通,电路报警,此时通路状态指示灯的电路中没有电流,灯不亮,故C错误;
D、导线AB越短,需要更高的温度才能使温度计水银液面升高到导线AB位置,才能使电磁铁中有电流通过,故而能提高报警时的警戒温度,故D正确;
故选:D。
【点评】该题考查电磁继电器的应用,理解电磁继电器实质上是由电磁铁控制的开关,以及其原理是关键。
知识点二:利用传感器制作简单的自动控制装置
一、实验1 门窗防盗报警装置
1.实验器材和装置
干簧管作为传感器,用于感知磁体磁场是否存在.继电器(虚线框部分)作为执行装置.发光二极管LED作为电路正常工作提示,R为发光二极管的限流电阻,起保护作用.蜂鸣器H作为报警提醒.电路设计如下图.
2.电路工作原理
当门窗紧闭时,磁体M靠近干簧管SA,干簧管两簧片被磁化相吸,继电器接通而工作.当门窗开启时,磁体离开干簧管,干簧管失磁断开,继电器被断电,动触点c与常闭触点b接通,蜂鸣器H发声报警.
3.实验操作
(1)检查干簧管.用磁体直接靠近干簧管,观察干簧管簧片能否正常动作.
(2)连接电路.连接电路前,要检查其他元件是否也能正常工作.
(3)接通电源后,将磁体靠近和离开干簧管,分别观察实验现象.
二、实验2 光控开关
1.实验器材和装置
光敏电阻完成光信号向电信号的转变.晶体三极管将电流进行放大,同时具有完成断路和接通的开关作用.发光二极管LED模仿路灯.电路设计如图甲.
为了能够驱动更大功率的负载,需用继电器来启、闭另外的供电电路,如图乙所示.
2.电路工作原理
(1)光较强时,光敏电阻阻值小,三极管不导通,继电器断路,处于常开状态,小灯泡L不亮.
(2)光较弱时,光敏电阻阻值变大,三极管导通,产生较大的集电极电流,点亮发光二极管或驱动继电器吸合,点亮小灯泡L.
3.实验操作
(1)连接电路,检查无误后,接通电源.
(2)用白光照射光敏电阻,调节R1,使发光二极管LED或小灯泡L刚好不发光.
(3)减弱光敏电阻的光照强度,当光减弱到某种程度时,发光二极管LED或小灯泡L发光.
(4)让光照加强,当光增强到某种程度时,发光二极管LED或小灯泡L熄灭.
综合练习
一.选择题(共12小题)
1.(2020春•西城区校级期末)下列关于传感器的结论中错误的是( )
A.热敏电阻可以作为温度传感器
B.电子秤使用应变片作为测力传感器
C.话筒是一种常见的红外线传感器
D.电熨斗内一般装有双金属片温度传感器
【分析】热敏电阻可以将热学物理量转化为电学物理量;应变片可以将力学量转化为电学量;话筒是声传感器;双金属片可制成温度传感器。
【解答】解:A、热敏电阻可以将热学物理量转化为电学物理量,可以作为温度传感器,故A正确;
B、电子秤所使用的测力装置是压力传感器,常见的一种压力传感器由弹簧钢和应变片组成,应变片可以将力学量转化为电学量,所以电子秤使用应变片可作为测力传感器,故B正确;
C、话筒是将声学物理量转化为电学物理量,所以是一种常见声传感器,故C错误;
D、电熨斗内一般装有双金属片温度传感器,通过温度传感器实现温度的自动控制,故D正确。
本题选错误的,故选:C。
【点评】本题主要是考查传感器的知识,掌握常用传感器的工作原理、特性及在实践中的应用,要在平时学习中不断积累.
2.(2020春•淮安区期中)传感器广泛应用在我们的生产生活中,常用的计算机键盘就是一种传感器。如图所示,键盘上每一个键的下面都连一小金属片,与该金属片隔有一定空气间隙的是另一小的固定金属片,这两金属片组成一个小电容器。键被按下时,此小电容器的电容发生变化,与之相连的电子线路就能够检测出哪个键被按下,从而给出相应的信号。这种计算机键盘使用的是( )
A.温度传感器 B.压力传感器 C.磁传感器 D.光传感器
【分析】由题意可知使用的为电容器,明确电容器的结构及工作原理进行分析。
【解答】解:由题意可知,电容器通过受压后变形从而将压力信号变成了电信号,故键盘采用的是压力传感器,故B正确,ACD错误。
故选:B。
【点评】对于传感器应通过原理进行分析,知道常见传感器的构造及原理即可。
3.(2020•丰台区一模)在新冠肺炎疫情防控期间,测量体温成为重要的防疫措施之一。医学上常用的水银体温计可以在家庭中使用,红外测温枪在居民区、办公楼、商场等公共场所广泛应用。某同学查阅资料,获得以下信息:自然界中任何高于绝对零度的物体都在随时随地的向外辐射能量。单位时间内,物体表面单位面积上所发射的总辐射能叫辐射功率,辐射功率与该物体的温度有确定的关系,非接触式温度测量即是测量辐射功率的大小,并由此得到一个与该物体温度成一定关系的信号。红外测温枪是能够测量物体辐射功率大小并转化为物体温度的仪器。根据以上信息和学过的知识,他做出如下判断。其中正确的是( )
A.水银体温计可以用来测量沸水的温度
B.水银体温计离开人体后,水银迅速流回水银泡
C.红外测温枪向人体发射红外线,从而测量人体温度
D.红外测温枪测量人体温度时,离人体越远,显示温度越低
【分析】根据水银体温计的测量范围和缩口的原理分析;通过材料理解红外测温枪的测温原理解答。
【解答】解:A、水银体温计的测量范围一般为35℃~42℃,而沸水的温度为100℃,所以水银体温计不可以用来测量沸水的温度,故A错误;
B、因为体温计玻璃泡的上方有一处细管叫缩口,缩口可以阻止水银流回到玻璃泡内,这样就可以离开人体读数而不用担心示数不准了,故B错误;
C、红外测温枪是通过测量人体发射出的红外线,从而测量人体温度,故C错误;
D、单位时间内,物体表面单位面积上所发射的总辐射能叫辐射功率,辐射功率与该物体的温度有确定的关系,红外测温枪在测量人体温度时,离人体越远,红外测温枪接受到人体辐射的功率会越小,所以显示温度越低,故D正确。
故选:D。
【点评】本题以新冠肺炎疫情防控期间,测量体温经常使用的水银体温计和红外测温枪为命题点进行考查,试题给人眼前一亮的感觉,切合了新课程和新高考提出的“立德树人”的教育理念;同时能够培养学生热爱物理,积极投身于物理课程学习的积极性,也能够体会到物理就在身边的感觉。
4.(2019秋•新洲区期末)如图所示,是温度自动报警器的工作原理图图中1是电磁铁、2是衔铁、3是触点、4是水银温度计(水银导电)。则下列说法正确的是( )
A.温度高于警戒温度时,电铃不报警、指示灯亮
B.温度低于警戒温度时,电铃报警、指示灯熄灭
C.温度高于警戒温度时,指示灯亮、电铃报警
D.温度低于警戒温度时,指示灯亮、电铃不响
【分析】该图中,温度控制电路的通断,当温度高于警戒温度时,电路接通;通路状态指示灯与电铃二者在显示电路中分属不同的支路,由此分析即可。
【解答】解:A、C、温度高于警戒温度时,控制电路的电磁铁中有电流通过,电磁铁有磁性,此时电铃通过常闭触点与工作电路接通,电路报警,此时通路状态指示灯的电路中没有电流,灯不亮。故A错误,C错误;
B、D、温度低于警戒温度时,控制电路处于开路状态,电磁铁没有电流通过,电磁铁没有磁性,此时指示灯通过常闭触点与工作电路接通,通路状态指示灯亮,电路不报警。故B错误,D正确。
故选:D。
【点评】该题考查电磁继电器的应用,理解电磁继电器实质上是由电磁铁控制的开关,以及其原理是关键。
5.(2020春•遂宁期末)通常当人走向银行门口时,门就会自动打开,这是因为门上安装了下列那种传感器( )
A.温度传感器 B.红外线传感器
C.声音传感器 D.压力传感器
【分析】一般人体都有恒定的体温,一般在37度,所以会发出特定波长10UM左右的红外线,被动式红外探头就是靠探测人体发射的10UM左右的红外线而进行工作的.
【解答】解:人走向门口时,门会自动打开,是因为安装了红外线传感器。从而能感知红外线,导致门被打开。故B正确,ACD错误;
故选:B。
【点评】本题考查传感器的原理,要知道一切物体都能发出红外线,随着温度越高发出红外线越强,同时注意理解各仪器所用的传感器的作用.
6.(2019春•信州区校级月考)为了进一步有效防控火灾安全,我校在配电房安装一种在有光照或者温度升高时排气扇都能启动的自动控制装置,根据以上特性下列叙述正确的是( )
A.两个传感器都是光电传感器
B.两个传感器可能分别是电容式传感器和温度传感器
C.两个传感器分别是光电传感器和温度传感器
D.只有光照和温度都适合时排气扇才能工作
【分析】传感器是将温度、力、光等非电学量转化为电学量。结合转换的特点解答即可。
【解答】解:由题意可知,有光照或温度升高时排气风扇都能起动,这个过程是利用了传感器,将光信号转换为电信号的是光传感器,将温度信号转化为电信号的是温度传感器。故两个传感器分别是光电传感器和温度传感器;故C正确,ABD错误。
故选:C。
【点评】本题考查了自动控制原理,对此类题目要知道其工作原理。注意分析题意是解题的关键。
7.(2019春•三明期中)传感器已广泛应用在生产、生活中,下列关于传感器的说法正确的是( )
A.火警报警器使用了压力传感器
B.冰箱控温系统使用了温度传感器
C.商场里的自动门使用了光传感器
D.夜间自动打开的路灯使用了温度传感器
【分析】了解各种传感器的特点、工作原理,和它们在仪器设备中的应用原理,据此即可正确解答.
【解答】解:A、火警报警器使用了温度传感器,故A错误;
B、冰箱控温系统使用了温度传感器,故B正确。
C、一般人体都有恒定的体温,一般在37度,所以会发出特定波长10UM左右的红外线,被动式红外探头就是靠探测人体发射的10UM左右的红外线而进行工作的。人走向门口时,门会自动打开,是因为安装了红外线传感器。从而能感知红外线,导致门被打开,故C错误;
D、灯要求夜晚亮、白天熄。则白天有光,黑夜没有光,则是由光导致电路的电流变化,所以电路中光传感器导致电阻变化,实现动控制,因此是利用半导体的光敏性,即为光电传感器,故D错误;
故选:B。
【点评】本题考查各种传感器的特点、工作原理,以及在仪器设备中的应用,属于对基础知识点的考查,多加积累即可.
8.(2018秋•浦东新区校级期中)酒精测试仪利用的是一种二氧化锡半导体型酒精气体传感器,其电阻r的倒数与酒精气体的浓度C成正比。如图所示的电路接在恒压电源上,R和R0为定值电阻,则电压表的示数U与酒精气体浓度C的对应关系为( )
A.U越大,表示C越大,但是C与U不成正比
B.U越大,表示C越大,而且C与U成正比
C.U越大,表示C越小,但是C与U不成反比
D.U越大,表示C越小,而且C与U成反比
【分析】首先根据电路图分析电路的连接方式,然后根据欧姆定律得到电压表示数U与电阻r的关系,结合传感器电阻r的倒数与酒精气体的浓度C成正比,得出电压表示数与酒精气体浓度的关系式,再进行判断。
【解答】解:由图知,酒精气体传感器和两个定值电阻串联在电路中,电压表测R0两端的电压。根据酒精气体传感器的电阻r的倒数与酒精气体的浓度成正比,得:
=kC(k是比例系数)…①。
设电源的电压为U电,根据欧姆定律得:==…②
由①②整理得:U=R0
由数学知识知,U越大,C越大,但C与U不成正比,故A正确,BCD错误。
故选:A。
【点评】本题要能结合电路电阻的变化,根据欧姆定律判断串联电路中的电流和电压的变化,能根据酒精气体传感器的电阻的倒数与酒精气体的浓度成正比得出电阻的表达式。
9.(2018春•覃塘区校级期中)关于测温仪,下列说法中不正确的是( )
A.测温用的金属热电阻的阻值不能随温度的变化而变化
B.在非典期间,机场车站用的测温仪可以迅速测出体温,它是利用了红外线敏感元件
C.热敏电阻的特点是随温度的升高而电阻变小
D.各种测温材料的电阻,都是随温度的变化而发生明显变化
【分析】金属热电阻的阻值随温度的升高而变大;人体可以向外辐射随温度而变化的红外线电磁波;热敏电阻的特点是随温度的升高而电阻变小;各种测温材料的电阻,都是随温度的变化而发生明显变化。
【解答】解:A、金属热电阻的阻值随温度的升高而变大,故A错误;
B、因为人体可以向外辐射红外线电磁波,而且随着温度的变化辐射红外线的波长会不一样,所以在非典期间,机场车站用的测温仪可以迅速测出体温,它是利用了红外线敏感元件,故B正确;
C、热敏电阻的材料是用半导体做成的,所以阻值会随着温度的升高而电阻变小,故C正确;
D、要想比较准确的测量温度,所以各种测温材料的电阻,都是随温度的变化而发生明显变化的,故D正确。
本题选不正确的,故选:A。
【点评】本题考查的是各种测温电阻,要求学生理解电阻由材料决定,还与温度有关。
10.(2017秋•濮阳期末)传感器在日常生活中的应用越来越广泛,温度传感器(实质是自动开关)是其中的一种,某一食品消毒柜就是利用温度传感器来自动控制电路的。常温下,该温度传感器是闭合的;当温度达到某一设定值时,传感器自动断开,从而切断整个电路。下列关于该消毒柜的几种电路图中(图中S为电源开关)连接正确的是( )
A. B.
C. D.
【分析】电路中开关控制用电器时,开关和用电器是串联的。温度传感器来自动控制消毒柜的工作,传感器闭合时,消毒柜工作,传感器断开时,消毒柜停止工作。
【解答】解:A、图中温度传感器和消毒柜串联,传感器闭合时,消毒柜工作,传感器断开时,消毒柜停 止工作,符合题意;故A正确;
B、图中温度传感器和消毒柜并联,消毒柜的工作情况与传感器闭合、断开无关,不符合题意;故B错误;
C、图中温度传感器和消毒柜并联,消毒柜有开关S控制,与温度传感器无关,不符合题意;故C错误;
D、图中温度传感器和消毒柜并联,温度传感器有开关S控制,消毒柜的工作情况与温度传感器无关,不符合题意,故D错误。
故选:A。
【点评】本题考查传感器以及串并联电路的基本规律应用,要注意能根据实际需要学会设计串联电路和并联电路。
11.(2018秋•潮安区校级期中)利用光敏电阻制作的光传感器,记录了传送带上工件的输送情况。如图甲所示为某工厂成品包装车间的光传感器记录器,光传感器B能接收到发光元件A发出的光。每当工件挡住A发出的光时,光传感器就输出一个电信号,并在屏幕上显示出电信号与时间的关系如图乙所示。若传送带始终匀速运动,每两个工件间的距离为0.2m,则下述说法正确的是( )
A.该传送带每小时输送1800个工件
B.该传送带每小时输送7200个工件
C.传送带运动的速度是0.2m/s
D.传送带运动的速度是0.1m/s
【分析】传送带匀速运动工件随皮带也做匀速运动,由v=可求其速度;传送带每小时输送工件个数:n=。
【解答】解:根据题意结合图象知,相邻工件的时间为t0=1s,相邻位移为0.2m,
由v==
传送带每小时输送工件个数:n==
故选:C。
【点评】考查了传感器的计数特点,速度的定义、个数的计算,能正确理解题意,并运用相关公式进行计算是解答的关键
12.(2018•浦口区校级模拟)夜幕降临时,路边上的路灯就会自动亮起,因为控制路灯的电路中安装了下列哪种传感器( )
A.温度传感器 B.红外线传感器
C.光敏传感器 D.声音传感器
【分析】光敏传感器是最常见的传感器之一,它的种类繁多,主要有:光电管、光电倍增管、光敏电阻、光敏三极管、太阳能电池、红外线传感器、紫外线传感器、光纤式光电传感器、色彩传感器、CCD和CMOS图象传感器等.最简单的光敏传感器是光敏电阻,当光子冲击接合处就会产生电流.
【解答】解:夜幕降临时,路边上的路灯就会自动亮起,说明控制电路的是光敏元件,故是光敏传感器。
故选:C。
【点评】本题关键从题意读出:夜幕降临时,路边上的路灯就会自动亮起;从而得到传感器的种类,基础题.
二.多选题(共11小题)
13.(2020秋•南京期末)下列关于传感器说法中正确的是( )
A.话筒是一种常用的声传感器,其作用是将电信号转换为声信号
B.电子秤所使用的测力装置是力传感器,它是把力信号转化为电压信号
C.电熨斗能自动控制温度的原因是它装有双金属片,这种双金属片的作用是控制电路的通断
D.光敏电阻能够把光照强弱这个光学量转换为电阻这个电学量
【分析】传感器是能感受规定的被测量并按照一定的规律转换成可用信号的器件或装置,通常由敏感元件和转换元件组成。传感器能满足信息的传输、处理、存储、显示、记录和控制等要求,它是实现自动检测和自动控制的首要环节;光敏电阻是将光信号转化为电信号。
【解答】解:A、话筒是一种常用的声波传感器,其作用是声信号转换为电信号,故A错误;
B、力传感器在电子秤中的应用电子秤所使用的测力装置是力传感器,它是把力信号转化为电压差信号,故B正确;
C、电熨斗能够自动控制温度的原因是它装有双金属片温度传感器,这种传感器的作用是控制电路的通断。故C正确;
D、光敏电阻的工作原理实际上是传感器把光信号转换成电信号,故D正确。
故选:BCD。
【点评】本题考查的知识点是传感器,但是不同的传感器有不同的具体应用,要具体问题具体分析,要在平时学习中不断积累。
14.(2019秋•武汉期末)如图所示,在电路中接一段钨丝(从旧日光灯管中取出),闭合开关,灯泡正常发光,当用打火机给钨丝加热时灯泡亮度明显变暗,根据钨丝的上述特性,可用钨丝来制作一个温度传感器,下面的说法中正确的是( )
A.该传感器利用了钨丝的化学性质
B.该传感器利用了钨丝电阻随温度变化而变化的特性
C.该传感器能够把热学量(温度)转换为电学量(电阻)
D.该传感器能够把电学量(电阻)转换为热学量(温度)
【分析】金属导体的电阻随温度的升高而增大,温度的变化导致电阻值的变化,所以该传感器能够把热学量温度转换为电学量电阻.
【解答】解:由题目中的实验现象可知,钨丝的电阻随温度的升高而增大,随温度的降低而减小,利用该特性可以制成温度传感器,传感器能够把温度这个热学量转换为电阻这个电学量。故B、C正确,A、D错误。
故选:BC。
【点评】本题考查的知识点是传感器,但是不同的传感器有不同的具体应用,要牢记常用传感器的工作原理、特性及在实践中的应用要在平时学习中不断积累.
15.(2019春•东胜区校级月考)如图所示,用小灯泡模仿光控电路,AY之间为斯密特触发器,RG为光敏电阻,R1为可变电阻;J为继电器的线圈,Ja为它的常开触点。下列说法正确的是( )
A.天色变暗时,A端输入高电平,继电器吸引Ja,路灯点亮
B.要想在天色更暗时路灯才会点亮,应把R1的阻值调大些
C.要想在天色更暗时路灯才会点亮,应把R1的阻值调小些
D.二极管的作用是继电器释放Ja时提供自感电流的通路,防止损坏集成电路
【分析】当光较强时,光敏电阻较小,电势差较小,A端电势较小,Y端电势较高,路灯不亮。反之,路灯亮。通过增大R1,使得RG相对变小,需天更暗时,阻值才较大,A端电势高,路灯才会亮。
【解答】解:A、光较暗时,光敏电阻较大,则RG两端的电势差较大,则A端的电势较高,A端输入高电平,继电器吸引Ja,路灯点亮。故A正确。
B、C、当A端电势较高时,路灯会亮,为了天更暗时路灯才会亮,可以将R1的阻值调大些。故B正确;C错误;
D、由电路的结构特点可知,二极管的作用是继电器释放Ja时提供自感电流的通路,防止损坏集成电路,故D正确。
故选:ABD。
【点评】该题考查传感器的特点与应用,解决本题的关键知道非门的特点是输入状态和输出状态完全相反。
16.(2019春•玉林期中)在一些学校教室为了保证照明条件,采用智能照明系统,在自然光不足时接通电源启动日光灯,而在自然光充足时,自动关闭日光灯,其原理图如图所示.R为一光敏电阻,L为一带铁芯的螺线管,在螺线管上方有一用细弹簧系着的轻质衔铁,一端用铰链固定在墙上可以自由转动,另一端用一绝缘棒链接两动触头.有关这套智能照明系统工作原理描述正确的是( )
A.光照越强,光敏电阻阻值越大,衔铁被吸引下来
B.在光线不足时,光敏电阻阻值变大,衔铁被弹簧拉上去
C.上面两接线柱应该和日光灯电路连接
D.下面两接线柱应该和日光灯电路连接
【分析】光照越强时光敏电阻阻值越小;在光线不足时,光敏电阻阻值变大,然后结合闭合电路的欧姆定律分析即可.
【解答】解:A、根据光敏电阻的特点可知,光照越强,光敏电阻阻值越小,则电路中的电流值越大,衔铁被吸引下来。故A错误;
B、根据光敏电阻的特点可知,在光线不足时,光敏电阻阻值变大,电路中的电流值减小,衔铁被弹簧拉上去。故B正确;
C、D、根据题意可知,在自然光不足时接通电源启动日光灯,在自然光充足时,自动关闭日光灯,结合A、B的分析可知,当衔铁被弹簧拉上去时,照明电路被接通,所以上面两接线柱应该和日光灯电路连接。故C正确,D错误。
故选:BC。
【点评】本题考查了光敏电阻在日常生活中的应用,解答的关键是牢记光敏电阻的特点,并能够结合闭合电路欧姆定律去分析.
17.(2019春•桥东区校级期中)如图所示为电熨斗的结构图,下列关于电熨斗的说法正确的是( )
A.电熨斗能自动控制温度主要利用了双金属片,两片金属的膨胀系数相同
B.常温下,上下触点是闭合的;温度过高时,双金属片发生弯曲使上下触点分离
C.需要较高温度熨烫时,要调节温度旋钮,使升降螺丝下移并推动弹性铜片下移
D.电熨斗中的双金属片是一种半导体材料
【分析】了解双金属片的特点:利用不同膨胀系数的金属片做成,当温度升高时,金属片向膨胀系数小的发生弯曲,触点断开;当温度降低时,金属片向膨胀系数大的发生弯曲,触点不断开;调节温度原理根据金属片的在电路中的连接有关.
【解答】解:A、当温度升高时,金属片向膨胀系数小的发生弯曲,触点断开,故双金属片上层金属的膨胀系数大于下层金属片,故A错误;
B、常温下,上下触点接触;温度过高时,双金属片发生弯曲使上下触点分开,起到调温作用,故B正确;
C、需要较高温度熨烫时,要调节调温旋钮,使升降螺丝下移并推动弹性铜片下移,当温度升到较高,金属片发生弯曲较厉害触点才断开,故C正确;
D、双金属片是一种导体材料,故D错误;
故选:BC。
【点评】考查了双金属片传感器的工作原理,知道双金属温度传感器是利用金属的热胀冷缩的物理特性制成的.
18.(2019春•丘北县期末)关于传感器的作用,下列说法中正确的有( )
A.通常的传感器可以直接用来进行自动控制
B.传感器可以用来采集信息
C.传感器可以将感受到的一些信号转换为电学量
D.传感器可以将所有感受到的信号都转换为电学量
【分析】传感器作为一种将其它形式的信号与电信号之间的转换装置,在我们的日常生活中得到了广泛应用,不同传感器所转换的信号对象不同,我们应就它的具体原理进行分析.
【解答】解:A、传感器一定是通过非电学量转换成电学量来传递信号的,不能实现自动控制,所以A错误;
B、由于传感器可将非电学量转换成电学量,因此传感器也可以用来采集信息,所以B正确;
C、传感器可以将感受到的一些信号转换为电学量,比如:光敏电阻在有光照射时,电阻会变小,所以C正确,D错误;
故选:BC。
【点评】传感器能够将其他信号转化为电信号,它们在生产生活中应用非常广泛,在学习中要注意体会.
19.(2018春•溧水区校级期中)下列关于传感器的说法正确的是( )
A.热敏电阻是把温度这个热学量转化为电阻这个电学量
B.金属热电阻的电阻率随温度的升高而减小
C.电熨斗中的双金属片是温度传感器
D.霍尔元件是能够把磁学量磁感应强度转换为电压的传感元件
【分析】传感器作为一种将其它形式的信号与电信号之间的转换装置,在我们的日常生活中得到了广泛应用,不同传感器所转换的信号对象不同,我们应就它的具体原理进行分析。
【解答】解:A、热敏电阻能够把温度这个热学量转换为电阻这个电学量,且随着温度升高,其电阻在减小,故A正确;
B、金属热电阻的电阻率随温度的升高而增大,故B错误;
C、电熨斗中的双金属片是利用了温度传感器;利用了热胀冷缩的原理,故C正确;
D、霍尔元件是能够把磁学量磁感应强度转换为电压的传感元件,故D正确。
故选:ACD。
【点评】传感器能够将其他信号转化为电信号,它们在生产生活中应用非常广泛,在学习中要注意体会;明确半导体材料的应用。
20.(2018春•菏泽期中)关于传感器,下列说法正确的是( )
A.光敏电阻在有光照射时,电阻会变大
B.压力传感器是将力学量转化为电学量的装置
C.传感器是将非电学量转化为电学量的装置
D.传感器广泛应用于信息采集系统
【分析】传感器作为一种将其它形式的信号与电信号之间的转换装置,在我们的日常生活中得到了广泛应用,不同传感器所转换的信号对象不同,我们应就它的具体原理进行分析。
【解答】解:A、光敏电阻在有光照射时,电阻会变小,故A错误;
B、压力传感器是将力学量转化为电学量的装置,故B正确;
C、传感器一定是通过非电学量转换成电学量来传递信号的,故C正确;
D、现在传感器广泛应用于信息采集系统,代替人完成很多工作,故D正确。
故选:BCD。
【点评】传感器能够将其他信号转化为电信号,它们在生产生活中应用非常广泛,在学习中要注意体会。
21.(2017秋•周口期末)电熨斗已经走进千家万户,特别是服装店更离不开它,现在的电熨斗具有自动控制温度功能,可以通过双金属片来控制电路的通断。如图为电熨斗的结构示意图,关于电熨斗的控制电路正确的是( )
A.常温下,电熨斗的上下触点应该是分离的
B.图中双金属片上层的膨胀系数大于下层金属片的膨胀系数
C.熨烫棉麻衣物时,应旋转调温旋钮,使升降螺钉上升
D.熨烫丝绸衣物时,应旋转调温旋钮,使升降螺钉上升
【分析】本题根据双金属片的特点分析。双金属片利用不同膨胀系数的金属片做成,当温度升高时,金属片向膨胀系数小的发生弯曲,触点断开;当温度降低时,金属片向膨胀系数大的发生弯曲,触点不断开;调节温度原理根据金属片的在电路中的连接有关。
【解答】解:A、常温下,上下触点接触;温度过高时,双金属片发生弯曲使上下触点分开,起到调温作用,故A错误;
B、当温度升高时,金属片向膨胀系数小的发生弯曲,触点断开,故双金属片上层金属的膨胀系数大于下层金属片,故B正确;
C、熨烫棉麻衣物时,需要较高温度熨烫,要调节调温旋钮,使升降螺丝下移并推动弹性铜片下移,当温度升到较高,金属片发生弯曲较厉害触点才断开,故C错误;
D、由上分析知,熨烫丝绸衣物时,应旋转调温旋钮,使升降螺钉上升,故D正确;
故选:BD。
【点评】解决本题的关键要理解双金属片传感器的工作原理,了解其特点。
22.(2018•宿迁学业考试)下列仪器使用物理传感器的是( )
A.红外测温仪 B.血常规分析仪
C.酒精测试仪 D.酸度计
【分析】传感器是能感受规定的被测量并按照一定的规律转换成可用信号的器件或装置,通常由敏感元件和转换元件组成.传感器能满足信息的传输、处理、存储、显示、记录和控制等要求,它是实现自动检测和自动控制的首要环节.
【解答】解:A、红外测温仪是通过将温度转换成电信号,从而显示温度的高低。故A正确;
B、血常规分析仪是对血液进行的全血细胞分析,与物理传感器的原理无关。故B错误;
C、酒精测试仪的原理是如果测试到的酒精气体浓度越大传感器电阻越小,根据欧姆定律可知电路中的电流的变化和电压表示数的变化。故C正确;
D、酸度计是采用电位分析法测量PH值的,与物理传感器有关。故D正确。
故选:ACD。
【点评】该题考查常见的传感器,要牢记常见的物理传感器有超声波传感器、红外传感器、光电传感器等.
23.(2018春•宁波期末)如图所示,电容式触摸屏的构造主要是在玻璃屏幕上镀一层透明的薄膜导体层,再在导体层外加上一块保护玻璃,电容式触摸屏在触摸屏四边均镀上狭长的电极,在导体层内形成一个低电压交流电场.在触摸屏幕时,由于人体是导体,手指与内部导体层间会形成一个特殊电容(耦合电容),四边电极发出的电流会流向触点,而电流强弱与手指到电极的距离成正比,位于触摸屏后的控制器便会计算电流的比例及强弱,准确算出触摸点的位置.由以上信息可知( )
A.电容式触摸屏的两极板分别是导体层和手指
B.当用手触摸屏幕时,手指与屏的接触面积越大,电容越大
C.当用手触摸屏幕时,手指与屏的接触面积越大,电容越小
D.如果用带了手套的手触摸屏幕,照样能引起触摸屏动作
【分析】当手触摸电容触摸屏时,手指和工作面形成一个电容器,改变手指的压力或接触面积,都能改变电容.根据电容的决定因素分析.
【解答】解:A、据题意知,人是导体,人的手指和电容触摸屏上形成电容;故A正确;
B、由平行板电容器的决定式可知,接触面积增大时,电容增大;故B正确,C错误;
D、绝缘手套与工作面不能形成一个电容器,所以不能在电容屏上进行触控操作,故D错误。
故选:AB。
【点评】本题是信息题,要读懂题意,明确基本的工作原理,同时要掌握电容与正对面积,板间距离的关系,从而进行分析.
三.填空题(共2小题)
24.(2020•天心区校级模拟)如图甲所示,为热敏电阻的R﹣t图象,图乙为用此热敏电阻R和继电器组成的一个简单恒温箱温控电路,继电器的电阻为100Ω.当线圈的电流大于或等于20mA时,继电器的衔铁被吸合.为继电器线圈供电的电池的电动势E=9.0V,内阻可以不计.图中的“电源”是恒温箱加热器的电源.则
(1)应该把恒温箱内的加热器接在 A、B (填“A、B端”或“C、D端”).
(2)如果要使恒温箱内的温度保持50℃,可变电阻R′的阻值应调节为 260 Ω.
【分析】理解热敏电阻R和继电器组成的一个简单恒温箱温控电路,满足动作条件.
【解答】解:(1)由图知,热敏电阻R的阻值随温度的升高而减小,由闭合电路欧姆定律得,干路电流增大,当大到继电器的衔铁被吸合时的电流,恒温箱内的加热器,停止加热,故恒温箱内的加热器接在A、B端,
(2)当恒温箱内的温度保持50℃,应调节可变电阻R′的阻值使电流达到20mA,由闭合电路欧姆定律得,,即
即可变电阻R′的阻值应调节为 260Ω.
故答案为(1)A、B (2)260Ω
【点评】考查了电磁继电感器的工作原理,闭合电路欧姆定律的综合应用.
25.(2017秋•琼山区校级期末)(1)在海南省人民医院常用X光机检查人体内部器官,X光机利用了X射线的 。(将正确选项前的字母填入空格中)。
A.灭菌消毒作用 B.强穿透能力。
(2)美丽的海口西海岸路灯晚上灯光璀璨,白天自动熄灭,它的自动控制电路使用了 传感器?(将正确选项前的字母填入空格中)。
A.热敏传感器 B.光敏传感器。
【分析】了解各种光线的特点后作出判断,知道X射线具有较强的穿透性进而确定其作用和用途;光敏电阻随光照强弱不同,电阻不同,从而实现自动控制电路。
【解答】解:(1)X射线具有较强的穿透能力,常在医疗上用来检查身体,故B正确,A错误。
故答案为:B。
(2)夜幕降临,路边上的路灯自动亮起,白天自动熄灭,说明控制电路的是光敏元件,故是光敏传感器,故A错误,B正确。
故答案为:B
【点评】分清X射线的作用和用途;传感器能够将其他信号转化为电信号,在生活中应用广泛,学习时要注意积累。
四.实验题(共3小题)
26.(2021春•扶余市月考)如图所示,图甲为热敏电阻的R﹣t图象,图乙为用此热敏电阻R和继电器组成的一个简单恒温箱温控电路,继电器的电阻为100Ω.当线圈的电流大于或等于20mA时,继电器的衔铁被吸合.为继电器线圈供电的电池的电动势E=9.0V,内阻可以不计.图中的“电源”是恒温箱加热器的电源.则:
(1)应该把恒温箱内的加热器接在 A、B端 (选填“A、B端”或“C、D端”).
(2)如果要使恒温箱内的温度保持50℃,可变电阻R'的阻值应调节为 260 Ω.
【分析】理解热敏电阻R和继电器组成的一个简单恒温箱温控电路,满足动作条件.
【解答】解:(1)恒温箱内的加热器应该接在A、B端.当线圈中的电流较小时,继电器的衔铁在上方,恒温箱的加热器处于工作状态,恒温箱内温度升高.
(2)随着恒温箱内温度升高,热敏电阻R的阻值变小,则线圈中的电流变大,当线圈中的电流大于或等于20mA时,继电器的衔铁被吸到下方来,使恒温箱加热器与电源断开,加热器停止工作,恒温箱内温度降低.随着恒温箱内温度降低,热敏电阻R的阻值变大,则线圈中的电流变小,当线圈的电流小于20mA时,继电器的衔铁又被释放到上方,则恒温箱加热器又开始工作,这样就可以使恒温箱内保持在某一温度.要使恒温箱内的温度保持50℃,即50℃时线圈内的电流为20mA.由闭合电路欧姆定律I=,r为继电器的电阻.由题图甲可知,50℃时热敏电阻的阻值为90Ω,所以R'=﹣R﹣r=260Ω.
故答案为:(1)A、B端;(2)260.
【点评】考查了电磁继电感器的工作原理,闭合电路欧姆定律的综合应用.
27.(2020•上海模拟)如图所示为“用DIS实验系统研究物体的加速度与力的关系”的实验装置,该实验需要使用 位移 传感器;实验中应保持 小车质量 不变。
【分析】验证牛顿第二定律的实验,要用控制变量法进行研究,据此分析即可。
【解答】解:要测量加速度,需要测量物体的位移,所以该实验需要使用位移传感器;
影响加速度的因素有物体的质量,以及物体受到的外力等因素,所以要研究力与加速度的关系,需要控制质量恒定不变。
故答案为:位移,小车质量;
【点评】本题要懂得控制变量法,能够知道解决实验问题首先要掌握该实验原理,了解实验的操作步骤。
28.(2020春•新建区校级月考)如图所示,图甲为热敏电阻的R﹣t图象,图乙为用此热敏电阻R和继电器组成的一个简单恒温箱温控电路,继电器的电阻为100Ω.当线圈的电流大于或等于20mA时,继电器的衔铁被吸合.为继电器线圈供电的电池的电动势 E=9.0V,内阻不计.图中的“电源”是恒温箱加热器的电源.
(1)应该把恒温箱内的加热器接在 A、B端 (填“A、B 端”或“C、D 端”).
(2)如果要使恒温箱内的温度保持在 100℃,可变电阻 R′的阻值应调节为 300 Ω.
【分析】(1)当温度低的时候,电路与AB相连,此时加热器要工作,所以加热器的电路要与AB相连;
(2)要使恒温箱内的温度保持 100℃,当温度达到100℃时,电路就要断开,即电路要达到20mA.根据闭合电路欧姆定律即可求得电阻的大小.
【解答】解:(1)当温度较低的时候,热敏电阻的电阻较大,电路中的电流较小,此时继电器的衔铁与AB部分连接,此时是需要加热的,恒温箱内的加热器要工作,所以该把恒温箱内的加热器接在A、B 端.
(2)当温度达到100℃时,加热电路就要断开,此时的继电器的衔铁要被吸合,即控制电路的电流要到达20mA=0.02A,
根据闭合电路欧姆定律可得:I=,
即:0.02=,
解得 R′=300Ω.
故答案为:(1)A、B端; (2)300
【点评】在解答本题的时候要分析清楚,控制电路和加热电路是两个不同的电路,只有当温度较低,需要加热的时候,加热电路才会工作,而控制电路是一直通电的.
五.计算题(共1小题)
29.(2020秋•荔湾区校级月考)如图所示为一种常见的身高、体重测量仪。测量仪顶部向下发射波速为v的超声波,超声波经反射后返回,被测量仪接收,测量仪记录发射和接收的时间间隔。质量为M0的测重台置于压力传感器上,传感器输出电压与作用在其上的压力成正比。当测重台没有站人时,测量仪记录的时间间隔为t0,输出电压为U0,某同学站上测重台,测量仪记录的时间间隔为t,输出电压为U,求该同学的身高和质量。
【分析】由速度与时间可确定出距离,距离之差为人的高度;由输出电压与作用在其上的压力成正比知U=kG总,确定出k即可确定重力G,从而确定质量
【解答】解:设身高体重测量仪高度为L,人的身高为h,质量为m。
当测重台上没有站人时,根据超声波的速度和位移关系得:vt0=2L
当测重台上站人时,可得:vt=2(L﹣h)
联立解得:;
根据传感器输出电压与作用在其上的压力成正比得:U0=kM0g
当测重台上站人时:U=k(M0+m)g
解得:。
答:该同学的身高为,质量为。
【点评】本题为传感器类问题的应用,解题的关键在于明确题意,由题找出对应的信息再结合所学物理规律即可求解,注意在求身高要注意取单程时间,求质量要明确压力等于重力.
六.解答题(共1小题)
30.(2019春•华安县校级期末)传感器担负着信息的采集任务,在自动控制中发挥着重要作用,传感器能够将感受到的物理量(如温度、光、声等)转换成便于测量的量(通常是电学量)。例如热敏传感器,主要是应用了半导体材料制成的热敏电阻将热学量转换为电学量,热敏电阻随温度变化的图象如图甲所示,图乙是由热敏电阻R1作为传感器制作的简单自动报警器线路图,问:
(1)为了使温度过高时报警器铃响,c应接在 a (填“a”或“b”)。
(2)若使启动报警的温度提高些,应将滑动变阻器滑片P点向 左 移动(填“左”或“右”)。
(3)直流电源电动势为18V(内阻不计),热敏电阻R1达到100℃电阻大小为600Ω.流过热敏电阻R1的电流超过Ic时就会报警,Ic为10mA,则滑动变阻器应选择 C
A.R2(0﹣200Ω) B.R2(0﹣1000Ω) C.R2(0﹣2000Ω)
【分析】利用半导体的特殊性能,可以做出方便人们生活的物品,例如热敏电阻可以用在自动灭火装置上。根据热敏电阻的阻值随温度的变化而变化,因此使电路形成通路,并改变其中一个电阻的温度。根据闭合电路欧姆定律Ic=,代入数据解得R,判定滑动变阻器的最大值。
【解答】解:(1)根据图甲坐标系中曲线的趋势可以得出,电阻随温度的升高而减小,因此热敏电阻的阻值随温度的升高而减小,为了使温度过高时发送报警信息,则热敏电阻阻值最小,开关c应该接在a处,
(2)若使报警的最低温度提高些电路中电阻增大,则滑动变阻R应将P点向左移动。
(3)根据闭合电路欧姆定律Ic=
代入数据解得R=1200Ω.所以滑动变阻器要选 0﹣2000Ω的,故选:C
故答案为:(1)a (2)左;(3)C
【点评】本题考查学生对生活中半导体具体实例的了解情况。此外本题通过影响电阻的因素的实验,考查学生识图能力以及分析问题和解决问题的能力。
人教版 (2019)选择性必修 第二册3 利用传感器制作简单的自动控制装置随堂练习题: 这是一份人教版 (2019)选择性必修 第二册3 利用传感器制作简单的自动控制装置随堂练习题,共4页。试卷主要包含了传感器及其工作原理,光敏电阻,金属热电阻和热敏电阻,电阻应变片等内容,欢迎下载使用。
高中物理人教版 (2019)选择性必修 第二册3 利用传感器制作简单的自动控制装置课时训练: 这是一份高中物理人教版 (2019)选择性必修 第二册3 利用传感器制作简单的自动控制装置课时训练,共4页。试卷主要包含了传感器及其工作原理,光敏电阻,金属热电阻和热敏电阻,电阻应变片等内容,欢迎下载使用。
高中物理人教版 (2019)选择性必修 第二册第四章 电磁振荡与电磁波1 电磁振荡优秀复习练习题: 这是一份高中物理人教版 (2019)选择性必修 第二册第四章 电磁振荡与电磁波1 电磁振荡优秀复习练习题,共28页。试卷主要包含了电场振荡的产生及能量变化,电磁振荡的周期和频率等内容,欢迎下载使用。

