物理选择性必修 第二册第四章 电磁振荡与电磁波4 电磁波谱精品当堂达标检测题
展开一、电磁波谱
1.电磁波谱:按电磁波的波长大小或频率高低的顺序排列成谱,叫作电磁波谱.
2.按照波长从长到短依次排列为无线电波、红外线、可见光、紫外线、X射线、γ射线.不同的电磁波由于具有不同的波长(频率),具有不同的特性.
二、电磁波的特性及应用
1.无线电波:波长大于1 mm(频率低于300 GHz)的电磁波称作无线电波,主要用于通信、广播及其他信号传输.
雷达是利用电磁波遇到障碍物要发生反射,以此来测定物体位置的无线电设备,其利用的是波长较短的微波.
2.红外线
(1)红外线是一种光波,波长比无线电波短,比可见光长.
(2)所有物体都发射红外线,热物体的红外辐射比冷物体的红外辐射强.
(3)红外线的应用主要有红外遥感和红外体温计.
3.可见光:可见光的波长在400~760 nm之间.
4.紫外线
(1)波长范围在5~370_nm之间,不能引起人的视觉.
(2)具有较高的能量,应用于灭菌消毒,具有较强的荧光效应,用来激发荧光物质发光.
5.X射线和γ射线
(1)X射线波长比紫外线短,有很强的穿透本领,用来检查金属构件内部有无裂纹或气孔,医学上用于检查人体的内部器官.
(2)γ射线波长比X射线更短,具有很高的能量,穿透力更强,医学上用来治疗某些癌症,工业上也可用于探测金属构件内部是否有缺陷.
技巧点拨
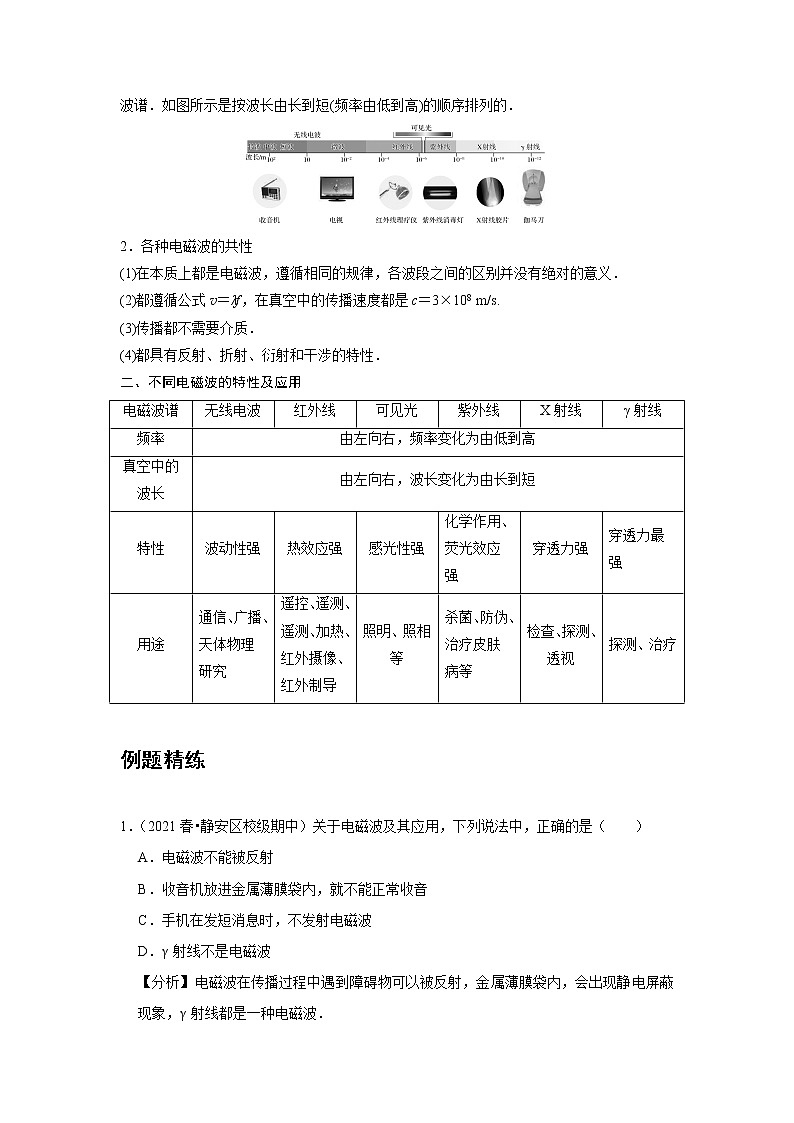
一、电磁波谱
1.电磁波谱及介绍
无线电波、红外线、可见光、紫外线、X射线、γ射线合起来便构成了范围非常广阔的电磁波谱.如图所示是按波长由长到短(频率由低到高)的顺序排列的.
2.各种电磁波的共性
(1)在本质上都是电磁波,遵循相同的规律,各波段之间的区别并没有绝对的意义.
(2)都遵循公式v=λf,在真空中的传播速度都是c=3×108 m/s.
(3)传播都不需要介质.
(4)都具有反射、折射、衍射和干涉的特性.
二、不同电磁波的特性及应用
例题精练
1.(2021春•静安区校级期中)关于电磁波及其应用,下列说法中,正确的是( )
A.电磁波不能被反射
B.收音机放进金属薄膜袋内,就不能正常收音
C.手机在发短消息时,不发射电磁波
D.γ射线不是电磁波
2.(2021•浙江二模)电磁波在生活中有着广泛的应用,下列说法正确的是( )
A.雷达是利用无线电波中的长波来测定物体位置
B.太阳辐射在黄绿光附近辐射最强,人眼对黄绿光最敏感
C.在电磁波的发射技术中,使载波随各种信号而改变的技术叫调谐
D.紫外线的波长比可见光的波长更长,具有较高的能量,可以用来灭菌消毒
随堂练习
1.(2021•奉贤区二模)我国研制的反隐身米波雷达发射无线电波的波长在1~10m范围内,该无线电波与可见光相比,有( )
A.更长的波长B.更高的频率C.更大的速度D.更多的能量
2.(2021•黄浦区二模)下列电磁波中,从原子核内部发射出来的是( )
A.红外线B.无线电波C.γ射线D.X射线
3.(2020春•聊城期末)关于电磁波及其应用,下列说法不正确的是( )
A.紫外线能使很多物质发出荧光,具有杀菌作用
B.雷达是通过发射和接收无线电波来判断远处物体的方位
C.β射线有较强的穿透能力,是一种电磁波
D.γ射线的穿透力很强,在工业中可用来探伤或流水线的自动控制
综合练习
一.选择题(共20小题)
1.(2020•天津模拟)当前,新型冠状病毒正在威胁着全世界人民的生命健康,红外测温枪在疫情防控过程中发挥了重要作用。红外线是电磁波,下列关于电磁波的说法错误的是( )
A.一切物体都在不停地发射红外线
B.紫外线有助于人体合成维生素D
C.医学上用X射线透视人体,检查体内病变等
D.光在真空中运动的速度在不同的惯性系中测得的数值可能不同
2.(2020秋•宁县校级期中)电磁波最重要、最广泛的应用是信息传递,最先应用的是( )
A.电视B.雷达C.无线电广播D.无线电报
3.(2020•海淀区校级模拟)图为手机信号屏蔽器。手机信号屏蔽器主要针对各类考场、加油站、军事重地等禁止使用手机的场所。手机工作时,是在一定频率范围内,手机和基站通过无线电波联系起来,完成数据和声音的传输。针对这种通讯原理,手机信号屏蔽器在工作过程中以一定的速度从手机通信所使用的频率的底端向高端扫描,在扫描过程中向手机发送一定频率的电磁波信号,使手机不能与基站建立正常的联系,从而对手机形成干扰。对于手机信号屏蔽器的工作过程,下列说法中正确的是( )
A.手机信号屏蔽器是利用静电屏蔽的原理来工作的
B.手机信号屏蔽器是利用电磁感应的原理来工作的
C.手机信号屏蔽器工作时能阻止基站发出的电磁波传播到限制场所内
D.手机信号屏蔽器是通过发射电磁波干扰手机工作来达到目的
4.(2021春•荔湾区校级期中)微波炉中放一个鸡蛋,先被加热的是( )
A.炉内空气B.蛋壳C.蛋黄D.同时被加热
5.(2021春•西城区校级期中)关于各种电磁波的性质比较,下列说法中正确的有( )
A.由于红外线的波长比可见光长,所以比可见光更难发生干涉、衍射
B.由于γ射线的波长太短了,所以根本无法发生干涉、衍射
C.无论哪一种电磁波,在真空中的传播速度都相同
D.γ射线的穿透能力最强,所以最适于用来透视人体,检查骨骼和其它病变情况
6.(2021春•丽水月考)2020年4月10日,天文学家宣布首次直接拍摄到黑洞的照片。为了得到这张照片,天文学家动用了遍布全球的8个毫米/亚毫米波射电望远镜,组成了一个“事件视界望远镜”,下列说法正确的是( )
A.紫外线的波长大于毫米波
B.若用光学望远镜拍摄,所得的黑洞照片会更清晰
C.射电望远镜所接收的射电波是电磁波的一部分
D.射电望远镜所接收的毫米波能被人眼直接看到
7.(2021春•爱民区校级期中)按波长由小到大的顺序,电磁波谱的排列情况是( )
A.红外线、无线电波、紫外线、可见光、γ射线、X射线
B.无线电波、红外线、可见光、紫外线、X射线、γ射线
C.γ射线,x射线、紫外线、可见光、红外线、无线电波
D.无线电波、紫外线、可见光、红外线、X射线、γ射线
8.(2020•杜集区学业考试)下列关于电磁波的说法正确的是( )
A.电磁波不具有能量
B.Χ射线和γ射线都不是电磁波
C.电磁波在真空中的传播速度等于光速
D.不同频率的电磁波在真空中的波长都相等
9.(2021春•青山区校级期末)下列各组电磁波,按频率由高到低的正确排列顺序是( )
A.无线电波、红外线、可见光、X射线
B.X射线、红外线、可见光、无线电波
C.X射线、可见光、红外线、无线电波
D.无线电波、可见光、红外线、X射线
10.(2020•广东学业考试)下列电器下作时主要利用电磁波使物体发热的是( )
A.电熨斗B.微波炉C.电饭锅D.电热水器
11.(2021春•天心区校级期中)下列过程中没有利用电磁波的是( )
A.电视机接收卫星电视信号
B.移动电话通话
C.雷达发现飞机
D.电风扇通电后正常运转
12.(2021春•南阳期中)下列说法正确的是( )
A.光的偏振现象说明光具有波动性并且说明了光是纵波
B.3D 电影的播放和观看是利用了光的色散
C.真空中的光速在不同的惯性参考系中都是相同的
D.遥控器都是利用紫外线工作的
13.(2020•北京一模)移动支付已经成了中国的一个名片,常见的移动支付有微信支付、支付宝等。微信支付的流程有多种,可以是商家提供一个二维码,支付方用手机扫码后输入金额、密码并确认即可完成支付;也可以由支付方打开微信点击“我”、“钱包”、“收付款”向商家提供一个条形码,商家输入金额后用红外扫码器扫描条形码并完成相应的操作即可完成支付。下列说法正确的是( )
A.商家提供的二维码含有商家账户信息
B.商家提供的二维码含有商家账户信息和支付金额信息
C.支付方提供的条形码含有支付金额信息
D.支付方提供的条形码含有商家账户信息
14.(2020•淮安学业考试)下列说法正确的是( )
A.光波不是电磁波
B.电磁炉是利用涡流加热的
C.用陶瓷容器盛放食物可在电磁炉上加热
D.电脑磁盘不是用磁粉记录信息
15.(2020秋•林芝县校级月考)下列说法正确的是( )
A.红光的折射率比紫光的折射率大
B.光从空气射入介质后,光的频率发生改变
C.绿光比红光更容易发生全反射
D.在同一介质中传播时,蓝光比红光的传播速率大
16.(2020•重庆学业考试)北斗卫星导航系统在定位时,接收器需要获得卫星发送的信号。卫星发送的是( )
A.中子B.声波C.电磁波D.电子
17.(2020•湖南学业考试)电磁波是一个很大的家族,有的波长长,有的波长短,不同波长的电磁波在生活中有不同的应用,下列关于电磁波的应用的说法中错误的是( )
A.微波炉是利用可见光来加热食物的
B.利用紫外线能灭菌消毒制作紫外线消毒柜
C.用红外线遥感可以在飞机或人造地球卫星上勘测地热、监视森林火情
D.X射线能够穿透物质,可以用来检查人体内部器官
18.(2021春•海淀区校级期末)关于电磁波,下列说法中正确的是( )
A.X射线可用于医院里的消毒杀菌和地铁站的安检
B.γ射线是原子内层电子受激发而产生的,医学上用它治疗癌症
C.一切物体都可以产生红外线,红外线可用于加热、遥控和遥感
D.电磁波谱按粒子性从强到弱依次为γ射线、X射线、β射线、可见光、红外线和无线电波
19.(2021春•朝阳区期末)无线电波的干涉可用于飞机降落导航.如图所示,两个可发射无线电波的天线a、b固定于飞机跑道两侧,它们类似于杨氏干涉实验中的双缝.天线a发出波长为λ1和λ2的无线电波,同时天线b也发出波长为λ1和λ2的无线电波.无线电波在空间发生干涉,强弱分布稳定.飞机降落的过程中,当接收到λ1和λ2的信号都保持最强时,表明飞机已对准跑道.下列说法中正确的是( )
A.导航利用了λ1与λ2两种无线电波之间的干涉
B.天线a、b必须相对于飞机跑道对称
C.λ1与λ2两列无线电波必须一样强
D.两种无线电波的波长之比应为整数比
20.(2021春•双流县校级月考)下列关于电磁振荡、电磁波及相关应用的说法,正确的是( )
A.LC振荡电路中磁场能转化成电场能时,电容器处在放电状态
B.变化的电场一定产生变化的磁场,形成由近向远传播的电磁波
C.用紫外线照射人民币中的防伪标志以判定人民币的真假利用了紫外线的化学作用
D.雷达定位问题的位置了利用电磁波谱中的微波
二.多选题(共10小题)
21.(2020•江苏)电磁波广泛应用在现代医疗中。下列属于电磁波应用的医用器械有( )
A.杀菌用的紫外灯
B.拍胸片的X光机
C.治疗咽喉炎的超声波雾化器
D.检查血流情况的“彩超”机
22.(2020秋•宣化区校级月考)下列关于电磁波谱的说法中,正确的是( )
A.夏天太阳把地面晒得发热是因为可见光的热效应在各种电磁波中是最强的
B.验钞机验钞票真伪体现了紫外线的荧光作用
C.利用雷达测出发射微波脉冲及接收到脉冲的时间间隔可以确定雷达和目标的距离
D.电磁波谱中最难发生衍射的是X射线
23.(2020秋•福田区月考)以下应用技术中,没有利用电磁波技术的是( )
A.无线电广播B.移动电话C.电动车D.白炽灯
24.(2021春•武邑县校级期末)下列各组电磁波,其衍射能力由弱到强的排列顺序正确的是( )
A.红外线、可见光、紫外线、γ射线
B.γ射线、可见光、红外线、无线电波
C.可见光、红外线、伦琴射线、γ射线
D.伦琴射线、紫外线、可见光、红外线
25.(2020秋•东莞市月考)下列说法中正确的是( )
A.对于相同质量的核燃料,重核裂变比轻核聚变产生的核能多
B.卢瑟福通过α粒子散射实验提出了原子的核式结构模型
C.在电磁波谱中,红外线、紫外线、x射线是按照波长由长到短排列的
D.汤姆逊对阴极射线的研究揭示了原子只能处于一系列不连续的能量状态中
26.(2021春•西城区校级期末)关于各种电磁波的性质比较,下列说法中正确的有( )
A.由于红外线的波长比可见光长,所以红外线比可见光更容易发生干涉、衍射
B.由于γ射线的波长太短了,所以根本无法发生干涉、衍射
C.α、β、γ三种射线中,α、β射线不属于电磁波
D.γ射线的穿透能力最强,所以最适合用来透视人体,检查骨骼和其它病变情况
27.(2021春•绵阳期末)关于电磁波及其应用,下列说法正确的是( )
A.麦克斯韦第一次用实验证实了电磁波的存在
B.电磁波是机械波,需要靠介质传播
C.共享单车的GPS卫星定位,是用无线电波实现的
D.医学上的“γ刀”实际就是指γ射线
28.(2021春•海淀区校级月考)关于电磁波的作用,下列说法正确的是( )
A.用红外热像仪检测通过它的发热病人,是利用了物体在不同温度下发射的红外线的频率和强度不同
B.无线电波用于通信、广播及其他信号传输
C.红外遥感技术利用了红外线的显著热效应
D.验钞机之所以利用紫外线验钞是因为紫外线具有荧光效应
29.(2021春•昌平区期末)关于电磁波,下列说法中正确的是( )
A.电磁波是由不均匀变化的电场和磁场产生的
B.电磁波是横波
C.电磁波不能在真空中传播
D.电磁波在不同介质中传播时的速度大小不变
30.(2021春•桃城区校级期中)关于电磁波及其应用的下列说法正确的是( )
A.红外线应用在遥感技术中,是利用它穿透本领强的特性
B.当电视机离电视发射塔较近时,用室内天线也可收到信号,这是电磁波的衍射现象
C.太阳光中的可见光和医院“B超”中的超声波传播速度相同
D.机场安检时借助X射线能看到箱内物品,紫外线的波长比伦琴射线长,其显著作用是荧光作用
三.填空题(共10小题)
31.(2020秋•金台区期末)在电磁波谱中频率最高的是 .
32.(2021春•莆田校级期末)我国第一颗绕月探测卫星“嫦娥一号”已经于2007年10月24日18:05升空,与之一同奔月的,还有它搭载的《谁不说俺家乡好》,《爱我中华》等30首经典曲目,“嫦娥一号”在到达绕月轨道后,从距地球3.8×108m以外的太空向地球播放了这一组歌曲,11月5日,每位中国人都能通过收音机、电视机以及互联网收听到这些来自太空的中国天籁之音.这组歌曲从“嫦娥一号”通过电磁波传到地球需要经过 s,中央人民广播电台《中国之声》在北京地区通过调频90.0MHz转播,该频率电磁波的波长为 m.
33.(2020•铜仁市模拟)机械波和电磁波都能传递能量,其中电磁波的能量随波的频率的增大而 ;波的传播及其速度与介质有一定的关系,在真空中机械波是 传播的,电磁波是 传播的(填“能”、“不能”或“不确定”);在从空气进入水的过程中,机械波的传播速度将 ,电磁波的传播速度将 .(填“增大”、“减小”或“不变”)
34.(2020•江苏模拟)电磁波的频率范围很广,不同频率的电磁波具有不同的特性,请从电磁波谱中任选两种,分别写出它们的名称和一种用途.
①名称 ,用途 ;
②名称 ,用途 .
35.(2020秋•金台区期末)平常看见的白光是由红、橙、黄、绿、蓝、靛、紫七种单色光所组成.在这七色可见光中波长最长的色光是 光,频率最低的色光是 光.
36.(2020•四川学业考试)电磁波按频率由低到高排列有:无线电波、微波、 、可见光、 、X射线、γ射线等.(选填:“紫外线”、“红外线”)
37.(2020秋•儋州校级期末)电磁波在真空中传播速度为 m/s,波长为6×10﹣6m的电磁频率为 Hz.
38.(2020秋•三亚校级期末)电磁波具有能量,人们利用电磁波中的某个波段制造了 来加热食物.
39.(2020•杨浦区一模)天文学中常用“光年(1.y.)”做距离的单位.1(l.y.)等于光在一年中传播的路程,1(l.y.)相当于 米.离太阳最近的恒星是比邻星(半人马α),离我们4.0×1013km,它的光要经过 年才能到达地球.
40.(2020•四川学业考试)英国物理学家麦克斯韦认为:变化的磁场 (选填:“能”或“不能”)产生电场.移动电话是靠 (选填:“电磁波”或“电流”)传递信息的.
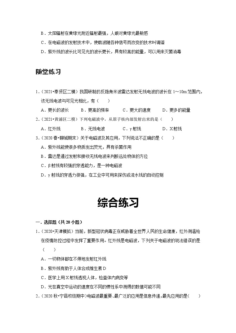
电磁波谱
无线电波
红外线
可见光
紫外线
X射线
γ射线
频率
由左向右,频率变化为由低到高
真空中的波长
由左向右,波长变化为由长到短
特性
波动性强
热效应强
感光性强
化学作用、荧光效应强
穿透力强
穿透力最强
用途
通信、广播、天体物理研究
遥控、遥测、遥测、加热、红外摄像、红外制导
照明、照相等
杀菌、防伪、治疗皮肤病等
检查、探测、透视
探测、治疗
人教版 (2019)选择性必修 第二册4 电磁波谱精品练习题: 这是一份人教版 (2019)选择性必修 第二册4 电磁波谱精品练习题,文件包含新课改-高中物理-选修第2册15C电磁波谱提升版教师版docx、新课改-高中物理-选修第2册15C电磁波谱提升版学生版docx等2份试卷配套教学资源,其中试卷共33页, 欢迎下载使用。
物理选择性必修 第二册4 电磁波谱精品练习题: 这是一份物理选择性必修 第二册4 电磁波谱精品练习题,文件包含新课改-高中物理-选修第2册15A电磁波谱基础版教师版docx、新课改-高中物理-选修第2册15A电磁波谱基础版学生版docx等2份试卷配套教学资源,其中试卷共28页, 欢迎下载使用。
高中物理人教版 (2019)选择性必修 第一册1 光的折射精品练习题: 这是一份高中物理人教版 (2019)选择性必修 第一册1 光的折射精品练习题,文件包含新课改-高中物理-选修第1册17B光的折射中档版教师版docx、新课改-高中物理-选修第1册17B光的折射中档版学生版docx等2份试卷配套教学资源,其中试卷共83页, 欢迎下载使用。

