


新高考生物一轮复习精品学案 第4单元 第13讲 细胞的分化、衰老、凋亡与癌变(含解析)
展开第13讲 细胞的分化、衰老、凋亡与癌变
[目标要求] 1.细胞的分化。2.细胞的全能性。3.细胞的衰老和凋亡以及与人体健康的关系。4.癌细胞的主要特征及防治。
考点一 细胞的分化与全能性
1.细胞分化
教材中的隐性知识 源于必修1 P118:(1)受精卵经细胞分裂和细胞分化形成了多种细胞,这些细胞中的核DNA相同(填“相同”“不同”或“不完全相同”,下同),细胞质中的mRNA和蛋白质的种类不完全相同。
(2)如何从分子水平判断一个细胞是否是分化的细胞?
提示 合成了某种细胞特有的蛋白质,如唾液淀粉酶、胰岛素等。
2.细胞的全能性
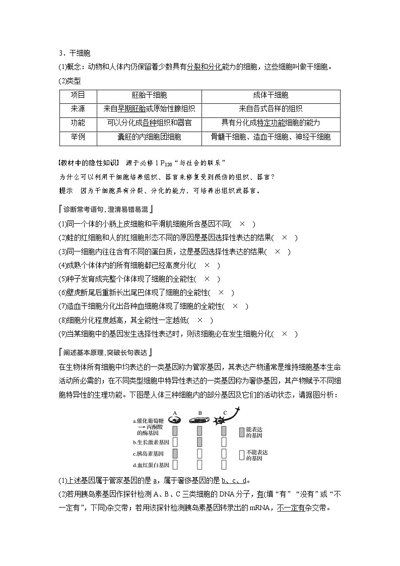
3.干细胞
(1)概念:动物和人体内仍保留着少数具有分裂和分化能力的细胞,这些细胞叫做干细胞。
(2)类型
项目
胚胎干细胞
成体干细胞
来源
来自早期胚胎或原始性腺组织
来自各式各样的组织
功能
可以分化成各种组织和器官
具有分化成特定功能细胞的能力
举例
囊胚的内细胞团细胞
骨髓干细胞、造血干细胞、神经干细胞
教材中的隐性知识 源于必修1 P120“与社会的联系”
为什么可以利用干细胞培养组织、器官来修复受到损伤的组织、器官?
提示 因为干细胞具有分裂、分化的能力,可培养出组织或器官。
(1)同一个体的小肠上皮细胞和平滑肌细胞所含基因不同( × )
(2)蛙的红细胞和人的红细胞形态不同的原因是基因选择性表达的结果( × )
(3)同一细胞内往往含有不同的蛋白质,这是基因选择性表达的结果( × )
(4)成熟个体体内的所有细胞都已经高度分化( × )
(5)种子发育成完整个体体现了细胞的全能性( × )
(6)壁虎断尾后重新长出尾巴体现了细胞的全能性( × )
(7)造血干细胞分化出各种血细胞体现了细胞的全能性( × )
(8)细胞分化程度越高,其全能性一定越低( × )
(9)当某细胞中的基因发生选择性表达时,则该细胞必在发生细胞分化( × )
在生物体所有细胞中均表达的一类基因称为管家基因,其表达产物通常是维持细胞基本生命活动所必需的;在不同类型细胞中特异性表达的一类基因称为奢侈基因,其产物赋予不同细胞特异性的生理功能。下图是人体三种细胞内的部分基因及它们的活动状态,请据图分析:
(1)上述基因属于管家基因的是a,属于奢侈基因的是b、c、d。
(2)若用胰岛素基因作探针检测A、B、C三类细胞的DNA分子,有(填“有”“没有”或“不一定有”,下同)杂交带;若用该探针检测胰岛素基因转录出的mRNA,不一定有杂交带。
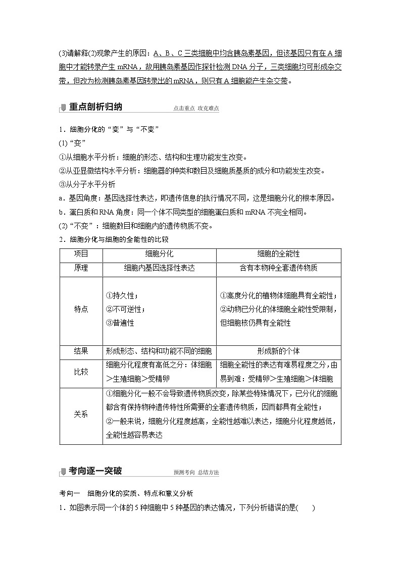
(3)请解释(2)现象产生的原因:A、B、C三类细胞中均含胰岛素基因,但该基因只有在A细胞中才能转录产生mRNA,故用胰岛素基因作探针检测DNA分子,三类细胞均可形成杂交带,但改为检测胰岛素基因转录出的mRNA,则只有A细胞能产生杂交带。
1.细胞分化的“变”与“不变”
(1)“变”
①从细胞水平分析:细胞的形态、结构和生理功能发生改变。
②从亚显微结构水平分析:细胞器的种类和数目及细胞质基质的成分和功能发生改变。
③从分子水平分析
a.基因角度:基因选择性表达,即遗传信息的执行情况不同,这是细胞分化的根本原因。
b.蛋白质和RNA角度:同一个体不同类型的细胞蛋白质和mRNA不完全相同。
(2)“不变”:细胞数目和细胞内的遗传物质不变。
2.细胞分化与细胞的全能性的比较
项目
细胞分化
细胞的全能性
原理
细胞内基因选择性表达
含有本物种全套遗传物质
特点
①持久性;
②不可逆性;
③普遍性
①高度分化的植物体细胞具有全能性;
②动物已分化的体细胞全能性受限制,但细胞核仍具有全能性
结果
形成形态、结构和功能不同的细胞
形成新的个体
比较
细胞分化程度有高低之分:体细胞>生殖细胞>受精卵
细胞全能性的表达有难易程度之分,由易到难:受精卵>生殖细胞>体细胞
关系
①细胞分化一般不会导致遗传物质改变,除某些特殊情况下,已分化的细胞都含有保持物种遗传特性所需要的全套遗传物质,因而都具有全能性;
②一般来说,细胞分化程度越高,全能性越难以表达,细胞分化程度越低,全能性越容易表达
考向一 细胞分化的实质、特点和意义分析
1.如图表示同一个体的5种细胞中5种基因的表达情况,下列分析错误的是( )
A.此图能说明细胞分化的实质
B.基因b可能控制RNA聚合酶的合成
C.细胞中mRNA差异最大的是细胞2和4
D.一般来说,这5种细胞的核遗传物质相同
答案 C
解析 分析题图可知,同一个体的5种细胞中基因表达的情况有差异,说明基因在不同细胞中选择性表达,体现了细胞分化的实质,A项正确;5种细胞中都有相关基因表达,基因表达的转录过程中有RNA聚合酶参与,说明5种细胞中都有RNA聚合酶,基因b在5种细胞中都表达了,故其可能是控制RNA聚合酶合成的基因,B项正确;细胞2和4中mRNA有2种不同,而细胞3和4中mRNA有4种不同,C项错误;5种细胞均最终来源于受精卵,故它们细胞核中的遗传物质一般相同,D项正确。
2.(2020·重庆联考)如图为人体某早期胚胎细胞所经历的生长发育阶段示意图,图中甲、乙、丙、丁、戊为各个时期的细胞,a、b表示细胞所进行的生理过程。下列叙述错误的是( )
A.a过程是有丝分裂,b过程是细胞分化
B.丁与戊因遗传物质不同而发生分化
C.乙和丙的染色体组成相同
D.甲、丁、戊的功能不同
答案 B
解析 细胞分化后,遗传物质未发生改变,只是基因的选择性表达。
考向二 细胞的全能性和干细胞
3.下列有关细胞全能性的叙述,正确的是( )
A.植物体只有体细胞才具有发育成完整个体所必需的全套基因
B.高度分化的植物细胞只有处于离体状态时才有可能表现出全能性
C.植物体内某些体细胞没有表现出全能性,其原因是所含基因发生了改变
D.将紫色糯性玉米种子培育成植株,反映了植物种子具有全能性
答案 B
解析 细胞具有全能性的原因是细胞具有发育成完整个体所必需的全套遗传信息,而配子也具有这样的全套基因,因此同样具有全能性,A项错误;细胞表现全能性的前提是处于离体状态,B项正确;植物体内某些细胞没有表现出全能性是细胞内基因在特定时间和空间条件下选择性表达的结果,C项错误;种子发育成植株是个体正常发育的过程,不能反映全能性,D项错误。
4.“细胞核重编程”即将人类成熟的体细胞重新诱导回干细胞状态,它们就有再分化形成多种类型细胞的可能,可应用于临床医学。下列有关叙述错误的是( )
A.干细胞分化成多种类型的细胞体现了细胞的全能性
B.干细胞可用于治疗因胰岛B细胞受损而引起的糖尿病
C.“细胞核重编程”和干细胞的再分化均与细胞内基因的选择性表达相关
D.该项研究为临床上解决器官移植的免疫排斥反应带来希望
答案 A
解析 干细胞分化成多种类型的细胞,但没有形成个体,所以不能体现动物细胞的全能性,A错误;细胞核重编程后形成的细胞,其细胞核是自身细胞的,形成的组织器官用于移植属于自体移植,没有免疫排斥反应,D正确。
考点二 细胞的衰老、凋亡与癌变
1.细胞衰老
(1)个体衰老与细胞衰老的关系
(2)细胞衰老的特征
①代谢变化
②细胞核体积增大,核膜内折,染色质收缩、染色加深。
教材中的隐性知识 源于必修1 P122细胞衰老的假说
(1)自由基学说:细胞代谢中产生的自由基会攻击和破坏生物膜、DNA、蛋白质等,致使细胞衰老。
(2)端粒学说:端粒位于染色体两端,其化学本质是DNA。端粒会随着细胞分裂次数的增加而缩短,导致正常基因的DNA序列损伤,使细胞逐渐衰老。
2.细胞的凋亡
(1)概念:由基因所决定的细胞自动结束生命的过程,又称为细胞编程性死亡。
(2)类型
(3)意义
(4)细胞凋亡与细胞坏死的比较
项目
实质
结果
细胞凋亡
由遗传机制决定的程序性调控
自动结束生命的正常死亡,对生物体有利
细胞坏死
受外界不利因素影响;不受基因控制
细胞膜破裂,对周围细胞造成伤害,引起发炎,多数是有害的
3.细胞的癌变
(1)癌细胞的概念:正常机体细胞受到致癌因子的作用,细胞中遗传物质发生变化,就变成不受机体控制的、连续进行分裂的恶性增殖细胞,这种细胞就是癌细胞。
(2)癌细胞的特征
①在适宜的条件下,能够无限增殖。
②形态结构发生显著变化,如癌变的成纤维细胞由扁平梭形变成球形。
③细胞膜表面发生变化
a.糖蛋白等物质减少→细胞间黏着性降低→易于分散和转移。
b.甲胎蛋白、癌胚抗原等增多。
④细胞的接触抑制丧失。
(3)致癌因子和癌变机理
①致癌因子的类型(连线)
②原癌基因和抑癌基因
a.原癌基因:主要负责调节细胞周期,控制细胞生长和分裂的进程。
b.抑癌基因:主要是阻止细胞不正常的增殖。
③细胞癌变的机理:环境中的致癌因子会损伤细胞中的DNA分子,使原癌基因和抑癌基因发生突变,导致正常细胞的生长和分裂失控而变成癌细胞。
教材中的隐性知识 源于必修1 P126:癌症的发生是不是单一基因突变的结果?为什么?
提示 不是。至少在一个细胞中发生5~6个基因突变,才能导致细胞癌变,细胞癌变具有累积效应。
(1)细胞的衰老和凋亡是生物体异常的生命活动( × )
(2)衰老细胞内染色质收缩影响DNA的复制和转录( √ )
(3)细胞凋亡受基因调控,不利于个体生长发育( × )
(4)效应T细胞裂解含有病毒的组织细胞的过程属于细胞凋亡( √ )
(5)原癌基因或抑癌基因发生多次变异累积可导致癌症,因此癌症可遗传( × )
(6)癌变前后,细胞的形态和结构有明显差异( √ )
(7)不是只有癌细胞内才有原癌基因与抑癌基因,正常细胞中也存在原癌基因与抑癌基因( √ )
(8)衰老的细胞相对表面积变大,但物质交换效率降低( √ )
完成细胞的生命历程图解,并分析:
(1)除细胞癌变发生了遗传信息改变外,其他过程均未改变遗传信息。
(2)除细胞癌变与细胞坏死对生物体不利外,其他过程均对生物体有积极意义。
(3)除细胞坏死外,其他过程均与基因有关,即受基因控制。
(4)老年人的白发与白化病患者白发的原因相同吗?不相同(填“相同”或“不相同”)。理由是老年人的白发是由于细胞衰老,细胞中酪氨酸酶活性降低,黑色素合成减少所致;白化病患者是由于细胞中控制合成酪氨酸酶的基因异常,不能合成酪氨酸酶所致。
考向一 细胞衰老与细胞凋亡的分析
5.关于细胞衰老机制,科学家们提出了许多学说,其中的端粒学说目前被大家普遍接受。端粒是染色体末端的一种特殊序列DNA,每次分裂后会缩短一截,最终使细胞走向衰老。端粒酶能以自身的RNA为模板合成端粒序列加到染色体DNA末端而修复缩短部分,下列说法错误的是( )
A.端粒是真核细胞特有的结构,原核细胞中没有
B.端粒酶是一种DNA聚合酶,能延缓细胞的衰老
C.癌细胞中端粒酶的活性可能高于正常细胞
D.同一个体的不同细胞中端粒的长度可能不相同
答案 B
解析 端粒存在于染色体的末端,而染色体是真核生物特有的结构,原核生物中没有,A正确;由题意“端粒酶能以自身的RNA为模板合成端粒序列加到染色体DNA末端而修复缩短部分”可知,端粒酶是逆转录酶,B错误;癌细胞可以无限增殖,可能是因为端粒酶活性较高,可以修复因分裂而缩短的DNA,C正确;同一个体不同细胞分裂的次数不同,端粒的长度可能不同,D正确。
6.(2020·江西省上饶市高三一模)图示为中科院近来发现的一种诱导细胞凋亡的新机制。在H2O2和淋巴因子TNFa等因素的诱导下,鼠肝细胞内的溶酶体释放微量的胰凝乳蛋白酶,将细胞质内的Bid蛋白分解成更小的cBid,后者与线粒体、溶酶体的膜结合,诱导内容物释放,最终导致细胞凋亡。请结合所学知识分析,下列叙述正确的是( )
A.抗体与图中H2O2和淋巴因子相似,都可以作为信号分子
B.胰凝乳蛋白酶的释放增加了cBid的数量,cBid进一步引起溶酶体内容物的释放是正反馈调节
C.线粒体、溶酶体内容物的释放是导致细胞凋亡的根本原因
D.该过程主要与细胞膜的结构特点有关
答案 B
解析 抗体是与抗原特异性结合,并没有在细胞间或细胞内传递信息,故抗体不属于信息分子,A错误;胰凝乳蛋白酶的释放使Bid分解,增加了cBid的数量,cBid引起溶酶体内容物的释放使细胞凋亡,该过程属于正反馈调节,B正确;导致细胞凋亡的根本原因是凋亡相关基因的表达,C错误;据图示可知,该过程与H2O2和细胞膜表面的受体结合有关,故体现了细胞膜的信息交流功能,D错误。
考向二 癌细胞的特征及癌变的机理
7.(2020·广东省深圳市高三第二次教学质量检测)白血病是一类造血干细胞恶性克隆性疾病,俗称“血癌”,原因是比较早期的造血干细胞演变为增殖失控、分化障碍、凋亡受阻、更新能力变得非常强的“白血病细胞”。下列相关叙述正确的是( )
A.“白血病细胞”中的信使RNA与正常造血干细胞的完全不同
B.“白血病细胞”容易在体内转移的原因是其细胞膜上的糖蛋白增多
C.“白血病细胞”凋亡受阻的主要原因是该细胞的凋亡基因不能复制
D.造血干细胞演变为“白血病细胞”的过程中,细胞内的基因发生了突变
答案 D
解析 不同细胞中遗传物质是选择性表达的,因此“白血病细胞”中的信使RNA与正常造血干细胞中的mRNA不完全相同,A错误;“白血病细胞”也就是癌细胞,而癌细胞容易在体内转移的原因是其细胞膜上的糖蛋白减少,B错误;癌细胞凋亡受阻,很可能是凋亡基因的表达受到抑制,而不是凋亡基因不能复制,C错误;造血干细胞演变为“白血病细胞”的过程中,表现异常的根本原因是基因发生了突变,D正确。
8.(2021·河南省濮阳市高三模拟)人细胞内的原癌基因可以控制细胞的生长和分裂进程,下图是导致正常细胞成为癌细胞的三种途径。下列有关说法错误的是( )
A.原癌基因发生突变或移位均可能导致细胞发生癌变
B.若图示的三个过程发生在体细胞中,则癌症一般不会遗传给后代
C.图示三个过程都会导致基因表达发生改变从而使细胞无限增殖
D.原癌基因需要在致癌因子的诱发下才能进行表达
答案 D
解析 由图可知,无论原癌基因发生突变或移位导致蛋白质异常活性或正常蛋白质量特别多,造成细胞癌变,A正确;原癌基因发生的变化发生在体细胞中一般是不遗传给后代的,若原癌基因发生的变化在性原细胞中,可通过生殖细胞遗传给后代,B正确;图示三个过程都会导致基因表达发生改变引起细胞癌变,癌细胞能无限增殖,C正确;在致癌因子的作用下,原癌基因可能会发生突变,但原癌基因在正常细胞中的表达不需要致癌因子的诱发,D错误。
9.(2020·山西省大同市四中高三模拟)2018年诺贝尔生理学或医学奖授予开创“肿瘤免疫疗法”的科学家,这种疗法并不直接针对肿瘤细胞,而是针对肿瘤微环境中的免疫细胞,通过调节这些免疫细胞的功能发挥其杀伤肿瘤细胞的作用;而传统的“放疗法”是指利用放射线来杀伤肿瘤细胞。下列相关叙述不正确的是( )
A.一些病毒及化学因子能诱导肿瘤的发生
B.有些肿瘤可导致血液中甲胎蛋白超标
C.“放疗法”在杀伤肿瘤细胞的过程中具有特异性
D.“免疫疗法”的原理是调节某些免疫细胞的免疫功能,增强机体的抗肿瘤能力
答案 C
解析 肿瘤的诱发因素有物理因素、化学因素和生物因素(病毒等),A正确;细胞在癌变的过程中,细胞膜的成分发生改变,有的产生甲胎蛋白、癌胚抗原等物质,B正确;由题干信息可知,“放疗法”是指利用放射线来杀伤肿瘤细胞,射线治疗不具有特异性,在杀伤肿瘤细胞的同时,可能也会杀伤正常细胞,C错误。
考向三 细胞生命历程的综合分析
10.下表汇总了人体内部分细胞所发生的四个生理过程及其对应细胞内染色体组数的变化规律和相关描述。据表中信息分析,下列叙述中正确的是( )
生理过程
甲
乙
丙
丁
染色体组数的变化
2→1→2→1
1→2
2→4→2
2→2
相关描述
性激素对该过程有促进作用
该过程能体现细胞膜的某些功能
该过程所形成的子代细胞的遗传信息与亲代相同
该过程使细胞的功能趋向专门化
A.生理过程甲可对应细胞增殖方式——减数分裂,该过程仅四分体时期会发生基因重组
B.生理过程乙能够体现细胞膜的功能——具有细胞间信息交流功能,该功能主要与膜上的糖脂有关
C.生理过程丙对应的细胞增殖过程中,细胞内核DNA复制1次,有的基因可转录多次
D.生理过程丁对应的细胞生命历程为细胞分化,基因表达过程发生在细胞核内
答案 C
解析 减数分裂过程中,四分体时期和减数第一次分裂后期都可发生基因重组,A错误;生理过程乙是受精作用,所体现的细胞膜的信息交流功能与细胞膜上糖蛋白的识别功能有关,B错误;生理过程丙是有丝分裂,有丝分裂过程中核DNA复制1次,有的基因可转录多次,C正确;基因的表达包括转录和翻译两个过程,其中转录的场所主要是细胞核,而翻译的场所是细胞质中的核糖体,D错误。
11.(2020·大连期末)下图表示细胞的生命历程,其中甲~辛表示相关生理过程。下列描述中正确的是( )
A.甲过程代表有丝分裂,乙过程中细胞分化并不改变细胞的遗传信息
B.丙过程的发生是由于致癌因子使抑癌基因突变成原癌基因并表达的结果
C.丁过程与基因表达有关,只发生在胚胎发育过程中,并与戊过程有区别
D.己过程中细胞内水分减少,细胞核体积变小,辛过程体现了细胞全能性
答案 A
解析 丙是细胞癌变,细胞癌变是由于致癌因子使原癌基因和抑癌基因发生突变,导致正常细胞的生长和分裂失控而变成癌细胞,B错误;丁是细胞凋亡,细胞凋亡是基因决定的细胞自动结束生命的过程,细胞凋亡可以发生在多细胞生物的整个生命历程中。戊(细胞坏死)是不正常的生命现象,是细胞受到种种不利因素而导致的细胞代谢紊乱的死亡,C错误;己(细胞衰老)过程中细胞内水分减少,细胞核体积变大。辛(细胞分化)过程是由组织、器官或系统发育成个体,不能体现细胞的全能性。细胞的全能性是指已经分化的细胞,仍然具有发育成完整个体的潜能,D错误。
1.核心概念
(1)(必修1 P117)细胞分化:在个体发育中,由一个或一种细胞增殖产生的后代,在形态、结构和生理功能上发生稳定性差异的过程。
(2)(必修1 P119)细胞的全能性:已经分化的细胞,仍然具有发育成完整个体的潜能。
(3)(必修1 P119)干细胞:动物和人体内仍保留着少数具有分裂和分化能力的细胞。
(4)(必修1 P123)细胞凋亡:由基因所决定的细胞自动结束生命的过程,也常常被称为细胞编程性死亡。
(5)(必修1 P125)癌细胞:有的细胞受到致癌因子的作用,细胞中遗传物质发生变化,就变成不受机体控制的、连续进行分裂的恶性增殖细胞,这种细胞就是癌细胞。
2.教材结论性语句
(1)(必修1 P118)细胞分化的实质是基因的选择性表达。
(2)(必修1 P126)致癌病毒能够引起细胞发生癌变,主要是因为它们含有病毒癌基因以及与致癌有关的核酸序列。
(3)(必修1 P126)人和动物细胞的染色体上本来就存在着与癌有关的基因:原癌基因和抑癌基因。原癌基因主要负责调节细胞周期,控制细胞生长和分裂的进程;抑癌基因主要是阻止细胞不正常的增殖。
1.(2020·海南,11)下列关于细胞生命历程的叙述,正确的是( )
A.细胞分裂和分化均可增加细胞数量
B.细胞分化只发生在胚胎时期
C.细胞衰老时,细胞膜的选择透过性功能提高
D.细胞凋亡过程中既有新蛋白质的合成,又有蛋白质的水解
答案 D
解析 细胞分裂可增加细胞数量,细胞分化可增加细胞种类但不增加细胞数目,A错误;细胞分化发生在个体发育的各个时期,是生物个体发育的基础,B错误;细胞衰老时,细胞膜的通透性改变,使物质运输的功能下降,C错误;细胞凋亡过程中既有新蛋白质的合成,又有蛋白质的水解,D正确。
2.(2018·江苏,23改编)人体骨髓中存在少量属于多能干细胞的间充质干细胞(MSC),下图为MSC分裂、分化成多种组织细胞的示意图。下列叙述正确的是( )
A.组织细胞中的DNA和RNA与MSC中的相同
B.MSC不断增殖分化,所以比组织细胞更易衰老
C.MSC中的基因都不能表达时,该细胞开始凋亡
D.不同诱导因素使MSC分化形成不同类型的细胞
答案 D
解析 组织细胞中的DNA与MSC中的相同,由于组织细胞和MSC中的基因进行选择性表达,所以两者的RNA不完全相同,A错误;细胞会随着分裂次数的增多而逐渐衰老,组织细胞是MSC分裂、分化后形成的,所以组织细胞更易衰老,B错误;组织细胞中凋亡基因表达,细胞才开始凋亡,C错误;MSC在不同诱导因素的作用下,可分化形成不同类型的细胞,D正确。
3.(2020·江苏,4)下列关于细胞生命活动的叙述,正确的是( )
A.高度分化的细胞执行特定的功能,不能再分裂增殖
B.癌变细胞内发生变异的基因都不再表达
C.正常组织细胞在体外长时间培养,一般会走向衰老
D.凋亡细胞内有活跃的基因表达,主动引导走向坏死
答案 C
解析 高度分化的细胞也可以进行增殖,如精原细胞等,A项错误;癌变细胞内已变异的基因也可以表达,使细胞表现出癌细胞的特征,B项错误;细胞凋亡是由基因控制的细胞编程性死亡,不是细胞坏死,D项错误。
4.(2019·全国Ⅰ,1)细胞凋亡是细胞死亡的一种类型。下列关于人体中细胞凋亡的叙述,正确的是( )
A.胎儿手的发育过程中不会发生细胞凋亡
B.小肠上皮细胞的自然更新过程中存在细胞凋亡现象
C.清除被病原体感染细胞的过程中不存在细胞凋亡现象
D.细胞凋亡是基因决定的细胞死亡过程,属于细胞坏死
答案 B
解析 胎儿手的发育过程中发生细胞凋亡,才会形成成形手指,A项错误;清除被病原体感染的细胞的过程属于细胞凋亡,C项错误;细胞凋亡是由基因所决定的细胞自动结束生命的过程,不同于细胞坏死,细胞坏死是在种种不利因素影响下,由细胞正常代谢活动受损或中断引起的细胞损伤和死亡,D项错误。
5.(2018·全国Ⅱ,6)在致癌因子的作用下,正常动物细胞可转变为癌细胞。下列有关癌细胞特点的叙述错误的是( )
A.细胞中可能发生单一基因突变,细胞间黏着性增加
B.细胞中可能发生多个基因突变,细胞的形态发生变化
C.细胞中的染色体可能受到损伤,细胞的增殖失去控制
D.细胞中遗传物质可能受到损伤,细胞表面的糖蛋白减少
答案 A
解析 正常细胞转变为癌细胞并不是单一基因突变的结果,至少在一个细胞中发生5~6个基因突变,才能赋予癌细胞所有的特征。癌细胞膜上的糖蛋白减少,从而使癌细胞之间的黏着性降低,A项错误;癌细胞是原癌基因和抑癌基因突变的累积效应,癌细胞的形态、结构发生显著变化,如体外培养的呈扁平梭形的正常成纤维细胞转变为癌细胞后变成球形,B项正确;环境中的致癌因子会损伤细胞中的染色体,使正常细胞成为不受机体控制的恶性增殖细胞,C项正确;细胞癌变的内因是原癌基因和抑癌基因发生突变,即细胞中的遗传物质可能受到损伤,使细胞表面的糖蛋白减少,D项正确。
课时精练
一、选择题
1.(2020·山西省晋中市一模)细胞分化是多细胞生物体的一种正常生命现象。下列能说明细胞已发生分化的依据是( )
A.细胞中存在肌动蛋白基因
B.细胞中合成了胰岛素
C.细胞内多种酶的活性降低
D.细胞进行无氧呼吸合成ATP
答案 B
解析 细胞分化是指在个体发育中,由一个或一种细胞增殖产生的后代,在形态、结构和生理功能上发生稳定性差异的过程,细胞分化的本质是基因的选择性表达。同一生物体所有细胞都含有相同的遗传物质,且都含有该个体的全部基因,因此具有肌动蛋白基因不能说明细胞已经分化,A错误;只有胰岛B细胞能合成胰岛素,其他细胞不合成胰岛素,细胞中有胰岛素,说明该细胞发生了分化,B正确;细胞内多种酶的活性降低是细胞衰老的特征,不能说明细胞发生分化,C错误;绝大多数细胞在缺氧条件下都能进行无氧呼吸,并合成ATP,与细胞分化无关,D错误。
2.(2020·安徽省五校高三联考)下列关于人体细胞生命历程的相关叙述,错误的是( )
A.细胞中产生的自由基会攻击细胞内的DNA和蛋白质,造成细胞衰老
B.抑癌基因能调节细胞周期,控制细胞分裂和生长进程
C.衰老的细胞会出现核质体积比例增大,染色质固缩,染色加深的现象
D.细胞的分化、衰老、凋亡都与基因的选择性表达有关
答案 B
解析 抑癌基因主要是阻止细胞不正常的增殖,而B项所述为原癌基因的主要功能,故B错误;衰老细胞的细胞核体积增大,故核质体积比增大,C正确。
3.目前,一些年轻人盲目去痣后引发的恶性色素瘤导致死亡的病例并不鲜见,专家提醒人们,如果身上的黑痣有逐渐长大、边界不清和周围长毛、自己出血、痒痛等情况时,需要及时找医生手术治疗,切忌自己动手去痣。下列关于痣细胞的说法,正确的是( )
A.痣细胞的产生是细胞分化的结果
B.痣细胞的特点之一是能无限增殖
C.痣细胞是一种癌变细胞
D.痣细胞中色素多,是衰老的表现
答案 A
解析 痣细胞具有一定的形态、结构和生理功能,其产生是细胞分化的结果;从特点上来讲,痣细胞和癌细胞有类似之处,如易于增殖和分散,较其他细胞更容易发生癌变,但和癌细胞又有着本质的区别,其增殖和分化受机体的控制,不能无限增殖;痣细胞中色素多是基因选择性表达的结果,与衰老细胞中积累的色素种类也是有差别的,并非衰老的表现。
4.细胞凋亡又称细胞程序性死亡,其大致过程如图所示。下列有关叙述不正确的是( )
A.细胞凋亡是细胞在特定条件下的被动死亡过程
B.细胞凋亡过程中以小泡形式形成凋亡小体,需要消耗能量
C.细胞凋亡发生过程中,细胞内容物不释放出来
D.吞噬细胞吞噬凋亡小体与溶酶体释放的水解酶密切相关
答案 A
解析 细胞凋亡是一个主动地由基因决定的自行结束细胞生命的过程,故A项错误;由图示可知,细胞凋亡过程中细胞崩溃,分解成多个凋亡小体,被小泡包裹,使细胞内容物不释放出来,然后被吞噬细胞吞噬,这一过程需要消耗能量,故B、C项正确;吞噬细胞中含有大量的溶酶体,能释放出水解酶消化凋亡小体,故D项正确。
5.(2020·辽宁省百强校高三上学期期末)下列与细胞生命历程有关的叙述,正确的是( )
A.细胞癌变后,细胞膜上的甲胎蛋白、癌胚抗原减少,黏着性降低
B.白细胞凋亡速度比红细胞快,因为白细胞不能分裂
C.“老年斑”的出现表明细胞内物质的交流和传递受到影响
D.浆细胞和胰岛B细胞中遗传信息的执行情况相同
答案 C
解析 细胞癌变后,细胞膜上的甲胎蛋白、癌胚抗原增多,A错误;白细胞凋亡的速度比红细胞快,是由于细胞凋亡的速度与其自身功能密切相关,B错误;衰老细胞的代谢速度慢,色素逐渐积累,所以“老年斑”的出现表明细胞内物质的交流和传递受到影响,C正确;浆细胞和胰岛B细胞是由细胞分化而来的,细胞分化的实质是遗传信息的执行情况不同,D错误。
6.科研人员为了研究肿瘤细胞的转移机理,在患头颈癌和纤维肉瘤的啮齿类动物细胞中,降低蛋白质LTBP3的表达量,发现在无LTBP3的表达和分泌的情况下,肿瘤细胞无法有效转移。其他研究还发现,LTBP3在肿瘤转移早期非常活跃,以下解释合理的是( )
A.LTBP3基因表达水平可预测早期头颈癌病人存活时间
B.LTBP3基因能在肿瘤细胞中表达是基因突变的结果
C.LTBP3是由核糖体合成的胞内蛋白
D.LTBP3基因只存在于肿瘤细胞中
答案 A
解析 由题意可知,LTBP3在早期头颈癌病人中含量高,可根据其表达量预测病人的存活时间,A合理;LTBP3基因在肿瘤细胞中表达是基因选择性表达的结果,B不合理;由题干信息可知,LTBP3蛋白能够分泌,属于分泌蛋白,C不合理;人体细胞是由同一受精卵发育而来的,每个有核的细胞中均含有LTBP3基因,D不合理。
7.(2020·福建省三明市高三5月质量检查)下列关于细胞生命历程的叙述,错误的是( )
A.人体造血干细胞分化为各种血细胞的过程是不可逆的
B.细胞分化会导致mRNA的种类和数量发生改变
C.细胞凋亡是一个被动的过程,细胞坏死是一个主动的过程
D.基因的DNA序列受损可导致细胞衰老
答案 C
解析 细胞分化过程一般是不可逆的,人体造血干细胞分化为各种血细胞的过程是不可逆的,A正确;细胞分化产生的不同细胞内的部分基因会选择性表达,导致mRNA的种类和数量发生改变,B正确;细胞凋亡是一个主动的过程,细胞坏死是一个被动的过程,C错误;端粒学说认为基因的DNA序列丢失或受损可导致细胞衰老,D正确。
8.(2021·湖北省武汉市高三调研)癌症是威胁人类健康的最严重的疾病之一。下列关于人体细胞癌变的叙述,错误的是( )
A.癌症的发生与心理状态也有一定关系
B.香烟的烟雾中含有多种化学致癌因子
C.紫外线可以穿透表皮伤及细胞中的遗传物质
D.病毒含有的原癌基因和抑癌基因能够引起细胞癌变
答案 D
解析 癌症的发生除了与致癌因子有关还与心理状态也有一定关系,A正确;香烟的烟雾中含有煤焦油等多种化学致癌因子,B正确;紫外线可以穿透表皮伤及细胞中的遗传物质,从而引起基因突变的发生,C正确;某些病毒可以引起细胞内原癌基因和抑癌基因发生突变,导致细胞癌变,D错误。
9.(2020·黑龙江省哈尔滨市三中高三第二次模拟)下列关于细胞生命历程的叙述中,错误的是( )
A.被病原体感染的细胞的清除可通过细胞凋亡完成
B.同种生物不同细胞的细胞周期持续时间可能不同
C.同一个体不同细胞的功能差异是在细胞分裂过程中形成的
D.致癌因子会损伤细胞中的DNA,使原癌基因和抑癌基因突变
答案 C
解析 同一个体不同细胞的功能差异是在细胞分化过程中形成的,C错误;致癌因子会导致细胞中的DNA损伤,使原癌基因和抑癌基因发生突变,进而导致癌变发生,D正确。
10.(2020·浙江省之江教育联盟高三第一次联考)下图为人体某细胞所经历的生长发育各个阶段示意图,图中①~⑦为不同的细胞,a~c表示细胞所进行的生理过程。据图分析,下列叙述正确的是( )
A.与①相比,②③④的分裂增殖能力加强,分化能力减弱
B.⑤⑥⑦的核基因相同,细胞内的蛋白质种类和数量也相同
C.②③④细胞的形成过程中发生了基因分离和自由组合
D.进入c过程的细胞,酶活性降低,代谢减慢继而出现凋亡
答案 D
解析 分析题图可知,a是细胞增殖,b是细胞分化,随着分裂的进行,细胞的分裂能力和分化能力都下降,A项错误;细胞在分裂分化过程中遗传物质保持不变,但在分化过程中基因进行选择性表达,因此不同种类的细胞中蛋白质的种类和数量不同,B项错误;基因分离和自由组合只发生于减数分裂过程中,而①通过有丝分裂形成②③④,C项错误;酶活性降低,代谢减慢是细胞衰老的特性,衰老后的细胞将逐渐形成凋亡小体而凋亡,D项正确。
二、非选择题
11.干细胞(iPS)中c-Myc(原癌基因)、Klf4(抑癌基因)、Sox2和Oct-等基因处于活跃表达状态,Oct-的精确表达对于维持干细胞的正常自我更新是至关重要的。科学家利用逆转录病毒,将Oct-、Sox2、c-Myc和Klf4四个关键基因转入高度分化的体细胞内,让其重新变成一个多功能iPS(如图所示)。请分析回答下列问题:
(1)Oct-在高度分化的细胞中处于____________状态。依据图示的原理,体细胞癌变是______________等基因异常表达的结果;细胞凋亡是在图中______________________等基因控制下的细胞________________的过程。
(2)研究人员利用小鼠体细胞诱导形成的iPS,进一步诱导又获得了心肌细胞、血管平滑肌细胞等多种组织细胞,iPS的这种变化过程称做____________。
答案 (1)未表达(或沉默) c-Myc、Klf4 c-Myc、Klf4、Fas 程序性死亡 (2)细胞分化
解析 (1)通过图示可以推测,在高度分化的体细胞中,Oct-处于未表达状态或沉默状态。c-Myc、Klf4分别为原癌基因和抑癌基因,它们异常表达时高度分化的体细胞可以变为肿瘤细胞;在c-Myc、Klf4、Fas等基因的控制下,细胞发生程序性死亡,引起细胞凋亡。
(2)iPS类似胚胎干细胞,诱导其获得心肌细胞、血管平滑肌细胞等多种组织细胞的过程属于细胞分化。
12.目前临床上治疗癌症的方法主要包括手术治疗、放疗、化疗、基因治疗等。回答下列问题:
(1)细胞癌变的分子基础是细胞内的____________发生了改变,从而使它成为具有____________特性的细胞。癌细胞的分裂方式是____________。
(2)癌症化疗时应用的烷化剂能够阻止参与DNA复制的酶与DNA相互作用。此类药品作用于癌细胞周期的__________期。
(3)在正常生理条件下,人体的血管内皮细胞倍增时间约为一年,而不受调节控制的癌组织血管生成却十分迅速,这对于癌细胞生命活动的意义是______________________________
____________________________________________________________________________。
(4)除了不抽烟、不酗酒外,请再写出一条防治癌症的建议:________________________
____________________________________________________________________________。
答案 (1)DNA分子结构 无限增殖 有丝分裂
(2)分裂间
(3)为无限增殖的癌细胞的生命活动提供大量的营养物质等
(4)不食用烤焦、发霉等致癌因子较多的食物(或不食用被亚硝酸盐污染的食物,不食用食品添加剂过量的食物等)(答案合理即可)
解析 (1)细胞癌变的分子基础是基因突变,癌细胞具有无限增殖的特点。癌细胞以有丝分裂方式增殖。(2)DNA复制发生在分裂间期,由于烷化剂能够阻止参与DNA复制的酶与DNA相互作用,因此,该类药品作用于癌细胞周期的分裂间期。(3)血管可运输营养物质,血管生成速度快,能为无限增殖的癌细胞的生命活动提供大量的营养物质等。
13.人体内的细胞有的在增殖,有的在分化,有的在凋亡,有的在衰老,还有的可能处于坏死或癌变。请回答下列相关问题:
(1)人体内衰老的细胞的代谢速率变慢可能与______________________________________
________________________________________________________________________有关。
(2)人体细胞的正常生命历程包括________________________________________________
________________________。
(3)肺癌是发病率和死亡率增长最快,对人体生命健康造成最大威胁的恶性肿瘤之一。为了探究不同浓度的某物质(X)对肺癌细胞体外生长的影响,研究人员进行了以下实验,请完善实验思路。
材料与用具:小鼠肺癌细胞悬浮液、物质X、癌细胞培养液、生理盐水、蒸馏水、活细胞检测仪、细胞培养瓶等(说明:对动物细胞的培养过程和检测方法不做具体要求)。
实验思路:
①取五个大小相同的细胞培养瓶,分别编号为A、B、C、D、E,每组加入等量的肺癌细胞悬浮液和____________,并测定初始细胞数。
②在B~E组中依次加入等量且适量不同浓度的物质X(浓度分别为1.0 μg/mL、2.0 μg/mL、3.0 μg/mL、4.0 μg/mL),A组则加入________________作为对照;每组设置三个重复样品。
③以上各组均置于_____________________________________________________________。
④检测与数据处理:分别在24 h、48 h、72 h时取样检测各组存活的细胞数,取平均值,求细胞存活率(细胞存活率=实验组存活细胞数/对照组存活细胞数×100%)。
实验结果如图:
实验结论:______________________________________________________________
____________________________________________________________(至少答出一条)。
答案 (1)细胞内水分减少,部分酶活性降低 (2)细胞的增殖、分化、衰老和凋亡 (3)①癌细胞培养液 ②等量的生理盐水 ③相同且适宜的条件下培养 ④物质X有促进癌细胞凋亡的作用;其作用随物质X的浓度的增大和时间的延长而加强
新高考生物一轮复习学案:第13讲 细胞的分化、衰老、凋亡与癌变(含解析): 这是一份新高考生物一轮复习学案:第13讲 细胞的分化、衰老、凋亡与癌变(含解析),共13页。
2023届高考生物二轮复习细胞的分化、衰老、凋亡和癌变学案含答案: 这是一份2023届高考生物二轮复习细胞的分化、衰老、凋亡和癌变学案含答案,共23页。
2023届高考生物二轮复习细胞的分化、衰老、凋亡和癌变学案: 这是一份2023届高考生物二轮复习细胞的分化、衰老、凋亡和癌变学案,共9页。