高中生物人教版 (新课标)必修1《分子与细胞》第2节 细胞的分化学案及答案
展开细胞的分化、衰老、凋亡和癌变
目标
考纲
要求
(1)细胞的分化 Ⅱ
(2)细胞的全能性 Ⅱ
(3)细胞的衰老和凋亡与人体健康的关系 Ⅱ
(4)癌细胞的主要特征及防治 Ⅱ[来源:学。科。网Z。X。X。K]
学习
目标
知识目标
说明细胞分化、细胞衰老的特征。
举例说明细胞的全能性。
简述细胞凋亡与细胞坏死的差别。
说出癌细胞的主要特征和致癌因子。
重点
细胞分化的概念和意义。
细胞全能性的概念。
癌细胞的主要特征。
难点
1、细胞全能性的概念和实例。
2、细胞凋亡和细胞坏死的区别。
教学过程
【知识梳理】
一、细胞的分化
1.概念:在个体发育中,由 增殖产生的后代,在形态、结构和生理功能上发生
的过程。
2.特点: 、 、 和 。
3.意义
(1)细胞分化是生物 的基础。
(2)细胞分化使多细胞生物体中的细胞趋向 ,有利于提高各种生理功能的效率。
4.实质:在个体发育中,不同的细胞中的执行情况不同。即基因的 表达,转录出不同的 ,控制合成出不同 。
二、细胞的全能性
1.概念: 的细胞,仍然具有发育成 的潜能。
2.全能性差异:高度分化的植物细胞具有发育成 的能力,说明植物细胞仍然具有全能性;实验表明已分化的动物体细胞的 具有全能性。
3.干细胞:动物和人体内仍保留着的少数具有 能力的细胞。
三、细胞的衰老
1.个体衰老与细胞衰老的关系
(1)单细胞生物的细胞 或 就是个体的 或 。
(2)多细胞生物体内的细胞总是 ,总有一部分细胞处于 的状态,但从整体上看,个体衰老的过程也是组成个体的细胞 的过程。。
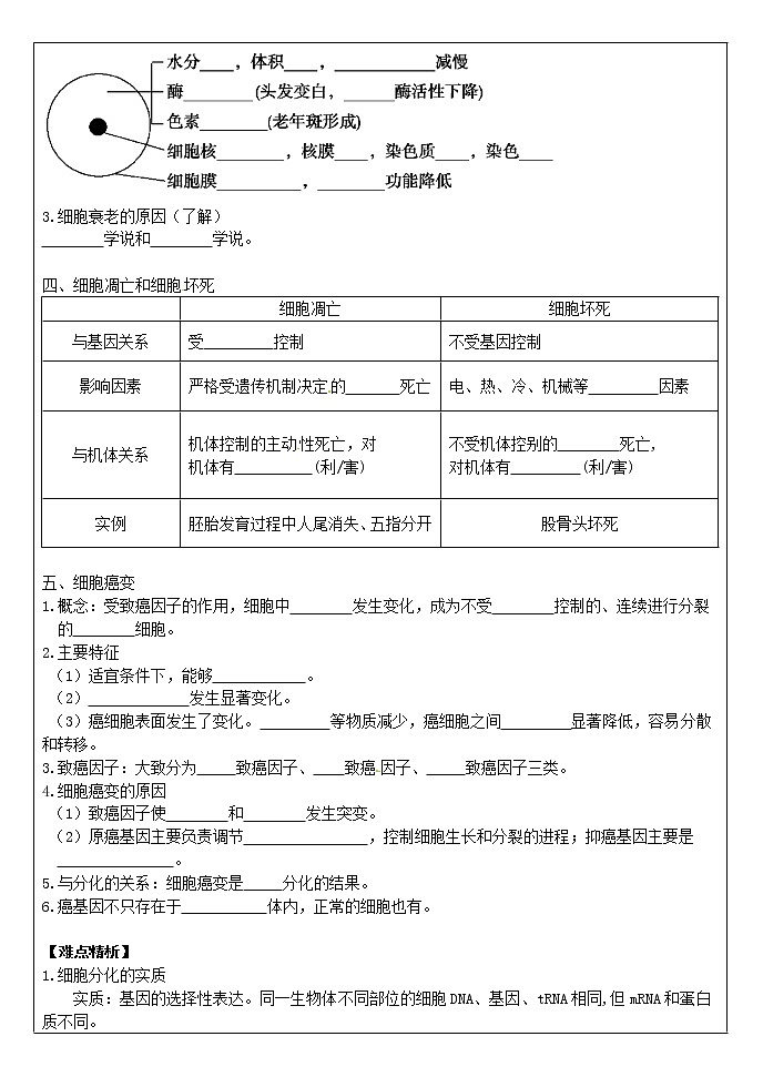
2.衰老细胞的特征
3.细胞衰老的原因(了解)
学说和 学说。
四、细胞凋亡和细胞坏死
细胞凋亡
细胞坏死
与基因关系
受 控制
不受基因控制
影响因素
严格受遗传机制决定的 死亡
电、热、冷、机械等 因素
与机体关系
机体控制的主动性死亡,对
机体有 (利/害)
不受机体控别的 死亡,
对机体有 (利/害)
实例
胚胎发育过程中人尾消失、五指分开
股骨头坏死
五、细胞癌变
1.概念:受致癌因子的作用,细胞中 发生变化,成为不受 控制的、连续进行分裂
的 细胞。
2.主要特征
(1)适宜条件下,能够 。
(2) 发生显著变化。
(3)癌细胞表面发生了变化。 等物质减少,癌细胞之间 显著降低,容易分散和转移。
3.致癌因子:大致分为 致癌因子、 致癌因子、 致癌因子三类。
4.细胞癌变的原因
(1)致癌因子使 和 发生突变。
(2)原癌基因主要负责调节 ,控制细胞生长和分裂的进程;抑癌基因主要是
。
5.与分化的关系:细胞癌变是 分化的结果。
6.癌基因不只存在于 体内,正常的细胞也有。
【难点精析】
1.细胞分化的实质
实质:基因的选择性表达。同一生物体不同部位的细胞DNA、基因、tRNA相同,但mRNA和蛋白质不同。
2.细胞的全能性
(1)原理:含有本物种全套遗传物质。
(2)条件:一离体;二无菌;三营养和激素;四适宜外部条件——光照、温度、pH等。
(3)全能性高低比较
①受精卵>精子或卵细胞>体细胞
②植物体细胞>动物体细胞(克隆羊只证明动物细胞核具有全能性)
③胚胎干细胞(全能干细胞)>造血干细胞(多能干细胞)>皮肤生发层干细胞(专能干细胞)
3. 癌细胞的主要特征
(1)适宜条件下,无限增殖。
(2)癌细胞的形态结构发生了变化。例如,体外培养中的正常的成纤维细胞呈扁平梭形,转化成癌细胞后变成球形。
(3)癌细胞的表面发生了变化
由于细胞膜上糖蛋白等物质减少,细胞间的黏着性显著降低,导致癌细胞容易在体内到处游走分散,进行分裂、繁殖,形成肿块。
正常细胞相互接触后,就会停止运动和增殖,即有接触抑制现象。而癌细胞无接触抑制现象,在培养条件下可生长成多层。
【课堂检测】
1.细胞的分化、衰老和凋亡是普遍存在的生命现象。下列有关叙述正确的是 ( )
A.人体各种组织细胞的衰老是同步进行的
B.人的早期胚胎有尾,尾部细胞随着发育逐渐凋亡
C.细胞癌变是细胞高度分化的结果
D.皮肤上的“老年斑”是细胞凋亡的产物
2.如图表示同一人体内的几种正常细胞,这些细胞的 ( )
A.全能性相同 B.细胞器的种类和数量相同
C.基因组成相同 D.mRNA的种类和数量相同
3.下列关于细胞增殖、分化、衰老、癌变的叙述,不合理的是 ( )
①幼年个体中没有衰老的细胞,老年个体中没有新细胞产生 ②由胚胎干细胞诱导分化成肾脏体现了细胞全能性 ③细胞凋亡对机体有利,细胞坏死对机体有害 ④细胞分化导致细胞中遗传物质改变 ⑤癌细胞是畸形分化的结果⑥衰老的人红细胞呼吸代谢速率减慢,细胞体积减小,核体积增大
A.①②③④ B.①②④⑤
C.①②④⑥ D.③④⑤⑥
4.下列关于细胞分化的说法错误的是( )
A.一般来说,分化了的细胞将一直保持分化后的状态,直到死亡
B.细胞分化是由于遗传物质的改变
C.正常情况下,细胞分化是稳定、不可逆的
D.从分子水平看,细胞分化意味着各种细胞内合成了不同的专一蛋白质
5. 细胞具有全能性,但在生物体内细胞没有表现出全能性,而是分化为不同的组织、器官,原因是 ( )
A.细胞丧失了全能性
B.不同的细胞内基因不完全相同
C.基因的表达具有选择性
D.在个体发育的不同时期,细胞内的基因发生了变化
参考答案
B C C B C
板
书
设
计
教
学
后
记
新高考生物一轮复习学案:第13讲 细胞的分化、衰老、凋亡与癌变(含解析): 这是一份新高考生物一轮复习学案:第13讲 细胞的分化、衰老、凋亡与癌变(含解析),共13页。
2023届高考生物二轮复习细胞的分化、衰老、凋亡和癌变学案含答案: 这是一份2023届高考生物二轮复习细胞的分化、衰老、凋亡和癌变学案含答案,共23页。
2023届高考生物二轮复习细胞的分化、衰老、凋亡和癌变学案: 这是一份2023届高考生物二轮复习细胞的分化、衰老、凋亡和癌变学案,共9页。

