所属成套资源:2021高考生物人教版一轮复习学案
2021版高考生物(人教版)一轮复习学案:第四单元 第13讲 细胞的分化、衰老、凋亡和癌变
展开
第13讲 细胞的分化、衰老、凋亡和癌变
考点一 细胞的分化及全能性
1.细胞的分化
2.细胞的全能性
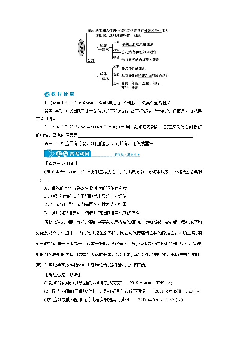
3.干细胞
1.(必修1 P119“相关信息”改编)早期胚胎细胞为什么具有全能性?
答案:早期胚胎细胞来源于受精卵的有丝分裂,含有和受精卵一样的遗传信息,所以具有全能性。
2.(必修1 P120“与社会的联系”改编)可利用干细胞培养组织、器官来修复受到损伤的组织、器官的原因是_______________________________________________________。
答案:干细胞具有分裂、分化的能力,可培养出组织或器官
【真题例证·体验】
(2016·高考全国卷Ⅱ)在细胞的生命历程中,会出现分裂、分化等现象。下列叙述错误的是( )
A.细胞的有丝分裂对生物性状的遗传有贡献
B.哺乳动物的造血干细胞是未经分化的细胞
C.细胞分化是细胞内基因选择性表达的结果
D.通过组织培养可将植物叶肉细胞培育成新的植株
解析:选B。细胞有丝分裂的重要意义是将亲代细胞的染色体经过复制后,精确地平均分配到两个子细胞中,从而使细胞在亲代和子代之间保持遗传性状的稳定性,A项正确;哺乳动物的造血干细胞是一种专能干细胞,分化程度不高,但也是经过分化的细胞,B项错误;细胞分化是细胞内基因选择性表达的结果,C项正确;高度分化了的植物细胞仍具有全能性,通过组织培养可以将植物叶肉细胞培育成新植株,D项正确。
【考法纵览·诊断】
(1)细胞分化要通过基因的选择性表达来实现 [2019·江苏卷,T2B](√)
(2)哺乳动物造血干细胞分化为成熟红细胞的过程不可逆 [2018·全国卷Ⅲ,T2D](√)
(3)细胞分裂能力随细胞分化程度的提高而减弱 [2017·江苏卷,T18A](√)
(4)高度分化的成熟叶肉细胞不具备发育成完整植株的潜能 [2016·海南卷,T9A](×)
(5)叶肉细胞和根尖细胞在结构和功能上的差异是细胞分化的结果 [2016·海南卷,T9D](√)
(6)细胞的分化程度越高,全能性越强 [2015·江苏卷,T2A](×)
【长句特训·规范】
下图是人体三种细胞内的部分基因及它们的活动状态,据图分析下列问题:
(1)上述基因属于管家基因(基因产物是维持细胞基本生命活动所必需)的是________(填字母),属于奢侈基因(基因产物赋予不同细胞特异性的生理功能)的是__________(填字母)。
(2)下列①~④能说明某细胞已经发生分化的是______________(填序号)。
①进行ATP的合成 ②进行mRNA的合成 ③可合成抗体 ④存在纤维蛋白原基因
(3)细胞分化形成不同的组织细胞,不同组织细胞形态、结构不同的直接原因是________________________________________________。
(4)人的胰岛B细胞和神经细胞的核基因的种类和数量是相同的,请分析原因:________________________________________________。
(5)分化后的细胞还具有全能性,其原因是___________________________________。
答案:(1) a b、c、d (2)③
(3)不同组织细胞中蛋白质种类和含量不同
(4)人的胰岛B细胞和神经细胞都来源于受精卵的有丝分裂和细胞分化,有丝分裂和细胞分化都不会改变核遗传物质
(5)分化前后的细胞都含有全套的遗传物质
细胞分化的七个关键点
(1)细胞分化的标志
(2)过程图解
(3)细胞分裂与细胞分化的区别和联系
(4)分化细胞表达的基因
(5)细胞分化的“变”与“不变”
(6)细胞分化过程中遵循的中心法则
(7)并非所有干细胞都要发生分化。干细胞分裂后一部分细胞发生分化,成为具有特定功能的组织细胞;还有一部分保持分裂能力,用于干细胞本身的自我更新。
细胞分化过程、细胞全能性
生命观念
1.(2019·浙江4月选考改编)同一个体的神经细胞与吞噬细胞的功能不同。下列关于这两种细胞的叙述,错误的是( )
A.不会脱分化到受精卵的状态
B.细胞核中的染色体数目相同
C.功能不同是由于发生了细胞分化
D.功能差异是在减数分裂过程中形成的
解析:选D。神经细胞与吞噬细胞已高度分化,无法脱分化到受精卵的状态,A正确;同一个体的神经细胞与吞噬细胞来源于同一个受精卵,两者细胞核中的染色体数目相同,B正确;两者功能不同是由于发生了细胞分化,C正确,D错误。
2.(2020·四川成都七中零诊)下列关于细胞全能性的叙述,错误的是 ( )
A.离体的植物细胞在一定条件下培养能表现出全能性
B.在生物体所有的细胞中,受精卵的全能性最高
C.克隆羊的诞生证明了高度分化的动物细胞具有全能性
D.卵细胞直接发育成雄蜂体现了动物细胞具有全能性
解析:选C。处于离体状态的植物细胞,在一定的营养物质、激素和其他外界条件下,可能培养成完整植株,体现植物细胞的全能性,A正确;在生物体所有的细胞中,受精卵的分化程度最低,全能性最高,B正确;高度分化的动物细胞,其细胞的全能性受到限制,不容易表达,克隆羊的诞生证明了高度分化的动物细胞的细胞核具有全能性,C错误;由卵细胞直接发育成雄蜂的过程体现了卵细胞的全能性,D正确。
细胞分化的实质
科学思维
3.下表是人体内的红细胞(未成熟)、胰岛B细胞、浆细胞内所含有的核基因及这些基因表达的情况(“+”表示该基因能表达,“-”表示该基因未表达)。下列有关说法正确的是( )
细胞
血红蛋白基因
胰岛素基因
抗体基因
有氧呼吸酶基因
红细胞
+
-
-
+
胰岛B细胞
-
①
-
+
浆细胞
-
-
②
③
A.①②③均表示“+”
B.此表说明细胞分化导致基因的选择性表达
C.三种细胞中mRNA和蛋白质种类完全不同
D.三种细胞的形态、结构和生理功能不同的根本原因是核基因种类不完全相同
解析:选A。胰岛B细胞合成并分泌胰岛素,胰岛素基因表达;浆细胞合成、分泌抗体,抗体基因表达;三种细胞都进行有氧呼吸,有氧呼吸酶基因都表达,A正确。题表说明细胞分化是基因选择性表达的结果,B错误。三种细胞中有氧呼吸酶基因都表达,C错误。三种细胞是同一个体中的体细胞,基因种类相同,只是表达的基因不同,D错误。
4.(2020·安徽马鞍山模拟)下图表示某生物纯合个体(2N=8)的细胞分裂、分化示意图,下列叙述不正确的是( )
A.仅过程①③发生了核DNA分子的复制
B.过程①能发生染色体结构与数目变异
C.过程②形成的细胞其蛋白质不完全相同
D.过程③A、a形成的原因可能是基因重组
解析:选D。据题图可知,过程①是有丝分裂、过程②是细胞分化、过程③是减数分裂,细胞分裂的间期发生了DNA的复制,A正确;在有丝分裂中能发生染色体结构与数目变异,B正确;细胞分化是基因选择性表达的结果,分化后的细胞蛋白质不完全相同,C正确;由于该生物体为纯合体,基因A、a的出现应为基因突变所致,D错误。
干细胞的特征及应用
社会责任
5.(2020·江西南昌十中月考)下图表示人体内干细胞的增殖、分化。下列有关叙述正确的是( )
A.干细胞与白细胞的基因型不同,因此合成的mRNA和蛋白质种类也不相同
B.图示所有的细胞中,干细胞不仅具有较强的分裂能力,而且分裂周期也较短
C.血小板和红细胞内遗传信息的流动方向是DNA→DNA→RNA→蛋白质
D.白细胞能够穿过血管壁去吞噬病菌,是因为细胞膜的选择透过性
解析:选B。白细胞是由造血干细胞增殖、分化而来的,二者基因型相同,由于基因的选择性表达,二者合成的mRNA和蛋白质种类不完全相同,A错误;图示所有的细胞中,干细胞不仅具有较强的分裂能力,而且分裂周期也较短,B正确;成熟的红细胞和血小板内没有细胞核,不能进行DNA的复制和表达,C错误;白细胞能够穿过血管壁去吞噬病菌,是因为细胞膜具有一定的流动性,D错误。
6.(2020·广东汕头毕业班调研)2018年3月14日物理学家霍金去世,他曾经患有肌肉萎缩性侧索硬化症(渐冻症)。有研究表明该病是由于突变的基因导致神经元合成了某种毒蛋白,从而阻碍了轴突内营养物质的流动。最新研究发现,利用诱导多能干细胞(iPS细胞)制作前驱细胞,然后移植给渐冻症实验鼠,能延长其寿命。下列相关描述错误的是( )
A.诱导多能干细胞分化成的多种细胞中核酸相同,蛋白质却不完全相同
B.诱导多能干细胞的分化实质是基因的选择性表达,细胞种类增多
C.将控制合成破坏运动神经元的毒蛋白基因替换,可以起到良好的治疗作用
D.植入神经干细胞,使受损的运动功能得到恢复,可以一定程度改善“渐冻症”
解析:选A。核酸包括DNA和RNA,细胞分化过程中,核DNA一般不变,由于基因的选择性表达,mRNA有所差异,蛋白质也不完全相同,A错误;分化的实质是基因的选择性表达,分化的结果是细胞种类增多,B正确;将控制合成破坏运动神经元的毒蛋白基因替换,细胞内表达的毒蛋白减少,可以起到一定的治疗作用,C正确;由题干“利用诱导多能干细胞(iPS细胞)制作前驱细胞,然后移植给渐冻症实验鼠,能延长其寿命”可知,植入神经干细胞,能使受损的运动功能得到恢复,可以一定程度改善“渐冻症”,D正确。
考点二 细胞的衰老、凋亡与癌变
1.细胞衰老
2.细胞凋亡
3.细胞的癌变
【真题例证·体验】
(2019·高考全国卷Ⅰ)细胞凋亡是细胞死亡的一种类型。下列关于人体中细胞凋亡的叙述,正确的是( )
A.胎儿手的发育过程中不会发生细胞凋亡
B.小肠上皮细胞的自然更新过程中存在细胞凋亡现象
C.清除被病原体感染细胞的过程中不存在细胞凋亡现象
D.细胞凋亡是基因决定的细胞死亡过程,属于细胞坏死
解析:选B。胎儿手的发育过程中发生细胞凋亡,才会形成成形手指,A错误;小肠上皮细胞自然更新过程中存在细胞凋亡,B正确;清除被病原体感染的细胞的过程属于细胞凋亡,C错误;细胞凋亡是由基因决定的细胞自动结束生命的过程,不同于细胞坏死,D错误。
【考法纵览·诊断】
(1)细胞凋亡由程序性死亡相关基因的表达所启动 [2019·江苏卷,T2C](√)
(2)细胞癌变由与癌有关基因的显性突变引起 [2019·江苏卷,T2D](×)
(3)细胞凋亡是由基因决定的细胞自动结束生命的过程 [2017·全国卷Ⅲ,T2D](√)
(4)衰老细胞中各种酶的活性显著降低 [2017·江苏卷,T18B](×)
(5)自由基攻击蛋白质可以引起细胞衰老 [2016·海南卷,T4B](√)
(6)细胞中衰老的线粒体可被溶酶体分解清除 [2016·海南卷,T4C](√)
(7)衰老细胞代谢速率加快是细胞内水分减少引起的 [2016·海南卷,T4D](×)
(8)正常体细胞的端粒DNA随细胞分裂次数增加而变长 [2015·全国卷Ⅱ,T2D](×)
(9)癌细胞具有细胞增殖失控的特点 [2015·江苏卷,T2B](√)
(10)细胞凋亡不出现在胚胎发育过程中 [2015·海南卷,T5C](×)
【长句特训·规范】
据下图细胞分裂、分化、衰老及凋亡等图形信息,分析并回答以下问题:
(1)经过a、b过程,一个细胞分成两个细胞,这是________________________________________________________________________。
(2)c过程中细胞在形态、结构和生理功能上发生了稳定性差异,这叫细胞的分化。细胞分化的结果是产生了组织,________(填序号)分别属于不同的组织。
(3)d、f过程分别为细胞的____________,经过e过程,已分化细胞变为恶性增殖细胞,此为________过程。
(4)细胞癌变属于可遗传的变异吗?癌症属于人类遗传病吗?原因是________________________________________________________________。
(5)病毒能使细胞发生癌变的原理是________________________________________________________________。
答案:(1)细胞的分裂 (2)④⑤⑥⑦ (3)衰老、凋亡 癌变 (4)细胞癌变是原癌基因和抑癌基因发生基因突变的结果,基因突变是可遗传变异。人类体细胞的基因突变不会遗传给下一代,所以不属于遗传病 (5)病毒感染人的细胞后,将其含有的病毒癌基因以及与致癌有关的核酸序列整合到人的基因组中,从而诱发人的细胞癌变
细胞的衰老、凋亡及癌变
生命观念
1.(2020·湖南株洲一模)下列关于细胞分化、衰老、凋亡、癌变在分子层面的解释,正确的是( )
A.细胞凋亡是基因正常表达过程中断所导致的
B.环境中的致癌因子会损伤细胞中的DNA,使其产生原癌基因
C.目前普遍认为细胞衰老的原因是DNA、蛋白质等生物大分子损伤
D.细胞分化过程中DNA不发生变化,因此细胞中细胞器的种类和数量不发生改变
解析:选C。细胞凋亡是基因控制的细胞编程性死亡,A错误;细胞中存在原癌基因和抑癌基因,环境中的致癌因子会损伤细胞中的DNA,使原癌基因和抑癌基因发生突变,进而发生癌变,B错误;细胞衰老的自由基学说认为,自由基的攻击使蛋白质等生物大分子受损导致细胞衰老,而端粒学说认为随着细胞分裂次数增加,正常基因的DNA会受到损伤,进而导致细胞衰老,C正确;细胞分化过程中遗传物质一般没有改变,由于基因的选择性表达,细胞器的种类和数量发生变化,D错误。
2.(2020·湖南岳阳一模)下列关于细胞分化、衰老、凋亡和癌变的叙述,错误的是 ( )
A.细胞分化、衰老和癌变都会导致细胞形态、结构和功能发生变化
B.细胞衰老过程中酪氨酸酶的活性降低,最后会导致白化病的发生
C.细胞凋亡是特定基因表达出相关蛋白质,细胞自动结束生命的过程
D.细胞发生癌变的过程中,可能产生甲胎蛋白、癌胚抗原等物质
解析:选B。细胞分化、衰老和癌变都会导致细胞形态、结构和功能发生变化,A正确;在细胞衰老过程中,细胞内酪氨酸酶的活性降低,导致黑色素生成减少而出现白发,白化病是基因突变致使酪氨酸酶不能合成,B错误;细胞凋亡是与凋亡有关的基因表达出相关蛋白质,细胞自动结束生命的过程,C正确;细胞癌变是原癌基因和抑癌基因发生突变的结果,癌变过程中可能产生甲胎蛋白、癌胚抗原等物质,D正确。
细胞衰老、凋亡、坏死与癌变的比较
项目
实质
结果
遗传物质
细胞衰老
内因、外因共同作用
细胞正常死亡
不发生改变
细胞凋亡
受到由遗传机制决定的程序性调控
基因决定的细胞自动结束生命的正常死亡
细胞坏死
受种种不利因素影响;不受基因控制
细胞膜破裂,对周围细胞造成伤害,引起发炎
细胞癌变
致癌因子诱发基因突变
形成能无限增殖的癌细胞
发生改变
细胞的生命历程
科学思维
3.下图表示细胞凋亡的部分原理,其中DNase为脱氧核糖核酸酶,能够切割DNA形成DNA片段;Caspases是一组存在于细胞质中具有相似结构的蛋白酶,负责选择性切割某些蛋白质。下列有关分析不正确的是( )
A.图示表明细胞凋亡是特异性的,体现了生物膜的信息传递功能
B.DNase能够破坏细胞的生命控制系统,从而影响细胞代谢
C.细胞凋亡过程中既有蛋白质的合成,也有蛋白质的降解
D.在凋亡诱导因子的诱导下,相关凋亡基因发生突变,导致细胞凋亡
解析:选D。根据图解,凋亡诱导因子需与细胞膜上的受体结合,这体现了细胞膜的功能之一——进行细胞间的信息交流,信号分子与受体结合具有特异性,A正确;DNase能破坏细胞生命控制系统,从而影响细胞代谢,B正确;细胞凋亡过程中既有“凋亡相关基因”被激活,合成蛋白质(酶),也有蛋白质被Caspases切割,发生降解,C正确;凋亡过程中相关凋亡基因被激活而不是发生突变,D错误。
4.(2020·郑州高三模拟)p53是一种抑癌基因,其表达产物p53蛋白在细胞分裂间期检测DNA的完整性以决定分裂是否继续进行。如果DNA有损伤,则终止分裂,同时对DNA分子进行修复,修复完成后p53基因才允许细胞分裂继续进行。对于无法修复的情况,p53基因将指导细胞启动“自杀程序”。下列叙述错误的是( )
A.p53基因主要负责调节细胞周期,控制细胞生长和分裂的进程
B.p53基因指导细胞启动“自杀”的过程属于细胞凋亡
C.将p53蛋白转入快速分裂的癌细胞中可能会终止其分裂
D.免疫学上,自身癌变的细胞属于抗原
解析:选A。根据题意可判断出p53基因的主要作用是阻止细胞不正常的增殖,是一种抑癌基因,A错误。
细胞的癌变机理及防治
社会责任
5.(2020·东北三校联考)有研究表明并非所有肿瘤细胞都能无限制生长。肿瘤细胞生长、转移和复发的特点与干细胞的基本特性十分相似。下列相关说法正确的是( )
A.干细胞分化形成各种组织、器官体现细胞具有全能性
B.肿瘤细胞发生转移的直接原因是细胞膜上的糖蛋白减少
C.采用放疗、化疗等常规手段必然导致癌细胞凋亡
D.定向杀死与肿瘤直接相关的致癌遗传物质是治疗的关键
解析:选B。细胞分化的根本原因是遗传信息的执行情况不同,即基因的选择性表达,而体现细胞的全能性需要形成个体,A错误;肿瘤细胞发生转移,直接原因是细胞膜上的糖蛋白减少,黏着性降低,B正确;在治疗癌症时,采用化疗和放疗等常规手段,导致癌细胞的死亡属于细胞坏死,C错误;体细胞一般都存在原癌基因和抑癌基因,定向杀死与肿瘤直接相关的癌细胞才是治疗的关键,D错误。
[易误警示]
易错点1 误认为同一个体不同细胞中遗传物质数量相等
[点拨] 同一个体不同细胞的细胞核中遗传物质数量相等,细胞质中由于细胞分化导致线粒体、叶绿体等数量不等,因此细胞质中的DNA数量有所差别。
易错点2 澄清细胞全能性的理解误区
[点拨] (1)由一个细胞发育成一个完整个体才能称为体现全能性。判断的标准是“细胞→个体”。如一个体细胞经植物组织培养形成幼苗,称为全能性。而将一个细胞培养成叶片不是全能性,因为叶片不是个体。将一个干细胞培养成一个幼小动物可以称为全能性,而培养成一个跳动的心脏不是全能性。
(2)分化程度高的细胞全能性不一定低。如生殖细胞由性原细胞分化而来,属于高度分化的细胞,但全能性依然很高。
易错点3 老年人头发变白≠白化病
[点拨] 老年人头发变白与白化病的白发机理不同。老年人头发变白是酪氨酸酶活性降低,合成的黑色素减少所致;而白化病病人的白发是由于病人体内缺少酪氨酸酶。
易错点4 误认为只有癌细胞内才有原癌基因与抑癌基因,且只要有一个基因突变即可引发细胞癌变
[点拨] 人和动物细胞的染色体上本来就存在着与癌变有关的基因——原癌基因和抑癌基因。环境中的致癌因子会损伤细胞中的DNA分子,使原癌基因和抑癌基因发生基因突变,导致正常细胞的生长和分裂失控而变成癌细胞。根据大量的病例分析,癌症的发生并不是单一基因突变的结果,至少在一个细胞中发生5~6个基因突变,才能赋予癌细胞所有的特征,这是一种累积效应。
[纠错体验]
1.(2020·江西百所名校联考)正常情况下,从同一株绿色植物的不同种类体细胞中提取物质进行比较,下列叙述正确的是( )
A.蛋白质都不相同
B.糖类都不相同
C.核基因不都相同
D.核DNA都相同
解析:选D。由于基因的选择性表达,不同细胞所含有的蛋白质和糖类不完全相同,A、B错误;同一植物的不同细胞,均是由同一个受精卵经过分裂、分化形成的,因此含有的核DNA和核基因都相同,C错误,D正确。
2.下列有关细胞全能性的叙述,正确的是( )
A.植物体只有体细胞才具有发育成完整个体所必需的全套基因
B.高度分化的植物细胞只有处于离体状态时才有可能表现出全能性
C.植物体内某些体细胞没有表现出全能性,其原因是所含基因发生了改变
D.花生种子培育成植株,这反映植物种子具有全能性
答案:B
3.(2020·福建泉州质检)“君不见,高堂明镜悲白发,朝如青丝暮成雪”所描绘的现象,从细胞学的角度分析,下列特征不会出现的是( )
A.细胞内水分减少 B.细胞核体积减小
C.多种酶的活性降低 D.细胞膜通透性改变
解析:选B。诗中描绘的现象是细胞衰老造成的。细胞衰老后,细胞内水分减少,多种酶的活性降低,细胞膜的通透性改变,使物质运输能力降低,A、C、D项均不符合题意;衰老的细胞内细胞核的体积增大,核膜内折,染色质收缩、染色加深,B项符合题意。
4.(2020·广东茂名一模)科学家发明的两种药物可直接注射到肿瘤组织中,激活T细胞,增强其杀伤能力,以达到杀死肿瘤细胞的目的。下列相关叙述不正确的是( )
A.抑癌基因主要是阻止细胞的不正常增殖
B.抑癌基因突变为原癌基因导致了癌细胞的产生
C.效应T细胞能够识别并裂解癌细胞
D.杀死肿瘤细胞的过程中细胞免疫发挥了重要作用
解析:选B。抑癌基因的主要作用是阻止细胞不正常的增殖,A正确;原癌基因、抑癌基因的突变导致癌细胞的产生,B错误;癌细胞细胞膜上存在特定蛋白质,可被效应T细胞识别并裂解,C正确;肿瘤细胞可被效应T细胞识别并裂解,细胞免疫发挥了重要作用,D正确。
1.(2020·河北衡水一模)下列关于人体内细胞分化的叙述,错误的是( )
A.细胞分化是基因在不同时间或空间选择性表达的结果
B.细胞分化使细胞功能专门化,提高了各项生理功能的效率
C.细胞内合成了血红蛋白是造血干细胞分化为红细胞的标志
D.胚胎干细胞、成肌细胞及造血干细胞的分化程度依次降低
解析:选D。细胞分化的实质是基因在不同时间或空间选择性表达的结果,A正确;细胞分化形成不同组织、器官,使多细胞生物体中的细胞功能趋向专门化,有利于提高各项生理功能的效率,B正确;红细胞来源于造血干细胞的增殖、分化,红细胞分化的标志是合成了其特有的血红蛋白,C正确;胚胎干细胞是全能干细胞,造血干细胞是多能干细胞,成肌细胞是专能干细胞,胚胎干细胞、造血干细胞及成肌细胞的分化程度依次升高,D错误。
2.(2020·湖南衡阳一模)下列有关细胞分化的叙述,错误的是( )
A.在个体发育过程中,有序的细胞分化能够增加细胞的类型
B.从细胞器水平分析,细胞分化是细胞器的种类、数目改变的结果
C.细胞分化使各种细胞的遗传物质有所差异,导致细胞的形态和功能各不相同
D.从蛋白质角度分析,细胞分化是蛋白质种类、数量改变的结果,这是细胞分化的直接原因
解析:选C。细胞分化是指同一细胞在形态、结构等方面发生稳定性差异的过程,细胞分化能够增加细胞的类型,A正确;细胞分化的过程中,细胞的功能会出现差异,细胞器的种类、数目会发生改变,B正确;细胞分化的过程中,各种细胞的遗传物质一般不发生改变,C错误;细胞分化的实质是基因的选择性表达,蛋白质种类、数量的改变是细胞分化的直接原因,D正确。
3.(2020·贵州铜仁一中模拟)以下不能说明细胞全能性的实验是( )
A.胡萝卜韧皮部细胞培育出植株
B.紫色糯性玉米种子培育出植株
C.转入抗虫基因的棉花细胞培育出植株
D.用玉米花粉粒培育出植株
解析:选B。胡萝卜韧皮部细胞、转入抗虫基因的棉花细胞、玉米花粉粒(生殖细胞)等离体细胞都可在培养基上经过植物组织培养形成完整植株,这体现了细胞的全能性。紫色糯性玉米种子培育出植株是利用种子进行繁殖,是有性生殖过程,不能说明细胞具有全能性,B符合题意。
4.(2020·广东六校一模)下列关于细胞分化的描述,正确的是( )
A.细胞的高度分化改变了物种的遗传信息
B.可以通过检测细胞中呼吸酶基因是否表达,来确定细胞是否分化
C.一个人的肝细胞和肌细胞结构和功能不同的根本原因是mRNA不同
D.神经细胞特有的基因决定了神经递质的精准释放位置
解析:选C。细胞分化过程中,遗传物质一般不会变化,A错误;所有细胞中呼吸酶基因都表达,因此不能据此确定细胞是否分化,B错误;同一个人的肝细胞和肌细胞都由受精卵分裂、分化而来,两种细胞的DNA相同,但由于基因的选择性表达,两种细胞中形成的mRNA有所区别,C正确;神经细胞和其他体细胞均来自同一个受精卵,一般来说,遗传物质相同,所含基因也相同,D错误。
5.科学家发现,当细胞衰老时,细胞中M蛋白的含量会下降。下列有关说法正确的是( )
A.增加M蛋白的含量可以延缓细胞的衰老
B.老年人体内都是衰老的细胞
C.口服M蛋白可以延缓衰老
D.与M蛋白的合成有关的结构有核糖体、内质网和高尔基体
解析:选A。细胞衰老时,细胞中M蛋白的含量会下降,所以推测增加M蛋白的含量可以延缓细胞的衰老,A正确;细胞衰老贯穿于整个生命历程,老年人体内不都是衰老的细胞,B错误;M蛋白是蛋白质,不能口服,口服易被消化道内的蛋白酶分解,C错误;M蛋白是胞内蛋白,胞内蛋白的合成一般不需要内质网、高尔基体的加工,D错误。
6.(2020·河南洛阳尖子生联考)下列关于细胞的分化、衰老、凋亡、癌变的说法,正确的是( )
A.细胞分化会导致种群基因频率的改变
B.衰老细胞内因为酪氨酸酶活性降低,色素沉积而出现老年斑
C.神经元的凋亡是不受环境影响的细胞编程性死亡
D.癌细胞的分裂、生长过程需要大量的核糖体参与合成蛋白质
解析:选D。细胞分化的根本原因是基因的选择性表达,遗传物质一般不变,因此不会导致种群基因频率的改变,A错误;衰老的细胞内,因为酪氨酸酶的活性降低,黑色素合成减少,所以老年人的头发会变白,B错误;神经元的凋亡是受环境影响的细胞编程性死亡,C错误;癌细胞在适宜条件下能无限增殖,蛋白质合成旺盛,而核糖体是蛋白质合成的场所,因此癌细胞的分裂、生长过程需要大量的核糖体参与合成蛋白质,D正确。
7.(2020·河南天一联考)下列有关细胞生命历程的叙述,正确的是( )
A.细胞分裂间期,染色体复制需DNA聚合酶和RNA聚合酶等
B.ATP水解酶基因是否表达,是判断细胞是否分化的依据之一
C.细菌和青蛙等生物在无丝分裂过程中需进行DNA复制
D.细胞凋亡,细胞周期变短;细胞坏死,膜通透性降低
解析:选A。染色体主要是由DNA和蛋白质组成,间期DNA的复制需要解旋酶和DNA聚合酶,蛋白质的合成需要RNA聚合酶,A正确。ATP水解酶基因在所有细胞中均表达,ATP水解酶基因是否表达,不是判断细胞是否分化的依据,B错误。无丝分裂是真核细胞分裂的一种方式,细菌属于原核生物,不能进行无丝分裂,C错误。连续分裂的细胞才有细胞周期,凋亡的细胞没有细胞周期;细胞坏死,膜失去选择透过性,D错误。
8.(2020·苏北四市期中)下列关于细胞癌变的叙述,正确的是( )
A.人的正常细胞中没有原癌基因,有抑癌基因
B.造血干细胞与癌细胞中基因的表达情况相同
C.恶性肿瘤细胞容易扩散,有无限增殖的特性
D.细胞癌变是由正常基因突变为原癌基因所致
解析:选C。人的正常细胞中有原癌基因和抑癌基因,A错误;不同的细胞表达的基因不同,造血干细胞与癌细胞中基因的表达情况不同,B错误;恶性肿瘤细胞容易扩散,有无限增殖的特性,C正确;细胞癌变是原癌基因和抑癌基因发生突变的结果,D错误。
9.下图表示人体骨髓造血干细胞的生命历程。请据图回答下列问题:
(1)区分①细胞与植物细胞最主要的依据是______________,细胞②不能无限长大的原因有 ______________________________、_______________________________________。
(2)c过程的实质是________________________。
(3)哺乳动物的成熟红细胞结构非常特殊,我们使用的教材中以红细胞为材料的实验是________________________________________________________________________。
(4)若白细胞发生了癌变,根本原因是细胞中的________________________发生了突变,癌细胞无限增殖过程中直接参与a、b过程的无膜细胞器依次是________________________。
解析:(1)动物细胞和植物细胞的主要区别是细胞壁的有无;细胞②不能无限长大的原因为细胞核控制范围是有限的,细胞越大,细胞表面积与体积比值越小,越不利于细胞与外界进行物质交换。(2)c过程为细胞分化,是基因选择性表达的结果。(3)哺乳动物的成熟红细胞结构非常特殊,没有细胞核和细胞器,以红细胞为材料的实验是体验制备细胞膜的方法。(4)癌变是原癌基因和抑癌基因突变的结果,动物细胞内与细胞增殖有关的无膜细胞器为核糖体、中心体。
答案:(1)有无细胞壁 细胞核中的DNA不会随细胞增大而增加 细胞表面积与体积的比例关系限制了细胞的长大 (2)基因的选择性表达 (3)体验制备细胞膜的方法 (4)原癌基因和抑癌基因 核糖体、中心体
10.(2020·安徽宣城期末调研)癌症的治疗经过了三次革命:“手术+化疗+放疗”→“靶向疗法”→“免疫疗法”。美国科学家詹姆斯·艾利森和日本科学家本庶佑,因在癌症免疫疗法上作出了重大贡献,获得了2018年诺贝尔生理学或医学奖。请回答下列问题:
(1)癌细胞是正常细胞在致癌因子等的作用下,遗传物质发生变化,变成______________________________________________的恶性增殖细胞。
(2)绝大多数癌细胞在刚出现时会被免疫系统扼杀在襁褓中,这是免疫系统____________________功能的体现。采用化疗、放疗的方法来治疗某些阶段的癌症是很有效的,但也不可避免地会对免疫系统、消化系统等造成不可逆的伤害,原因是________________________________________________。
(3)电影《我不是药神》中讲了一种治疗慢粒白血病的神药——格列卫,其有效成分甲磺酸伊马替尼可抑制患者因酪氨酸蛋白激酶过度活化而引起的细胞失控性增殖。研究发现,患者因22号染色体与9号染色体发生了交换,导致酪氨酸蛋白激酶过度活化,这是____________变异的结果。
(4)靶向药物虽然治疗效果好,但它有一个很大的局限性,就是只针对某一类型的癌症。免疫疗法则是通过激活人体自身的免疫细胞,让免疫细胞去杀死癌细胞。相对于放疗、化疗和靶向疗法,免疫疗法的优点有__________________________________(至少答出两点)。
解析:(1)癌细胞是正常细胞在致癌因子等的作用下,遗传物质发生改变,成为不受机体控制、连续进行分裂的恶性增殖细胞。(2)免疫系统可监控并清除体内已经衰老或因其他因素而被破坏的细胞,以及癌变的细胞。绝大多数癌细胞在刚出现时会被免疫系统扼杀在襁褓中,这是免疫系统监控和清除功能的体现。用化疗、放疗的方法来治疗某些阶段的癌症是很有效的,但也不可避免地会对免疫系统、消化系统等造成不可逆的伤害,原因是化疗、放疗不能区分恶性增殖细胞和正常细胞,在杀伤癌细胞的同时,也将正常细胞一同杀死。(3)22号染色体与9号染色体为非同源染色体,二者发生了交换,导致酪氨酸蛋白激酶过度活化,属于染色体结构变异。(4)靶向药物可以选择性杀死癌细胞,而不影响正常细胞;但它有一个很大的局限性,就是只针对某一类型的癌症。免疫疗法则是通过激活人体自身的免疫细胞,让免疫细胞去杀死癌细胞;可以治疗多种癌症,对很多病人都有效;癌症治愈后,复发率低。
答案:(1)不受机体控制、连续进行分裂 (2)监控和清除 化疗、放疗不能区分恶性增殖细胞和正常细胞,在杀死癌细胞的同时,也会杀死大量正常细胞 (3)染色体结构 (4)它不直接杀伤癌细胞,而是增强免疫细胞对癌细胞的杀伤力;可以治疗多种癌症,且对多数癌症患者有效;癌症治愈后,复发率低
11.(2020·河北唐山一模)细胞自噬是依赖溶酶体对细胞内受损异常的蛋白质和衰老细胞器进行降解的过程。如果抑制肝癌发展期大鼠的细胞自噬,其肿瘤的体积和数量都比没有抑制细胞自噬的对照组小。下列有关此内容的叙述,错误的是( )
A.自噬过程依赖于溶酶体内的水解酶
B.细胞自噬有利于维持细胞的稳态平衡
C.肝癌发展期细胞自噬会抑制肿瘤的发生
D.细胞自噬贯穿于正常细胞生长、分化、衰老、凋亡的全过程
解析:选C。由“细胞自噬是依赖溶酶体对细胞内受损异常的蛋白质和衰老细胞器进行降解的过程”可知,自噬过程依赖于溶酶体内的水解酶,A正确;细胞自噬依赖溶酶体内的水解酶对细胞内异常蛋白质和衰老细胞器进行降解,有利于维持细胞的稳态平衡,B正确;如果抑制肝癌发展期大鼠的细胞自噬,其肿瘤的体积和数量都比没有抑制细胞自噬的对照组小,说明肝癌发展期细胞自噬会促进肿瘤的发生,C错误;正常细胞生长、分化、衰老、凋亡的全过程都会有受损蛋白质或衰老细胞器,所以细胞自噬贯穿于全过程,D正确。
12.(2020·湖南岳阳高三月考)下图为人体细胞生命历程示意图,图中①~⑥为不同时期的细胞,a~d表示生理过程。下列有关叙述正确的是( )
A.过程a中细胞的表面积与体积的比增大
B.①~⑥细胞中的DNA以及mRNA相同,蛋白质不同
C.过程a~d受基因控制,但是细胞凋亡不受基因控制
D.过程d中细胞核体积增大,细胞膜的通透性改变
解析:选D。过程a表示细胞的生长,该过程中细胞的表面积与体积的比减小,A错误;细胞分裂和分化过程中遗传物质不变,故DNA相同,但合成了不同的蛋白质,所以mRNA不相同,B错误;细胞凋亡是受基因控制的细胞编程性死亡,C错误;过程d表示细胞的衰老,衰老细胞的细胞核体积增大,细胞膜通透性改变,D正确。
13.(2020·云南临沧一中期末)植物在干旱等不良环境下细胞中会出现PR5蛋白,研究人员从干旱胁迫与恢复水供应(复水)后的番茄植株的根、茎、叶细胞中提取的总RNA,测定细胞中PR5蛋白基因的转录情况如下表。下列说法正确的是( )
萎蔫
复水
2 h
复水
4 h
复水
8 h
复水
24 h
对照
根
-
+++
+++
+++
+++
++
茎
-
+
+
+
+
-
叶
-
-
-
+
-
-
注:“+”表示检出,“-”表示未检出;“+”越多表示相对含量越多。
A.干旱导致萎蔫的植株PR5基因被损坏
B.对照组说明在叶分化过程中PR5基因丢失
C.干旱后复水促进了PR5基因的表达
D.复水后根比茎叶产生了更多的PR5基因
解析:选C。番茄植株在干旱胁迫与恢复水供应的刺激下发生了PR5基因在不同器官中的选择性表达,分析题表可知,在根中PR5基因表达频率较高,茎次之,叶表达的最少。干旱没有导致萎蔫的植株PR5基因被损坏,A错误;对照组在叶分化过程中PR5基因没有表达,但基因没有丢失,B错误;与对照组相比,干旱后复水促进了PR5基因的表达,C正确;复水后根比茎叶PR5基因表达频率要高,并没有产生更多的PR5基因,D错误。
14.(2020·湖南株洲一模)姜黄素是一种从姜黄中分离出来的多酚类化合物,具有抗癌作用,临床应用十分广泛。
(1)其抗癌机理主要有三种:
①通过诱导恶性肿瘤细胞分化,从而阻止癌细胞连续进行________。
②诱导肿瘤细胞凋亡。例如治疗直肠癌,姜黄素会引起癌细胞内BAX等凋亡蛋白高表达,细胞的凋亡是________决定的细胞自动结束生命的过程。
③可以一定程度抑制胸腺嘧啶脱氧核苷酸参与DNA的合成,使得癌细胞的分裂最终会停滞在细胞周期的________期。
(2)研究发现直肠癌的肿瘤干细胞因膜上具有高水平的ABCG2蛋白,能有效排出姜黄素,从而逃避凋亡,并增殖、分化形成癌细胞。为了提高姜黄素治疗直肠癌的效果,可以采取的措施是________________________________________________。
解析:(1)①癌细胞能无限增殖,可通过诱导癌细胞分化来阻止其增殖。②细胞的凋亡是基因决定的细胞自动结束生命的过程。③胸腺嘧啶脱氧核苷酸为DNA复制的原料,DNA复制发生在细胞分裂的间期,若抑制胸腺嘧啶脱氧核苷酸参与DNA的合成,则会使细胞分裂停滞在细胞周期的间期。(2)姜黄素会引起癌细胞内BAX等凋亡蛋白高表达,促进其凋亡。但ABCG2蛋白能有效排出姜黄素,从而使直肠癌的肿瘤干细胞逃避凋亡,因此我们可以通过抑制ABCG2蛋白的合成来提高姜黄素治疗直肠癌的效果。
答案:(1)①分裂(或增殖) ②基因 ③间 (2)抑制ABCG2蛋白的合成(或加入ABCG2蛋白活性抑制剂)

