


2021届高考生物新人教版一轮复习课后集训:14细胞的分化、衰老、凋亡和癌变 学案
展开14 细胞的分化、衰老、凋亡和癌变
1.(2019·东城区期末)下列关于细胞分化的叙述,不正确的是( )
A.从个体水平分析,分化是生物个体发育的基础
B.从细胞水平分析,细胞功能趋向专门化
C.从细胞器水平分析,细胞器数目可发生改变
D.从分子水平分析,分化的本质是DNA发生改变
D [从个体水平分析,分化是生物个体发育的基础,A正确;从细胞水平分析,细胞功能趋向专门化,B正确;从细胞器水平分析,细胞器数目可发生改变,C正确;从分子水平分析,分化的本质是基因的选择性表达,而DNA没有发生改变,D错误。]
2.在下列实例中,能说明“动物细胞具有全能性”的是( )
A.壁虎断尾后重新长出尾部
B.蜜蜂未受精的卵细胞发育成雄蜂
C.用体外培养的皮肤治疗烧伤病人
D.小鼠肝脏细胞的自我复制
B [细胞全能性是指高度分化的细胞仍具有发育成完整个体的潜能,只有离体的单个细胞发育成完整的动物体才可体现出动物细胞的全能性,蜜蜂未受精的卵细胞发育成雄蜂说明卵细胞具有全能性;A、C、D项中细胞均未发育成完整个体,不能体现细胞的全能性。]
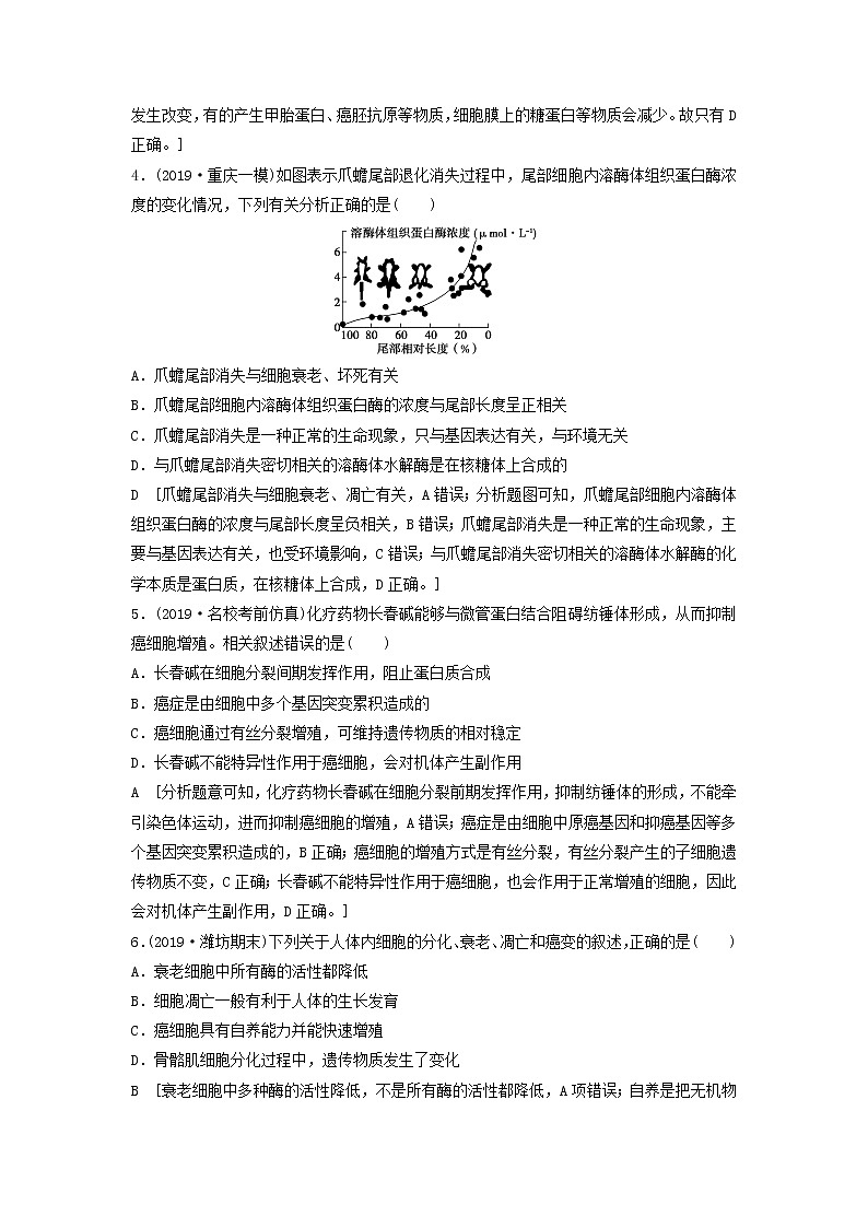
3.(2019·湖南师大附中)自由基学说是一种细胞衰老假说。如图是自由基学说示意图,有关叙述正确的是( )
A.②①过程引起的作用效果属于负反馈调节
B.若③过程使酪氨酸酶活性降低,将引起白化病
C.若③过程使细胞膜上葡萄糖的载体受损,葡萄糖将会自由进出细胞
D.④过程可能导致细胞膜上蛋白质种类或数量发生改变
D [②①过程引起的作用效果属于正反馈调节;若③过程使酪氨酸酶活性降低,将引起头发变白,白化病是基因突变导致酪氨酸酶缺乏引起的;若③过程使细胞膜上葡萄糖的载体受损,葡萄糖将无法进出细胞;④过程将导致基因突变,可能引起细胞癌变。癌细胞细胞膜的成分发生改变,有的产生甲胎蛋白、癌胚抗原等物质,细胞膜上的糖蛋白等物质会减少。故只有D正确。]
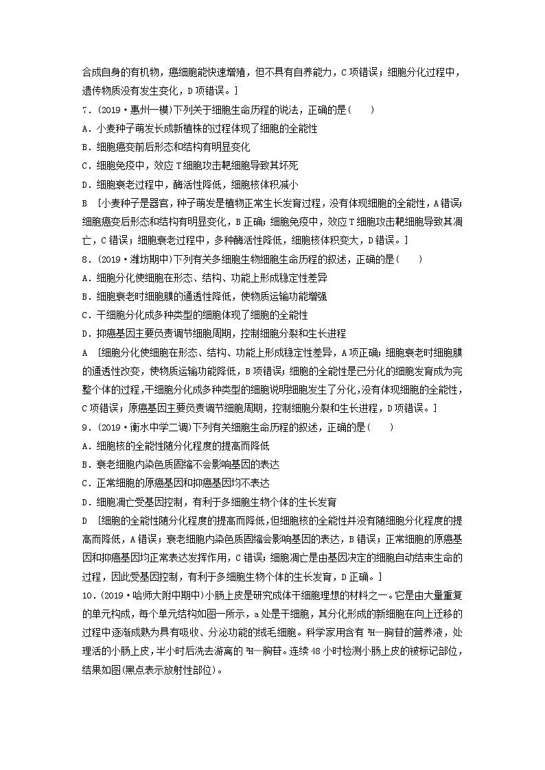
4.(2019·重庆一模)如图表示爪蟾尾部退化消失过程中,尾部细胞内溶酶体组织蛋白酶浓度的变化情况,下列有关分析正确的是( )
A.爪蟾尾部消失与细胞衰老、坏死有关
B.爪蟾尾部细胞内溶酶体组织蛋白酶的浓度与尾部长度呈正相关
C.爪蟾尾部消失是一种正常的生命现象,只与基因表达有关,与环境无关
D.与爪蟾尾部消失密切相关的溶酶体水解酶是在核糖体上合成的
D [爪蟾尾部消失与细胞衰老、凋亡有关,A错误;分析题图可知,爪蟾尾部细胞内溶酶体组织蛋白酶的浓度与尾部长度呈负相关,B错误;爪蟾尾部消失是一种正常的生命现象,主要与基因表达有关,也受环境影响,C错误;与爪蟾尾部消失密切相关的溶酶体水解酶的化学本质是蛋白质,在核糖体上合成,D正确。]
5.(2019·名校考前仿真)化疗药物长春碱能够与微管蛋白结合阻碍纺锤体形成,从而抑制癌细胞增殖。相关叙述错误的是( )
A.长春碱在细胞分裂间期发挥作用,阻止蛋白质合成
B.癌症是由细胞中多个基因突变累积造成的
C.癌细胞通过有丝分裂增殖,可维持遗传物质的相对稳定
D.长春碱不能特异性作用于癌细胞,会对机体产生副作用
A [分析题意可知,化疗药物长春碱在细胞分裂前期发挥作用,抑制纺锤体的形成,不能牵引染色体运动,进而抑制癌细胞的增殖,A错误;癌症是由细胞中原癌基因和抑癌基因等多个基因突变累积造成的,B正确;癌细胞的增殖方式是有丝分裂,有丝分裂产生的子细胞遗传物质不变,C正确;长春碱不能特异性作用于癌细胞,也会作用于正常增殖的细胞,因此会对机体产生副作用,D正确。]
6.(2019·潍坊期末)下列关于人体内细胞的分化、衰老、凋亡和癌变的叙述,正确的是( )
A.衰老细胞中所有酶的活性都降低
B.细胞凋亡一般有利于人体的生长发育
C.癌细胞具有自养能力并能快速增殖
D.骨骼肌细胞分化过程中,遗传物质发生了变化
B [衰老细胞中多种酶的活性降低,不是所有酶的活性都降低,A项错误;自养是把无机物合成自身的有机物,癌细胞能快速增殖,但不具有自养能力,C项错误;细胞分化过程中,遗传物质没有发生变化,D项错误。]
7.(2019·惠州一模)下列关于细胞生命历程的说法,正确的是( )
A.小麦种子萌发长成新植株的过程体现了细胞的全能性
B.细胞癌变前后形态和结构有明显变化
C.细胞免疫中,效应T细胞攻击靶细胞导致其坏死
D.细胞衰老过程中,酶活性降低,细胞核体积减小
B [小麦种子是器官,种子萌发是植物正常生长发育过程,没有体现细胞的全能性,A错误;细胞癌变后形态和结构有明显变化,B正确;细胞免疫中,效应T细胞攻击靶细胞导致其凋亡,C错误;细胞衰老过程中,多种酶活性降低,细胞核体积变大,D错误。]
8.(2019·潍坊期中)下列有关多细胞生物细胞生命历程的叙述,正确的是( )
A.细胞分化使细胞在形态、结构、功能上形成稳定性差异
B.细胞衰老时细胞膜的通透性降低,使物质运输功能增强
C.干细胞分化成多种类型的细胞体现了细胞的全能性
D.抑癌基因主要负责调节细胞周期,控制细胞分裂和生长进程
A [细胞分化使细胞在形态、结构、功能上形成稳定性差异,A项正确;细胞衰老时细胞膜的通透性改变,使物质运输功能降低,B项错误;细胞的全能性是已分化的细胞发育成为完整个体的过程,干细胞分化成多种类型的细胞说明细胞发生了分化,没有体现细胞的全能性,C项错误;原癌基因主要负责调节细胞周期,控制细胞分裂和生长进程,D项错误。]
9.(2019·衡水中学二调)下列有关细胞生命历程的叙述,正确的是( )
A.细胞核的全能性随分化程度的提高而降低
B.衰老细胞内染色质固缩不会影响基因的表达
C.正常细胞的原癌基因和抑癌基因均不表达
D.细胞凋亡受基因控制,有利于多细胞生物个体的生长发育
D [细胞的全能性随分化程度的提高而降低,但细胞核的全能性并没有随细胞分化程度的提高而降低,A错误;衰老细胞内染色质固缩会影响基因的表达,B错误;正常细胞的原癌基因和抑癌基因均正常表达发挥作用,C错误;细胞凋亡是由基因决定的细胞自动结束生命的过程,因此受基因控制,有利于多细胞生物个体的生长发育,D正确。]
10.(2019·哈师大附中期中)小肠上皮是研究成体干细胞理想的材料之一。它是由大量重复的单元构成,每个单元结构如图一所示,a处是干细胞,其分化形成的新细胞在向上迁移的过程中逐渐成熟为具有吸收、分泌功能的绒毛细胞。科学家用含有3H—胸苷的营养液,处理活的小肠上皮,半小时后洗去游离的3H—胸苷。连续48小时检测小肠上皮的被标记部位,结果如图(黑点表示放射性部位)。
图一 几小时检测
24小时检测 48小时检测
请回答:
(1)小肠上皮a处的细胞因具有________________能力而被称为干细胞。
(2)处理后开始的几小时,发现只有a处能够检测到放射性,原因是____________________________________________________。
(3)48小时后继续跟踪检测,发现小肠上皮上的放射性完全消失了,原因可能是________________。
[解析] 干细胞是指一类具有很强分裂、分化能力的细胞,3H—胸苷是构成DNA的原料,本题通过观察图形以及题干信息可以看出,通过干细胞的分裂能力,在DNA复制时利用了3H—胸苷合成子代DNA,放射性进入细胞,随着时间的推移,放射性的位置恰好对应了题中所给的信息:干细胞分化形成的新细胞在向上迁移的过程中逐渐成熟为具有吸收、分泌功能的绒毛细胞。
[答案] (1)分裂、分化 (2)只有a处的细胞能进行细胞分裂,细胞分裂间期要利用3H—胸苷合成DNA
(3)具有放射性的细胞最终因为衰老、凋亡、脱落而消失
11.人皮肤成纤维细胞是组成皮肤真皮的主要结构成分,对于修复损伤及美容美体具有重要作用。回答下列关于成纤维细胞的问题。
(1)间充质干细胞属于多能干细胞,它可经过细胞的________和________过程形成成纤维细胞;在不同条件下, 间充质干细胞还可以分化成多种类型的细胞, 不同类型细胞形成的根本原因是________________________________。
(2)成纤维细胞能分泌大量的胶原蛋白、弹性纤维蛋白等多种物质,与此相适应,成纤维细胞的细胞质中______________________等细胞器较为丰富。成纤维细胞衰老后,合成胶原蛋白的能力减弱,这与衰老细胞内_________________________等因素有关。
(3)体外培养的成纤维细胞培养50代左右就停止分裂了,并丧失了正常的功能,且从老年个体中获取的成纤维细胞的分裂次数更少,这都说明细胞会随着分裂次数的增多而________________。如果培养过程中细胞发生了癌变,癌变后的成纤维细胞会由扁平的梭形变成球形,这体现了癌变细胞的特征之一,即____________________。
[解析] (1)干细胞能通过细胞增殖使细胞数量增多,再通过细胞分化使其成为具有特定形态、结构和功能的细胞,不同类型细胞形成的根本原因是基因的选择性表达。(2)胶原蛋白、弹性纤维蛋白属于分泌蛋白,成纤维细胞能大量分泌多种蛋白质,说明其细胞中核糖体、内质网、高尔基体和线粒体等细胞器较为丰富。成纤维细胞衰老后,合成胶原蛋白的能力减弱,这与衰老细胞内多种酶的活性降低、细胞呼吸速率减慢等因素有关。(3)体外培养的成纤维细胞培养50代左右就停止分裂了,并且丧失了正常的功能,这说明细胞会随着分裂次数的增多而衰老,从老年个体中获取的成纤维细胞的分裂次数更少,也说明了这一点。与正常细胞相比,癌细胞具有以下特征:在适宜的条件下,癌细胞能够无限增殖、癌细胞的形态结构发生显著变化、癌细胞的表面发生了变化。成纤维细胞癌变后由扁平的梭形变成球形,表现的是癌细胞的形态结构发生显著变化。
[答案] (1)增殖(或分裂) 分化 基因选择性表达
(2)核糖体、内质网、高尔基体和线粒体 多种酶的活性降低,呼吸速率减慢
(3)衰老 癌细胞的形态结构发生显著变化
12.(2019·哈尔滨一模)科研人员利用蓝色光脉冲促进了一种名为Brn2基因的表达,当Brn2蛋白足够多时,干细胞就会快速转化为神经元。下列有关叙述正确的是( )
A.干细胞增殖受基因严格控制,是迁移到特定组织才分化的
B.Brn2基因的表达就可以使干细胞转化为神经元
C.干细胞转化为神经元的过程中细胞核内的遗传物质发生改变
D.干细胞与神经元相比细胞中蛋白质的种类不完全相同
D [根据题意分析,由于蓝色光脉冲开启了Brn2的基因后,干细胞就会快速转化为神经元,该过程中干细胞并没有发生迁移,A错误;当Brn2基因表达产生的Brn2蛋白足够多时,干细胞才会快速转化为神经元,B错误;干细胞转化为神经元的过程的实质是基因的选择性表达,该过程中遗传物质并没有发生改变,C错误;基因在不同的细胞中是选择性表达的,因此干细胞与神经元相比,细胞中蛋白质的种类不完全相同,D正确。]
13.(2019·潍坊期中)下表是某人体内不同细胞的寿命和分裂能力的比较。以下分析错误的是( )
细胞种类 | 小肠上皮细胞 | 平滑肌细胞(分布于内脏器官) | 心肌细胞 | 神经细胞 | 白细胞 |
寿命 | 1~2 d | 很长 | 很长 | 很长 | 5~7 d |
能否分裂 | 能 | 能 | 不能 | 绝大多数不能 | 不能 |
A.表中各种细胞的寿命不同是由于它们所含遗传物质不同
B.细胞的寿命与其分裂能力无关,寿命短的细胞不一定能分裂
C.细胞的寿命和分裂能力与它们承担的功能有关
D.小肠上皮细胞寿命很短可能与基因的选择性表达有关
A [表中各种细胞所含遗传物质是相同的,它们的寿命不同是由于细胞分化造成的,A项错误;从表中看出细胞的寿命与其分裂能力无关,寿命短的细胞可能能分裂,可能不能分裂,细胞的寿命和分裂能力与细胞的功能有关。小肠上皮细胞寿命很短,与其结构和功能有关,B、C、D项正确。]
14.(2019·高考前仿真)外界因子导致HER基因(控制细胞膜上某种受体蛋白的合成)过量表达,会持续激活细胞内的信号传导启动DNA复制,导致细胞异常增殖而形成癌细胞。下列叙述错误的是( )
A.辐射、病毒等可能是激活HER基因过量表达的外界因子
B.癌细胞膜上的糖蛋白减少导致癌细胞容易扩散和转移
C.癌细胞因DNA复制方式不同而使细胞周期变短,连续分裂
D.诱导癌细胞凋亡基因的表达,成为癌症治疗的一种策略
C [HER基因过量表达会导致细胞癌变,而辐射、病毒等属于致癌因子,因此辐射、病毒等可能是激活HER基因过量表达的外界因子,A正确;癌细胞的细胞膜上糖蛋白减少,细胞之间的黏着性降低,因此癌细胞易于扩散转移,B正确;癌细胞中DNA复制方式相同,都是半保留复制,C错误;癌细胞是畸形分化形成的,诱导癌细胞的凋亡或正常分化成为癌症治疗的一种策略,D正确。]
15.(2019·济宁一模)希罗达是一种治疗癌症的药物,但有较强的副作用。科研人员为了探究药物X降低希罗达副作用的效果, 以小白鼠(2n=40)为实验材料开展研究。
实验步骤:
Ⅰ.将小白鼠随机均分为5组;
Ⅱ.第1~14天①②组每天饲喂等量的生理盐水,③④⑤组每天分别饲喂等量的低、中、高剂量药物X;
Ⅲ.第15~18天,①组每天注射适量生理盐水,②③④⑤组注射等量的希罗达;
Ⅳ.第19天测定小白鼠血清中IL6(一种淋巴因子)和抗体的含量。
实验结果:
组别 | ① | ② | ③ | ④ | ⑤ |
IL6相对值 | 1 | 0.48 | 0.67 | 0.80 | 0.89 |
抗体相对值 | 1 | 0.67 | 0.74 | 0.86 | 0.91 |
请回答:
(1)癌细胞容易转移扩散的直接原因是细胞膜上糖蛋白减少,根本原因是____________。小白鼠癌细胞分裂前期含有________________个四分体。
(2)IL6和抗体属于免疫系统组成中的____________。 从该实验可知, 希罗达的副作用表现为_______________________。
(3)本实验的结论是_____________________________________
_____________________________________________________。
[解析] 本题通过探究药物X降低希罗达副作用的效果实验考查科学探究中的实验分析能力。(1)细胞癌变的根本原因是原癌基因和抑癌基因发生基因突变;小白鼠癌细胞进行的是有丝分裂,不会产生四分体。(2)淋巴因子和抗体都是具有免疫作用的物质,称为免疫活性物质;与①组小白鼠相比,②组小白鼠血清中的IL6和抗体相对值低,说明希罗达的副作用是导致小白鼠免疫功能下降。(3)与②组小白鼠相比,③④⑤三组实验结果说明药物X能部分缓解希罗达降低小白鼠免疫功能的副作用,并且在一定范围内缓解能力和药物X的浓度为正相关。
[答案] (1)原癌基因和抑癌基因发生基因突变 0
(2)免疫活性物质 导致小白鼠免疫功能下降(或降低IL6和抗体含量)
(3)药物X能部分缓解希罗达降低小白鼠免疫功能的副作用,并且在一定范围内缓解能力和药物X的服用剂量呈正相关阶段滚动