苏科版八年级下册摩擦力精品课时作业
展开8.3 摩擦力 同步练习
一、单选题
1.如图所示,木块竖立在小车上,随表面粗糙的小车一起向右做匀速直线运动(不考虑空气阻力)。下列分析正确的是( )
A.木块受到小车对它向右的摩擦力
B.小车运动速度越大,其惯性也越大
C.当小车受到阻力而停下时,木块将向右倾倒
D.木块对小车的压力与小车对木块的支持力是一对平衡力
2.质量为m的半球沿竖直方向切成质量相等的A、B两部分,在水平力F的作用下紧贴竖直墙壁保持静止状态,如图-7所示,则其中物块B受到的摩擦力的大小为( )
A.0 B.0.5mg C.mg D.F
3.如图,在光滑的水平面上叠放着甲、乙两个木块,甲木块用一细绳栓在左边固定的竖直板上,现用F=15N的力把木块乙匀速地抽出,则关于甲、乙两木块所受摩擦力描述正确的是( )
A.甲为零,乙受向右的15N的力 B.甲和乙都受向右15N的力
C.甲和乙都受向左15N的力 D.甲和乙均受力15N,甲受向右的力,乙受向左的力
4.为了探究滑动摩擦力,小明同学利用牙刷做实验,当用力匀速拖动牙刷时,刷毛发生了如图所示的弯曲,对这一实验的分析错误的( )
A.从刷毛弯曲的方向可以判断牙刷受到摩擦力的方向向左
B.刷受到的摩擦力作用在刷毛上
C.手的拉力和牙刷受到的摩擦力不平衡
D.刷毛弯曲越厉害说明牙刷受到的力越大
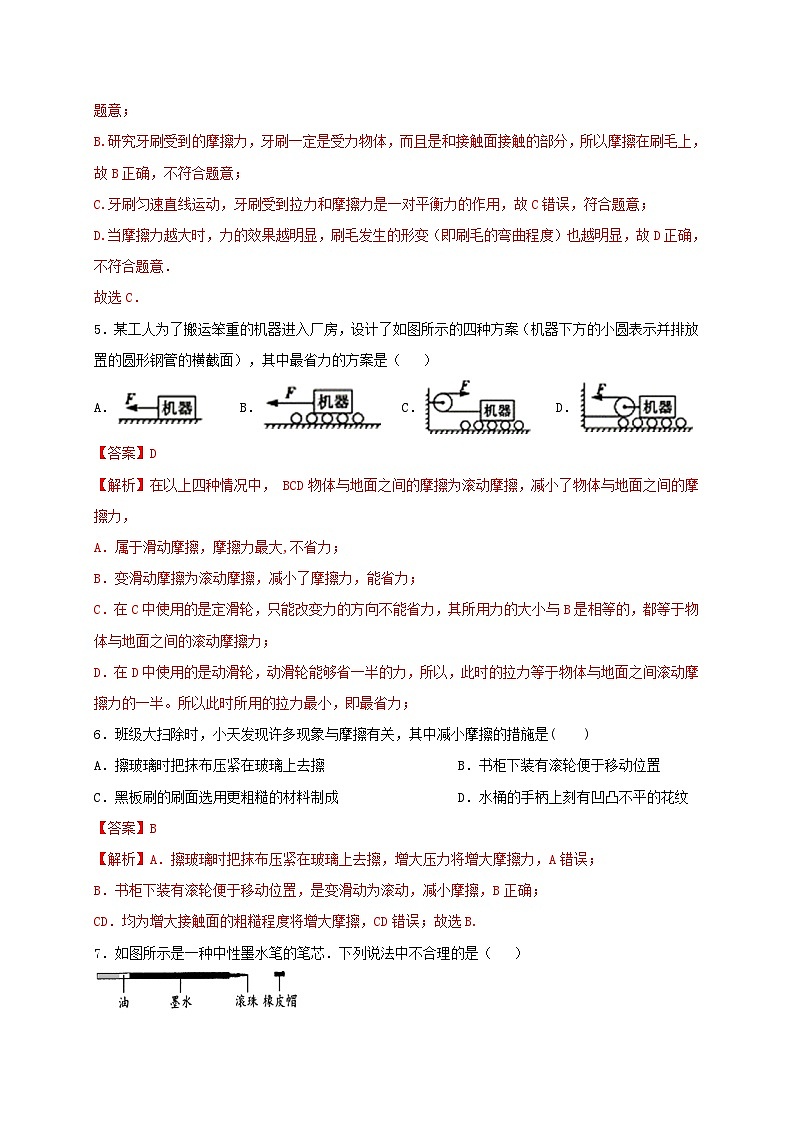
5.某工人为了搬运笨重的机器进入厂房,设计了如图所示的四种方案(机器下方的小圆表示并排放置的圆形钢管的横截面),其中最省力的方案是( )
A. B. C. D.
6.班级大扫除时,小天发现许多现象与摩擦有关,其中减小摩擦的措施是( )
A.擦玻璃时把抹布压紧在玻璃上去擦 B.书柜下装有滚轮便于移动位置
C.黑板刷的刷面选用更粗糙的材料制成 D.水桶的手柄上刻有凹凸不平的花纹
7.如图所示是一种中性墨水笔的笔芯.下列说法中不合理的是( )
A.使用水笔时,笔中的墨水与油在大气压的作用下向笔尖流动
B.笔尾的油能防止墨水的蒸发
C.橡皮帽对笔尖有保护作用
D.使用水笔时,笔尖上装有滚珠是为了增大摩擦
二、填空题
8.如图所示,小明将弹簧测力计固定在竖直墙壁上,沿水平方向向左拉动木板,待稳定后读出弹簧测力计示数,木块受到的摩擦力大小______(一定/不一定)等于弹簧测力计示数。以木板为参照物,木块是______的,在木块上加一重物,重复实验,可用来探究滑动摩擦力的大小与______的关系。
9.自行车是我们熟悉的交通工具,从自行车的结构和使用来看,它涉及到不少的有关摩擦的知识。例如:A、轮胎上有花纹 B、车轮做成圆形 C、塑料套紧紧套在车把上 D、在转动部分加润滑油E、脚踏板凹凸不平 F、刹车时用力捏闸 G、车轴处装有滚珠
H、车把上有凹槽
上述各项内容中,属于通过改变接触面的粗糙程度而增大摩擦的是 ______________;通过增大压力而增大摩擦的是__________________;通过变滑动为滚动而减小摩擦的是____________________;通过使接触面彼此分离而减小摩擦的是__________________.(只填写各选项的字母)
10.遇到冰冻天气,某大桥上汽车追尾事故频发,主要原因是:一方面,汽车在紧急刹车时,由于汽车具有_____,总要滑行一段距离才能停下来;另一方面,当路面结冰时,轮胎与地面间的摩擦力变_____,汽车在紧急刹车后滑行的距离将比路面没有冰雪时长.
11.一个箱子重为100N,放在水平面上,受6N的水平推力,箱子未动,这时箱子受到的摩擦力应______(选填“大于”、“等于”或“小于”)6N.当水平推力增大到10N时,箱子恰好做匀速运动,这时箱子受到的摩擦力为______N.当水平推力增大到20N时,箱子受到的摩擦力为_______N.
12.如图,两个完全相同的物体A,B叠加在一起,受到10N的水平推力F1作用,在水平地面上一起作匀速直线运动,如图甲,那么物块B受到的摩擦力为_____N.若将物块B取下与物块A并列,再让它们一起在地面上匀速前进,如图乙,那么需要的水平推力F2_____10N.(选填“大于、小于或者等于)
13.押加是我国少数民族体育项目之一,又称大象拔河。如图,在一次押加比赛中,胖子(略胖的运动员)取得了胜利;在________相同的条件下,因为胖子体重大,脚与地面的________大一些。
14.用手边的铅笔可以做很多物理小实验。
(1)如图甲所示,手指压铅笔尖,手指会凹陷是因为______________。
(2)用一根橡皮筋水平匀速拉动放在桌面上的一本书,然后在书下垫几支圆铅笔,再匀速拉动,如图乙所示。根据___________________比较两种情况下摩擦力的大小。
(3)如图丙所示,用两手指水平压住铅笔的两端。铅笔静止时,两手指对铅笔的压力______相互作用力(选填“是”或“不是”)。
15.一重为100N的物体静止在粗糙的水平地面上,这个物体所受到的摩擦力为____N;用大小为15N的力水平向左拉物体.物体向左做匀速直线运动.此时物体受到摩擦力的大小为_______N;当把拉力F增大为20 N时,则物体受到的摩擦力为_______N.
三、简答题
16.明天小明的班级要参加拔河比赛,小明利用物理知识分析了拔河比赛获胜的关键因素是获胜方的________(选填拉力、摩擦力)比对方大,请你写出两种能够帮助本班获胜的方案:
方案1:____________________________________________;
方案2:____________________________________________;
请再举出一个生活中类似的应用实例:__________________。
17.自行车刹车时,用力越大就停得越快,这是为什么
18.如图为滑雪运动员从山上滑下的情景,请写出两个与物理有关的现象并加以解释。
示例:现象 滑雪板底面很光滑 ;解释 减小雪地对滑雪板的摩擦
(1)现象_________________________________________________________;
解释_________________________________________________________;
(2)现象_________________________________________________________;
解释_________________________________________________________。
苏科版八年级下册走进分子世界测试题: 这是一份苏科版八年级下册走进分子世界测试题,文件包含71走进分子的世界同步练习备作业原卷板doc、71走进分子的世界同步练习备作业解析版doc等2份试卷配套教学资源,其中试卷共11页, 欢迎下载使用。
初中物理苏科版八年级下册物质的密度习题: 这是一份初中物理苏科版八年级下册物质的密度习题,文件包含63物体的密度同步练习备作业原卷板doc、63物体的密度同步练习备作业解析版doc等2份试卷配套教学资源,其中试卷共11页, 欢迎下载使用。
初中物理人教版八年级下册8.3 摩擦力优秀课后测评: 这是一份初中物理人教版八年级下册8.3 摩擦力优秀课后测评,文件包含课时83摩擦力备作业原卷版doc、课时83摩擦力备作业解析版doc等2份试卷配套教学资源,其中试卷共24页, 欢迎下载使用。

