物理八年级下册密度知识的应用精品同步练习题
展开6.4 密度知识的应用 同步练习
一、单选题
1.上体育课时,体育老师发现同学们要用的篮球气不足,于是他用打气筒给篮球打气,当篮球变圆后,仍继续给它打气,则在此过程中,球内气体的质量、密度的变化情况是( )
A.质量增大,密度增大 B.质量减小,密度变小
C.质量增大,密度不变 D.质量减小,密度不变
【答案】A
【解析】因为篮球变圆后,容积不会增大,所以当篮球变圆后,继续给它打气气体的体积不变,但是所含的物质多了,所以气体的质量变大;又因为密度等于质量与体积的比值,而质量变大,体积不变,所以质量与体积的比值增大,故气体的密度增大。
综上所述:故A正确,BCD错误。
故选A。
2.一个最多能装1kg水的瓶子,它一定装不下1kg( )
A.水银 B.酱油 C.煤油 D.硫酸
【答案】C
【解析】瓶子容积相同,装满水,若要装下的其它液体,液体的体积要小于瓶子的体积,根据得,
酱油、水银和硫酸的密度大于水的密度,所以能装下的酱油、水银和硫酸;
煤油的密度小于水,瓶子不能装下的煤油。故ABD项不符合题意,C项符合题意。
3.利用天平和量筒测量不规则形状石块的密度,采用下列实验步骤,其中多余的步骤是( )
A.用天平称出石块的质量
B.用天平称出量筒的质量
C.在量筒内倒入适量的水,记下量筒内水的体积V1
D.用细线系住石块,浸没在盛水的量筒内,记下石块和水的总体积V2
【答案】B
【解析】用天平和量筒测量不规则形状石块的密度,实验步骤为:
用天平称出石块的质量;
用排水法测量体积:往量筒内倒人适量的水,记下量筒内水的体积;用细线系住石块,浸没在盛水的量筒内,记下石块和水的体积;两次体积的差即为石块的体积;
根据公式计算石块的密度。
故选项中:用天平称出量筒的质量。是多余的,不需要的。
故选B。
4.小明参加了实验操作考试,下表中记录的是他和三位同学测出的铝块的密度(注:经查密度表可知,铝块的密度为2.70g/cm3)( )
考生 | 小明 | 小刚 | 李红 | 张扬 |
铝块的密度(g/cm3) | 2.64 | 2.70 | 2.68 | 2.80 |
A.只有小刚的数据正确,因为他的数据和密度表中铝的密度相同
B.小刚和李红的实验是成功的,因为他们两人的测量数据近似等于铝的密度
C.只有张扬的数据不正确,因为他的数据偏差最大
D.只要实验操作正确,数据真实,上述数据均有效
【答案】D
【解析】任何实验不可避免地存在误差。在实验中,只要方法、操作、记录正确,数据是真实的;几个组数据的不同,是因为在测量过程中存在误差的原因,所以上述数据均有效。故ABC错误,D正确。
故选D。
5.在某同学的“测铁块密度”的实验预习报告中,其实验步骤如下:①测出量筒中水的体积②把铁块放入量筒中读出水面升到的刻度③用天平测出铁块的质量④进行运算,求出铁块的密度.在上述步骤中( )
A.没问题 B.①、③两步应互换
C.②、③两步应互换 D.①、④两步应互换
【答案】C
【解析】测铁块密度的实验步骤:①测出量筒中水的体积;③用天平测出铁块的质量;②把铁块放入量筒中读出水面升到的刻度;④进行运算求出铁块的密度.所以实验顺序:①③②④,故C符合题意.
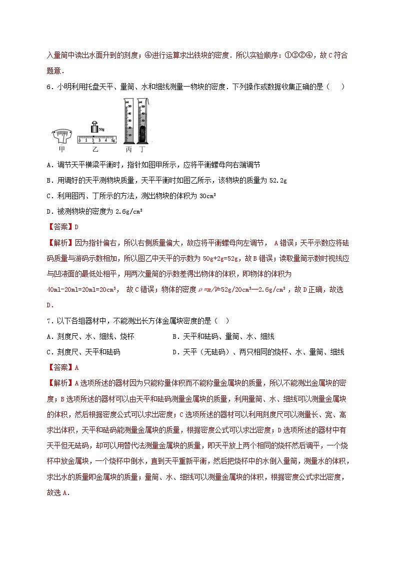
6.小明利用托盘天平、量筒、水和细线测量一物块的密度.下列操作或数据收集正确的是( )
A.调节天平横梁平衡时,指针如图甲所示,应将平衡螺母向右端调节
B.用调好的天平测物块质量,天平平衡时如图乙所示,该物块的质量为52.2g
C.利用图丙、丁所示的方法,测出物块的体积为30cm3
D.被测物块的密度为2.6g/cm3
【答案】D
【解析】因为指针偏右,所以右侧质量偏大,故应将平衡螺母向左调节, A错误;天平示数应将砝码质量与游码示数相加,所以图乙中天平的示数为50g+2g=52g,故B错误;读取量筒示数时视线应与凹液面的最低处相平,用两次量筒的示数差得出物体的体积,即物体的体积为40ml-20ml=20ml=20cm3, 故C错误;物体的密度ρ=m/V=52g/20cm3═2.6g/cm3 ,故D正确,故选D.
7.以下各组器材中,不能测出长方体金属块密度的是( )
A.刻度尺、水、细线、烧杯 B.天平和砝码、量筒、水、细线
C.刻度尺、天平和砝码 D.天平(无砝码)、两只相同的烧杯、水、量筒、细线
【答案】A
【解析】A选项所述的器材因为只能称量体积而不能称量金属块的质量,所以不能测出金属块的密度;B选项所述的器材可以由天平和砝码测量金属块的质量,利用量筒、水、细线可以测量金属块的体积,然后根据密度公式可以求出密度;C选项所述的器材可以利用刻度尺可以测量长、宽、高求出体积,天平和砝码能测量金属块的质量,根据密度公式可以求出密度;D选项所述的器材中有天平但无砝码,却可以用替代法测量金属块的质量,即天平放上两个相同的烧杯然后调平,一个烧杯中放金属块,一个烧杯中倒水,直到天平重新平衡,然后把烧杯中的水倒入量筒,测量水的体积,求出水的质量即金属块的质量;量筒、水、细线可以测量金属块的体积,根据密度公式求出密度,故选A.
二、填空题
8.酒精的密度为0.8×103千克/米3,其单位读作______。一只杯子最多可盛质量为0.3千克的水,则它最多可盛下质量为______千克的酒精。同一个杯子分别盛满酒精和水时,_______对杯子底部的压强较大(选填“酒精”或“水”)。
【答案】 千克每立方米 0.24 水
【解析】酒精的密度为0.8×103千克/米3,单位读作千克每立方米;水的体积:,酒精的体积等于水的体积等于杯子的容积,,同一个杯子分别盛满酒精和水时,深度相同,水的密度大于酒精的密度,根据得到水对杯子底部的压强较大。
9.小黄买了一盒纸盒包装的纯牛奶。(1)她用满足要求的天平测盒和纯牛奶的质量,如图所示。盒和牛奶的总质量是____________ 。(2) 她用吸管吸牛奶时发现盒子瘪了,体验到___________的存在。
【答案】 261.8g 大气压
【解析】如图,砝码的质量为260g,游码指示的质量为1.8g,牛奶的质量为261.8g;
她用吸管吸牛奶时发现盒子瘪了,是因为盒子里面的压强变小,在外界大气压的作用下,盒子瘪了,所以体验到了大气压的存在。
10.酒精的密度为0.8×103kg/m3,等于_____g/cm3.一只杯子最多可盛质量为0.2千克的水,它一定_____(选填“能”或“不能”)盛下质量为0.2千克的酒精,如果用此杯子盛满浓盐水,则盐水质量一定_____0.2千克(选填“大于”“等于”或“小于”)(ρ酒精<ρ水<ρ盐水)
【答案】 0.8 不能 大于
【解析】(1)酒精的密度:0.8×103kg/m3=0.8g/cm3;
(2)因为杯子的容积一定,并且最多装0.2kg水,由于酒精的密度小于水的密度,
由m=ρV可知,当体积一定时,质量与密度成正比可得,将杯子装满酒精时,其质量小于0.2kg,所以一定不能装下0.2kg酒精;如果改装浓盐水,由于盐水的密度大于水的密度,因此将杯子装满盐水时,其质量一定大于0.2kg.
11.小李同学想测出盐水的密度ρ盐水,他手边只有:一个已经调好的弹簧测力计、一段细线、一个立方体金属块(金属块的密度ρ已知)、一个装有适量盐水的烧杯。小李同学用这些实验器材按照下面的步骤进行实验。
(1)将立方体金属块用细线系好,挂在弹簧测力计下,测出金属块受到的重力G;
(2)将弹簧测力计吊着的金属块浸没盐水中且不接触烧杯,记录测力计的示数F
根据以上实验数据和已知条件完成下列填空:
金属块的体积是_____,金属块受到的浮力等于____,盐水的密度ρ盐水=_____________。
【答案】 G-F
【解析】第一空.金属块的质量为
则金属块的体积为
;
第二空.由称重法求浮力可知,金属块受到的
浮力为
F浮=G-F;
第三空.由称重法求浮力可知,金属块受到的
浮力为
F浮=G-F
因为金属块浸没,所以
V物=V排
由阿基米德原理可知
。
12.填上单位或数字:
①一本初二物理书的质量是230______
②空气的密度是______它的物理意义是______
③一瓶矿泉水的体积约为500______
【答案】g kg/m3 1m3空气的质量为1.29kg ml
【解析】一本初二物理书的质量约230g;符合实际;空气的密度是;物理意义是空气的质量为;一瓶矿泉水的体积约为500ml。
13.在下列数据后填上适当的单位。
一个教室内的空气质量约为260_______; 牛奶的密度大约为________; 一个中学生的体积约为50 _________
【答案】
【解析】(1)教室的长、宽、高大约分别为9m、6m和3m,教室中空气的质量大约为,接近2.6×102kg,所以填单位kg;
(2)牛奶的密度稍大于水的密度,大约为1.02g/cm3,故填单位g/cm3;
(3)中学生的质量在50kg左右,密度在1.0×103kg/m3左右,体积大约为,故填单位dm3;
故答案为:(1)kg;(2)g/cm3;(3)dm3
14.小丽同学在实验室用天平和量筒测量矿石的密度,她先把托盘天平放在水平桌面上,将游码移到标尺左端的零刻度线处,发现指针在图甲位置静止.接着她将天平左端的平衡螺母向_____调节(选“左”或“右”),使横梁在水平位置平衡.然后他用天平测量矿石的质量,示数如图乙所示,则矿石的质量为____g.然后用排液法测矿石的体积,示数如图丙所示,由此可得矿石的密度为____kg/m3.
【答案】左 52 2.6×103
【解析】[1]使用天平时,将天平放在水平桌面上,把游码移到标尺的零刻线处,因为指针偏右,所以平衡螺母向左调节,使横梁平衡;
[2]矿石的质量为
m=50g+2g=52g;
[3]矿石的体积为
V=40ml-20ml=20ml=20cm3,
矿石的密度为
ρ==2.6g/cm3=2.6×103kg/m3
15.两个相同的鱼缸注满水,在其中一个中放入一个模型小船,然后把两个鱼缸分别放在天平两盘上,如图所示,则天平_____平衡(填“能”或“不能”),水对缸底的压强_____.(填“相等”或“不相等”)
【答案】 能 相等
【解析】(1)因为模型小船漂浮,所以,F浮=G排=G船,所以,放入一个模型小船后,鱼缸、水、船的总重与原来相同,即:图中两边受力相等;因为天平为等臂杠杆,所以天平仍然平衡.
(2)在其中一个注满水的鱼缸中放入一个模型小船后,水的深度不变,根据p=ρgh可知,水对缸底的压强不变,两个相同的鱼缸注满水,水的深度相同,根据p=ρgh可知,水对缸底的压强相等.故答案为:能;相等.
三、简答题
16.当火灾发生后,从火灾现场逃生的手段之一是:用湿毛巾捂住口鼻,弯下身子,从熟悉的通道逃离现场.你知道为什么要弯下身子吗?
【答案】发生火灾后,生成的高温二氧化碳和有毒的气体,这些气体的密度小,会浮在房间的上部,人若直立行走,会吸入更多有毒气体或因缺氧而发生危险.
【解析】在空气中密度小的气体上浮,密度大的下沉。
解答:发生火灾后,生成的高温二氧化碳和有毒的气体,这些气体的密度小,会浮在房间的上部,人若直立行走,会吸入更多有毒气体或因缺氧而发生危险。
17.压缩式电冰箱是利用制冷剂在制冷系统中发生周期性的物态变化,通过制冷剂的汽化吸热来达到降温的目的。电冰箱内一般构造如图所示。冰箱的最上层为速冻室(冷源),下层为冷藏室,它分为上、中、下三格。现有一批食物:鲜鱼、肉、水果、蔬菜。你怎样最科学地把这批食物放在冷藏室的上、中、下的格子中储藏?为什么这样放置保鲜效果最佳?
【答案】见解析
【解析】鲜鱼放在最下层,肉放在中间层,水果蔬菜放在最上层。电冰箱冷冻时,上方的空气遇冷收缩密度变大,下降至底端,下方的温度高的空气上升再遇冷下降,这样就形成对流,最下方的温度较低便于冷冻。
18.甲、乙两金属球的密度分别为ρ甲、ρ乙,将质量相等的甲、乙两种金属制成合金。试推导:合金的平均密度为ρ=。
【答案】见解析所示
【解析】设甲、乙两种金属的质量均为m,因为,所以合金的密度为。
苏科版八年级下册走进分子世界测试题: 这是一份苏科版八年级下册走进分子世界测试题,文件包含71走进分子的世界同步练习备作业原卷板doc、71走进分子的世界同步练习备作业解析版doc等2份试卷配套教学资源,其中试卷共11页, 欢迎下载使用。
初中物理苏科版八年级下册物质的密度习题: 这是一份初中物理苏科版八年级下册物质的密度习题,文件包含63物体的密度同步练习备作业原卷板doc、63物体的密度同步练习备作业解析版doc等2份试卷配套教学资源,其中试卷共11页, 欢迎下载使用。
初中物理苏科版八年级下册第九章 力与运动二力平衡优秀综合训练题: 这是一份初中物理苏科版八年级下册第九章 力与运动二力平衡优秀综合训练题,文件包含91二力平衡同步练习备作业原卷板doc、91二力平衡同步练习备作业解析版doc等2份试卷配套教学资源,其中试卷共12页, 欢迎下载使用。

