初中化学人教版九年级上册课题2 二氧化碳制取的研究优秀教学课件ppt
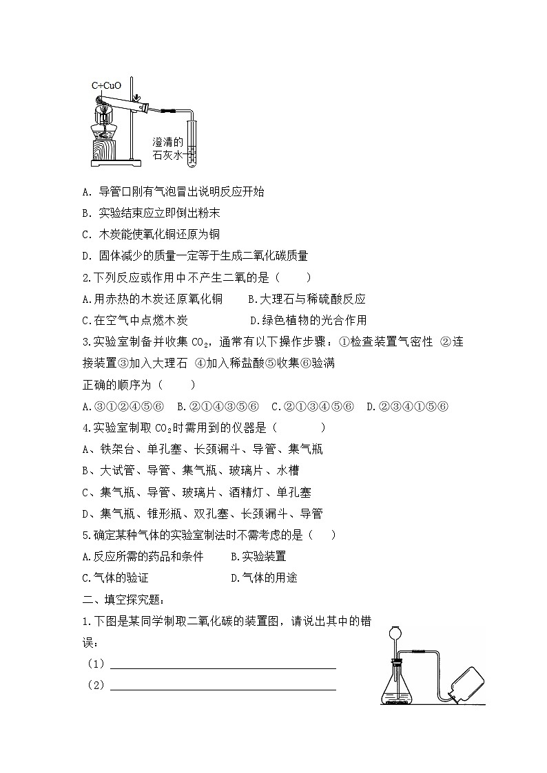
展开人教版九年级化学上册
《二氧化碳制取的研究》教学设计
【教材分析】
本课题主要研究在实验室里如何制取二氧化碳。教材首先给出了实验室里制取二氧化碳的药品及化学反应原理,然后探究实验室里制取的装置,最后总结出实验室里制取气体的一般思路和
方法。探究实验室里制取二氧化碳的装置,是本课题的教学重点、也是难点。本课题学习将通过分析整理,实现从分散的知识点到归纳整理形成整体思维,构建有关气体制备的整体知识框架,使学生基本具备自主探究,设计气体制备实验方案,并能独立完成实验仪器的组装,进行实验操作,提升动手操作能力。
【学情分析】
我们所面对的是九年级学生,他们生性好奇,有一定的探究欲望和兴趣,对二氧化碳有一些了解,有一定的知识储备但不全面,也缺乏理论基础。另外,在此之前学生学过氧气的实验室制
法,鉴于学生掌握了实验室制取气体的相关知识,可通过知识回顾、对比分析,实验探究等方法,归纳出实验室制取二氧化碳的方法,同时对实验装置进行改进组装,提高科学探究能力。
但是毕竟九年级学生刚接触与化学不久,在实验动手能力和分析能力方面显得比较薄弱,还不具备自主实验探究的能力,这是本节课应该注意培养的。
【教学目标】
1.通过分析“生成二氧化碳的方法”和对课本二氧化碳制取相关内容的讨论,能描述出实验室里制取二氧化碳的药品及化学反应原理。
2.通过对比分析实验室制取二氧化碳和氧气的发生装置及收集装置,学会选择实验仪器并能设计制取二氧化碳的实验装置。
3.通过反应原理,设计实验装置,结合氧气的制取操作,学会对二氧化碳进行“检验”和“验满”,能动手进行二氧化碳制取实验。
【教学重点】
实验室制取二氧化碳的原理、装置,探究能力的培养。
【教学难点】
从二氧化碳制取装置的探究过程中,提升实验室气体装置的设计思维水平。
【教学方法】
知识回顾、对比分析、自主学习法、探究学习法、合作学习法
【教学准备】
教师准备:课件。仪器和用品:锥形瓶、导气管、集气瓶、石灰水、大理石、稀盐酸、火柴等。
学生准备:复习氧气的制取装置、收集、验满方法。
【教学过程】
【引入新课】教师展示图片—温州铜雀台冰雾火锅,舞台仙境。
提出问题:你知道这些烟雾是如何产生的吗?引入新课。
【设计意图】通过生活情境引入新课,增强学生学习兴趣。
【探究新知】:
教师总结:实验室制取气体的一般思路和方法:制取一种气体,首先选择恰当的反应原理,然后根据反应物状态和反应条件,确定发生装置,而收集装置的选择要根据所收集气体的密度、溶解性以及是否与水反应。最后,就要依据气体的性质,来选择简便的验满方法和鉴定方法。
一、探究实验室制取CO2的反应原理
哪些反应能生成二氧化碳?能否用这些反应制取二氧化碳?
动植物呼吸、木炭燃烧、蜡烛燃烧——不易收集、气体不纯
碳还原氧化铜——条件高温、成本高、操作不方便
思考:实验室适合用什么药品制取二氧化碳呢?
分析碳酸钠、碳酸钙分别和稀盐酸的反应。
确定实验室制取二氧化碳的药品为:石灰石(或者大理石)和稀盐酸
反应原理为:CaCO3+2HCl=CaCl2 + H2O + CO2↑
【提出问题】:
1.用浓盐酸代替稀盐酸与石灰石反应有哪些缺点?
2.实验室为何不用碳酸钙粉末跟稀盐酸反应制取CO2?
3.为什么不用硫酸代替盐酸与石灰石反应制CO2?
二、CO2制取装置的选择
思考:实验室制取氧气有几种方法?分别需要哪些装置?
提出问题:选择装置注意那些问题?
填写表格,分析:
制取二氧化碳的装置为:固液不加热型。
三、CO2收集装置的选择
思考:如何判断密度大小?
若气体的相对分子质量大于29,密度比空气大;
若气体的相对分子质量小于29,密度比空气小。
填写表格,分析:
收集二氧化碳的装置:只能用向上排空气法收集。
【巩固提升】:
用以下仪器组装CO2制取的装置:


播放视频:实验室制取二氧化碳
【设计意图】加深理解二氧化碳制取的探究。
连接好装置后,如何检查该装置的气密性?
1.用弹簧夹夹紧胶皮管,向长颈漏斗中加水,形成液封后,如果一段时间后,其中的液面保持不变,则说明装置的气密性良好。
2.将导气管末端插入水中,用手握住试管,观察导管末端有气泡逸出;松开手导管末端形成一段水柱气密性良好。
三、CO2的验证方法和验满方法
验证方法:将气体通入到澄清石灰水中,若石灰水变浑浊,则气体为CO2。
验满方法:将燃着的木条放在集气瓶口,若木条熄灭,则CO2已满。
四、CO2制取的步骤
“茶庄定价收盐”
连接仪器并检查装置气密性―装入大理石并塞紧橡皮塞―固定反应装置―从长颈漏斗加入稀盐酸至浸没长颈漏斗下端口―收集气体―检验气体是否为CO2及CO2是否收集满。
分析检查装置气密性的原理:用弹簧夹夹紧胶皮管,向长颈漏斗中加水,形成液封后,如果一段时间后,其中的液面保持不变,则说明装置的气密性良好。
【交流讨论】:
1.长颈漏斗下端管口为什么要伸入液面以下?
2.集气瓶内的导管为什么要伸入到接近集气瓶底部?
【巩固提升】:
CO2和O2制取装置的比较,加深理解。
【课后小结】
药品:石灰石(或大理石)和稀盐酸
反应原理:CaCO3+2HCl=CaCl2+H2O+CO2↑
装置的确定:发生装置:固液不加热型
收集装置:向上排空气法
检验:将气体通入澄清石灰水或向集气瓶倒入少量澄清石灰水,澄清石灰水变浑浊。
验满:将燃着的木条放在瓶口,熄灭则已满。
【板书设计】

【课后作业】
1.完成同步练习和以下问题。
2.课后习题:1.2.3.4.5.6
【教学反思】
亮点:教师从分析药品,选取装置,收集,检验,较好解决课题的重难点,利用小组探究学习。传授知识量和训练的力度适中,突出重点,抓住关键,。能有效改变课程实施过于强调接受学习、死记硬背和机械训练的现状,倡导学生主动参与、乐于探究、勤于动手的学习方式。重视学生分组实验主动探究。
不足:课堂注意多引导,提升学生的主体地位。
教学建议:以后的教学在各个知识点的学习上,也多用实验、讨论等方法加以落实,在练习、复习上多采用实验及生活例子来加以巩固提高,保持学生学习的兴趣。
初中化学人教版九年级上册课题2 二氧化碳制取的研究习题ppt课件: 这是一份初中化学人教版九年级上册课题2 二氧化碳制取的研究习题ppt课件,共22页。PPT课件主要包含了知识精讲,实验室制取二氧化碳,活动探究,大理石,石灰石,稀盐酸,向上排空气,澄清的石灰水,燃着的木条,立即熄灭等内容,欢迎下载使用。
化学九年级上册课题2 二氧化碳制取的研究精品ppt课件: 这是一份化学九年级上册课题2 二氧化碳制取的研究精品ppt课件,文件包含课题2《二氧化碳制取的研究》课件pptx、二氧化碳的实验室制取与性质mp4等2份课件配套教学资源,其中PPT共34页, 欢迎下载使用。
人教版九年级上册课题2 二氧化碳制取的研究图文课件ppt: 这是一份人教版九年级上册课题2 二氧化碳制取的研究图文课件ppt,共12页。PPT课件主要包含了检验方法,①是否是CO2,②验满,引导归纳,讨论点拨,①药品,②装置,③操作等内容,欢迎下载使用。

