初中语文从百草园到三味书屋巩固练习
展开9 从百草园到三味书屋
01积累运用
1.给加着重号的字注音,根据拼音写出相应的汉字。
窜向(cuàn) 确凿(záo) 攒成(cuán)
倘若(tǎnɡ) 啄食(zhuó) 白颊(jiá)
斑蝥(máo) 后窍(qiào) 脊梁(jǐ)
脑髓(suǐ) 竹筛(shāi) 蝉蜕(tuì)
盔甲(kuī) 荡寇(kòu) 倜傥(tì tǎnɡ)
菜qí(畦) bǐ(秕)谷 书shú(塾)
寻mì(觅) 长yín(吟) 轻jié(捷)
2.下列各项中,没有错别字的一项是(D)
A.拍雪人和堆雪罗汉需要人们签赏。/一贯表情严肃的女市长今天显得和蔼可亲。
B.东方朔也很渊博,他认识一种虫,名曰“怪哉”。/会场上雷鸣般的掌声响彻云宵。
C.他有一条戒尺,但是不常用。/乔治看似申士、温和,但平庸、懦弱。
D.他是本城中极方正,质朴,博学的人。/这位葛君便很恭敬地向他作揖问候。
(解析:A.“签”应写作“鉴”;B.“宵”应写作“霄”;C.“申”应写作“绅”。)
3.下列句子各有一处语病,请提出修改意见。
(1)学校开展与策划的经典诵读活动,对于提升学生的语文核心素养有着重要作用。
修改意见:语序不当,“开展”与“策划”对调位置。
(2)有没有端正的学习态度,是同学们取得优异成绩的关键。
修改意见:两面对一面,应在“取得”前面加上“能不能”。
4.写出下列各句所运用的修辞手法。
(1)不必说碧绿的菜畦,光滑的石井栏,高大的皂荚树,紫红的桑椹。(排比)
(2)还可以摘到覆盆子,像小珊瑚珠攒成的小球。(比喻)
(3)油蛉在这里低唱,蟋蟀们在这里弹琴。(拟人)
5.文学常识填空。
《从百草园到三味书屋》的作者是鲁迅,原名周树人,我国伟大的无产阶级文学家、思想家、革命家。代表作有小说集《呐喊》《彷徨》《故事新编》等。本文选自他的回忆性散文集《朝花夕拾》,又名《旧事重提》。
6.央视有一则关于教育的公益广告非常巧妙,广告的宣传语为“关注孩子,不要管住孩子”。请你根据下面这幅漫画所反映的教育问题,也来拟写一则公益宣传语。
[示例]①“压”苗也不能助长。②减轻课业负担,关爱孩子成长。③书包的重量,成长的阻力。④书包轻一些,身体棒起来。
7.你和同学们打算一起去参观“百草园”和“三味书屋”,请完成下列任务。
(1)“百草园”是作者童年的乐园,“三味书屋”是作者童年读书学习的地方,请仿照上联,根据课文内容拟写出下联。
上联:百草园里赏景捕鸟听故事其乐无穷
下联:三味书屋读书行礼打手掌枯燥乏味
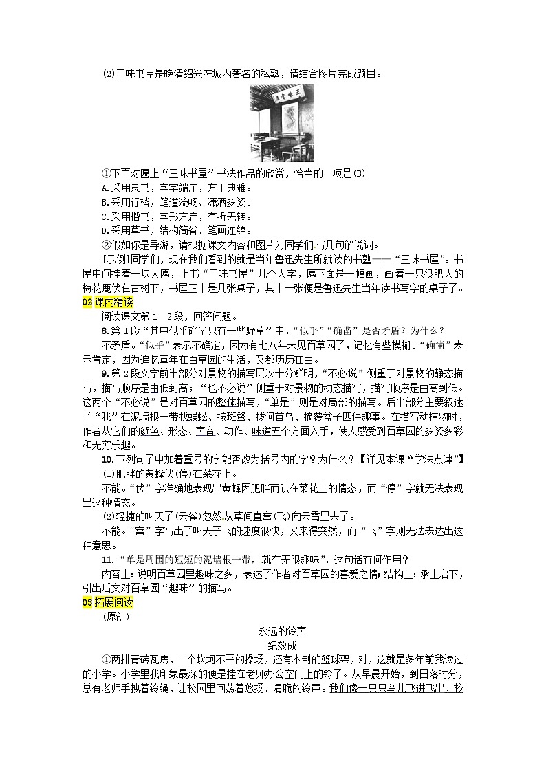
(2)三味书屋是晚清绍兴府城内著名的私塾,请结合图片完成题目。
①下面对匾上“三味书屋”书法作品的欣赏,恰当的一项是(B)
A.采用隶书,字字端庄,方正典雅。
B.采用行楷,笔道流畅、潇洒多姿。
C.采用楷书,字形方扁,有折无转。
D.采用草书,结构简省、笔画连绵。
②假如你是导游,请根据课文内容和图片为同学们写几句解说词。
[示例]同学们,现在我们看到的就是当年鲁迅先生所就读的书塾——“三味书屋”。书屋中间挂着一块大匾,上书“三味书屋”几个大字,匾下面是一幅画,画着一只很肥大的梅花鹿伏在古树下,书屋正中是几张桌子,其中一张便是鲁迅先生当年读书写字的桌子了。
02课内精读
阅读课文第1-2段,回答问题。
8.第1段“其中似乎确凿只有一些野草”中,“似乎”“确凿”是否矛盾?为什么?
不矛盾。“似乎”表示不确定,因为有七八年未见百草园了,记忆有些模糊。“确凿”表示肯定,因为追忆童年在百草园的生活,又都历历在目。
9.第2段文字前半部分对景物的描写层次十分鲜明,“不必说”侧重于对景物的静态描写,描写顺序是由低到高;“也不必说”侧重于对景物的动态描写,描写顺序是由高到低。这两个“不必说”是对百草园的整体描写,“单是”则是对局部的描写。后半部分主要叙述了“我”在泥墙根一带找蜈蚣、按斑蝥、拔何首乌、摘覆盆子四件趣事。在描写动植物时,作者从它们的颜色、形态、声音、动作、味道五个方面入手,使人感受到百草园的多姿多彩和无穷乐趣。
10.下列句子中加着重号的字能否改为括号内的字?为什么?【详见本课“学法点津”】
(1)肥胖的黄蜂伏(停)在菜花上。
不能。“伏”字准确地表现出黄蜂因肥胖而趴在菜花上的情态,而“停”字就无法表现出这种情态。
(2)轻捷的叫天子(云雀)忽然从草间直窜(飞)向云霄里去了。
不能。“窜”字写出了叫天子飞的速度很快,又来得突然,而“飞”字则无法表达出这种意思。
11.“单是周围的短短的泥墙根一带,就有无限趣味”,这句话有何作用?
内容上:说明百草园里趣味之多,表达了作者对百草园的喜爱之情;结构上:承上启下,引出后文对百草园“趣味”的描写。
03拓展阅读
(原创)
永远的铃声
纪效成
①两排青砖瓦房,一个坎坷不平的操场,还有木制的篮球架,对,这就是多年前我读过的小学。小学里我印象最深的便是挂在老师办公室门上的铃了。从早晨开始,到日落时分,总有老师手拽着铃绳,让校园里回荡着悠扬、清脆的铃声。我们像一只只鸟儿飞进飞出,校园既像一只巨大的鸟巢,又像一片欢乐的森林。
②三年级时,来了一位姓田的新班主任,二十岁左右。田老师对我们要求很严格,我们的一些细小动作都难逃他的法眼。路队违纪,被训了;抄袭作业,罚抄了;值日不到位,罚值一个星期;给同学起绰号,他硬是让我给同学道歉,弄得我很没有面子。
③在我的怂恿下,我们一党准备捉弄他。看到老师办公室的黑板上写着他明天值日,我们的计划终于有了。
④第二天,一切和往常一样,可是到放中学时,迟迟听不到铃声。田老师更是忙得不可开交,到处跑,还时不时听到校长的训斥:“看看你,值班时怎么把铃给弄丢了。”最后,没有办法,校长一个班级一个班级地关照,算是放学了。
⑤走在回家的路上,我们的兴奋劲就别提了。心想,跟我们斗,真是自找苦吃。下午没有铃声的校园肯定很热闹。然而,下午走进校园时,竟然听到了和往常一样悠扬、清脆的铃声。我的心“咯噔”一下,可能出叛徒了,我隐约预感到灾难的来临。
⑥果不其然,校长找到了我。我先是矢口否认,校长微笑着,悠闲得很。见我不肯招供,校长说出了一个姓名“赵刚”,我惊呆了,我被出卖了。我呆若木鸡地站在那,神情恍惚。“这样吧,现在就站到旗杆下,反思。”校长似乎做了重大决定似的,“一直站到放晚学!”
⑦我没有讨价还价的余地,只有站在旗杆下。望着沟壑纵横的木质旗杆和上面飘扬着的红旗,我流泪了。
⑧田老师站在办公室门口,向我这边望了望,手拽铃绳,“当当——当当——当当”的声音响起,我知道上课了。
⑨不一会儿,田老师来了,他竟然也站在旗杆下,和我一排。我止住了哭,望着他。
⑩“你干的好事。”田老师很生气,“你怨恨老师,可以和我说啊,可是你却用这种错误的方式来报复。你知不知道这叫偷啊!”
他一脸的严肃,见我不吭声,不说了,就和我一起像旗杆一样笔直地站着。
“老师,你走吧,”我哭着说,“我保证不偷了,一定听你的话,好好读书。”
老师依然没有走,说:“我有责任,没有走进你的心里,没有及时发现问题,该罚!”
或许是快要下课了,校长将门上悬挂着的铃摘下来,拿着它走向了我们。
“下课了,我把铃拿着,你敲响它。”校长向我命令道,“铃声是命令,现在你是指挥官。”我只有照办。我怯生生地握住铃绳,按照校长和田老师指导的节奏,“当当当——当当当——”地敲响。听到下课铃声的同学们像鸟儿离开藩篱一样活泼快乐起来了,而我,不经意间成了他们围观的对象。我只有用低头掩饰自己的难堪和愧疚。
田老师说:“校长,这件事我也有责任,我检讨。您看,上课的铃声依然由他敲响,怎样?”校长慎重地点点头,望着我,语重心长地说:“有错就改,善莫大焉。希望这铃声能使你幡然醒悟。”
我不记得是怎样再次敲响这铃声的,也不记得是如何跟着田老师走进教室的。我只记得田老师告诉我,这件事不告诉家长,但前提是在班级里作检讨。
奇怪,从这件事后,我竟然喜欢上了田老师。也是从这件事后,我稍有不轨之念时,耳畔就会不自觉地响起悠扬、清脆的铃声,脑海中就会浮现出我流泪敲铃的情景,不轨之念随之消失。我知道,是校长和田老师用这铃声时时警醒我,让我知道做人的道理,走好人生之路。我终于没有辜负他们:我循着这铃声,一直追随着师者的脚步前行。
12.请按提示补写文章的脉络。(4分)【概括故事情节】
起因:新班主任田老师对我们要求很严格,我们一党准备捉弄他。
经过:我们趁着他值日,偷了学校的铃。午饭后,“我”的恶作剧被揭发,校长罚“我”站在旗杆下,田老师陪着“我”一起受罚。
结果:“我”喜欢上田老师,并时刻以铃声警醒自己好好做人。
13.请从修辞手法的角度赏析下列句子。(3分)【赏析重要句子】
我们像一只只鸟儿飞进飞出,校园既像一只巨大的鸟巢,又像一片欢乐的森林。
运用比喻的修辞手法(1分),把“我们”比作“飞进飞出的鸟儿”,表现了孩子们进出校园时快乐的心情(1分);把“校园”比作“鸟巢”“森林”,形象地写出孩子们对校园的喜爱和依赖之情(1分)。
14.快下课时,校长为什么要让“我”敲响铃声?(3分)【理解文章内容】
校长用这种方式让“我”从一个偷铃者变为施铃者(1分),希望“我”能从这次经历中获得教训,幡然醒悟(1分),在以后的人生路上积极健康地前行(1分)。
15.怎样理解文章标题“永远的铃声”中的“永远”一词?(4分)【理解文章标题】
偷铃事件后,铃声时时警醒“我”,让“我”打消不轨之念,让“我”懂得做人的道理(2分)。而且之后“我”循着铃声,一直追随着师者的脚步前行,所以说铃声是“永远”的(2分)。
王璐琪《那时候有多美》
动词的表达效果
【典型例题】赏析下列加着重号动词的表达效果。
扫开一块雪,露出地面,用一枝短棒支起一面大的竹筛来,下面撒些秕谷,棒上系一条长绳,人远远地牵着,看鸟雀下来啄食,走到竹筛底下的时候,将绳子一拉,便罩住了。
【参考答案】这段话连续使用九个动词,准确、生动、传神地描写了雪地捕鸟的整个过程,表现出儿童在捕鸟时感受到的巨大乐趣,给人一种身临其境的感觉。
【技法点睛】动词的运用,无论是描摹景物还是刻画人物或事物的形象,都能收到形神兼备的表达效果。赏析动词的表达效果可以从以下几个方面入手:
1.联系文章主题思想。品析动词在文句中的作用,首先要考虑这个动词与文章中心的关系,看看是否体现了文章的主旨。
2.联系具体人物形象。在刻画人物形象的文章中要从人物塑造的角度去把握动词的作用。
3.结合作者思想感情。好的文章总是有感而发,品析词语时,要考虑这个词语所浸润的作者的思想感情。
初中语文人教部编版七年级下册卖油翁课后作业题: 这是一份初中语文人教部编版七年级下册卖油翁课后作业题,共4页。试卷主要包含了文学常识填空,解释下列句中加点的词,用现代汉语翻译下面的句子,解释文中加点的词等内容,欢迎下载使用。
人教部编版七年级下册阿长与《山海经》达标测试: 这是一份人教部编版七年级下册阿长与《山海经》达标测试,共7页。试卷主要包含了给加点字注音或根据拼音写出汉字,下列句子中没有错别字的一项是,根据以下三则材料,说说你的见解,联系具体语境,回答下列两小题,根据要求,完成下列两小题等内容,欢迎下载使用。
初中语文人教部编版七年级上册论语十二章同步训练题: 这是一份初中语文人教部编版七年级上册论语十二章同步训练题,共4页。试卷主要包含了给下列加着重号的字注音,解释下列句子中加着重号的词语,找出下列句子中的通假字并解释,用“/”给下面的句子断句,把下列句子翻译成现代汉语,填空等内容,欢迎下载使用。

