数学2.5 直线与圆、圆与圆的位置教学设计
展开 2.5.2圆与圆的位置关系(1课时)
【教材分析】
本节课选自《2019人教A版高中数学选择性必修第一册》第二章《直线和圆的方程》,本节课主要学习圆与圆的位置关系。学生在初中的几何学习中已接触过圆与圆的位置关系,上节已学习了直线与圆的位置关系,因此本节课是对已学内容的深化何延伸;另一方面,本节课对于后面学习直线与圆锥曲线的位置关系等内容又是一个铺垫,具有承上启下的地位。坐标法不仅是研究几何问题的重要方法,也是一种广泛应用于其他领域的重要数学方法。通过坐标系,把点和坐标、曲线和方程联系起来,实现了形和数的统一。
【教学目标与核心素养】
课程目标:
1.理解圆与圆的位置关系,掌握对圆与圆的位置关系进行判断的两种方法.
2.类比直线与圆研究位置关系的方法,探究用方程判断两圆位置关系的方法.
3.掌握公共弦问题及用坐标法求动点的轨迹的基本方法.
核心素养:
1.数学抽象:圆与圆的位置关系
2.逻辑推理:判断圆与圆的位置关系
3.数学运算:判断圆与圆的位置关系
4.数学建模:圆和圆的方程解决实际问题
【教学重难点】
教学重点:
1. 理解圆与圆的位置关系,掌握圆与圆位置关系的判断方法.
2.理解并掌握两圆公共弦方程及其求法
3.会用坐标法求动点的轨迹.
教学难点:
1. 利用圆的方程判断圆与圆的位置关系.
2. 理解动点轨迹.
【教学过程】(说明:本环节包括新授、小结、布置作业等)
引言:前面两节课我们运用直线的方程、圆的方程,研究了直线与圆的位置关系,今天我们类比上述研究方法,运用圆的方程,通过定量计算研究圆与圆的位置关系.
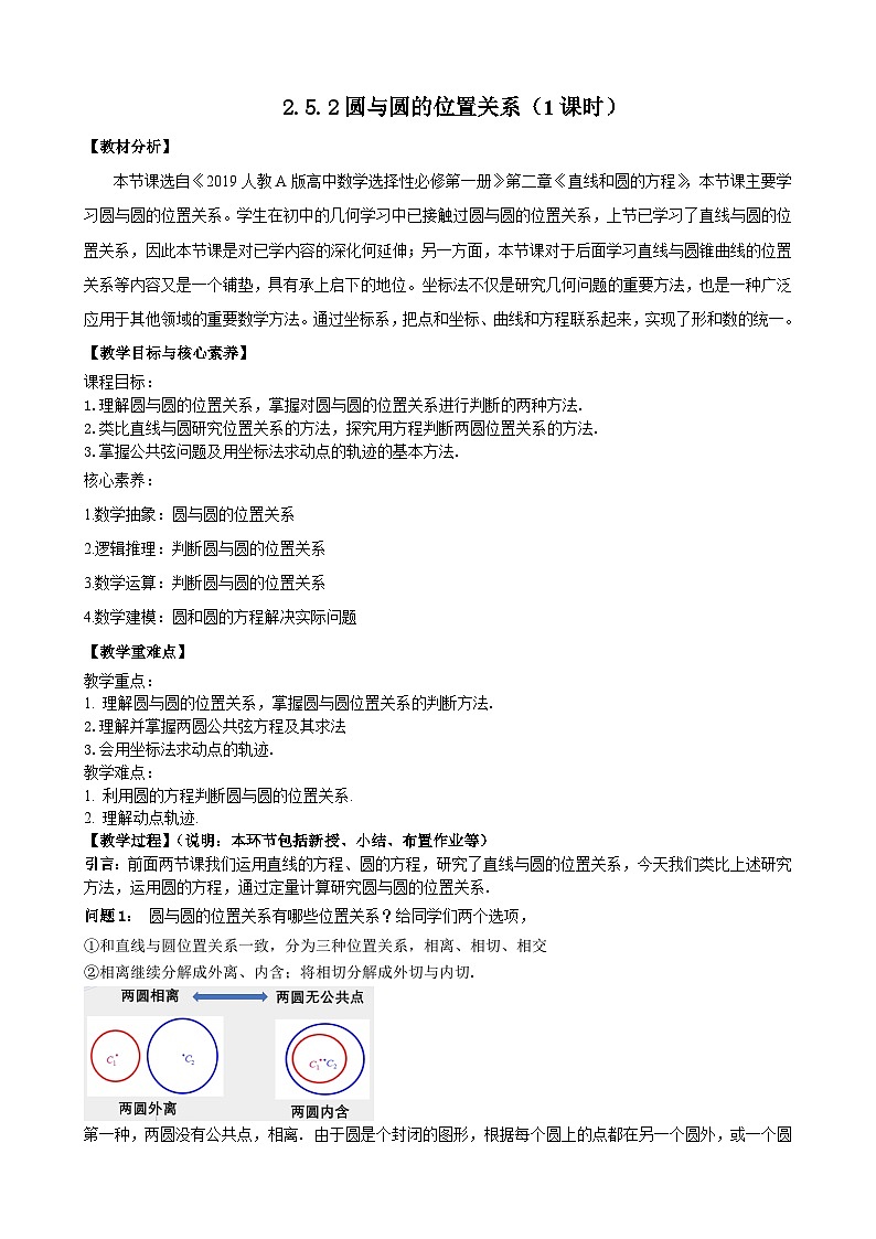
问题1: 圆与圆的位置关系有哪些位置关系?给同学们两个选项,
①和直线与圆位置关系一致,分为三种位置关系,相离、相切、相交
②相离继续分解成外离、内含;将相切分解成外切与内切.
第一种,两圆没有公共点,相离. 由于圆是个封闭的图形,根据每个圆上的点都在另一个圆外,或一个圆上的点都在另一圆内两种情况,分为圆与圆外离、内含两种.
第二种,两圆只有一个公共点,圆与圆相切. 在此基础上,圆上除公共点外的其他点,都在另一个圆的外部或内部,针对这两种情况,分别称之为圆与圆外切、内切.
第三种,两圆相交,等价于两圆有两个公共点.
追问1:如何判断圆与圆之间的位置的确切关系呢?
定义可以作为两圆位置关系的第一种判断方法. 第二种判断方法是根据圆的几何性质,通过圆心之间距离的改变判断位置关系. 圆心之间的距离,叫做圆心距.设|C1C2|=d, 以两圆外切为例,两圆圆心距等于两圆半径和;已知圆心距等于两圆半径和,那么两圆位置关系外切,它们之间的关系是充分必要的.即,两圆内切;,两圆外离;,两圆内含;,两圆相交.运用这种几何法判断两圆位置关系的步骤及其判断方法如下:
第一步:计算两圆的半径R,r;
第二步:计算两圆的圆心距O1O2,即d;
第三步:根据d与R,r之间的关系,判断两圆的位置关系.
设计意图:教师引导学生回顾学过的知识、举例,概括,目前我们只掌握了初中学过的几何法,通过观察图形、观察公共点个数或利用圆心距与两圆半径的和与差之间的关系判断.
例1 已知圆,圆,试判断圆与圆的位置关系.
思路1:将圆与圆的位置关系问题,转化为连心线的长与两圆半径和、两圆半径差的绝对值的大小关系问题,从而判断两圆位置关系.
解法1:将圆的方程化为标准式,得到
圆,其圆心,;
圆,其圆心,.
因此圆与圆连心线长 ,
圆与圆半径和 ,圆与圆半径差
,所以,
所以圆与圆两圆相交.
思路2:将圆与圆的位置关系问题,转化为它们有几个公共点的问题,而它们有几个公共点又由它们的方程组成的方程组有几组实数解确定;消元,求,从而判断两圆位置关系.
解法2:将圆与圆联立,得到
,得:
消元得:
因为方程(4)的根的判别式,所以方程组有两两组实数根,所以圆与圆有两个公共点,它们相交.
追问2:你能求出两圆公共弦所在直线方程吗?
解:
追问3:公共弦所在直线方程与方程(3)一致,这是巧合吗?
从代数角度看,满足方程(1)、(2)的方程组的解,必满足方程(3),我们确定方程组有两个解,即两圆有两个公共点,那么两个点坐标满足方程(3),两点确定一直线,因此方程(3)表示的就是两圆公共弦所在直线方程.
设计意图:引导学生对于中间过程中产生的代数结论,进行进一步思考,发掘其几何含义.看似代数运算的中间表达,但其仍具有几何意义,提醒学生在得到代数结论时,向它所表达的几何元素这个方向上进行思考.那么结合图像,可知,求得的直线方程表示的直线,就是两圆公共弦所在直线.
拓展1:已知圆,圆,试求圆与圆公共弦长.
追问4:你能比较两种方法的特征吗?
代数法:与直线与圆位置关系问题不同的是,当消元后的方程,无法判断两圆内切还是外切;同样,当时,无法判断两圆外离还是内含,只能用来判断交点个数,因此遇到判断位置关系的问题还需要其他计算支撑;优点是可以求出公共点.
几何法:直观,容易理解,但只能判断位置关系,不能求出交点坐标.
位置关系
外离
外切
相交
内切
内含
圆与圆公共点个数
0
1
2
1
0
圆与圆方程联立
(代数法)
d与R、r的关系
(几何法)
d>R+r
d=R+r
|R-r|<d<R+r
d=|R-r|
d<|R-r|
设计意图:不断比较几何代数两种角度,对位置关系问题的判断,使学生形成遇到位置关系问题,同时从两个角度思考、“翻译”的习惯
例2 已知圆O的直径AB=4,动点M与动点A的距离是它与点B的距离的倍,试探究点M的轨迹,并判断该轨迹与圆O的位置关系.
追问5:什么是轨迹?
轨迹就是一个几何图形,是满足一定条件的点,常常把图形看成点的集合或点运动形成的轨迹. 所以求轨迹,就是求一个几何图形.
解:以线段AB的中点O为原点,AB所在直线为x轴,线段AB的垂直平分线为y轴,建立平面直角坐标系.由AB=4,得A(-2,0),B(2,0).设点M的坐标为(x,y)
化简,得,即点M的轨迹是以P(6,0)为圆心,半径为的圆.两圆圆心距,圆与圆半径和 ,
圆与圆半径差 ,
点M的轨迹与圆O相交.
或者利用两圆的方程联立,判断解的个数,(1)式减去(2)式,消去y,得到关于x的方程12x-8=0,
解得,得到,所以点M的轨迹与圆O相交.如果点M的轨迹不是圆,仍
可运用方法2,通过联立两个方程组成的方程组,通过方程组解的个数判断两个图形之间的位置关系.
拓展2:当MA与MB长度之比是时, M点的轨迹还是圆么?我们可以继续探索.
化简,得
观察方程的结构,你能猜想出方程表示的点的轨迹是什么图形么?我们可以猜想,无论k取何值,M点的轨迹都应是圆,如何证明?
解:当时,方程为,可知点M的轨迹是线段AB的垂直平分线;当时,方程可化为,点M的轨迹是以为圆心,半径为的圆.
设计意图:为进一步拓展学生思维,教学时根据学生的实际情况,引导学生思考分析,加深认识.
课堂小结:
判断两圆的位置关系的两种方法
(1)几何法:利用两圆半径的和或差与圆心距作比较,得到两圆的位置关系;
(2)代数法:把两圆位置关系的判定完全转化为代数问题,转化为方程组的解的组数问题.
相交弦及轨迹问题的解决
(1)求两圆的公共弦所在直线的方程的方法:将两圆方程相减即得两圆公共弦所在直线方程,但必须注意只
有当两圆方程中二次项系数相同时,才能如此求解,否则应先调整系数.
(2)用坐标法求轨迹问题:建、设、限、代、化、检.
高中数学人教A版 (2019)选择性必修 第一册2.5 直线与圆、圆与圆的位置教案设计: 这是一份高中数学人教A版 (2019)选择性必修 第一册2.5 直线与圆、圆与圆的位置教案设计,共4页。
【小单元教案】高中数学人教A版(2019)选修第一册--2.5.3 圆与圆的位置关系(课时教学设计): 这是一份【小单元教案】高中数学人教A版(2019)选修第一册--2.5.3 圆与圆的位置关系(课时教学设计),共4页。
选择性必修 第一册2.5 直线与圆、圆与圆的位置教案: 这是一份选择性必修 第一册2.5 直线与圆、圆与圆的位置教案,共9页。教案主要包含了探究新知,典例解析,小结,课时练等内容,欢迎下载使用。

