所属成套资源:2024新人教版数学七上PPT课件+教案+导学案+分层作业(学生+教师)整套
- 人教版初中数学七年级上册 1.3.2 有理数的减法(第二课时)课件+教案+导学案+分层练习(含教师+学生版) 课件 36 次下载
- 人教版初中数学七年级上册 1.4.1 有理数的乘法(第一课时)课件+教案+导学案+分层练习(含教师+学生版) 课件 34 次下载
- 人教版初中数学七年级上册 1.4.2 有理数的除法(第一课时)课件+教案+导学案+分层练习(含教师+学生版) 课件 38 次下载
- 人教版初中数学七年级上册 1.4.2 有理数的除法(第二课时)课件+教案+导学案+分层练习(含教师+学生版) 课件 34 次下载
- 人教版初中数学七年级上册 1.5.1 有理数的乘方(第一课时)课件+教案+导学案+分层练习(含教师+学生版) 课件 36 次下载
七年级上册第一章 有理数1.4 有理数的乘除法1.4.1 有理数的乘法一等奖作业课件ppt
展开
这是一份七年级上册第一章 有理数1.4 有理数的乘除法1.4.1 有理数的乘法一等奖作业课件ppt,文件包含141《有理数的乘法第二课时》教学课件pptx、141《有理数的乘法第二课时》分层作业解析版docx、141《有理数的乘法第二课时》教学设计docx、141《有理数的乘法第二课时》分层作业原卷版docx、141《有理数的乘法第二课时》导学案docx等5份课件配套教学资源,其中PPT共26页, 欢迎下载使用。
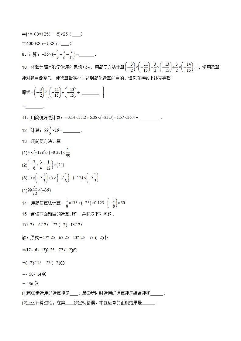
1.4.1有理数的乘法(第二课时)导学案 一、学习目标:1.掌握有理数乘法的运算律,并利用运算律简化乘法运算. (运算能力)2.掌握乘法的分配律,并能灵活的运用. (运算能力)重点:探索有理数的乘法运算律并熟练运用运算律进行计算.难点:掌握有理数乘法的运算律,并利用运算律简化乘法运算.二、学习过程:复习回顾一、有理数乘法法则1.________________________________________________.2.________________________________________________.思考:(1)若a<0,b>0,则ab 0 ; (2)若a<0,b<0,则ab 0 ; (3)若ab>0,则a、b应满足什么条件?____________ (4)若ab<0,则a、b应满足什么条件?____________二、多个有理数相乘的运算规律1.几个非零的数相乘:几个不是0的数相乘,当负因数的个数是_____时,积是正数;当负因数的个数是_____时,积是负数.2.几个数相乘,其中含有0:几个数相乘,如果其中有因数为0,那么积等于_____.自学导航观察归纳4×(-5)=____,(-5)×4=____; 6×(-2)=____,(-2)×6=____;即__________=_________; __________=_________.[2×(-3)]×(-5)=__________=____,2×[(-3)×(-5)]=_______=____.即____________________=___________________.思考:上面每组运算分别体现了什么运算律?【归纳】一般地,有理数乘法中,两个数相乘,交换因数的_______,积_______.
乘法交换律:____________三个数相乘,先把前两个数相乘,或者先把后两个数相乘,积______.乘法结合律:______________考点解析考点1:有理数乘法运算律★★例1.计算: (1)(-4)×
×(-0.25)×(-
); (2)24×(-96)×0.75×(-
). 【迁移应用】1.在(-0.125)×(-2)×(-8)×5=[(-0.125)×(-8)]×[(-2)×5]中,运用了( )A.分配律 B.乘法交换律C.乘法结合律 D.乘法交换律和乘法结合律2.计算:(1)(-4)×(-23)×(-25); (2)1.5×0.5×(-100)×
;(3)(-3)×(-
)×(-
)×(-
). 自学导航观察归纳5×[3+(-7)]=___________=_____,5×3+5×(-7)=__________=_____; 即____________________=___________________;[2+(-4)]×(-3)=__________=___,2×(-3)+(-4)×(-3)=________=___. 即____________________=___________________.思考:上面每组运算体现了什么运算律?【归纳】乘法分配律:一般地,有理数乘法中,一个数同两个数的和相乘,等于__________________________,再把___________.字母表达:___________________.考点解析考点1:有理数乘法运算律★★例2.利用乘法的运算律进行计算:(-
+
-
)×(-36) 【迁移应用】1.计算(
-
+
-
)×24的结果是( )A.-2 B.-3 C.-4 D.-52.利用乘法的运算律进行计算:-
×(8-1
-0.04). 考点2:有理数加减和乘法混合运算★★例3.计算:(1)(-4)×(-8)×(-
)-(-6)+6×
; (2)-3-4×(-
)-3×
考点3:逆用分配律进行简便运算★★★例4.计算:-5×3
+2×3
+(-6)×3
. 【迁移应用】计算:(1)99×18
+99×(-
)-99×8
; (2)-13×
-0.34×
+
×(-13)-
×0.34. 考点4:巧用拆分法与分配律进行简便运算★★★例5.计算:(-99
)×32. 【迁移应用】计算:(1)999×(-15); (2)(-125
)×(-
); (3)49
×(-5). 考点5:利用裂项法进行简便运算★★★★例6.计算:
+
+
+…+
. 【迁移应用】计算:
+
+
+…+
. 考点6:有理数加减和乘法混合运算的实际应用★★★例7.有30筐白菜,以每筐25kg为标准,超过或不足的千克数分别用正、负数表示:
求这30筐白菜的总质量. 【迁移应用】某服装店以每件35元的价格购进了30件连衣裙,针对不同的顾客,30件连衣裙的售价不完全相同.若以50元为标准售价,将超过的钱数记为正数,不足的钱数记为负数,记录结果如下:
该服装店售完这30件连衣裙后,赚了多少钱?
相关课件
这是一份初中数学1.4.1 有理数的乘法多媒体教学课件ppt,共16页。PPT课件主要包含了请大家看下面的例子,有理数乘法的运算律,再看一个例子,3+2-6,用乘法分配律等内容,欢迎下载使用。
这是一份初中数学人教版七年级上册1.4.1 有理数的乘法教课ppt课件,共23页。PPT课件主要包含了学习目标,课题引入,探究生趣,异号得负,有理数的乘法法则,例计算,强调0没有倒数,应用升趣,数学思想整体思想,课堂小结等内容,欢迎下载使用。
这是一份人教版七年级上册第一章 有理数1.4 有理数的乘除法1.4.1 有理数的乘法评课ppt课件,共21页。PPT课件主要包含了做游戏,×3×4×-5,奇负偶正,例1计算,①先确定积的符号,②再确定积的绝对值,第一组,第二组,第三组,×-6=-30等内容,欢迎下载使用。

