【暑假小初衔接】人教版数学六年级(六升七)暑假预习-1.1《正数和负数》同步讲学案
展开第一章 有理数
❊1.1 正数和负数
【思考】同学们,上图中的“±”是什么意思? |
| 内容 |
正数 | 比 大的数 |
负数 | 在正数前面加上 的数 |
【注意】 既不是正数,也不是负数. | |
在1、﹣2、﹣5.6、﹣0、、、π中负数有( )
A.3个 | B.4个 | C.5个 | D.6个 |
下列结论中正确的是( )
A.0既是正数,又是负数 | B.0是最小的正数 |
C.0是最大的负数 | D.0既不是正数,也不是负数 |
给出下列各数:-3,0,+5,,+3.1,,2 00 4,+2 00 8.其中是负数的有( )
A.2个 | B.3个 | C.4个 | D.5个 |
一定是( )
A.正数 | B.负数 | C.0 | D.以上选项都不正确 |
| 内容 |
相反意义的量的定义 | 在同一个问题中,用“+”和 表示具有相反意义的量. |
【注意】若没有规定哪个量为正或负,习惯把“前进、上升、收入、零上温度”等记为 ,把“后退、下降、支出、零下温度”等记为 ;相反意义的量一是意义 ,二是要有数量. | |
仔细思考以下各对量:
①胜二局与负三局;②气温为与气温升高;③盈利5万元与亏损5万元;④增加10%与减少20%.其中具有相反意义的量有( )
A.1对 | B.2对 | C.3对 | D.4对 |
把向北移动记作“+”,向南移动记作“﹣”,下列说法正确的是( )
A.﹣5米表示向北移动了5米 | B.+5米表示向南移动了5米 |
C.向北移动﹣5米表示向南移动5米 | D.向南移动5米,也可记作向南移动﹣5米 |
我国是最早使用负数的国家,在我国著名的数学书《九章算术》中,明确提出了“正负术”.如果盈利20元记作“+20元”,那么亏损30元记作( )
A.-30元 | B.30元 | C.50元 | D.-50元 |
2020年12月17日凌晨,嫦娥五号返回器携带月球样品安全着陆地球.月球表面白天温度约为零上180℃,可记作+180℃,则夜间温度约为零下150℃,可记作______℃.
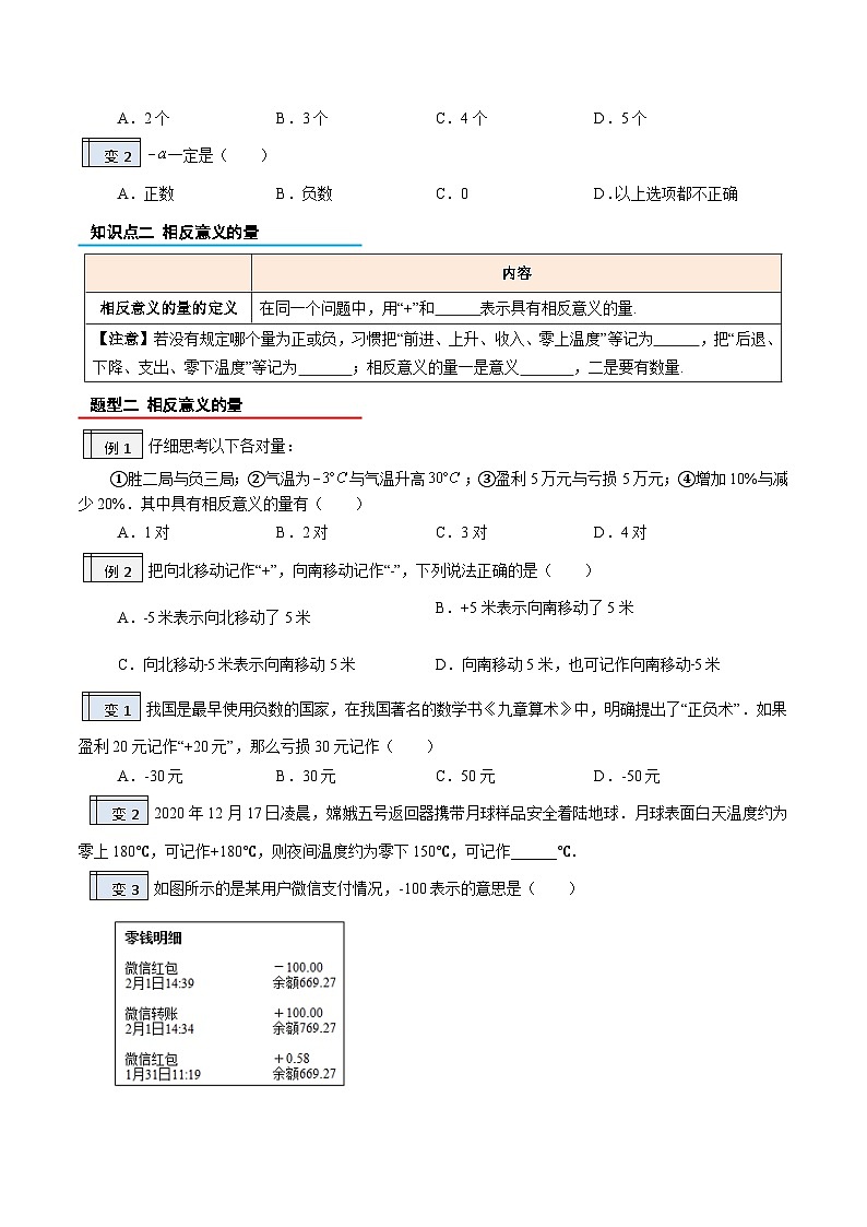
如图所示的是某用户微信支付情况,-100表示的意思是( )
A.发出100元红包 | B.收入100元 | C.余额100元 | D.抢到100元红包 |
某品牌的大米包装袋上的质量标识为:“50±0.5kg”.质检人员随机抽测了四袋该品牌大米的质量,依次记录为:50.4kg,50.1kg,49.7kg,49.4kg,则所抽测的四袋大米中,符合该品牌大米包装袋上的质量标识要求的有( )
A.4袋 | B.3袋 | C.2袋 | D.1袋 |
如图,是图纸上一个零件的标注, 表示这个零件直径的标准尺寸是30mm,实际产品的直径最大可以是30.03mm,最小可以是( )
A.30mm | B.30.03mm | C.30.02mm | D.29.98mm |
如图,检测四个足球的质量,其中超过标准质量的克数记为正数,不足标准质量的克数记为负数,从质量角度看,最接近标准的是( )
A. | B. | C. | D. |
某圆形零件的直径要求是50±0.2mm,下表是6个已生产出来的零件圆孔直径检测结果(以50mm
为标准则)则在这6个产品中合格的有( )
序号 | 1 | 2 | 3 | 4 | 5 | 6 |
误差(mm) | ﹣0.3 | ﹣0.5 | 0 | +0.1 | ﹣0.05 | +0.12 |
A.2个 | B.3个 | C.4个 | D.5个 |
纽约与北京的时差为﹣13小时(正数表示同一时刻比北京时间早的时数,负数表示同一时刻比北
京时间晚的时数),当北京9月12日8时,纽约的时间是( )
A.9月11日5时 | B.9月11日19时 | C.9月12日19时 | D.9月12日21时 |
下面的五个时钟显示了同一时刻国外四个城市时间和北京时间,若下表给出的是国外四个城市与
北京的时差,则这五个时钟对应的城市从左到右依次是( )
城市 | 时差/h |
纽约 | ﹣13 |
悉尼 | +2 |
伦敦 | ﹣8 |
罗马 | ﹣7 |
A.纽约、悉尼、伦敦、罗马、北京 | B.罗马、北京、悉尼、伦敦、纽约 |
C.伦敦、纽约、北京、罗马、悉尼 | D.北京、罗马、伦敦、悉尼、纽约 |
下表是国外几个城市与北京的时差:(“+”表示早于北京时间,“﹣”表示迟于北京时间)
城市 | 悉尼 | 莫斯科 | 伦敦 | 温哥华 |
时差(时) | +2 | ﹣5 | ﹣8 | ﹣16 |
如果现在是北京时间2021年1月10日下午5:00.
(1)现在悉尼时间是多少?伦敦时间是多少?
(2)此时在北京的小明想给在温哥华出差的妈妈打电话,你认为合适吗?请说明理由.
| 分类 |
按照性质分类 | |
按照符号分类 | |
【注意】1.所有的分数都是有理数;2.π是无理数,所以不是分数. | |
【注意】 和 统称为非负数; 和 统称为非正数. | |
下列说法正确的是( )
A.正有理数和负有理数组成全体有理数 |
B.零既不是正数,也不是负数 |
C.0.5既不是整数,也不是分数,因而它不是有理数 |
D.在有理数中,零的意义表示没有 |
下列说法正确的是( )
A.正数和负数统称有理数 | B.0是整数但不是正数 |
C.0是最小的数 | D.0是最小的正数 |
下列说法不正确的是( )
A.有理数可分为正整数、正分数、0、负整数、负分数 |
B.一个有理数不是分数就是整数 |
C.一个有理数不是正数就是负数 |
D.若一个数是整数,则这个数一定是有理数 |
下列说法正确的是( )
A.整数、分数和负数统称为有理数 | B.有理数包括正数和负数 |
C.正整数都是整数,整数都是正整数 | D.0是整数,也是自然数 |
下面说法中,不正确的是( )
A.有最小的正整数 | B.没有最小的正有理数 |
C.没有最大的负整数 | D.没有最大的非负数 |
在数,-0.4,,3.14,0.1010010001…(每两个之间多一个0),120%,,100,这9个数中,有理数有______个.
把下列各数填入相应的大括号内上:.
有理数集合:{ …}; |
整数集合:{ …}; |
非正数集合:{ …}. |
把下列各数填在相应的集合里:3,﹣1,﹣2,0.5,,﹣0.75,0,30%,π.
负数集合:{ …}; |
整数集合:{ …}; |
正有理数集合:{ …}. |
把下列各数填入相应的集合内:,-3.5,+7,0,,0.3,15%,-16.
分数集合:{ …}; |
整数集合:{ …}; |
非正数集合:{ …}. |
1.在﹣1,0,+2020,,﹣0.27中,负数有( )
A.1个 | B.2个 | C.3个 | D.4个 |
2.在﹣2,﹣1.5,1,0,这些数中,是正数的有( )
A.1个 | B.2个 | C.3个 | D.4个 |
3.下列说法正确的个数是( )
①加正号的数是正数,加负号的数是负数;②任意一个正数,前面加上“-”,就是一个负数;③0是最小的正数; ④大于零的数是正数;⑤字母a既是正数,又是负数.
A.0 | B.1 | C.2 | D.3 |
4.《九章算术》中注“今两算得失相反,要令正负以名之”,意思是:有两数若其意义相反,则分别叫做正
数和负数.若气温为零上10℃记作+10℃,则﹣8℃表示气温为( )
A.零上8℃ | B.零下8℃ | C.零上2℃ | D.零下2℃ |
5.一批零件超过规定长度记为正数,短于规定长度记为负数,越接近规定长度质量越好.检查其中四个,结
果如下:第一个为0.13mm,第二个为﹣0.12mm,第三个为﹣0.15mm,第四个为0.11mm,则质量最差的零
件为( )
A.第一个 | B.第二个 | C.第三个 | D.第四个 |
6.通常,我们规定海平面的海拔高度为0m,高于海平面的为正.珠穆朗玛峰的海拔高度为_______m,吐鲁番盆地的海拔高度为_______m.
7.綦江区永辉超市出售的三种品牌大米袋上,分别标有质量为(10±0.2)kg,(10±0.3)kg,(10±0.25)kg
的字样,从超市中任意拿出两袋大米,它们的质量最多相差( )
A.0.4kg | B.0.5kg | C.0.55kg | D.0.6kg |
8.下列说法错误的是( )
A.零既不是正数也不是负数 | B.-a一定是负数 |
C.有理数不是整数就是分数 | D.正整数、零和负整数统称为整数 |
9.在,,0,-1,0.4,π,2,-3,-6这些数中,有理数有m个,自然数有n个,分数有k个,则m-n-k的值为( )
A.3 | B.2 | C.1 | D.4 |
10.把下列各数填入相应的大括号内(将各数用逗号分开):6,-3,2.4,,0,-3.14,,+2,,-1.414,-17,,.
正数集合:{ …}; |
非负整数集合:{ …}; |
负分数集合:{ …}. |
【暑假小初衔接】人教版数学六年级(六升七)暑假预习-2.4《整式的加减》同步讲学案: 这是一份【暑假小初衔接】人教版数学六年级(六升七)暑假预习-2.4《整式的加减》同步讲学案,文件包含暑假小初衔接人教版数学六年级六升七暑假预习-24《整式的加减》同步讲学案解析版docx、暑假小初衔接人教版数学六年级六升七暑假预习-24《整式的加减》同步讲学案原卷版docx等2份学案配套教学资源,其中学案共34页, 欢迎下载使用。
【暑假小初衔接】人教版数学六年级(六升七)暑假预习-1.3《绝对值》同步讲学案: 这是一份【暑假小初衔接】人教版数学六年级(六升七)暑假预习-1.3《绝对值》同步讲学案,文件包含暑假小初衔接人教版数学六年级六升七暑假预习-13《绝对值》同步讲学案解析版docx、暑假小初衔接人教版数学六年级六升七暑假预习-13《绝对值》同步讲学案原卷版docx等2份学案配套教学资源,其中学案共28页, 欢迎下载使用。
【暑假小初衔接】人教版数学六年级(六升七)暑假预习-1.2《数轴》同步讲学案: 这是一份【暑假小初衔接】人教版数学六年级(六升七)暑假预习-1.2《数轴》同步讲学案,文件包含暑假小初衔接人教版数学六年级六升七暑假预习-12《数轴》同步讲学案解析版docx、暑假小初衔接人教版数学六年级六升七暑假预习-12《数轴》同步讲学案原卷版docx等2份学案配套教学资源,其中学案共32页, 欢迎下载使用。

