九年级下册第二节 盐的性质课后复习题
展开这是一份九年级下册第二节 盐的性质课后复习题,共20页。试卷主要包含了推断题等内容,欢迎下载使用。
广东省广州市三年(2020-2022)中考化学模拟题分题型分层汇编-47盐的性质(推断题)
一、推断题
1.(2022·广东广州·统考二模)有一包白色固体,可能含有硫酸铜、碳酸钠、氯化钠、氢氧化钠、氯化钡中的一种或几种。为探究该固体组成,某兴趣小组进行了如下实验:
步骤Ⅰ:取适量固体样品于烧杯中,加入过量稀硝酸,无气泡冒出,固体全部溶解,得到蓝色溶液A。
步骤Ⅱ:向蓝色溶液A中加入过量的硝酸钡溶液,产生白色沉淀,充分反应后过滤,得到滤液B。
步骤Ⅲ:向滤液B中加入硝酸银溶液,产生白色沉淀。
(1)步骤Ⅱ中产生白色沉淀,发生反应的化学方程式是______。
(2)分析上述实验过程,关于样品的组成,可以得到的结论是______。
(3)设计实验方案进一步确定该白色固体的成分,完成下表。
实验操作
预期现象与结论
______
若______,则该白色固体的成分是______。
若______, 则该白色固体的成分是______。
2.(2022·广东广州·统考一模)有一包不纯的K2CO3样品,可能含有一定量的FeCl3、K2SO4、KCl、KHCO3.小明为确定其成分,取10g样品充分溶解后进行如下实验。
查阅资料:碳酸氢钾可溶于水,难溶于乙醇。100℃时开始分解,200℃时完全分解,产生二氧化碳和碳酸钾等物质。
a.取少量样品于烧杯中,加入足量的水溶解,得到无色溶液A
b.取少量溶液A于试管中,滴入酚酞,溶液变红色
c.取少量溶液A于试管中,滴入足量的稀硝酸,再滴入适量氯化钡溶液,产生气泡,得到无色溶液B
d.取少量溶液B于试管中,滴入适量硝酸银溶液,有白色沉淀产生
(1)小明发现以上步骤错误的是___(填选项),正确的实验操作是____,有白色沉淀产生。
(2)根据正确的实验操作和现象,分析上述实验过程,关于该样品的成分可以得到的结论是___。
(3)设计实验方案,进一步确定该样品的成分,完成下表
实验操作
预期现象与结论
_______
若_______,则该样品含有可能存在的成分;
若_______,则该样品不含可能存在的成分。
(4)该样品作为肥料时_______(能或不能)与氨态氮肥混合使用
3.(2022·广东广州·统考一模)现欲探究一固体混合物A的成分,已知其中可能含有Na2SO4、Na2CO3、CuO、NH4Cl四种物质中的两种或多种。按图所示进行实验,出现的现象如图中所述(设过程中所有可能发生的反应都恰好完全进行)。
试根据实验过程和发生的现象做出判断,填写以下空白:
(1)气体B的水溶液显 ________ 。(选填“酸性”、“碱性”、“中性”之一)
(2)写出步骤③中生成白色沉淀F的化学方程式为 ________________ 。
(3)滤液E中一定存在酸根离子符号为 ________________ 。
(4)混合物A中,一定不存在的物质是 ________________ ,理由是 _________ 。
4.(2021·广东广州·统考一模)有一包白色固体样品,可能含有NaCl、Na2CO3, (NH4)2SO4、 BaCl2、Na2SO4中的一种或几种,为分析其组成,进行如下实验:
①取适量样品与熟石灰混匀、研磨,没有任何异味产生。
②另取适量样品加入足量水,搅拌、静置、过滤,得到白色沉淀和无色滤液。
③取步骤②中的白色沉淀,加入过量稀盐酸,产生大量气泡,白色沉淀全部消失。
根据以上实验回答下列问题:
(1)样品中一定含有_____,一定不含有_________________。
(2)步骤②中反应的化学方程式为______________________。
(3)步骤②中的滤液,其组成有_____种可能,如要确定该滤液的组成,需要用到的一种试剂是______________ (填化学式)。
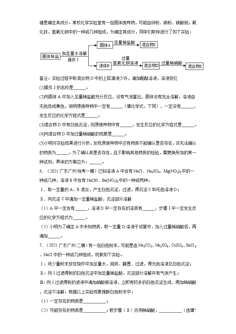
5.(2021·广东广州·统考一模)国家对化学实验室废弃药品的处理有严格要求,处理关键是确定其成分。某校化学实验室有一包固体废弃物,可能由锌粉、碳粉、碳酸钠,氧化铁,氢氧化钠中的一种或几种组成,为确定其成分,同学们取样进行了如下实验:
备注:实验过程中取混合物D中的上层清液少许,滴加酚酞溶液,溶液变红
(1)操作Ⅰ的名称是______。
(2)向固体A中加入足量稀盐酸充分反应,没有气泡冒出,固体没有完全溶解,溶液由无色变成黄色,说明原废弃物中一定有______(填化学式,下同),一定没有______,发生反应的化学方程式是______。
(3)混合物D中有白色沉淀,则原废弃物中有______,发生反应的化学方程式是______。
(4)向混合物D中加过量稀硝酸的现象是______。
(5)小明对实验结果进行分析,发现原废弃物中还有物质不能确认是否存在,该无法确认的物质为______。为了确认其是否存在,且不影响其他物质的检验,需更换所加的某一种试剂,具体的方案应为:______。
6.(2021·广东广州·统考一模)已知溶液A中含有NaCl、Na2SO4、Mg(NO3)2中的一种或几种,溶液B中含有NaOH、Ba(NO3)2中的一种或两种。
Ⅰ、取一定量的A、B混合,产生白色沉淀,过滤,得沉淀C和无色溶液D;
Ⅱ、向沉淀C中滴加一定量稀盐酸,沉淀部分溶解
(1)A中一定含有______,溶液D中一定存在的溶质有______,步骤Ⅰ中一定发生反应的化学方程式为______。
(2)小明为了确定A中未知物质,取一定量D溶液于试管中,加入过量稀硝酸后,再滴加______。
7.(2021·广东广州·二模)有一包白色粉末,可能是由Na2CO3、Na2SO4、CuSO4、BaCl2、NaCl中的一种或几种组成,现做如下实验。
Ⅰ:将少量粉末放在烧杯中加足量水,搅拌、静置、过滤,得无色溶液及白色沉淀;
Ⅱ:向Ⅰ过滤得到的白色沉淀中加足量稀盐酸,沉淀部分溶解并有气体产生;
Ⅲ:向Ⅰ过滤得到的滤液中滴加硝酸银溶液,立即有较多的白色沉淀生成,再加稀硝酸,沉淀不溶解。根据以上实验现象推断白色粉末中:
(1)一定存在的物质是___________;
(2)可能存在的物质是___________;若步骤(Ⅱ)改用稀硝酸,___________(选填“可以”、“还是不能”)确定该物质的存在。
(3)写出步骤(Ⅱ)中沉淀部分溶解的化学方程式___________。
8.(2021·广东广州·一模)现欲通过实验确定一固体混合物A的成分,已知其中可能含有NaCl、CuO、Na2CO3、BaSO4四种物质中的两种或多种。按图所示进行实验,出现的现象如图所示(设过程中所有可能发生的反应均恰好完全反应)。试根据实验过程和发生的现象填写以下空白:
(1)气体B是___________(写化学式)。
(2)溶液C中,一定存在的金属阳离子是___________(写离子符号)。
(3)写出步骤③中所发生反应的化学方程式:___________。
(4)某同学想进一步探究固体混合物A中不能确定的物质是否存在,设计了如下步骤:
①取适量的固体混合物A放入一只烧杯中,加入足量的水充分溶解。然后过滤,得到滤液M;
②向滤液M中逐滴加入稀硝酸至过量,得到滤液N;
③向滤液N中滴加少量___________(写化学式)溶液,若观察到有___________生成,证明这种物质存在。
9.(2021·广东广州·统考二模)有一包白色固体,可能含有Na2SO4、Na2CO3、BaCl2、NaOH中的一种或几种,取样溶于水,有白色沉淀产生,过滤后得到滤液和滤渣。取滤渣于烧杯中,滴加盐酸,现象如图所示(ABC表示沉淀变化,OBC表示气体变化)。
(1)原白色固体中含有的物质是______。
(2)C点对应溶液中的溶质一定含有______。
(3)滤液中最多有______种溶质,加盐酸时沉淀减少且生成气体,烧杯内物质的质量B点______(填大于、小于或等于)O点
(4)为了进一步确定上述不能确定是否存在的物质,继续进行的实验操作是______。
10.(2021·广东广州·统考一模)某固体物质可能含有氯化铁、氢氧化钾、硝酸镁、硫酸钾、氯化钠中的一种或几种,为确定样品的成分,做如下实验:
(1)取少量该固体样品,加入足量水,完全溶解,得到无色溶液a。
(2)取少量a溶液于试管中,向其中滴加少量硝酸铁溶液,产生红褐色沉淀。
(3)另取少量a溶液于试管中,向其中滴加少量的氯化钡溶液,产生白色沉淀。
据此推断,该固体物质中一定含有(写化学式,下同)___________;请写出步骤(3)中发生反应的化学方程式___________;为确定可能含有的成分是否存在,以无色溶液a为原料,依次需要用到的试剂为: ___________。
11.(2021·广东广州·统考一模)有一包白色固体可能含碳酸钠、硫酸钠、氯化钾、硝酸钡中的一种或几种。某化学兴趣小组为探究其成分做了如下实验:
①取少量固体于烧杯中逐渐加水并不断搅拌,烧杯内有白色沉淀产生。
②继续向烧杯中滴加足量稀硝酸并不断搅拌,有气泡产生,白色沉淀部分溶解。
请回答下列问题:
(1)原白色固体中一定含有______;
(2)写出步骤①反应的化学方程式______,______。
(3)为进一步探究该白色固体的成分,还需要补充的实验操作是______。
12.(2021·广东广州·统考一模)如图,A、B、C、D、E、F分别表示六种物质,A是目前世界年产量最高的金属且具有银白色金属光泽,B物质由三种元素组成,溶于水后其溶液为蓝色,C是地壳中含量最高的金属元素组成的单质,E会造成温室效应,E和D两种物质中不含相同种类的元素,F含有人体中含量最高的金属元素,“﹣”或“”表示两种物质之间能发生反应,“”表示一种物质可以转化为另一种物质,部分反应物和生成物已略去,请回答下列问题:
(1)请写出D、F的化学式:D_______,F_______。
(2)写出图中C、D两物质反应的化学方程式:_______。
(3)A与B反应的基本类型是_______。
(4)B与C反应的现象是_______。
13.(2021·广东广州·统考一模)有一包白色固体样品,可能含有氯化钠、碳酸钾、硫酸钠、硝酸钡中的一种或几种,为确定其组成,进行如下实验:
(1)根据步骤②中实验现象,说明滤液中肯定存在的离子是__________。(填符号)
(2)综合以上实验,可以推知样品中肯定没有__________(填化学式,下同),可能有__________。
(3)步骤③反应的化学方程式是__________。
14.(2020·广东广州·统考二模)某固体样品可能含有硫酸钠、硫酸铜、氯化钠、碳酸钾中的一种或几种。为确定其成分,进行如下实验:
步骤1:取该样品溶于水,得无色溶液A;
步骤2:取少量溶液A,滴加过量的氯化钡溶液,出现白色沉淀B,过滤,得到溶液C;
步骤3:向沉淀B中加入过量的稀硝酸,沉淀部分消失并产生气泡;
步骤4:在溶液C中加入稀硝酸、硝酸银溶液,出现白色沉淀。
(1)样品中一定含有的是_____。(写化学式)
(2)为进一步确定样品的组成,进行的实验操作是_____。
15.(2020·广东广州·统考一模)某固体是K2CO3、Ba(OH)2、K2SO4中的一种或几种
步骤I:取少量样品于烧杯中,加足量水,充分搅拌,静置,得到白色沉淀①和无色溶液;
步骤II:取步骤I所得上层清液于试管中,将CO2气体通入试管,立即产生白色沉淀②停止通气。
步骤Ⅲ:取步骤II所得白色沉淀②于试管中,滴入过量稀盐酸,全部溶解,放出气体。
(1)步骤Ⅲ沉淀全部溶解,发生反应的化学方程式是_____________。
(2)分析上述实验过程,可知该样品中一定含有的是____________。
(3)若要进一步确定样品的组成,还需进行的实验操作是_____________。
16.(2020·广东广州·统考一模)某固体混合物可能含有 Na2SO4、NaCl、Na2CO3、NaOH、MgCl2中的一种或几种,为确定该混合物的成分,取少量固体加足量水溶解得到无色溶液 M,进行下列实验:
(1)产生白色沉淀 A 的化学方程式为 _____。
(2)白色沉淀 B 是_____。(填化学式)。
(3)无色滤液 2 中一定含有的阳离子是 _____(填离子符号)。
(4)根据上述实验推断该混合物的成分,一定没有的是_____(填化学式)。
(5)上述实验可知还有一种物质不能确定是否存在,设计实验进一步确定混合物组成,可将 实验的其中一种试剂改为另一种试剂,需要更换的原试剂是_____。
17.(2020·广东广州·统考一模)有一包固体样品可能由氢氧化钠、碳酸钠、硝酸镁、硝酸钾、氯化铁中的一种或几种物质组成,为确定其组成,进行如下实验:(微溶物视为沉淀)。
步骤I:将少量样品放于烧杯中,加入足量水,充分搅拌,得到无色溶液A。
步骤Ⅱ:取步骤I所得少量溶液A,滴入几滴酚酞,溶液变红色。再滴入过量稀盐酸,产生气泡,红色逐渐褪去,得到无色溶液。
(1)分析上述实验过程,关于样品的组成,一定含有的物质是___________(写化学式):无法确认是否存在是_______________。(写名称)
(2)步骤Ⅲ:设计实验进一步确定混合物组成,再取少量A溶液,进行如下实验操作:____________。
18.(2020·广东广州·统考一模)有一包白色固体粉末,可能含有K2SO4、Na2CO3、NH4Cl、BaCl2、CuSO4中的一种或几种,为确定其组成,进行如下实验:
①取少量样品放入烧杯中,加足量水,充分搅拌,得到无色溶液;
②取①中溶液少量放入试管中,往其中加入足量稀硫酸,有气泡产生;
③继续向②中的溶液滴加Ba(NO3)2溶液,有白色沉淀生成;
④另取①中溶液少量放入试管中,加入NaOH溶液并加热,产生有刺激性气味的气体。
根据以上事实判断:
(1)肯定存在的是_______________;
(2)肯定不存在的是______________;
(3)不能确定是否存在的是_________。
(4)为了进一步确定上述“不能确定是否存在的物质”,进行实验步骤⑤:另取①中溶液少量,加入稀盐酸至_______(填现象),然后加入少量BaCl2溶液,观察到有白色沉淀生成,证明该物质确实存在。
19.(2020·广东广州·统考一模)有一包白色固体样品,可能含有CaCO3、Na2CO3、CaCl2中的两种,为确定其组成,进行如下实验:
步骤I:取少量样品于烧杯中,加足量水,充分搅拌,静置,有白色固体剩余。
步骤II:过滤步骤I的混合物,得到滤液和滤渣。
步骤III:取少量滤液于试管中,再加入稀盐酸,有无色气泡产生。
根据上述实验,回答下列问题:
(1)步骤I中的白色固体是_____;步骤III的无色气泡是_____。
(2)分析上述实验过程,关于样品的组成,可以得到的结论是_____。
(3)若要进一步确定样品的组成,还需进行的实验操作是:取少量步骤II的滤液于试管中,_____。
20.(2020·广东广州·统考模拟预测)有一包白色粉末可能含有BaCO3、K2CO3、K2SO4、FeCl3、NaNO3中的一种或几种。为了确定其组成,某活动小组做了如下实验:
(1)在试管中加入少量粉末,注入足量的蒸馏水充分振荡,得到无色透明溶液。
(2)取少量(1)溶液滴入盐酸,有气泡产生。
(3)另取少量(1)溶液滴入氯化钡溶液,有白色沉淀产生。
(4)继续在(3)溶液中滴加足量稀硝酸,沉淀部分溶解并且有气泡产生。试推断,该白色粉末中一定含有_____(填化学式,下同);一定不含有_____。
参考答案:
1.(1)
(2)固体样品中一定含有硫酸铜、氯化钠;一定不含有碳酸钠、氯化钡;可能含有氢氧化钠
(3) 另取少量固体样品于试管中,加入足量水,振荡 有蓝色沉淀产生 硫酸铜、氯化钠、氢氧化钠 无蓝色沉淀产生 硫酸铜、氯化钠
【分析】步骤Ⅰ:取适量固体样品于烧杯中,加入过量稀硝酸,无气泡冒出,固体全部溶解,得到蓝色溶液A。碳酸钠能与稀硝酸反应生成硝酸钠、二氧化碳和水,故固体中不含碳酸钠,硫酸铜溶液是蓝色的,故一定含硫酸铜,硫酸铜能与氯化钡反应生成硫酸钡和氯化铜,不能共存,故白色固体中不含氯化钡;
步骤Ⅱ:向蓝色溶液A中加入过量的硝酸钡溶液,产生白色沉淀,充分反应后过滤,得到滤液B,可除去硫酸铜;
步骤Ⅲ:向滤液B中加入硝酸银溶液,产生白色沉淀,硝酸银能与氯化钠反应生成氯化银和硝酸,故白色固体中一定含氯化钠。无法确定是否含氢氧化钠。
(1)
步骤Ⅱ中产生白色沉淀为硝酸钡和硫酸铜反应生成硫酸钡和硝酸铜,该反应的化学方程式为:;
(2)
由分析可知,固体样品中一定含有硫酸铜、氯化钠;一定不含有碳酸钠、氯化钡;可能含有氢氧化钠;
(3)
白色固体中一定含硫酸铜,硫酸铜能与氢氧化钠反应生成氢氧化铜和硫酸钠,产生蓝色沉淀,故另取少量固体样品于试管中,加入足量水,振荡,若有蓝色沉淀生成,说明白色固体的成分为硫酸铜、氯化钠、氢氧化钠;
若无蓝色沉淀生成,则白色固体的成分是硫酸铜、氯化钠。
2.(1) d 取少量溶液A于试管中,滴入足量的稀硝酸,再滴入适量硝酸银溶液
(2)一定含有K2CO3、KCl,一定不含FeCl3、K2SO4,可能含有KHCO3
(3) 取少量样品于烧杯中,加入足量的水溶解,再加入足量的氯化钡溶液,过滤,向滤液中滴入稀盐酸 有气泡产生 没有气泡产生
(4)不能
【解析】(1)
因为c操作中加入了氯化钡。引入了氯离子,所以再向所得到的溶液B中滴入适量硝酸银溶液,有白色沉淀产生,无法证明是原样品中的氯离子还是氯化钡中的氯离子与银离子结合生成了氯化银沉淀;所以为了防止氯化钡的干扰,d操作应取少量的A溶液取于试管中,滴入适量硝酸银溶液。
(2)
a.取少量样品于烧杯中,加入足量的水溶解,得到无色溶液A,说明没有FeCl3,因为FeCl3溶液是黄色的;
c.取少量溶液A于试管中,滴入足量的稀硝酸,再滴入适量氯化钡溶液,产生气泡,得到无色溶液,说明没有K2SO4,可能有KHCO3,因为K2SO4可与氯化钡反应生成不溶于酸的沉淀硫酸钡,K2CO3、KHCO3都可与稀硝酸产生气泡;
d.取少量溶液A于试管中,滴入足量的稀硝酸,再滴入适量硝酸银溶液,有白色沉淀产生,说明有KCl,故可以得到的结论是一定含有K2CO3、KCl,一定不含FeCl3、K2SO4、可能含有KHCO3;
(3)
为了证明是否含有KHCO3,可以加入稀盐酸,观察是否有气泡产生,但必须先除去K2CO3,排除干扰。可以加入足量的氯化钡溶液,除去碳酸钾(氯化钡和碳酸钾反应生成碳酸钡沉淀和氯化钠,和碳酸氢钾不反应)。所以操作是取少量样品于烧杯中,加入足量的水溶解,再加入足量的氯化钡溶液,过滤,向滤液中滴入稀盐酸。如有碳酸氢钾,则碳酸氢钾和盐酸反应生成氯化钾、水和二氧化碳,有气泡产生。如没有则没有气泡产生。
(4)
因为样品显碱性,氨盐能与碱性物质反应生成氨气而降低肥效,故该样品作为肥料时不能与氨态氮肥混合使用。
3. 碱性 Na2SO4+Ba(NO3)2=BaSO4↓+2NaNO3 NO3-、Cl- Na2CO3 若存在碳酸钠,步骤③中会产生气体,与所给现象不符。
【分析】固体混合物A的成分,已知其中可能含有Na2SO4、Na2CO3、CuO、NH4Cl四种物质中的两种或多种,图中信息,固体A和NaOH溶液微热有气体生成,该气体通入无色酚酞溶液中,酚酞变红,而可能存在的四种物质中只有NH4Cl能和NaOH溶液反应生成气体,生成的气体是氨气,氨气通入酚酞溶液能和水反应生成氨水,氨水是碱能使无色酚酞溶液变红,因此可确定固体A中存在NH4Cl;图中沉淀D和稀硫酸反应生成蓝色溶液,可见固体A中存在CuO;根据滤液C加入适量Ba(NO3)2溶液和稀硝酸,充分反应后生成白色沉淀,这里不溶于稀硝酸的白色沉淀只有硫酸钡,可见固体A中存在Na2SO4。但因为没有同时生成气体,可以肯定没有碳酸钠。
【详解】(1)根据上述推断气体B是氨气,氨气的水溶液氨水显碱性。
(2)步骤③中生成白色沉淀F的化学方程式为:Na2SO4+ Ba(NO3)2=BaSO4↓+2NaNO3。
(3)根据推断滤液E中一定存在步骤③中生成的NaNO3和步骤①中生成的NaCl,所以滤液E中酸根离子符号为NO3-、Cl-。
(4)根据以上推断,混合物A中,一定不存在的物质是Na2CO3,理由是:若存在碳酸钠,步骤③中会产生气体,与所给现象不符。
【点睛】本题推断中要抓住物质的特性,比如铵盐的特性,硫酸钡的特性,铜离子的颜色,这些特性是解题的突破口。
4.(1) BaCl2、Na2CO3 (NH4)2SO4、Na2SO4
(2)
(3) 三##3 H2SO4
【详解】(1)取适量样品与熟石灰混匀、研磨,没有任何异味产生,所以样品中不含有硫酸铵,如含硫酸铵就会产生具有刺激性气味的氨气;
取步骤②中的白色沉淀,加入过量稀盐酸,产生大量气泡,白色沉淀全部消失,能产生此现象的只能是碳酸钡沉淀与稀盐酸反应,能够生成碳酸钡的,只能是碳酸钠与氯化钡,所以样品中一定含有碳酸钠和氯化钡;由“白色沉淀,全部消失”,可知白色沉淀不是硫酸钡,因为硫酸钡沉淀不溶于稀盐酸,白色沉淀不是硫酸钡,那么样品中就不含有硫酸钠;
故样品中一定含有碳酸钠和氯化钡,一定不含有硫酸铵和硫酸钠;氯化钠不确定有没有,因为无论有没有氯化钠,实验现象是一样;
(2)步骤②中碳酸钠和氯化钡反应生成碳酸钡和氯化钠,故其化学方程式为:;
(3)如果碳酸钠与氯化钡恰好完全反应,则滤液中只含有氯化钠,如果碳酸钠与氯化钡之中有一种物质剩余,则可能出现两种情况,一种是含有氯化钠和氯化钡,另一种情况是含有氯化钠和碳酸钠,所以其组成有三种可能;
如要确定该滤液的组成,需要用到的一种试剂是稀硫酸,向滤液中加入稀硫酸(化学式H2SO4)后,如果有气体生成,则滤液中含有碳酸钠和氯化钠,如果有白色沉淀生成,滤液中含有氯化钡和氯化钠。
5.(1)过滤
(2) C、Fe2O3 Zn
(3) Na2CO3
(4)开始没有明显现象,随着稀硝酸的加入,沉淀溶解同时生成气体
(5) NaOH 将氢氧化钡更换为硝酸钡(合理即可)
【分析】(1)
操作Ⅰ是分离固液的操作,为过滤。
(2)
碳化学性质稳定不和酸反应,锌和盐酸生成氢气,氧化铁和盐酸生成黄色氯化铁溶液;向固体A中加入足量稀盐酸充分反应,没有气泡冒出,说明不存在金属锌;固体没有完全溶解,说明存在碳粉;溶液由无色变成黄色,说明存在氧化铁;故原废弃物中一定有C、Fe2O3,一定没有Zn;发生反应为氧化铁和盐酸反应生成氯化铁和水,。
(3)
碳酸钠和氢氧化钡生成碳酸钡沉淀和氢氧化钠;混合物D中有白色沉淀,则原废弃物中有Na2CO3,发生反应为碳酸钠和氢氧化钡溶液反应生成碳酸钡沉淀和氢氧化钠,。
(4)
氢氧化钠会首先和稀硝酸发生中和反应,碳酸钡再和稀硝酸生成二氧化碳气体;故向混合物D中加过量稀硝酸的现象是开始没有明显现象,随着稀硝酸的加入,沉淀溶解同时生成气体。
(5)
加入氢氧化钡生成的氢氧化钠干扰了原来氢氧化钠的鉴定,故无法确认的物质为氢氧化钠NaOH。为了确认其是否存在,且不影响其他物质的检验,需将氢氧化钡更换为硝酸钡。
6. Na2SO4、Mg(NO3)2(或硫酸钠和硝酸镁) NaNO3(或硝酸钠) Na2SO4+Ba(NO3)2=BaSO4↓+2NaNO3、Mg(NO3)2+2NaOH=Mg(OH)2↓+2NaNO3 AgNO3溶液(或硝酸银溶液)
【分析】Ⅰ、取一定量的A、B混合,产生白色沉淀,过滤,得沉淀C和无色溶液D;
Ⅱ、向沉淀C中滴加一定量稀盐酸,沉淀部分溶解可知,生成的沉淀中一定有硫酸钡和氢氧化镁,则A中一定有硫酸钠和硝酸镁;B中一定有硝酸钡和氢氧化钠;
【详解】(1)根据以上分析可知,A中一定含有硫酸钠和硝酸镁;硫酸钠和硝酸钡反应生成硝酸钠和硫酸钡沉淀,硝酸镁和氢氧化钠反应生成氢氧化镁沉淀和硝酸钠,溶液D中一定存在的溶质有硝酸钠;步骤Ⅰ中一定发生反应的化学方程式为:Na2SO4+Ba(NO3)2=BaSO4↓+
2NaNO3、Mg(NO3)2+2NaOH=Mg(OH)2↓+2NaNO3,故填:Na2SO4、Mg(NO3)2(或硫酸钠和硝酸镁);NaNO3(或硝酸钠);Na2SO4+Ba(NO3)2=BaSO4↓+2NaNO3、Mg(NO3)2+2NaOH=Mg(OH)2↓+2NaNO3;
(2)为确定A中的未知物质氯化钠,先加入过量的稀硝酸,排除溶液中的氢氧根离子和硫酸根离子对氯离子检验的干扰,再滴加硝酸银溶液,由于氯化银沉淀不溶于稀硝酸,若产生白色沉淀,说明A物质中含有氯化钠,故填:AgNO3溶液(或硝酸银溶液)。
7. 碳酸钠、硫酸钠、氯化钡 氯化钠 还是不能 BaCO3+2HCl=BaCl2+H2O+CO2↑
【分析】由题意可知,将少量粉末放在烧杯中加足量水,搅拌、静置、过滤,得无色溶液及白色沉淀,说明了粉末中一定不存在CuSO4;再由白色沉淀部分溶解于稀硝酸,可确定一定含Na2CO3、Na2SO4和BaCl2;再由加入硝酸银立即有较多的白色沉淀生成,再加稀硝酸,沉淀不溶解,可判断溶液中一定含Cl﹣,由于一定含氯化钡,可能含有NaCl。
【详解】(1)由上述分析可知,一定存在的物质是:碳酸钠、硫酸钠、氯化钡;
(2)可能存在的物质是氯化钠;由于一定含有氯化钡,反应有氯化钠生成,若步骤(Ⅱ)改用稀硝酸,还是不能确定该物质的存在;
(3)步骤(Ⅱ)中沉淀部分溶解的反应是碳酸钡与稀盐酸反应,化学方程式是:BaCO3+2HCl=BaCl2+H2O+CO2↑。
8. CO2 Na+、Cu2+
AgNO3 白色沉淀
【分析】向固体混合物中加入适量的稀盐酸,生成的气体B能使澄清石灰水变浑浊,所以B是二氧化碳,A中含有碳酸钠,因为碳酸钠和稀盐酸反应生成氯化钠、二氧化碳和水;溶液C和氢氧化钠反应生成蓝色沉淀,所以F是氢氧化铜沉淀,C中含有氯化铜,A中含有氧化铜;沉淀D不溶于硝酸,所以D中含有硫酸钡,固体A中含有硫酸钡。
【详解】(1)由分析可知,气体B是CO2;
(2)溶液C中,一定存在碳酸钠和稀盐酸反应生成的氯化钠、氧化铜和稀盐酸反应生成的氯化铜,故金属阳离子是Na+、Cu2+;
(3)步骤③中所发生的反应是氯化铜和氢氧化钠反应生成氢氧化铜沉淀和氯化钠,化学方程式为:;
(4)固体混合物A中不能确定的物质是氯化钠
①取适量的固体混合物A放入一只烧杯中,加入足量的水充分溶解。然后过滤,得到滤液M,滤液M中含氯化钠和碳酸钠,硫酸钡和氧化铜难溶于水;
②向滤液M中逐滴加入稀硝酸至过量,碳酸钠和稀硝酸反应生成硝酸钠、二氧化碳和水,得到滤液N;
③向滤液N中滴加少量AgNO3溶液,氯化钠能和硝酸银反应生成氯化银和硝酸钠,若观察到有白色沉淀生成,证明这种物质存在。
9. 一定含有的物质是碳酸钠、硫酸钠和氯化钡,可能含有氢氧化钠 氯化钡和氯化氢 4 大于 向滤液中入氯化钡溶液,直至不再产生沉淀,取上层清液于试管中,滴加无色酚酞溶液,若溶液变红则说明原白色固体含有氢氧化钠,若溶液不变色,则说明原白色固体中不含氢氧化钠。
【详解】(1)硫酸钠能与氯化钡反应生成不溶于盐酸的硫酸钡沉淀,碳酸钠能与氯化钡反应生成碳酸钡沉淀,碳酸钡能与盐酸反应生成二氧化碳气体,根据图像可知,向滤渣中加入盐酸后有气体生成,并沉淀减少但不减少到0,说明滤渣中含有碳酸钡和硫酸钡,故原白色固体中一定含有的物质是碳酸钠、硫酸钠和氯化钡,可能含有氢氧化钠;
(2)C点时,反应已经结束,并盐酸加入过量,加入盐酸后的反应是盐酸与碳酸钡反应生成氯化钡、二氧化碳和水,故C点对应溶液中的溶质一定含有氯化钡和氯化氢;
(3)碳酸钠能与氯化钡反应生成碳酸钡沉淀,硫酸钠能与氯化钡反应生成硫酸钡沉淀,若硫酸钠和碳酸钠都过量,滤液中含有碳酸钠、硫酸钠、氯化钠和氢氧化钠四中溶质,故滤液中最多有4种溶质,;碳酸钡与盐酸反应生成氯化钡、二氧化碳和水,化学方程式为,该反应中每加入73份质量的氯化氢就会生成44份质量的二氧化碳气体,反应后烧杯物质的质量增加,故烧杯内物质的质量B点大于O点;
(4)要想确定白色固体中是否含有氢氧化钠,可向滤液中加入氯化钡溶液,直至不再产生沉淀,取上层清液于试管中,滴加无色酚酞溶液,若溶液变红则说明原白色固体含有氢氧化钠,若溶液不变色,则说明原白色固体中不含氢氧化钠。
10. KOH、K2SO4 BaCl2+K2SO4=BaSO4↓+2KCl 硝酸钡和稀硝酸、硝酸银
【分析】氯化铁溶液显黄色,取少量该固体样品,加入足量水,完全溶解,得到无色溶液a,说明样品中不含有氯化铁;氢氧化钾和硝酸铁生成氢氧化铁沉淀、和硝酸镁反应生成氢氧化镁沉淀,取少量a溶液于试管中,向其中滴加少量硝酸铁溶液,产生红褐色沉淀,说明样品中氢氧化钾、不含硝酸镁;硫酸钾和氯化钡反应生成硫酸钡沉淀,另取少量a溶液于试管中,向其中滴加少量的氯化钡溶液,产生白色沉淀,说明样品中存在硫酸钾;通过以上实验不能确定是否存在氯化钠;
【详解】由分析得:
该固体物质中一定含有氢氧化钾KOH和硫酸钾K2SO4;步骤(3)中发生反应为硫酸钾和氯化钡反应生成硫酸钡沉淀和氯化钾,BaCl2+K2SO4=BaSO4↓+2KCl;氯离子和银离子生成氯化银沉淀,硫酸根离子和银离子生成微溶于水的硫酸银沉淀,为确定氯化钠是否存在,应首先向无色溶液a中加入过量硝酸钡和稀硝酸,静置,取上层清液,滴加硝酸银,若生成白色沉淀,说明样品中存在氯化钠,若无沉淀,则样品中不存在氯化钠。
11. 碳酸钠、硫酸钠、硝酸钡
实验②后静置,取少量上层的溶液,滴入几滴硝酸银
【解析】有一包白色固体可能含碳酸钠、硫酸钠、氯化钾、硝酸钡中的一种或几种。取少量固体于烧杯中逐渐加水并不断搅拌,烧杯内有白色沉淀产生。白色沉淀可能是硝酸钡与硫酸钠反应生成的硫酸钡和硝酸钡与碳酸钠反应生成的碳酸钡,继续向烧杯中滴加足量稀硝酸并不断搅拌,有气泡产生,白色沉淀部分溶解。碳酸钡与稀硝酸反应生成硝酸钡、二氧化碳和水,硫酸钡和稀硝酸不反应,故沉淀为硫酸钡和碳酸钡的混合物,原白色固体中一定含硫酸钠、碳酸钠、硝酸钡,无法确定是否含氯化钾。
【详解】(1)由分析可知,原白色固体中一定含碳酸钠、硫酸钠、硝酸钡;
(2)步骤①中反应为硝酸钡与碳酸钠反应生成碳酸钡和硝酸钠,该反应的化学方程式为:;硝酸钡与硫酸钠反应生成硫酸钡和硝酸钠,该反应的化学方程式为: ;
(3)为进一步探究该白色固体的成分,即探究是否含氯化钾。氯化钾能与硝酸银反应生成氯化银白色沉淀,故可实验②后静置,取少量上层的溶液,滴入几滴硝酸银,观察是否产生白色沉淀。
12. HCl CaCO3 置换反应 有红色固体析出,溶液颜色由蓝色变为无色
【分析】A是目前世界年产量最高的金属且具有银白色金属光泽,则A是铁;B物质由三种元素组成,溶于水后其溶液为蓝色,则B是硫酸铜;C是地壳中含量最高的金属元素组成的单质,则C是铝;E会造成温室效应,则E是二氧化碳;E和D两种物质中不含相同种类的元素,F含有人体中含量最高的金属元素,人体中含量最高的金属元素是钙元素,A、C、F均能与D反应,且D、F能转化为E,由铁、铝均能与稀盐酸反应,稀盐酸能与碳酸盐反应生成二氧化碳,F能转化为二氧化碳,可推出F是碳酸钙,D为稀盐酸。
【详解】(1)由分析可知,D为稀盐酸,化学式为:HCl;F为碳酸钙,化学式为:CaCO3。
(2)C、D两物质反应,即铝与稀盐酸反应生成氯化铝和氢气,反应的化学方程式为:;
(3)A与B反应,即铁与硫酸铜反应生成硫酸亚铁和铜,该反应是一种单质和一种化合物反应生成另一种单质和另一种化合物的反应,属于置换反应。
(4)B与C反应,即铝与硫酸铜溶液反应生成硫酸铝溶液和铜,反应的现象是有红色固体析出,溶液颜色由蓝色变为无色。
13. Ba2+ Na2SO4 NaCl
【解析】有一包白色固体样品,可能含有氯化钠、碳酸钾、硫酸钠、硝酸钡中的一种或几种,加入足量水,溶解,过滤,得到滤液和滤渣,向滤渣中加入足量稀硝酸,产生气泡,固体完全溶解,说明滤渣为碳酸钾和硝酸钡反应生成的碳酸钡,故固体中含有碳酸钾、硝酸钡,不含硫酸钠,因为硫酸钠与硝酸钡反应生成硫酸钡,硫酸钡难溶于水酸,向滤液中加入稀硫酸,产生白色沉淀,说明滤液中硝酸钡过量。
【详解】(1)步骤②中,加入稀硫酸,产生白色沉淀,说明滤液中肯定存在Ba2+,钡离子与硫酸根离子结合生成硫酸钡沉淀;
(2)由分析可知,样品中肯定没有Na2SO4;因为硫酸钠与硝酸钡反应生成不溶于酸的沉淀;
根据该实验,无法得出是否含氯化钠,故可能有NaCl;
(3)步骤③反应为碳酸钡与稀硝酸反应生成硝酸钡、二氧化碳和水,该反应的化学方程式为:。
14. Na2SO4、K2CO3 取样品,加水溶解,加入足量的硝酸钡溶液,过滤,在滤液中加入硝酸银、稀硝酸,有白色沉淀生成,说明样品中含有氯化钠,没有明显现象,说明样品中不含氯化钠
【分析】硫酸铜在溶液中显蓝色,碳酸根离子和钡离子反应生成溶于酸的碳酸钡沉淀,硫酸根离子和钡离子反应生成不溶于酸的硫酸钡沉淀,氯离子和银离子反应生成不溶于酸的氯化银沉淀,
步骤1:取该样品溶于水,得无色溶液A,所以样品中一定不含硫酸铜;
步骤2:取少量溶液A,滴加过量的氯化钡溶液,出现白色沉淀B,过滤,得到溶液C,样品中含有硫酸钠、碳酸钾中一种或两种;
步骤3:向沉淀B中加入过量的稀硝酸,沉淀部分消失并产生气泡,所以样品中一定含有硫酸钠、碳酸钾;
步骤4:在溶液C中加入稀硝酸、硝酸银溶液,出现白色沉淀,氯化钡会引入氯离子,所以不能确定样品中是否含有氯化钠。
【详解】(1)样品中一定含有的是Na2SO4、K2CO3;
(2)为进一步确定样品的组成,进行的实验操作是:取样品,加水溶解,加入足量的硝酸钡溶液,过滤,在滤液中加入硝酸银、稀硝酸,有白色沉淀生成,说明样品中含有氯化钠,没有明显现象,说明样品中不含氯化钠。
15. Ba(OH)2 取步骤I的白色沉淀①于试管中,滴加过量的稀硝酸,若沉淀全部溶解,则样品中还含有K2CO3;若沉淀全部不溶解,则样品中还含有K2SO4;若沉淀部分溶解,则样品中还含有K2CO3和K2SO4
【分析】步骤一中将样品溶解之后有白色沉淀产生,白色沉淀可能为碳酸钡或硫酸钡。在步骤二中加入二氧化碳立刻就有沉淀产生且此沉淀可以和盐酸完全反应生成气体。说明此沉淀为碳酸钡。所以可以证明溶液中肯定含有氢氧化钡。
【详解】(1)步骤三为碳酸钡和盐酸发生反应生成氯化钡、二氧化碳和水,反应的化学方程式为。
(2)由实验可以得知溶液中肯定含有氢氧化钡。
(3)因为上述步骤只能证明肯定会有氢氧化钡的存在,可能存在碳酸钾或硫酸钾。由步骤一可知样品溶解后有白色沉淀,沉淀可能为碳酸钡或者硫酸钡。碳酸钡和稀硝酸反应生成硝酸钡、水和二氧化碳,沉淀溶解。硫酸钡不和硝酸发生反应,沉淀没有变化。所以我们可以取步骤一中的沉淀然后加入稀硝酸观察反应现象。若沉淀完全溶解则为碳酸钾、沉淀不溶解则为硫酸钾、沉淀部分溶解则为碳酸钾和硫酸钾。
16. AgCl Ba2+、H+、Na+ MgCl2、Na2CO3 盐酸
【分析】某固体混合物可能含有 Na2SO4、NaCl、Na2CO3、NaOH、MgCl2 中的一种或几种,取少量固体加足量水溶解得到无色溶液 M,加无色酚酞,溶液变红,故溶液显碱性,含碳酸钠或氢氧化钠中至少一种,向红色溶液中加入过量稀盐酸,没有产生气体,碳酸钠能与稀盐酸反应生成二氧化碳气体,故一定不含碳酸钠,一定含氢氧化钠,故一定不含氯化镁,因为氯化镁能与氢氧化钠反应生成氢氧化镁沉淀,向无色溶液中,加入过量硝酸钡,产生白色沉淀,说明含硫酸钠,因为硫酸钠与硝酸钡反应生成硫酸钡白色沉淀,向无色滤液1中加入硝酸银溶液,产生白色沉淀,但是不能确定一定含氯化钠,因为前面加入了盐酸,引入了氯离子。
【详解】(1)产生白色沉淀A是硝酸钡与硫酸钠反应生成硫酸钡和硝酸钠,该反应的化学方程式为:;
(2)白色沉淀B是银离子与氯离子结合生成的AgCl;
(3)由分析可知,该固体混合物中一定含Na2SO4、NaOH,加入过量盐酸,氢氧化钠与盐酸反应生成氯化钠和水,加入过量硝酸钡溶液,硝酸钡与硫酸钠反应生成硫酸钡和硝酸钠,加入硝酸银,银离子与氯离子结合生成氯化银,由于盐酸、硝酸钡过量,故无色滤液 2 中一定含有的阳离子是:Ba2+、H+、Na+;
(4)由分析可知,该混合物的成分,一定没有的是:MgCl2、Na2CO3;
(5)要想确定是否含氯化钠,则不能引入氯离子,故应将盐酸更换为稀硝酸,故填:盐酸。
17. Na2CO3 硝酸钾 在A中加入过量的可溶性钡盐或钙盐,振荡,静置,在上层清液中滴入几滴酚酞(或石蕊)试液,若上层清液变红(或变蓝)则有氢氧化钠,无此现象则无氢氧化钠
【解析】略
18. NH4Cl、Na2CO3 CuSO4、BaCl2 K2SO4 不再产生气泡
【分析】根据现象推测含有的物质,加入硫酸生成气泡判断含有碳酸盐;硝酸钡与可溶性的碳酸盐或硫酸盐都能反应生成沉淀;根据铵根离子与氢氧根离子生成氨气,判断铵根离子存在;根据碳酸根离子存在以及颜色判断不能共存的物质;根据碳酸钠与酸反应生成可溶性盐、水和二氧化碳性质,结合氯化钡与硫酸盐生成硫酸钡沉淀的性质,分析是否存在硫酸盐。
【详解】(1)样品中加入硫酸产气泡,说明含有碳酸钠;样品中加入氢氧化钠并加热,有刺激性气味气体产生,说明有氨气生成,证明铵根离子存在,而只有氯化铵含有铵根离子,因此肯定存在的为碳酸钠、氯化铵;
(2)样品中加水,溶液为无色,不存在硫酸铜,因为硫酸铜溶液是蓝色的;碳酸钠一定存在,而氯化钡与碳酸钠反应产生沉淀,不能与其共存,所以氯化钡不存在;
(3)在②中加入了足量的硫酸,硫酸与碳酸钠反应生成硫酸钠、水和二氧化碳,硫酸钠也可以与硝酸钡反应生成硫酸钡沉淀和硝酸钠,所以不能确定硫酸钾是否存在;
(4)为了验证硫酸钾是否存在,需要加入可溶性的钡盐,而碳酸根也能与钡离子形成沉淀,样品中有碳酸钠,所以需要加入足量的盐酸,至不再产生气泡,将碳酸钠全部反应完毕,排除碳酸钠的干扰,而不引入其他与钡离子形成的沉淀的杂质,此时加入BaCl2溶液,形成沉淀说明样品中含有硫酸钾,因为产生的沉淀硫酸钡不溶于酸液。
【点睛】可溶性钡盐与可溶性的碳酸盐或硫酸盐都能反应生成沉淀,要证明含有硫酸根离子,最好先排出碳酸根离子的干扰,则要加入过量的酸(如硝酸),再加入可溶性钡盐。
19. 碳酸钙(CaCO3) 二氧化碳(CO2) CaCO3、Na2CO3或Na2CO3、CaCl2 加入足量稀硝酸,加入硝酸银,若有白色沉淀生成,则样品组成是Na2CO3、CaCl2,若没有白色沉淀生成则样品组成是CaCO3、Na2CO3
【详解】(1)Na2CO3与CaCl2反应生成碳酸钙和氯化钠,碳酸钙不溶于水。步骤1:取少量样品于烧杯中,加足量水,充分搅拌,静置,有固体剩余,固体是碳酸钙,可能是白色固体中含有碳酸钙,也可能是氯化钙与碳酸钠反应生成的碳酸钙;碳酸钠与盐酸反应生成氯化钠、水和二氧化碳,取少量滤液于试管中,再加入稀盐酸,有无色气泡产生,说明滤液中存在碳酸钠。步骤III的无色气泡是二氧化碳(CO2);
(2)根据(1)分析可知,样品的组成是CaCO3、Na2CO3或Na2CO3、CaCl2;
(3)根据(2)分析可知,样品组成是CaCO3、Na2CO3或Na2CO3、CaCl2,若滤液中存在氯离子,样品组成是Na2CO3、CaCl2,若没有氯离子样品组成是CaCO3、Na2CO3,若要进一步确定样品的组成,还需进行的实验操作是:取少量步骤II的滤液于试管中,加入足量稀硝酸,加入硝酸银,若有白色沉淀生成,则样品组成是Na2CO3、CaCl2,若没有白色沉淀生成则样品组成是CaCO3、Na2CO3。
20. K2CO3、K2SO4 BaCO3、FeCl3
【分析】在试管中加入少量粉末,注入足量的蒸馏水充分振荡,得到无色透明溶液,说明一定不含FeCl3,一定没有不溶物存在,一定不含BaCO3;取少量(1)溶液滴入盐酸,有气泡产生,说明含有碳酸盐;另取少量(1)溶液滴入氯化钡溶液,有白色沉淀产生,说明含有碳酸盐或硫酸盐;继续在(3)溶液中滴加足量稀硝酸,沉淀部分溶解并且有气泡产生,说明沉淀中存在不溶于酸的硫酸钡,还含有能与酸反应的碳酸钡。
【详解】(4)在试管中加入少量粉末,注入足量的蒸馏水充分振荡,得到无色透明溶液,说明一定不含FeCl3,一定没有不溶物存在,一定不含BaCO3;取少量(1)溶液滴入盐酸,有气泡产生,说明含有碳酸盐,即一定含有碳酸钾;另取少量(1)溶液滴入氯化钡溶液,有白色沉淀产生,说明含有碳酸盐或硫酸盐;继续在(3)溶液中滴加足量稀硝酸,沉淀部分溶解并且有气泡产生,说明沉淀中存在不溶于酸的硫酸钡,沉淀还含有能与酸反应的碳酸钡,碳酸钡与稀硝酸反应生成硝酸钡、水和二氧化碳,则一定含有硫酸钾;无法确定是否含有硝酸钠,故该白色粉末中一定含有K2CO3、K2SO4;一定不含有BaCO3、FeCl3。
相关试卷
这是一份广东省广州市三年(2020-2022)中考化学模拟题分题型分层汇编-14化学式(选择题),共31页。试卷主要包含了单选题等内容,欢迎下载使用。
这是一份广东省广州市三年(2020-2022)中考化学模拟题分题型分层汇编-19氧气的制取(实验题),共48页。试卷主要包含了实验题等内容,欢迎下载使用。
这是一份初中化学北京课改版九年级下册第二节 盐的性质同步训练题,共36页。试卷主要包含了流程题,实验题等内容,欢迎下载使用。

