所属成套资源:人教版物理八年级上册 同步练习整册
- 3.2熔化和凝固(练习) 试卷 7 次下载
- 3.3汽化和液化(练习) 试卷 7 次下载
- 5.2生活中的透镜 5.3凸透镜成像的规律(练习) 试卷 5 次下载
- 5.4眼睛和眼镜5.5显微镜和望远镜(练习) 试卷 5 次下载
- 6.1 质量(练习) 试卷 7 次下载
3.4升华和凝华(练习)
展开
这是一份3.4升华和凝华(练习)-八年级上册物理同步精品备课(人教版),文件包含34升华和凝华练习解析版-八年级上册物理同步精品备课人教版docx、34升华和凝华练习原卷版-八年级上册物理同步精品备课人教版docx等2份试卷配套教学资源,其中试卷共15页, 欢迎下载使用。
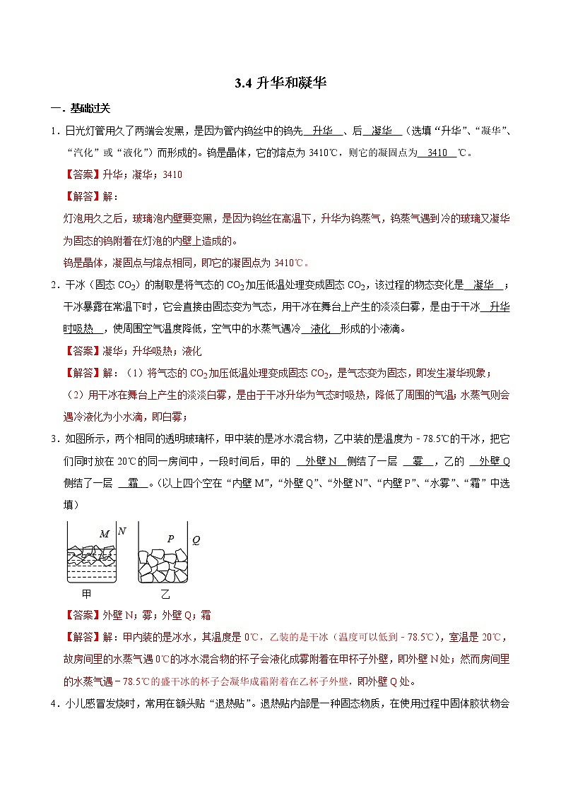
3.4升华和凝华一.基础过关1.日光灯管用久了两端会发黑,是因为管内钨丝中的钨先 升华 、后 凝华 (选填“升华”、“凝华”、“汽化”或“液化”)而形成的。钨是晶体,它的熔点为3410℃,则它的凝固点为 3410 ℃。【答案】升华;凝华;3410【解答】解:灯泡用久之后,玻璃泡内壁要变黑,是因为钨丝在高温下,升华为钨蒸气,钨蒸气遇到冷的玻璃又凝华为固态的钨附着在灯泡的内壁上造成的。钨是晶体,凝固点与熔点相同,即它的凝固点为3410℃。2.干冰(固态CO2)的制取是将气态的CO2加压低温处理变成固态CO2,该过程的物态变化是 凝华 ;干冰暴露在常温下时,它会直接由固态变为气态,用干冰在舞台上产生的淡淡白雾,是由于干冰 升华时吸热 ,使周围空气温度降低,空气中的水蒸气遇冷 液化 形成的小液滴。【答案】凝华;升华吸热;液化【解答】解:(1)将气态的CO2加压低温处理变成固态CO2,是气态变为固态,即发生凝华现象;(2)用干冰在舞台上产生的淡淡白雾,是由于干冰升华为气态时吸热,降低了周围的气温;水蒸气则会遇冷液化为小水滴,即白雾;3.如图所示,两个相同的透明玻璃杯,甲中装的是冰水混合物,乙中装的是温度为﹣78.5℃的干冰,把它们同时放在20℃的同一房间中,一段时间后,甲的 外壁N 侧结了一层 雾 ,乙的 外壁Q 侧结了一层 霜 。(以上四个空在“内壁M”,“外壁Q”、“外壁N”、“内壁P”、“水雾”、“霜”中选填)【答案】外壁N;雾;外壁Q;霜【解答】解:甲内装的是冰水,其温度是0℃,乙装的是干冰(温度可以低到﹣78.5℃),室温是20℃,故房间里的水蒸气遇0℃的冰水混合物的杯子会液化成雾附着在甲杯子外壁,即外壁N处;然而房间里的水蒸气遇﹣78.5℃的盛干冰的杯子会凝华成霜附着在乙杯子外壁,即外壁Q处。4.小儿感冒发烧时,常用在额头贴“退热贴”。退热贴内部是一种固态物质,在使用过程中固体胶状物会直接消失,在这个过程中胶状物发生的物态变化是 升华 ,该过程需要 吸热 (“吸热”、“放热”)。寒冬,坐满人的汽车门窗紧闭,水蒸气液化成小水珠附着在玻璃车窗的 内侧 (填“内侧”、“外侧”、“内、外侧”)。【答案】升华;吸热;内侧【解答】解:(1)退热贴内部是一种呈固态的胶状物,在使用过程中胶状物会逐渐消失,是由固态直接变成了气态,所以在这过程中胶状物发生的物态变化是升华,升华吸热;(2)寒冬,车窗玻璃的温度较低,坐满人的汽车门窗紧闭,车内温度较高,车内温度高的水蒸气遇到温度低的玻璃,在玻璃的内侧液化成小水珠附着在玻璃车窗上。5.小明将碘锤放入90℃热水中,看到碘锤中产生了紫色碘蒸气,这表明碘发生了 升华 现象,这是一个 吸热 过程(“吸热”、“放热”)。再将碘锤从热水中取出一段时间后,紫色碘蒸气逐渐消失,这表明碘蒸气发生了 凝华 现象,这是一个 放热 过程(“吸热”、“放热”)。【答案】升华;吸热;凝华;放热【解答】解:将碘锤放入90℃热水中,看到了碘锤中产生了紫色碘蒸气,这表明碘发生了升华现象,这是一个吸热过程;在将碘锤从热水中取出以后放置一段时间,紫色碘蒸气逐渐消失,这表明碘蒸气发生了凝华现象,这是一个放热过程。6.在自然界的水循环中,水的状态可以发生多种变化,并在状态变化时会吸热或放热,小虎在归纳水循环示意图时忘了三个地方没有写全,请你帮他按已整理的格式补充完整(1) 液化放热 、(2) 凝华放热 、(3) 熔化吸热 ;其中要完全实现第(3)种状态变化,需要满足的条件是:① 温度达到熔点 、② 能够继续吸热 。【答案】液化放热;凝华放热;熔化吸热;温度达到熔点;能够继续吸热【解答】解:由图可知,(1)处是由气态变为液态的过程,液化放热;(2)处是由气态直接变为固态的过程,凝华放热;(3)处是由固态变为液态的过程,熔化吸热;物质熔化,需要满足的条件是温度达到熔点,且能够继续吸热。二.选择题(共10小题)7.下列四种物态变化相同的一组是( )①夏天,草叶上的露珠;②冬天,窗户上的冰花;③深秋,树上的白霜;④初春,冰雪消融。A.①③ B.①④ C.②③ D.②④【答案】C【解答】解:①夏天,草叶上形成“露珠”,是空气中的水蒸气遇冷液化为液态的小水滴,附着在植被表面,属于液化现象;②冬天,窗户上的“冰花”,是室内温度较高的水蒸气遇到冷的玻璃,在内表面发生凝华现象,形成小冰晶,属于凝华现象;③深秋,树上的白霜,是空气中的水蒸气遇冷直接变成小冰晶形成的,属于凝华现象;④初春,冰雪消融,是物质由固态变成液态的过程,属于熔化现象。物态变化相同的一组是②③。8.下列关于物态变化及其吸、放热的说法中正确的是( )A.北方冬天洁白的雾凇的形成是凝华现象,吸收热量 B.衣柜里的樟脑球变小是汽化现象,放出热量 C.阳光下的雪人“流汗”是升华现象,吸收热量 D.用舌头舔刚从冰箱中取出的冰棒,冰棒粘舌头是凝固现象,放出热量【答案】D【解答】解:A、雾凇是空气中的水蒸气遇冷凝华形成的冰晶,凝华放热,故A错误;B、樟脑球变小是固态直接变成气态,属于升华现象,升华吸热,故B错误;C、雪人“流汗”是冰熔化成水,熔化吸热,故C错误;D、用舌头舔刚从冰箱中取出的冰棒,冰棒粘舌头,舌头上的水由液态变为固态,是凝固现象,凝固放热,故D正确。9.2021年3月22日是第二十九个世界水日,节约用水是每个公民的义务和责任。如图所示水的物态变化,吸放热情况与其他三个不同的是( )A.冰融水开 B.雾绕险峰 C.露润绿叶 D.霜打枝头【答案】A【解答】解:A.冰融水开,由固态变为液态,是熔化现象,此过程吸热;B.雾是空气中的水蒸气遇冷液化为液态的小水滴,此过程放热;C.露是空气中的水蒸气遇冷液化为液态的小水滴,附着在植被表面,此过程放热;D.霜是空气中的水蒸气遇冷凝华为固体的冰晶,凝华过程放出热量,所以吸放热情况与其他三个不同的是A。10.如图,在一个标准大气压下,某同学将冰块放入空易拉罐中并加入适量的盐,用筷子搅拌大约半分钟,测得易拉罐中冰与盐水混合物的温度低于0℃,实验时易拉罐的底部有白霜生成。对于这一实验和现象的分析,正确的是( )A.盐使冰的熔点低于 0℃,白霜的生成是凝华现象 B.盐使冰的熔点高于 0℃,白霜的生成是凝华现象 C.盐使冰的熔点低于 0℃,白霜的生成是凝固现象 D.盐使冰的熔点高于 0℃,白霜的生成是凝固现象【答案】A【解答】解:往冰上撒盐,使冰中参入杂质,降低冰的熔点,使冰熔化,熔化吸热,测得易拉罐中冰和盐水混合物的温度低于0℃;同时空气中的水蒸气遇冷直接凝华成小冰晶附在底部形成霜。11.水是生命之源,其存在的方式与状态随环境和气候经常发生变化,且循环往复。以下关于水的物态变化及吸放热,解释错误的是( )A.阳光普照海洋,海水吸热汽化形成水蒸气 B.水蒸气上升到高空,与冷空气接触,液化形成小水滴悬浮在高空形成云 C.小水滴遇到更寒冷的气流,凝华形成小冰珠,最后可能形成冰雹降落地面 D.冬天,水蒸气在寒冷的高空急剧降温凝华成小冰晶,以雪花形式落回地面【答案】C【解答】解:A、海水吸热,会汽化形成水蒸气,故A正确;B、水蒸气与冷空气接触,水蒸气遇冷会液化成小水滴,悬浮在高空形成云,故B正确;C、小水滴遇到更冷的气流,会凝固成小冰珠,可能形成冰雹降落地面,故C错误;D、冬天,水蒸气在寒冷的高空急剧降温凝华成小冰晶,以雪花形式落回地面,故D正确。12.2019年3月22日是第二十七届“世界水日”,提高节水意识,培养良好的用水习惯,是我们每个公民的义务和责任。下列有关水的现象发生过程中,需要吸热的是( )A.初春,雪水在屋檐下形成冰锥 B.盛夏,晾在外面的衣服很快变干 C.深秋,夜晚草叶上形成露珠 D.寒冬,树枝上形成雾凇【答案】B【解答】解:A、初春,雪水在屋檐下形成冰锥,是凝固现象,需要放出热量,故A不符合题意;B、盛夏,晾在外面的湿衣服很快变干了,是汽化现象,需要吸收热量,故B符合题意;C、深秋,夜晚草叶上的露珠是空气中的水蒸气遇冷液化形成的小水珠,需要放出热量,故C不符合题意;D、雾凇的形成由气态直接变为固态,是凝华现象,需要放出热量,故D不符合题意。13.夏天,人们拆开雪糕包装纸时看到纸外面有层“白霜”,拆开后雪糕周围有“白气”冒出,这是由于( )A.“白气”和“白霜”都是水蒸气凝华形成的 B.“白气”和“白霜”都是水蒸气凝固形成的 C.“白气”是水蒸气的液化现象,“白霜”是水蒸气的凝华现象 D.“白气”是水蒸气的凝固现象,“白霜”是水蒸气的凝华现象【答案】C【解答】解:夏天,人们拆开雪糕包装纸时看到纸外面有层“白霜”,是空气中的水蒸气遇冷变成的小冰晶,属于凝华现象;夏天剥开冰棒纸时,可以看到冰棒的周围冒“白气”,“白气”是由空气中的水蒸气遇到冷的冰棒液化形成的。14.在观察碘的升华实验中,甲图用“水浴法”加热碘锤,乙图直接将碘锤放在酒精灯火焰上加热,两种方法碘锤中都出现碘蒸气,下列说法正确的是(已知在标准大气压下,水的沸点是100℃,碘的熔点是113.5℃、沸点是184.4℃,酒精灯外焰温度约为400℃)( )A.观察碘的升华实验,选用图甲装置更合理 B.乙装置中固态碘只发生升华现象 C.选用甲图的加热方式,最主要的目的是使碘锤受热均匀 D.两种方式停止加热后,碘蒸气都会发生液化现象【答案】A【解答】解:A、观察碘的升华实验,选用图甲装置更合理,因为甲中水沸腾后温度保持100℃不变,达不到碘的熔点,碘不会发生熔化现象,但可以发生升华现象,故A正确。B、乙装置中,酒精灯外焰温度超过了碘的熔点和沸点,固态碘可以发生熔化现象,熔化后的碘会发生沸腾现象,固态碘也可以发生升华现象,故B错误。C、选用甲图的加热方式,最主要的目的是使碘不会发生熔化现象,只会发生升华现象,故C错误。D、两种方式停止加热后,甲中碘蒸气只发生凝华现象,乙装置会发生液化现象,故D错误。15.唐诗是我国优秀的文学遗产之一,下列诗句中所包含的物态变化分析正确的是( )A.“露从今夜白,月是故乡明”,露的形成是汽化现象 B.“蜡烛有心还惜别,替人垂泪到天明”,蜡烛“流泪”是液化现象 C.“鸡声茅店月,人迹板桥霜”,霜的形成是凝华现象 D.“晚来天欲雪,能饮一杯无”,雪的形成是升华现象【答案】C【解答】解:A、“露”是空气中的水蒸气遇冷液化形成的小水滴,故A错误;B、蜡烛“流泪”是蜡由固态变为液态,属于熔化现象,故B错误;C、“霜”是水蒸气遇冷放热直接变成固态的冰晶,是凝华现象,故C正确;D、“雪”是水蒸气遇冷放热直接变成固态的冰晶,是凝华现象,故D错误。16.冬季,通常可以看到教室的窗玻璃上附着一层小水珠,当室外气温更低时,还会看到窗玻璃上结有冰花。下列关于水珠、冰花的分析中正确的是( )A.它们均是水蒸气凝华形成 B.它们均附着在窗玻璃的室外一侧 C.它们均是水蒸气液化形成 D.它们均附着在窗玻璃的室内一侧【答案】D【解答】解:冬季,室内温度较高,而玻璃窗的温度较低,室内玻璃窗周围的水蒸气遇到温度低的玻璃会液化形成小水滴,若室外气温更低时,室内的水蒸气遇到冷的玻璃还会凝华形成小冰晶,都会附着在玻璃的内侧,故D正确,ABC错误。三.实验探究题(共1小题)17.干冰(固态二氧化碳)是常用的一种制冷剂,小明使用干冰做了下面几个实验。(1)把干冰放入试中,在试管口套气球(如图甲),气球会鼓起来。一段时间后,试管底部的外壁出现了白霜(如图乙)。这是由于试管中干冰 升华 (物态变化名称)成气态的过程中 吸收 (选填“吸收”或“放出”)热,使试管温度降低, 周围空气中的水蒸气 在试管外壁 放出 (选填“吸收”或“放出”)热量形成霜。(2)取一块干冰放入常温下的水中(如图丙),杯中的水立即“沸腾”了,水中有大量气泡上升,并且在杯口出现大量“白气”,关于此现象下列说法正确的是 BD 。A.水中的气泡,它的形成与水沸腾实验中气泡形成原因相同B.气泡内主要是气态的二氧化碳C.“白气”是气态的二氧化碳D.“白气”是空气中的水蒸气液化而成的【答案】(1)升华;吸收;周围空气中的水蒸气;放出;(2)BD【解答】解:(1)如果在管口上套一个气球,由于管内的干冰升华变成气态的二氧化碳,所以气球会鼓起;干冰升华过程中需要吸收热量,使试管壁温度降低,空气中的水蒸气遇冷直接变成小冰晶附着在管外,形成霜,是凝华现象;(2)A.水中的气泡,气泡内主要是气态的二氧化碳,是升华形成的,水沸腾实验中气泡是汽化形成的,形成原因不相同,故A错误;B.气泡内主要是固态二氧化碳升华形成的气态的二氧化碳,故B正确;C.“白气”是水蒸气液化形成的小水滴,故C错误;D.“白气”是空气中的水蒸气遇冷液化形成的小水滴,故D正确。

