所属成套资源:七彩课堂人教版物理八年级上册PPT课件+教案+练习状元大课堂
初中物理人教版八年级上册第三章 物态变化第4节 升华和凝华优质ppt课件
展开这是一份初中物理人教版八年级上册第三章 物态变化第4节 升华和凝华优质ppt课件,文件包含专题34升华和凝华课件-2021年八年级上册精品课堂设计人教版pptx、课时34升华和凝华教案-2021年八年级上册精品课堂设计人教版docx、课时34升华和凝华练习原卷版-2021年八年级上册精品课堂设计人教版docx、课时34升华和凝华练习解析版-2021年八年级上册精品课堂设计人教版docx等4份课件配套教学资源,其中PPT共23页, 欢迎下载使用。
1. 了解升华和凝华;2. 知道升华和凝华过程中吸放热规律;3. 认识生活中常见的升华和凝华现象;4.认识升华和凝华在生活中的应用。
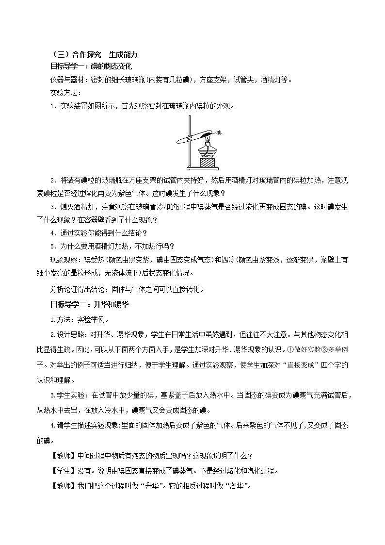
在试管中放入少量碘并盖紧塞子,烧杯中加入热水,将试管放入烧杯中加热。当试管中充满某种气体后将试管取出放入凉水中。
仔细观察: 1.加热前碘是什么状态的? 2.加热过程中发生了什么变化? 3.停止加热并冷却过程中看到了什么现象?
物质从固态直接变成气态的过程叫升华。 升华过程中物质需要吸热。
加热后 碘是什么状态?
物质从气态直接变成固态的过程叫凝华。凝华过程中物质需要放热。
停止加热冷却后试管壁上的碘是什么状态?
加热时 碘是什么状态?
1.实验过程中,给烧瓶里的碘加热,杯中看到什么现象? 有无液态碘出现? 2.停止加热,在烧瓶壁看到了什么现象?3.通过实验你能得到什么结论?4.为什么要用酒精灯加热,不加热行吗?
紫色的碘蒸气充满了烧瓶,无液态碘出现。
紫色的碘蒸气逐渐消失,在烧瓶壁上看到附着一层固态的碘。
加热时,碘升华从固态直接变成气态;冷却时,碘凝华从气态直接变成固态。
升华需要吸热,凝华需要放热。
二、常见的升华与凝华现象
北方的冬天0℃以下,冰冻的衣服也会变干
白炽灯用久了或烧坏了,灯壁会变黑。
灯丝钨升华为蒸气,遇到低温的灯壁再凝华为黑色的固体钨。
遇到暖空气后,冰晶溶化
在舞台上喷洒干冰可产生白雾,形成所需的效果。这种雾气是干冰 吸热,使空气中的水蒸气 形成的雾。
在食品运输中,利用干冰的 来使运输中的食品降温,防止食物腐烂变质。
下面关于云、露、雾、霜形成的叙述中,正确的是( )。 A. 云是水蒸气升入高空时,温度降低凝结成小水滴和凝华成小冰晶而形成的; B. 雾是浮在浮尘上的空气液化形成的; C. 露是云中的小冰晶熔化成为小水滴; D. 霜是空气中的水蒸气先液化为小水珠,而后又凝固成小冰晶
衣柜里防虫用的樟脑片,过一段时间会变小,最后不见了,这是一种升华现象,樟脑片在升华过程中要 热量;北方冬天,晾在室外的湿衣服会发生 现象结成冰,但结冰的衣服也会慢慢变干,这也是因为冰发生 现象变为水蒸气了。
1.冬天,玻璃上的窗花是由于 (选填“室内”或“室外”)空气中的水蒸气遇到温度较低的玻璃 (填物态变化名称)形成的小冰晶,该过程 热量。 2.冬天的早晨,在有人居住的室内窗户上往往会出现冰花,下面说法正确的是( )。A、出现在窗户的内侧,由大量水蒸气凝华而成B、出现在窗户的内侧,由水凝华而成C、出现在窗的外侧,由大量水蒸气凝华而成D、出现在窗户外侧,由水凝华而成
相关课件
这是一份初中物理人教版八年级上册第4节 升华和凝华优秀习题ppt课件,共10页。
这是一份初中人教版第4节 升华和凝华多媒体教学ppt课件,共18页。PPT课件主要包含了为什么,在凝华的过程中要放热,干冰简介,人工降雨剖析图,常见的六种物态变化等内容,欢迎下载使用。
这是一份物理八年级上册第4节 升华和凝华多媒体教学课件ppt,共18页。PPT课件主要包含了升华和凝华,碘升华和凝华实验,在饮料中加入干冰,玻璃上的冰花,樟脑球,一直冰冻的衣服也能干,用久了的白炽灯,水蒸气,美丽的雪景,反馈练习等内容,欢迎下载使用。

