所属成套资源:湘教数学七上PPT课件+教案
湘教版第5章 数据的收集与统计5.1 数据的收集与抽样课前预习ppt课件
展开
这是一份湘教版第5章 数据的收集与统计5.1 数据的收集与抽样课前预习ppt课件,文件包含教学课件七上·湘教·51数据的收集与抽样第2课时抽样调查pptx、51数据的收集与抽样第2课时抽样调查docx等2份课件配套教学资源,其中PPT共18页, 欢迎下载使用。
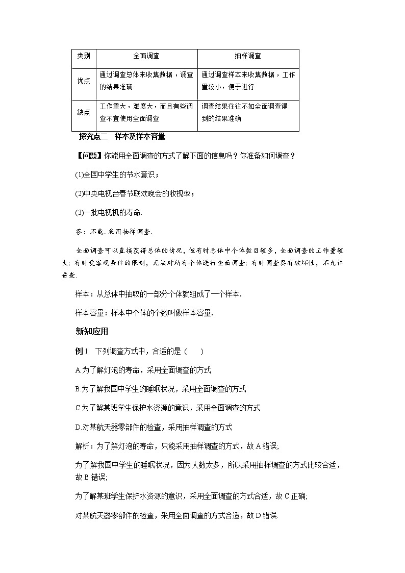
第5章 数据的收集与统计图5.1 数据的收集与抽样第2课时 抽样调查教学目标1.让学生了解抽样的必要性,理解抽样调查的概念.2.使学生理解全面调查与抽样调查的区别与联系. 教学重难点重点:全面调查和抽样调查的优点和局限性.难点:根据具体的问题情境选择适当的调查方法,设计合理的调查方案.教学过程导入新课一天,爸爸叫儿子去买一盒火柴,临出门前,爸爸嘱咐儿子要买能划燃的火柴,儿子拿着钱出门了,过了好一会儿,儿子才回到家,“火柴可以划燃吗?”爸爸问。“都能划燃。”“你这么肯定?”儿子递过一盒划过的火柴,兴奋地说:“我每根都试过啦。”儿子调查的方法合适吗?为什么?如果是你,你会怎么做呢? 探究新知探究点一 全面调查和抽样调查【问题1】人们每天都在使用计算机,你是否考虑过:各字母怎样排列在键盘上,才能使操作键盘时更加方便?答:(1)要确定哪些字母用的次数较多,哪些较少,就要统计出各字母出现次数所占百分比的数据.(2)键盘上使用次数多的字母应安排在手指便于控制的位置上,操作起来才方便.【问题2】如果只对一篇英文文章中各字母出现次数所占百分比进行统计,其所得百分比能否代表所有英文文章中26个字母出现次数所占百分比?为什么?答:(1)不同的英文文章,其26个字母出现次数所占百分比不会都相同,因此仅凭对一篇英文文章的统计是不够的.(2)我们也不可能对所有英文文章进行统计,不能采用全面调查的方式.(3)对不同的英文文章进行统计,得到的各字母出现次数所占百分比不都相同的现象在统计上称为“随机性”.【问题3】为了了解下列情况,可以采用全面调查吗?(1)调查全校同学睡眠时间的情况;(2)调查一批灯泡的使用寿命;(3)为增强市民的环保意识,调查某城镇10 000户人家一年时间内丢弃的塑料袋个数.答:对于(1),可以进行全面调查,但比较费时、费力.对于(2),若进行全面调查,则每一个灯泡都会被破坏掉,因此不能采用全面调查.对于(3),可以进行全面调查,但费时、费力, 也不必要.可以选取100户人家,调查他们一星期或一个月丢弃的塑料袋总数,再由此估算出10 000 户人家一年丢弃的塑料袋的数量.总结:抽样调查:当不必要或不可能对某一总体进行全面调查时,我们只要从总体中抽取一部分个体进行调查,然后根据调查数据来推断总体的情况. 我们把这种调查方式称为抽样调查.全面调查与抽样调查的比较类别全面调查抽样调查优点通过调查总体来收集数据,调查的结果准确通过调查样本来收集数据,工作量较小,便于进行缺点工作量大,难度大,而且有些调查不宜使用全面调查调查结果往往不如全面调查得到的结果准确 探究点二 样本及样本容量【问题】你能用全面调查的方式了解下面的信息吗?你准备如何调查?(1)全国中学生的节水意识;(2)中央电视台春节联欢晚会的收视率;(3)一批电视机的寿命.答:不能.采用抽样调查.全面调查可以直接获得总体的情况,但有时总体中个体数目较多,全面调查的工作量较大;有时受客观条件的限制,无法对所有个体进行全面调查;有时调查具有破坏性,不允许普查.样本:从总体中抽取的一部分个体就组成了一个样本.样本容量:样本中个体的个数叫做样本容量.新知应用例1 下列调查方式中,合适的是 ( )A.为了解灯泡的寿命,采用全面调查的方式B.为了解我国中学生的睡眠状况,采用全面调查的方式C.为了解某班学生保护水资源的意识,采用全面调查的方式D.对某航天器零部件的检查,采用抽样调查的方式解析:为了解灯泡的寿命,只能采用抽样调查的方式,故A错误;为了解我国中学生的睡眠状况,因为人数太多,所以采用抽样调查的方式比较合适,故B错误;为了解某班学生保护水资源的意识,采用全面调查的方式合适,故C正确;对某航天器零部件的检查,采用全面调查的方式合适,故D错误.答案:C例2 某市今年有4万名考生参加中考,为了了解这些考生的数学成绩,从中抽取2000名考生的数学成绩进行统计分析.请写出这个问题中的总体、个体、样本、样本容量 .解:总体:4万名考生的数学中考成绩;个体:每一名考生的数学中考成绩;样本:抽取的2 000名考生的数学中考成绩;样本容量:2 000.课堂练习1.要调查下列问题,你认为哪些适合抽样调查( )①市场上某种食品的添加剂的含量是否符合国家标准;②检测某地区空气的质量;③调查全市中学生一天的学习时间. A.①② B.①③ C.②③ D.①②③2.为了了解一批电视机的平均寿命,从中抽取100台电视机进行试验,这个试验的样本是( )A.这批电视机的寿命 B.抽取的100台电视机 C.100 D.抽取的100台电视机的寿命3.为了了解某市八年级8 000名学生的体重情况,从中抽查了500名学生的体重进行分析,这个问题中,样本是 ,样本容量是 .4.分别指出下列调查中的总体、个体、样本和样本容量.(1)为调查电风扇的使用寿命,从一批电风扇中抽取20台进行测试;(2)为调查某校七年级学生每周用于做课外作业的时间,从该校七年级中抽取50名学生进行调查.参考答案1.D2.D3.抽查的500名学生的体重 500 4.解:(1)这批电风扇的使用寿命为总体,每一台电风扇的使用寿命为个体,抽出来20台电风扇的使用寿命为样本,样本容量为20.(2)该校七年级学生每周用于做课外作业的时间为总体,该校每名七年级学生做课外作业的时间为个体,从七年级中抽出来调查的50名学生每周用于做课外作业的时间为样本,样本容量为50.课堂小结布置作业教材第146页练习第1,2题.板书设计第5章 数据的收集与统计图5.1 数据的收集与抽样第2课时 抽样调查(一)全面调查和抽样调查类别全面调查抽样调查优点通过调查总体来收集数据,调查的结果准确通过调查样本来收集数据,工作量较小,便于进行缺点工作量大,难度大,而且有些调查不宜使用全面调查调查结果往往不如全面调查得到的结果准确教学目标1.让学生了解抽样的必要性,理解抽样调查的概念.2.使学生理解全面调查与抽样调查的区别与联系. 教学重难点重点:全面调查和抽样调查的优点和局限性.难点:根据具体的问题情境选择适当的调查方法,设计合理的调查方案.教学过程导入新课一天,爸爸叫儿子去买一盒火柴,临出门前,爸爸嘱咐儿子要买能划燃的火柴,儿子拿着钱出门了,过了好一会儿,儿子才回到家,“火柴可以划燃吗?”爸爸问。“都能划燃。”“你这么肯定?”儿子递过一盒划过的火柴,兴奋地说:“我每根都试过啦。”儿子调查的方法合适吗?为什么?如果是你,你会怎么做呢? 探究新知探究点一 全面调查和抽样调查【问题1】人们每天都在使用计算机,你是否考虑过:各字母怎样排列在键盘上,才能使操作键盘时更加方便?答:(1)要确定哪些字母用的次数较多,哪些较少,就要统计出各字母出现次数所占百分比的数据.(2)键盘上使用次数多的字母应安排在手指便于控制的位置上,操作起来才方便.【问题2】如果只对一篇英文文章中各字母出现次数所占百分比进行统计,其所得百分比能否代表所有英文文章中26个字母出现次数所占百分比?为什么?答:(1)不同的英文文章,其26个字母出现次数所占百分比不会都相同,因此仅凭对一篇英文文章的统计是不够的.(2)我们也不可能对所有英文文章进行统计,不能采用全面调查的方式.(3)对不同的英文文章进行统计,得到的各字母出现次数所占百分比不都相同的现象在统计上称为“随机性”.【问题3】为了了解下列情况,可以采用全面调查吗?(1)调查全校同学睡眠时间的情况;(2)调查一批灯泡的使用寿命;(3)为增强市民的环保意识,调查某城镇10 000户人家一年时间内丢弃的塑料袋个数.答:对于(1),可以进行全面调查,但比较费时、费力.对于(2),若进行全面调查,则每一个灯泡都会被破坏掉,因此不能采用全面调查.对于(3),可以进行全面调查,但费时、费力, 也不必要.可以选取100户人家,调查他们一星期或一个月丢弃的塑料袋总数,再由此估算出10 000 户人家一年丢弃的塑料袋的数量.总结:抽样调查:当不必要或不可能对某一总体进行全面调查时,我们只要从总体中抽取一部分个体进行调查,然后根据调查数据来推断总体的情况. 我们把这种调查方式称为抽样调查.全面调查与抽样调查的比较类别全面调查抽样调查优点通过调查总体来收集数据,调查的结果准确通过调查样本来收集数据,工作量较小,便于进行缺点工作量大,难度大,而且有些调查不宜使用全面调查调查结果往往不如全面调查得到的结果准确 探究点二 样本及样本容量【问题】你能用全面调查的方式了解下面的信息吗?你准备如何调查?(1)全国中学生的节水意识;(2)中央电视台春节联欢晚会的收视率;(3)一批电视机的寿命.答:不能.采用抽样调查.全面调查可以直接获得总体的情况,但有时总体中个体数目较多,全面调查的工作量较大;有时受客观条件的限制,无法对所有个体进行全面调查;有时调查具有破坏性,不允许普查.样本:从总体中抽取的一部分个体就组成了一个样本.样本容量:样本中个体的个数叫做样本容量.新知应用例1 下列调查方式中,合适的是 ( )A.为了解灯泡的寿命,采用全面调查的方式B.为了解我国中学生的睡眠状况,采用全面调查的方式C.为了解某班学生保护水资源的意识,采用全面调查的方式D.对某航天器零部件的检查,采用抽样调查的方式解析:为了解灯泡的寿命,只能采用抽样调查的方式,故A错误;为了解我国中学生的睡眠状况,因为人数太多,所以采用抽样调查的方式比较合适,故B错误;为了解某班学生保护水资源的意识,采用全面调查的方式合适,故C正确;对某航天器零部件的检查,采用全面调查的方式合适,故D错误.答案:C例2 某市今年有4万名考生参加中考,为了了解这些考生的数学成绩,从中抽取2000名考生的数学成绩进行统计分析.请写出这个问题中的总体、个体、样本、样本容量 .解:总体:4万名考生的数学中考成绩;个体:每一名考生的数学中考成绩;样本:抽取的2 000名考生的数学中考成绩;样本容量:2 000.课堂练习1.要调查下列问题,你认为哪些适合抽样调查( )①市场上某种食品的添加剂的含量是否符合国家标准;②检测某地区空气的质量;③调查全市中学生一天的学习时间. A.①② B.①③ C.②③ D.①②③2.为了了解一批电视机的平均寿命,从中抽取100台电视机进行试验,这个试验的样本是( )A.这批电视机的寿命 B.抽取的100台电视机 C.100 D.抽取的100台电视机的寿命3.为了了解某市八年级8 000名学生的体重情况,从中抽查了500名学生的体重进行分析,这个问题中,样本是 ,样本容量是 .4.分别指出下列调查中的总体、个体、样本和样本容量.(1)为调查电风扇的使用寿命,从一批电风扇中抽取20台进行测试;(2)为调查某校七年级学生每周用于做课外作业的时间,从该校七年级中抽取50名学生进行调查.参考答案1.D2.D3.抽查的500名学生的体重 500 4.解:(1)这批电风扇的使用寿命为总体,每一台电风扇的使用寿命为个体,抽出来20台电风扇的使用寿命为样本,样本容量为20.(2)该校七年级学生每周用于做课外作业的时间为总体,该校每名七年级学生做课外作业的时间为个体,从七年级中抽出来调查的50名学生每周用于做课外作业的时间为样本,样本容量为50.课堂小结布置作业教材第146页练习第1,2题.板书设计第5章 数据的收集与统计图5.1 数据的收集与抽样第2课时 抽样调查(一)全面调查和抽样调查类别全面调查抽样调查优点通过调查总体来收集数据,调查的结果准确通过调查样本来收集数据,工作量较小,便于进行缺点工作量大,难度大,而且有些调查不宜使用全面调查调查结果往往不如全面调查得到的结果准确 (二)样本、样本容量样本:从总体中抽取的一部分个体就组成了一个样本.样本容量:样本中个体的个数叫做样本容量. 教学反思 教学反思 教学反思 教学反思
相关课件
这是一份湘教版七年级上册5.1 数据的收集与抽样课前预习课件ppt,文件包含教学课件七上·湘教·51数据的收集与抽样第3课时抽样方法pptx、51数据的收集与抽样第3课时抽样方法docx等2份课件配套教学资源,其中PPT共16页, 欢迎下载使用。
这是一份湘教版七年级上册5.1 数据的收集与抽样说课ppt课件,文件包含教学课件七上·湘教·51数据的收集与抽样第1课时总体个体与全面调查pptx、51数据的收集与抽样第1课时总体个体与全面调查docx等2份课件配套教学资源,其中PPT共17页, 欢迎下载使用。
这是一份初中数学湘教版七年级上册5.1 数据的收集与抽样课文内容ppt课件,共11页。PPT课件主要包含了人口普查,探究学习,知识点,抽样调查,名同学等内容,欢迎下载使用。

