- 第01讲 有机化合物的结构特点 讲义 试卷 0 次下载
- 第06讲 烷烃的命名与同分异构 讲义 试卷 0 次下载
- 第12讲 卤代烃 讲义 试卷 0 次下载
- 第20讲 有机合成的主要任务 讲义 试卷 0 次下载
- 第21讲 有机合成线路的设计与实施 讲义 试卷 0 次下载
人教版 (2019)选择性必修3第一节 烷烃同步训练题
展开第05讲 烷烃的结构和性质
知识导航
知识精讲
一、烷烃的概念、通式、结构特点、存在
1. 概念:烃分子中碳原子之间都以碳碳________结合,剩余价键均与氢原子结合,使每个碳原子的化合价都达到“饱和”,这样的烃叫做饱和烃,也称为烷烃。
2. 链状烷烃通式:____________,符合通式的一定是烷烃。
3. 结构特点:分子中的碳原子都采取_______杂化,以伸向四面体4个顶点方向的sp3杂化轨道与其他碳原子或氢原子结合,形成σ键。烷烃分子中的共价键全部是单键。
4. 存在:天然气、液化石油气、汽油、柴油、凡士林、石蜡等,它们的主要成分都是烷烃。
【答案】 1.单键 2.CnH2n+2 3. sp3
二、同系物
结构相似,在分子组成上相差一个或若干个CH2原子团的物质互称为同系物。
① 同系物结构相似,决定了化学性质相似
② 同系物的相对分子质量相差“14n”
③ 所有烷烃互为同系物
三、甲烷
1. 结构表示
甲烷分子中5个原子不在同一平面上,而是形成了正四面体的空间结构。4个C—H键的键长、键能、键角均相同,键角为109°28′。
2. 存在
天然气、沼气、煤层气的主要成分是甲烷。
3. 物理性质
甲烷是一种无色、无味、极难溶于水、密度比空气小的气体。
四、烷烃的物理性质
物理性质
递变规律
状态
①碳原子数C≤4的烷烃在常温常压下是气体;
②碳原子数5≤C≤16的烷烃在常温常压下一般是液体;
(特例:新戊烷(CH3)4C在常温常压下是气体)
③碳原子数C≥17的烷烃在常温常压下是固体。
熔、沸点
①烷烃的相对分子质量越大,烷烃的熔、沸点_________;
②相对分子质量相同时,支链越多,熔、沸点_________。
密度
随碳原子的增多而逐渐增大,但都小于水的密度。
溶解性
烷烃不溶于水,易溶于有机溶剂。
【答案】越高;越低
五、烷烃的化学性质
1.可燃性
烷烃都具有可燃性,可用作燃料,其燃烧通式为:_______________________________________________
【答案】CnH2n+2 + 3n+12 O2 n CO2 + (n + 1) H2O
2. 稳定性
通常情况下,烷烃比较稳定,与强酸、强碱、酸性高锰酸钾、溴的四氯化碳溶液等都不发生反应。
3.取代反应
在光照条件下,烷烃可与卤素单质发生取代反应:CnH2n+2 + X2 ________________________
【答案】 CnH2n+1X + HX
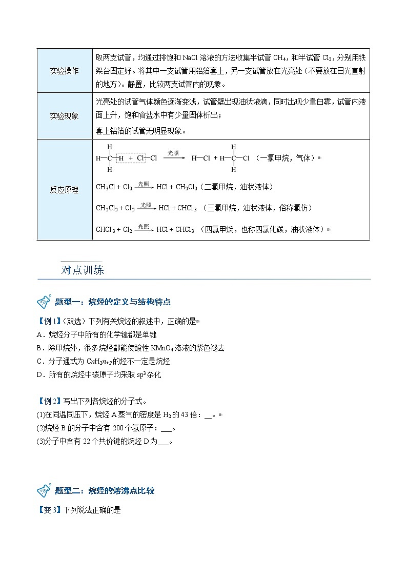
实验—— CH4与Cl2的取代反应
实验操作
取两支试管,均通过排饱和NaCl溶液的方法收集半试管CH4,和半试管Cl2,分别用铁架台固定好。将其中一支试管用铝箔套上,另一支试管放在光亮处(不要放在日光直射的地方)。静置,比较两支试管内的现象。
实验现象
光亮处的试管气体颜色逐渐变浅,试管壁出现油状液滴,同时出现少量白雾,试管内液面上升,饱和食盐水中有少量固体析出;
套上铝箔的试管无明显现象。
反应原理
+(一氯甲烷,气体)
CH3Cl + Cl2 HCl + CH2Cl2(二氯甲烷,油状液体)
CH2Cl2 + Cl2 HCl + CHCl3 (三氯甲烷,油状液体,俗称氯仿)
CHCl3 + Cl2 HCl + CHCl3 (四氯甲烷,也称四氯化碳,油状液体)
对点训练
题型一:烷烃的定义与结构特点
【例1】(双选)下列有关烷烃的叙述中,正确的是
A.烷烃分子中所有的化学键都是单键
B.除甲烷外,很多烷烃都能使酸性KMnO4溶液的紫色褪去
C.分子通式为CnH2n+2的烃不一定是烷烃
D.所有的烷烃中碳原子均采取sp3杂化
【答案】AD
【解析】
A.甲烷分子中只含有碳氢单键,碳原子数大于2的烷烃分子中含有碳碳单键、碳氢单键,A正确;
B.烷烃的化学性质稳定,不能被酸性KMnO4溶液氧化,无法使其褪色,B错误;
C.分子通式为CnH2n+2的烃,是饱和烃,一定是烷烃,C错误;
D.烷烃中碳原子都采取sp3杂化,伸向四面体4个顶点方向的sp3杂化轨道与其他碳原子或氢原子结合,D正确;
故选AD。
【例2】写出下列各烷烃的分子式。
(1)在同温同压下,烷烃A蒸气的密度是H2的43倍:__。
(2)烷烃B的分子中含有200个氢原子:___。
(3)分子中含有22个共价键的烷烃D为___。
【答案】 C6H14 C99H200 C7H16
【解析】
(1)在同温同压下,烷烃A蒸气的密度是H2的43倍,则相对分子质量为86,根据烷烃的同通式CnH2n+2分析,14n+2=86,n=6,所以分子式为C6H14。
(2)烷烃B的分子中含有200个氢原子,据烷烃的同通式CnH2n+2分析,该物质化学式为C99H200。
(3) 烷烃的同通式CnH2n+2分析,共价键数为3n+1,则分子中含有22个共价键的烷烃D为C7H16。
题型二:烷烃的熔沸点比较
【变3】下列说法正确的是
A.随着碳原子数的增加,烷烃的沸点逐渐降低
B.随着碳原子数的增加,烷烃的同分异构体数目也增加
C.所有的链状烷烃一定互为同系物
D.乙烷与氯气在光照下反应生成的有机物只有CH3CH2Cl一种
【答案】B
【解析】
A.随着碳原子数的增加,烷烃的分子间作用力逐渐增大,沸点逐渐升高,故A错误;
B.随着碳原子数的增加,碳原子连接方式增多,烷烃的同分异构体数目增加,如甲烷、乙烷、丙烷无同分异构体,丁烷有两种同分异构体,戊烷有三种同分异构体等,故B正确;
C.分子式相同的不同链状烷烃互为同分异构体,分子式不同的链状烷烃互为同系物,故C错误;
D.乙烷与氯气在光照下反应生成的有机物有CH3CH2Cl、CH2ClCH2Cl、CH3CHCl2等,不止一种,故D错误;
答案选B。
【例4】下列五种烃①2-甲基丁烷 ②2,2-二甲基丙烷 ③戊烷 ④丙烷 ⑤丁烷,按沸点由高到低的顺序排列的是
A.①>②>③>④>⑤ B.②>③>⑤>④>①
C.④>⑤>②>①>③ D.③>①>②>⑤>④
【答案】D
【详解】
①2-甲基丁烷、②2,2-二甲基丙烷、③戊烷三者互为同分异构体,根据互为同分异构体的烷烃分子中,烷烃含有的支链越多,分子间的作用力越小,熔沸点越小,则沸点③>①>②;结构相似的烷烃中,含有的C原子数目越多,相对分子质量越大,熔沸点越高,则沸点由高到低的顺序排列的是③>①>②>⑤>④,故选D。
【点睛】
结构相似的烷烃中,含有的C原子数目越多,相对分子质量越大,熔沸点越高;互为同分异构体的烷烃分子中,烷烃含有的支链越多,分子间的作用力越小,熔沸点越小。
题型三:烷烃的性质
【变5-1】2017年诺贝尔化学奖被授予研发出冷冻电镜的科学家。使用冷冻电镜时,需将样品放入液态乙烷中进行冷冻。下列有关说法错误的是
A.乙烷不易溶于水
B.常温下乙烷为气体
C.乙烷属于不饱和烃
D.乙烷不与样品发生反应
【答案】C
【解析】
A.乙烷是烃类物质,难溶于水,A正确;
B.常温下乙烷为气体,B正确;
C.乙烷为饱和烃,每个碳原子形成四个单键,C错误;
D.使用冷冻电镜时,需将样品放入液态乙烷中进行冷冻,证明乙烷不与样品反应,D正确;
故选C。
【变5-4】如图是A、B、C三种烃的球棍模型。
(1)A的名称是___。
(2)B与C是___(填序号)。
a.同系物 b.同分异构体 c.同位素
(3)C的结构简式是___。
(4)下列说法正确的是___(填序号)。
a.它们都属于烷烃
b.都可以与氯气发生取代反应
c.都可以使高锰酸钾溶液褪色
d.都可以燃烧生成CO2和H2O
【答案】 丙烷 b CH3CH(CH3)2 abd
【解析】
(1)由A的球棍模型可知,该有机物的结构简式为CH3CH2CH3,分子式为C3H8,其名称为丙烷;答案为丙烷。
(2)由B的球棍模型可知,该有机物的结构简式为CH3CH2CH2CH3,分子式为C4H10,由C的球棍模型可知,该有机物的结构简式为CH3CH(CH3)2,分子式为C4H10,B与C符合分子式相同,结构不同的有机物,属于同分异构体,b符合题意;答案为b。
(3)由C的球棍模型可知,该有机物的结构简式为CH3CH(CH3)2;答案为CH3CH(CH3)2。
(4)由A、B、C三种烃的球棍模型可知,它们分子式分别为C3H8、C4H10、C4H10,均由C和H两种元素组成,均符合CnH2n+2通式,均属于烷烃,根据烷烃的通性,均能与Cl2在光照的条件下发生取代反应,属于饱和烃,均不能使高锰酸钾溶液褪色,都可以燃烧生成CO2和H2O,则abd符合题意;答案为abd。
【变6-1】下列各组化合物中,不论两者以什么比例混合,只要总质量一定,则完全燃烧时消耗O2的质量、生成水的质量或CO2的质量不变的是
A.CH4 C2H6 B.C2H6 C3H6
C.C2H4 C3H6 D.C2H4 C3H4
【答案】C
【分析】
最简式相同的烃不论以什么比例混合,只要总质量一定,碳的质量不变,氢的质量也不变,即消耗O2的量、生成水的量及生成CO2的量均不变。
【详解】
A.CH4、C2H6的分子式不相同,最简式也不相同,不符合题意,A错误;
B.C2H6、C3H6的分子式不相同,最简式也不相同,不符合题意,B错误;
C.C2H4、C3H6的分子式不相同,但二者最简式相同,符合题意,C正确;
D.C2H4、C3H4的分子式不相同,最简式也不相同,不符合题意,D错误;
故合理选项是C。
题型四:同系物、同分异构体
【例7】下列物质中,与2-甲基丁烷互为同系物的是
A. B.
C. D.
【答案】A
【详解】
A.名称是2-甲基丙烷,与2-甲基丁烷结构相似,在分子组成上相差1个CH2原子团,因此二者互为同系物,A符合题意;
B.名称是2-甲基丁烷,就是2-甲基丁烷本身,B不符合题意;
C.分子式是C5H12,与2-甲基丁烷分子式相同,结构不同,二者互为同分异构体,C不符合题意;
D.分子式是C5H12,与2-甲基丁烷分子式相同,结构不同,二者互为同分异构体,D不符合题意;
故合理选项是A。
【例8】Ⅰ.在下列各组物质中,找出合适的序号填在对应的空格内:
① NO2和N2O4 ② 12C和14C ③K和Ca ④甲烷和丙烷 ⑤红磷和白磷 ⑥异戊烷( )和新戊烷() ⑦
(1)互为同位素的是_______。
(2) 互为同分异构体的是_______。
(3) 互为同系物的是_______。
(4) 为同一种物质的是_______。
Ⅱ.(1)相对分子质量为72的链状烷烃,其分子式是_______。若此有机物的一氯代物分子中有两个“-CH3”,两个“-CH2-”,一个“”和一个“-Cl”,它们的可能结构有4种,分别是:、、_______、_______。
(2) 写出乙烷和氯气在光照下反应生成一氯代物的化学反应方程式:_______,此反应类型为_______。
【答案】② ⑥ ④ ⑦ C5H12 CH3CH3+Cl2 CH3CH2Cl+HCl 取代反应
【详解】
Ⅰ.① NO2和N2O4为不同物质;
②12C和14C质子数相同,中子数不同,互为同位素;
③K和Ca为质量数相同的不同原子;
④甲烷和丙烷结构相似,分子组成相差2个CH2原子团,互为同系物;
⑤红磷和白磷为同种元素形成的不同单质,互为同素异形体;
⑥异戊烷和新戊烷分子式相同,结构不同,互为同分异构体;
⑦ 为同一物质;
(1)互为同位素的是②;
(2)互为同分异构体的是⑥;
(3)互为同系物的是④;
(4)为同一种物质的是⑦;
Ⅱ.(1)烷烃的通式为CnH2n+2,相对分子质量为72的链状烷烃,即12n+2n+2=72,n=5,分子式为C5H12;此有机物的一氯代物分子中有两个“-CH3”,两个“-CH2-”,一个“”和一个“-Cl”,同分异构体有、、、;
(2) 乙烷和氯气在光照下发生取代反应可生成一氯乙烷和HCl,化学反应方程式CH3CH3+Cl2 CH3CH2Cl+HCl。
提分特训
【题1】下列说法不正确的是________
A.所有碳氢化合物中,甲烷中碳的质量分数最低
B.所有烷烃中,甲烷的沸点最低
C.甲烷分子中最多有4个原子共平面
D.甲烷、乙烷和丙烷都能在光照下与氯气发生取代反应
【答案】C
【解析】
A.所有碳氢化合物中,甲烷分子中H元素的含量最高,则其中碳元素的质量分数最低,A正确;
B.在烷烃中,随着分子中C原子数的增多,物质的相对分子质量逐渐增大,分子间作用力逐渐增强,因此物质的熔沸点逐渐升高,故在所有烷烃中,甲烷的沸点最低,B正确;
C.甲烷分子是正四面体结构,键角是109°28′,物质分子中最多有3个原子共平面,C错误;
D.甲烷、乙烷和丙烷分子中都含有C-H键,在光照下都能与氯气发生取代反应,产生氯代烷烃,D正确;
故合理选项是C。
【题2】下列各组化合物中,不论两者以什么比例混合,只要总质量一定,则完全燃烧时消耗O2的质量、生成水的质量或CO2的质量不变的是
A.CH4 C2H6 B.C2H6 C3H6
C.C2H4 C3H6 D.C2H4 C3H4
【答案】C
【解析】
A.CH4、C2H6的分子式不相同,最简式也不相同,不符合题意,A错误;
B.C2H6、C3H6的分子式不相同,最简式也不相同,不符合题意,B错误;
C.C2H4、C3H6的分子式不相同,但二者最简式相同,符合题意,C正确;
D.C2H4、C3H4的分子式不相同,最简式也不相同,不符合题意,D错误;
故合理选项是C。
【题3】下列说法正确的是
A.根据碳骨架的不同,有机化合物可分为烃和烃的衍生物
B.熔沸点:戊烷二甲基戊烷二甲基丁烷<丙烷
C.核磁共振仪可确定有机物中是否存在卤素
D.通过用红外光谱图分析,可以区分乙醇和乙酸乙酯
【答案】D
【解析】
A.根据分子组成中是否含有碳、氢以外的元素,可分为烃和烃的衍生物,故A错误;
B.碳原子数越多,沸点越高,相同碳原子数时支链越多沸点越低,则沸点为2,2一二甲基戊烷>2,3一二甲基丁烷>戊烷>丙烷,故B错误;
C.核磁共振仪,通常根据谱中出现几组峰说明有机物中含有几种类型的氢原子,故C错误;
D.不同的化学键或官能团吸收频率不同,在红外光谱图上将处于不同的位置,从而可以获得分子中含有的化学键或官能团的信息,乙酸乙酯中含有酯基,其中有C=O键、C-C键、C-O键、C-H键、O-H键等,而乙醇中有羟基,其中有C-C键、C-O键、C-H键、O-H键等,没有C=O键,则通过用红外光谱图分析可以区分乙醇和乙酸乙酯,故D正确;
故选:D。
【题4】下列有关烷烃(C4H10)的叙述不正确的是
A.分子中碳原子不在同一直线上
B.分子中所有原子不可能在同一平面内
C.符合该分子式的烷烃的一氯代物共有4种
D.不能发生氧化反应
【答案】D
【解析】
A.烷烃(C4H10)中的C原子具有甲烷的四面体结构,分子中四个C原子不可能在同一直线上,A正确;
B.烷烃(C4H10)中的C原子具有甲烷的四面体结构,分子中所有原子不可能在同一平面上,B正确;
C.烷烃(C4H10)有CH3CH2CH2CH3和CH3CH(CH3)2两种结构,每种结构中都含有2种不同的H原子,故符合该分子式的烷烃的一氯代物共有4种,C正确;
D.该物质是烃,属于可燃物,其能够完全燃烧产生CO2、H2O,燃烧反应属于氧化反应,D错误;
故合理选项是D。
【题5】下列分子式只表示一种物质的是
A.C4H10 B.C5H12 C.C3H7Cl D.CH2Cl2
【答案】D
【详解】
A.分子式是C4H10的物质可以表示CH3CH2CH2CH3、 ,因此C4H10不能只表示一种物质,A不符合题意;
B.分子式是C5H12的物质可以表示CH3CH2CH2CH2CH3、、,因此C5H12不能只表示一种物质,B不符合题意;
C.分子式C3H7Cl表示的物质可以是CH3CH2CH2Cl、CH3CHClCH3,因此C3H7Cl不能只表示一种物质,C不符合题意;
D.分子式CH2Cl2表示甲烷CH4分子中2个H原子被2个Cl原子取代产生的物质,由于甲烷只有一种结构,因此CH2Cl2只表示一种物质,D符合题意;
故合理选项是D。
【题6】已知链状烷烃A的密度是相同条件下H2密度的36倍。
(1)链状烷烃A的分子式为______。
(2)写出A可能存在的结构简式:_____。
(3)若A的某种同分异构体B的一氯代物只有一种。
①B与Cl2发生反应生成一氯代物的化学方程式为_____。
②B完全燃烧的化学方程式为______。
【答案】(1)C5H12
(2)CH3CH2CH2CH2CH3、CH3CH(CH3)CH2CH3、C(CH3)4
(3) C(CH3)4+Cl2C(CH3)3CH2Cl+HCl C5H12+8O25CO2+6H2O
【解析】
(1)
链状烷烃A的密度是相同条件下H2密度的36倍,则A的相对分子质量M=36×2=72,由于烷烃分子式通式是CnH2n+2,14n+2=72,解得n=5,所以链状烷烃A的分子式为C5H12;
(2)
烷烃A分子式是C5H12,根据C原子价电子数目是4,可知其可能存在的结构简式为CH3CH2CH2CH2CH3、CH3CH(CH3)CH2CH3、C(CH3)4;
(3)
若A的某种同分异构体B的一氯代物只有一种,说明物质B分子中只有一种位置的H原子。CH3CH2CH2CH2CH3分子有三种不同位置的H原子,因此其一氯取代产物有3种;CH3CH(CH3)CH2CH3分子有四种不同位置的H原子,因此其一氯取代产物有4种;C(CH3)4分子只有一种不同位置的H原子,因此其一氯取代产物只有1种,故该物质结构简式是C(CH3)4。
①B与Cl2发生反应生成一氯代物时,二者反应的物质的量的比是1:1,该反应的化学方程式为C(CH3)4+Cl2C(CH3)3CH2Cl+HCl;
②B是烃,完全燃烧产生CO2、H2O,该反应的化学方程式为:C5H12+8O25CO2+6H2O。
提分作业
【练1】下列物质属于脂肪烃的是
A. B.CH3CH2CH3 C.CH3CH2Cl D.
【答案】B
【详解】
A.脂肪烃是指链状烃,A项含有苯环,属于芳香烃,A错误;
B.链状化合物,只含碳元素和氢元素,属于脂肪烃,B正确;
C.含有氯元素,不属于烃,C错误;
D.含有氯元素,不属于烃,D错误;
故选B。
【练2】下列叙述错误的是
A.甲烷与氯气反应无论生成CH3Cl、CH2Cl2、CHCl3还是CCl4,都属于取代反应
B.烷烃中除甲烷外,很多都能使KMnO4酸性溶液的紫色褪去
C.符合分子通式CnH2n+2的烃一定是烷烃
D.烷烃分子中的碳原子都采取sp3杂化
【答案】B
【详解】
A.甲烷是饱和链烃,与氯气反应无论生成、、还是,都属于取代反应,A项正确;
B.烷烃是饱和链烃,性质稳定不能使酸性高锰酸钾溶液褪色,B项错误;
C.烷烃是唯一的饱和链状烃,所有烷烃均符合分子通式,C项正确;
D.烷烃的结构与甲烷的相似,其分子中的碳原子都采取杂化,D项正确;
故选:B。
【练3】下列说法正确的是
A.随着碳原子数的增加,烷烃的沸点逐渐降低
B.随着碳原子数的增加,烷烃的同分异构体数目也增加
C.所有的链状烷烃一定互为同系物
D.乙烷与氯气在光照下反应生成的有机物只有CH3CH2Cl一种
【答案】B
【详解】
A.随着碳原子数的增加,烷烃的分子间作用力逐渐增大,沸点逐渐升高,故A错误;
B.随着碳原子数的增加,碳原子连接方式增多,烷烃的同分异构体数目增加,如甲烷、乙烷、丙烷无同分异构体,丁烷有两种同分异构体,戊烷有三种同分异构体等,故B正确;
C.分子式相同的不同链状烷烃互为同分异构体,分子式不同的链状烷烃互为同系物,故C错误;
D.乙烷与氯气在光照下反应生成的有机物有CH3CH2Cl、CH2ClCH2Cl、CH3CHCl2等,不止一种,故D错误;
答案选B。
【练4】下列有关丙烷的叙述不正确的是
A.是直链烃,但分子中碳原子不在一条直线上
B.在光照条件下能够与氯气发生取代反应
C.丙烷的球棍模型为
D.1mol丙烷完全燃烧消耗5molO2
【答案】C
【解析】
A.C3H8是链烃,其中的碳原子为饱和碳原子,饱和碳原子和与之相连的四个原子形成四面体结构,故3个碳原子不在一条直线上,A项正确;
B.C3H8在光照时能与Cl2发生取代反应,B项正确;
C.丙烷的球棍模型为,C项错误;
D.lmol丙烷完全燃烧消耗5molO2,D项正确;
故选C。
【练5】下列关于烷烃的说法正确的是
A.丙烷(C3H8)发生取代反应生成的C3H7Cl的结构只有一种
B.丙烷分子中三个碳原子在一条直线上
C.分子中含有六个碳原子的烷烃在常温下为液态物质
D.烷烃的分子为直链式结构,不可以带支链
【答案】C
【解析】
A.丙烷(C3H8)分子中含有2种不同的H原子,因此其发生取代反应生成的C3H7Cl的结构有2种不同结构,A错误;
B.丙烷分子中的C原子都是饱和C原子,具有甲烷的四面体结构,因此三个碳原子不可能在一条直线上,B错误;
C.烷烃分子中C原子数目越多,分子间作用力就越大,物质的熔沸点就越高。分子中C原子数小于等于4个烷烃呈气态,大于4个小于10个的为液态,故分子中含有六个碳原子的烷烃在常温下为液态物质,C正确;
C.烷烃的分子中C原子形成的四面体结构,因此分子不是直链式结构,也可以带支链,D错误;
故合理选项是C。
【练6】下列叙述错误的是
A.烷烃中每个碳原子都形成4个共价单键 B.正丁烷的4个碳原子可以在同一直线上
C.甲烷、乙烷、丙烷的结构都只有一种 D.烷烃不能与溴的四氯化碳溶液反应
【答案】B
【解析】
A.碳原子的最外层有4个电子,故能与其他原子形成4个共价键,在烷烃中原子之间形成的都是单键,A项正确;
B.由碳原子形成的4个共价键在空间排列成四面体结构可知,正丁烷的4个碳原子不可能在同一直线上,B项错误;
C.甲烷、乙烷、丙烷都不存在同分异构体,其结构都只有一种,C项正确;
D.烷烃为饱和烃,不与溴的四氯化碳溶液反应,D项正确;
故选:B。
【练7】标准状况下,0.1 mol某烷烃完全燃烧生成11.2 L CO2。
(1)写出该烷烃的分子式:___________。
(2)写出该烷烃燃烧的化学方程式:___________。
(3)该烷烃的同分异构体有多种,写出分子中含有4个甲基(—CH3)的结构简式:___________。
【答案】(1)C5H12
(2)C5H12+8O25CO2+6H2O
(3)
【同步讲义】高中化学(鲁科版2019)选修第三册--第09讲 酚的结构与性质 讲义: 这是一份【同步讲义】高中化学(鲁科版2019)选修第三册--第09讲 酚的结构与性质 讲义,文件包含同步讲义高中化学鲁科版2019选修第三册--第09讲酚的结构与性质学生版docx、同步讲义高中化学鲁科版2019选修第三册--第09讲酚的结构与性质教师版docx等2份试卷配套教学资源,其中试卷共21页, 欢迎下载使用。
鲁科版 (2019)选择性必修3第1章 有机化合物的结构与性质 烃第3节 烃精品课堂检测: 这是一份鲁科版 (2019)选择性必修3第1章 有机化合物的结构与性质 烃第3节 烃精品课堂检测,文件包含同步讲义高中化学鲁科版2019选修第三册--第03讲烷烃及其性质学生版docx、同步讲义高中化学鲁科版2019选修第三册--第03讲烷烃及其性质教师版docx等2份试卷配套教学资源,其中试卷共17页, 欢迎下载使用。
【同步讲义】高中化学(人教版2019)必修第二册--第13讲 烷烃的性质 讲义: 这是一份【同步讲义】高中化学(人教版2019)必修第二册--第13讲 烷烃的性质 讲义,文件包含同步讲义高中化学人教版2019必修第二册--第13讲烷烃的性质学生版docx、同步讲义高中化学人教版2019必修第二册--第13讲烷烃的性质教师版docx等2份试卷配套教学资源,其中试卷共14页, 欢迎下载使用。

