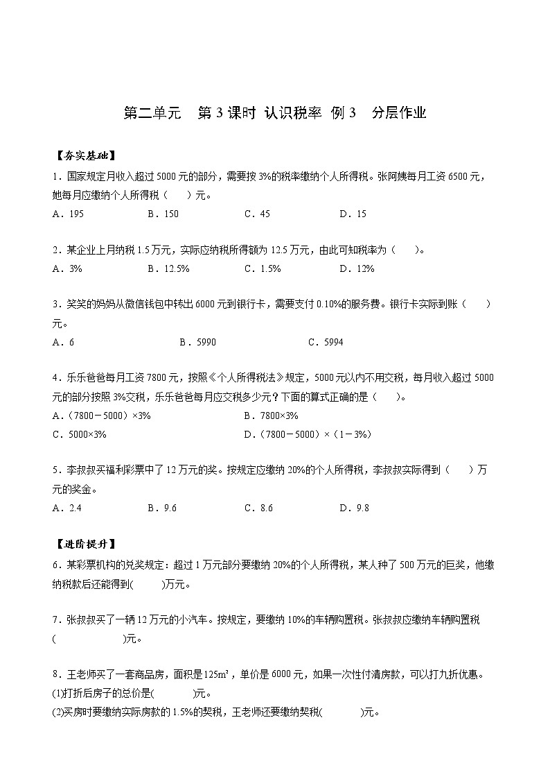
- 六年级数学下册人教版 第一单元_第01课时_ 生活中的负数 例1 例2(教学课件+教学设计+学习任务单+同步练习含答案) 课件 0 次下载
- 六年级数学下册人教版 第一单元_第02课时_ 在直线上表示数 例3(教学课件+教学设计+学习任务单+同步练习含答案) 课件 0 次下载
- 六年级数学下册人教版 第二单元_第01课时_ 认识折扣 例1 (教学课件+教学设计+学习任务单+同步练习含答案) 课件 0 次下载
- 六年级数学下册人教版 第二单元_第02课时_ 认识成数 例2 (教学课件+教学设计+学习任务单+同步练习含答案) 课件 0 次下载
- 六年级数学下册人教版 第二单元_第04课时_认识利率例4(教学课件+教学设计+学习任务单+同步练习含答案) 课件 0 次下载
数学税率教学ppt课件
展开学会运用百分数的知识正确地解决有关纳税的实际问题。
学习纳税的含义和重要意义,理解应纳税额和税率的含义,了解常见的税种。
理解应纳税额和税率的含义,解决有关税率的实际问题。
能建立税率问题与百分数问题之间的关系。
高速公路、航天飞机、桥梁
理解纳税的含义,了解税率。
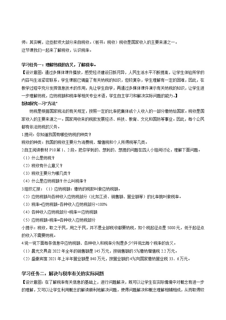
纳税是纳税人根据国家税法的有关规定,按照一定的比率把集体或个人收入的一部分缴纳给国家。税收是国家收入的主要来源之一。国家用收来的税款发展经济、科技、教育、文化和国防等事业。因此,每个公民都有依法纳税的义务。
税收种类:我国的税收主要有消费税、增值税和个人所得税等。
应纳税额:缴纳的税款叫做应纳税额。
应纳税额与各种收入应纳税部分(比如工资、销售额、营业额等)的比率就叫做税率。
税率=应纳税额÷各种收入应纳税部分×100%
各种收入应纳税部分×税率=应纳税额
应纳税额÷税率=各种收入应纳税部分
税收,要取之于民,用之于民,并不是全部税收都要纳税,如个税起征点是5000元,低于起征点的收入不需要纳税。
①晨光文具店2022年全年的销售额是145万元,按销售额的5%缴纳增值税2.2万元。
②盛豪宾馆2021年上半年营业额是840万元,按营业额的4%向国家缴纳营业税33.6万元。
解决与税率有关的实际问题
某家超市12月的营业额30万元。如果按照营业额的5%缴纳营业税,这家饭店12月应缴纳的营业税为多少?
缴纳的营业税占营业额的5%。
12月的营业额40万元。如果按照营业额的5%缴纳营业税,这家超市12月应缴纳的营业税为多少万?
求12月份应缴纳的营业税,求40万元的3%是多少,要用乘法计算。
应纳税额=应纳税收入×税率
40×3%=1.2(万元)
答:这家超市应缴纳营业税应为1.2万
某家饭店8月份按营业额的 3% 缴纳营业税12000元,这家公司8月份的营业额是多少?
12000÷3%=400000(元)
答:这家饭店的营业额应为400000元。
应纳税收入=应纳税额÷税率
一起来填空。(1)旺旺酒店5月的营业额中应纳税部分是260万元,应纳增值税7.8万元。其中260万元是( ),7.8万元是( ),税率是( )。(2)一家超市2月份的应纳税收入是15万元,税率是3%,则2月份应缴纳增值税( )万元,
2.小亮家购买了一套总价为156万元的商品房,按照规定要缴纳1%的房屋契税。他们要缴纳多少钱的契税?
购买商品房时,应纳税部分是商品房的总价,因此小亮家要缴纳商品房总价1%的房屋契税。
156×1%=1.56(万元)答:应缴纳1.56万元的契税。
3.李伯伯每个月工资是7500元,扣除5000元个税免征额后的部分需要按3%的税率缴纳个人所得税,她应缴个人所得税多少元?
(7500-5000)×3%=75(元)答:李伯伯应缴个人所得税75元。
4.小明的妈妈得到一笔4000元的劳务费用,其中800元是免税的,其余部分要按20%的税率缴税。这笔劳务费用一共要缴费多少元?
(总收入-免征收部分)×税率=应纳税额
(4000-800)×20% =3200×0.2 =640(元)
答:劳务费用一共要缴费640元。
5.王明家买了一套标价为100万元的普通商品房。他们选择了一次付清房款,按九六折优惠付款。
(1)打折后房子的总价是多少元?
100×96%=96万元) =960000(元)
答:打折后房子的总价是960000元。
(2)买这套房子还要按照实际房价的1.5%缴纳契税,契税是多少元?
实际房价:960000元
960000×1.5%=14400(元)
答:契税是14400元。
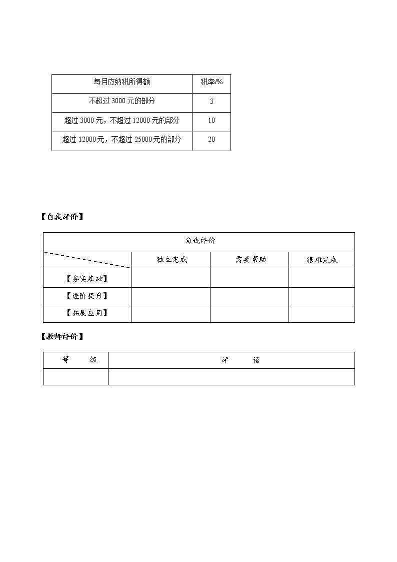
6.最新中国《个人所得税法》规定:中国公民的个人月工资超过5000元部分要缴纳个人所得税,部分相关数据如表所示。
2023年3月,小明爸爸的工资为18000元,按规定这个月他应缴纳个人所得税多少元?
3000×3%=90(元)
应纳税部分:18000-5000=13000(元)
12000-3000=9000(元)9000×10%=900(元)
13000-12000=1000(元)1000×20%=200(元)
90+900+200=1190(元)答:这个月他应缴纳个人所得税1190元。
根据国家税法的有关规定,按照一定的比例把集体或个人收入的一部分缴纳给国家
应纳税额与各种收入中应纳税部分的比率。
★★★完成《课后作业》。
★★ 积极查阅资料了解我国的纳税政策。
人教版税率试讲课教学课件ppt: 这是一份人教版<a href="/sx/tb_c104305_t3/?tag_id=26" target="_blank">税率试讲课教学课件ppt</a>,文件包含人教版数学六年级下册第二单元_第03课时_认识税率例3教学课件pptx、人教版数学六年级下册第二单元_第03课时_认识税率例3同步教案docx等2份课件配套教学资源,其中PPT共30页, 欢迎下载使用。
小学数学人教版六年级上册1 倒数的认识教学课件ppt: 这是一份小学数学人教版六年级上册1 倒数的认识教学课件ppt,文件包含倒数的认识pptx、倒数的认识_教学设计docx、倒数的认识_任务单docx、倒数的认识_练习题docx等4份课件配套教学资源,其中PPT共58页, 欢迎下载使用。
小学数学人教版六年级下册税率优秀教学ppt课件: 这是一份小学数学人教版六年级下册税率优秀教学ppt课件,共25页。PPT课件主要包含了各种收入的纳税部分,营业税占5%,营业额30万元,达标练习巩固成果,收入中应纳税部分,应纳税额,总收入,免征收部分,原价32万元,税率15%等内容,欢迎下载使用。

