















所属成套资源:2023人教版数学六年级下册全册同步备课课件PPT+教案+学案+同步练习
- 六年级数学下册人教版 第一单元_第02课时_ 在直线上表示数 例3(教学课件+教学设计+学习任务单+同步练习含答案) 课件 0 次下载
- 六年级数学下册人教版 第二单元_第01课时_ 认识折扣 例1 (教学课件+教学设计+学习任务单+同步练习含答案) 课件 0 次下载
- 六年级数学下册人教版 第二单元_第02课时_ 认识成数 例2 (教学课件+教学设计+学习任务单+同步练习含答案) 课件 0 次下载
- 六年级数学下册人教版 第二单元_第03课时 认识税率 (教学课件+教学设计+学习任务单+同步练习含答案) 课件 0 次下载
- 六年级数学下册人教版 第二单元_第04课时_认识利率例4(教学课件+教学设计+学习任务单+同步练习含答案) 课件 0 次下载
小学数学1 负数教学课件ppt
展开
这是一份小学数学1 负数教学课件ppt,文件包含第一单元_第01课时_生活中的负数例1例2教学课件-六年级数学下册人教版pptx、第一单元_第01课时_生活中的负数例1例2分层作业-六年级数学下册人教版docx、第一单元_第01课时_生活中的负数例1例2教学设计-六年级数学下册人教版docx、第一单元_第01课时_生活中的负数例1例2学习任务单-六年级数学下册人教版docx等4份课件配套教学资源,其中PPT共35页, 欢迎下载使用。
2.能用正、负数表示生活中具有相反意义的两个量,知道0既不是正数,也不是负数,体会分类讨论思想。
1.在熟悉的生活情境中,初步认识负数,理解正、负数的意义,能正确读、写正负数。
3.初步学会用正、负数解决生活中的实际问题,体会学习负数的必要性和数学与生活的密切联系。
在熟悉的生活情境中,初步认识负数,理解正、负数的意义,能正确读、写正负数。
能用正、负数表示生活中具有相反意义的两个量,知道0既不是正数,也不是负数,体会分类讨论思想。
明确数可以分成正数、0和负数,体会分类讨论思想。
- 27℃~- 19℃
(1)向东面走15步——
(2)电梯上升8层——
(3)公交车上上来12人——
(4)晨阳超市本月盈利3600元——
(1)观察上图,你发现了什么?
下面是中央气象台2012年1月21日下午发布的六个城市的气温预报( 2012年1月21日20时~2012年1月22日20时)
(1)我国通常使用摄氏度计量温度,用符号“°C”表示。
比0℃高的温度是零上温度,比0℃低的温度是零下温度,0℃是零上温度和零下温度的分界点。
-3℃表示比0℃低
认识 3℃和- 3℃
3℃和- 3℃各表示什么意思?
表示零上温度时,可在数字前加“+”(正号),也可以省略不写。零上3摄氏度可以表示3℃,读作:3摄氏度,也可以表示为+3℃,读作:正3摄氏度。
表示零下温度时,通常在数字前加“-”(负号),零下3摄氏度,表示 -3℃,读作负三摄氏度。
易错点:“+3℃”中的“+”可以省略不写;“-3℃”中的“-”不能省略不写。
(2)根据上图信息填写下表,并说一说各数表示的意思。
-4℃表示零下4摄氏度,-12℃表示零下12摄氏度。
-19℃表示零下19摄氏度,-27℃表示零下27摄氏度。
4℃表示零上4摄氏度,1℃表示零上1摄氏度。
2℃表示零上2摄氏度,-3℃表示零下3摄氏度。
3℃表示零上3摄氏度,0℃表示0摄氏度。
20℃表示零上20摄氏度,23℃表示零上23摄氏度。
小组讨论:-13℃和-4℃哪个温度高呢?
温度计上面的温度要比下面的温度高。
什么是正数,什么是负数?
支出金额的前面添加“-”表示支出,存入的金额前面添加“+”或省略。
例2 正、负数的读法。
带“+”的一定要读出“正”字,省略“+”的不需要读出“正”字。
例如:+2000读作正两千,2000读作两千。
注意:写正数时,前面的“+”可以省略不写,如+2000可以写成2000。
读负数时,先读“负”,再读数。
例如:-500读作负500。写负数时,符号“—”不能省略,如负二百写作:-200。
0的特殊性和数的分类
0既不是正数,也不是负数,它是正数和负数的分界点。
目前我们学过的数可以分成:正数,0和负数。
表中2000表示2012年1月5日存入银行2000元;-500表示2012年1月26日支出500元,-132表示2012年2月18日支出132;500表示2012年2月21日存入银行500元。
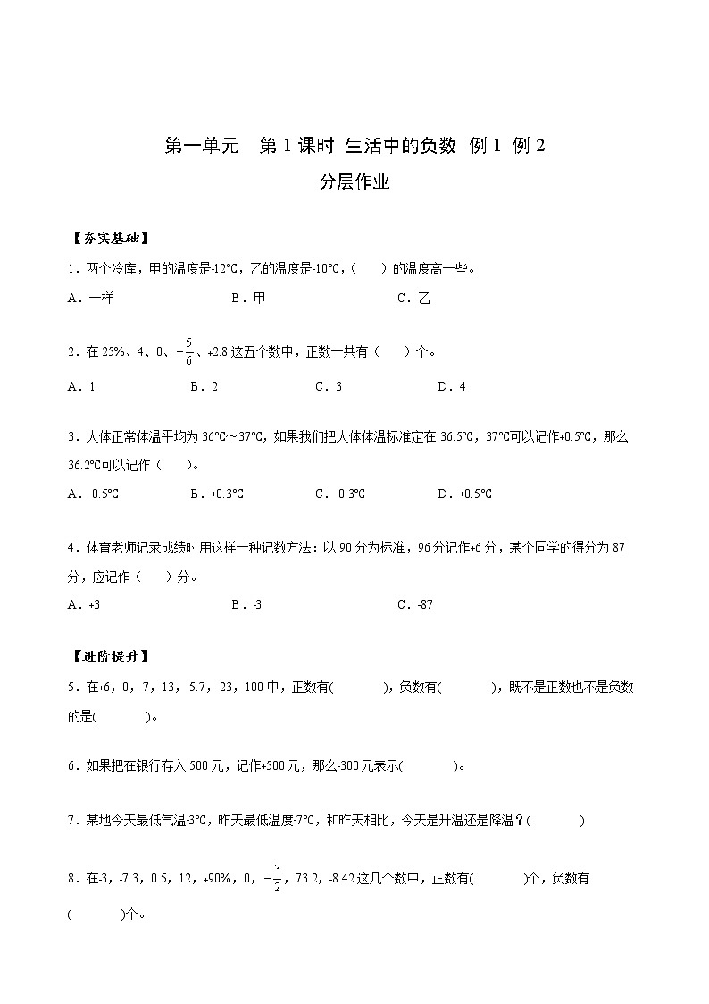
1.温度越低就越冷,- 3°C与-18°C哪个温度低?
-18°C的温度更低。
2.读出下列各数,并指出哪些是正数,哪些是负数。
0既不是正数,也不是负数。
3. 按要求填一填。
+40 读作 ( ) -5℃ 读作 ( ) 零上十二摄氏度 记作( ) 零下三十摄氏度 记作( )
4. 读、写出下列温度。
零下53℃写作: 零上2℃写作:
零上11℃写作: 零下0.5℃写作:
-23 ℃读作: -9.8 ℃读作:
+12 ℃读作:8 ℃读作:
负二十三摄氏度,表示零下23℃
负九点八摄氏度,表示零下9.8℃
正十二摄氏度,表示零上12℃
八摄氏度,表示零上8℃
5、商店记账,商品的进价是60元,售价为80元,可以记做( ) 元。如果进价是100元,售价为80元,可以记做( )元。
6.小红家在五楼,储藏室在地下一楼。如果她要回家,应按哪个按钮?如果她要到储藏室取东西呢?
答:她要回家,应按5,
如果她要到储藏室,应按-1。
1. 0℃是零上温度和零下温度的分界点,零上温度和零下温度是两种相反意义的量。2. 表示零下温度时,要在数字的前面加上“-”;表示零上的温度,可以在数字的前面加上“+”,也可以省略不写。
完成《分层练习》相关习题。
相关课件
这是一份人教版六年级下册圆柱的认识精品教学ppt课件,共33页。PPT课件主要包含了平面图形,立体图形,圆柱的面,一个曲面,沿高剪开,达标练习巩固成果,长方体,正方体,直直的上下一样粗细,两个相同的圆形的面等内容,欢迎下载使用。
这是一份数学六年级下册1 负数优秀教学ppt课件,共35页。PPT课件主要包含了情境引入,向西面走15步,电梯下降8层,车上下来12人,本月亏损3600元,负数的认识,认识0℃,3℃表示比0℃高,-3℃,哈尔滨等内容,欢迎下载使用。
这是一份数学税率教学ppt课件,文件包含第二单元_第03课时_认识税率例3教学课件-六年级数学下册人教版pptx、第二单元_第03课时_认识税率例3分层作业-六年级数学下册人教版docx、第二单元_第03课时_认识税率例3教学设计-六年级数学下册人教版docx、第二单元_第03课时_认识税率例3学习任务单-六年级数学下册人教版docx等4份课件配套教学资源,其中PPT共25页, 欢迎下载使用。
