- 六年级数学下册人教版 第一单元_第01课时_ 生活中的负数 例1 例2(教学课件+教学设计+学习任务单+同步练习含答案) 课件 0 次下载
- 六年级数学下册人教版 第一单元_第02课时_ 在直线上表示数 例3(教学课件+教学设计+学习任务单+同步练习含答案) 课件 0 次下载
- 六年级数学下册人教版 第二单元_第01课时_ 认识折扣 例1 (教学课件+教学设计+学习任务单+同步练习含答案) 课件 0 次下载
- 六年级数学下册人教版 第二单元_第03课时 认识税率 (教学课件+教学设计+学习任务单+同步练习含答案) 课件 0 次下载
- 六年级数学下册人教版 第二单元_第04课时_认识利率例4(教学课件+教学设计+学习任务单+同步练习含答案) 课件 0 次下载
小学数学人教版六年级下册成数教学课件ppt
展开运用成数和百分数的知识解决问题,提高解决问题的能力。
借助于生活情境,理解成数的含义,掌握成数的计算方法。
体会成数在生活中的应用,增强学习数学的兴趣和信心。
理解成数的含义,掌握成数的计算方法。
能运用成数和百分数的知识解决问题,提高解决问题的能力。
在解决与成数有关的实际问题时,明确这些实际问题与百分数实际问题之间的联系,提高解决问题和分析问题的能力。
同学们你们喜欢看报纸吗?我们从中可以获得很多的信息。
▄ 报纸上写道:“今年我省油菜籽比去年增产二成。”
▄ 出口汽车总量比去年增加三成。
▄ 北京出游人数比去年增加两成。
认识成数,理解成数的意义。
在工农业生产和实际生活中,经常会使用如上面出现的“增产二成”“增加三成”等类似的词语来描述数量变化的情况,这就是我们常说的“成数”。
例如:“一成”是十分之一,改写成百分数就是10%。
“二成”是十分之( ),改写成百分数就是( )。
“三成五”是十分之( ),改写成百分数就是( )。
三成=( )%
四成六=( )%
九成九=( )%
二成五=( )%
一成二=( )%
七成三=( )%
试试把下面的成数写成百分数。
现在,“成数”已经广泛应用于表示各行各业的发展变化情况。
“今年我省油菜籽比去年增产二成。
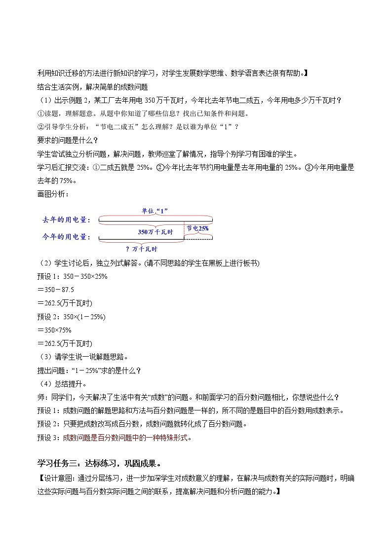
某工厂去年用电350万千瓦时,今年比去年节电二成五,今年用电多少万千瓦时?
今年比去年节约了25%
(节约了去年用电量的25%)
今年的用电量=去年的用电量 -
今年比去年节约的用电量
350-350×25% =350-87.5 =262.5(万千瓦时)
答:今年用电262.5万千瓦时。
((单位“1”-节约的25%)
今年的用电量=去年的用电量×
占去年用电量的成数(百分率)
350×(1-25%) =350×75% =262.5(万千瓦时)
解决成数问题时,把成数转化为百分数后,解题思路和解题方法与百分数问题相同,要抓住关键句来分析数量关系,确定单位“1”。
2.某市2012年出境旅游人数为15000人次,2012年比上一年增长两成。该市2011年出境旅游人数为多少人次?
2011年人数的20%
2012年人数是2011年的(1+20%)
15000÷(1+20%) =15000÷120% =12500(人次)
答:该市2011年出境旅游人数为12500人次。
3.某村去年产棉花374吨。今年遭受虫害,大概要减产一成五。今年大约产棉花多少吨?
374×(1-15%)=374×0.85=317.9(吨)
答:今年大约产棉花317.9吨。
4.某农庄去年春粮产量为3万吨,去年比前年增产四成。去年春粮产量是多少万吨?
3 ×(1+40%)=3 × 1.4=4.2(万吨)
答:去年春粮产量是4.2万吨。
5.某地去年香蕉产量270万吨,受台风影响,今年预计比去年减产二成。今年香蕉产量预计多少万吨?
270-270×20%
答:今年香蕉产量预计是216万吨。
270×(1-20%)
6.某汽车出口公司二月份出口汽车1.3万辆,比上月增长三成。一月份出口汽车多少万辆?
一月份的(1+30%)
1.3÷(1+30%)
答:一月份出口汽车1万辆。
7.一家商场在“五一”节来临之前,把定价为240元的衬衣加价三成,后来在“五一”期间打七折出售。这件衬衣售价多少元?便宜了多少元?
售价=原价×(1+30%)×70%
240×(1+30%)×70%=240×1.3×0.7=218.4(元)
240-218.4=21.6(元)
答:这件衬衣售价218.4元,便宜了21.6元。
表示一个数是另一个数的十分之几
几成表示十分之几,也就是百分之几十;几成几表示百分之几十几
★★★完成《分层作业》
★★ 红星电器商场开业,所有商品均降价一成销售。汪叔叔买了一台电视机和一台洗衣机,加上20元的运费一共花了4250元。如果不降价,汪叔叔买这两件商品该花多少钱?
人教版六年级下册成数优秀教学ppt课件: 这是一份人教版六年级下册成数优秀教学ppt课件,共28页。PPT课件主要包含了三点五,成数的含义,去年的产量单位“1”,画线段图帮助理解题意,去年的用电量,今年的用电量,单位“1”,万千瓦时,节电25%,思路一等内容,欢迎下载使用。
数学税率教学ppt课件: 这是一份数学税率教学ppt课件,文件包含第二单元_第03课时_认识税率例3教学课件-六年级数学下册人教版pptx、第二单元_第03课时_认识税率例3分层作业-六年级数学下册人教版docx、第二单元_第03课时_认识税率例3教学设计-六年级数学下册人教版docx、第二单元_第03课时_认识税率例3学习任务单-六年级数学下册人教版docx等4份课件配套教学资源,其中PPT共25页, 欢迎下载使用。
人教版六年级下册1 负数教学ppt课件: 这是一份人教版六年级下册1 负数教学ppt课件,文件包含第一单元_第02课时_在直线上表示数例3教学课件-六年级数学下册人教版pptx、第一单元_第02课时_在直线上表示数例3分层作业-六年级数学下册人教版docx、第一单元_第02课时_在直线上表示数例3教学设计-六年级数学下册人教版docx、第一单元_第02课时_在直线上表示数例3学习任务单-六年级数学下册人教版docx等4份课件配套教学资源,其中PPT共29页, 欢迎下载使用。

