所属成套资源:新教材北师大版数学六年级下册课件PPT(送教案+导学案)全套
- 2.1《比例的认识》课件+教案+导学案 课件 6 次下载
- 2.2《比例的应用》课件+教案+导学案 课件 10 次下载
- 2.4《图形的放大与缩小》课件+教案+导学案 课件 11 次下载
- 3.1《图形的旋转一》课件+教案+导学案 课件 14 次下载
- 3.2《图形的旋转二》课件+教案+导学案 课件 9 次下载
小学北师大版比例尺优秀ppt课件
展开
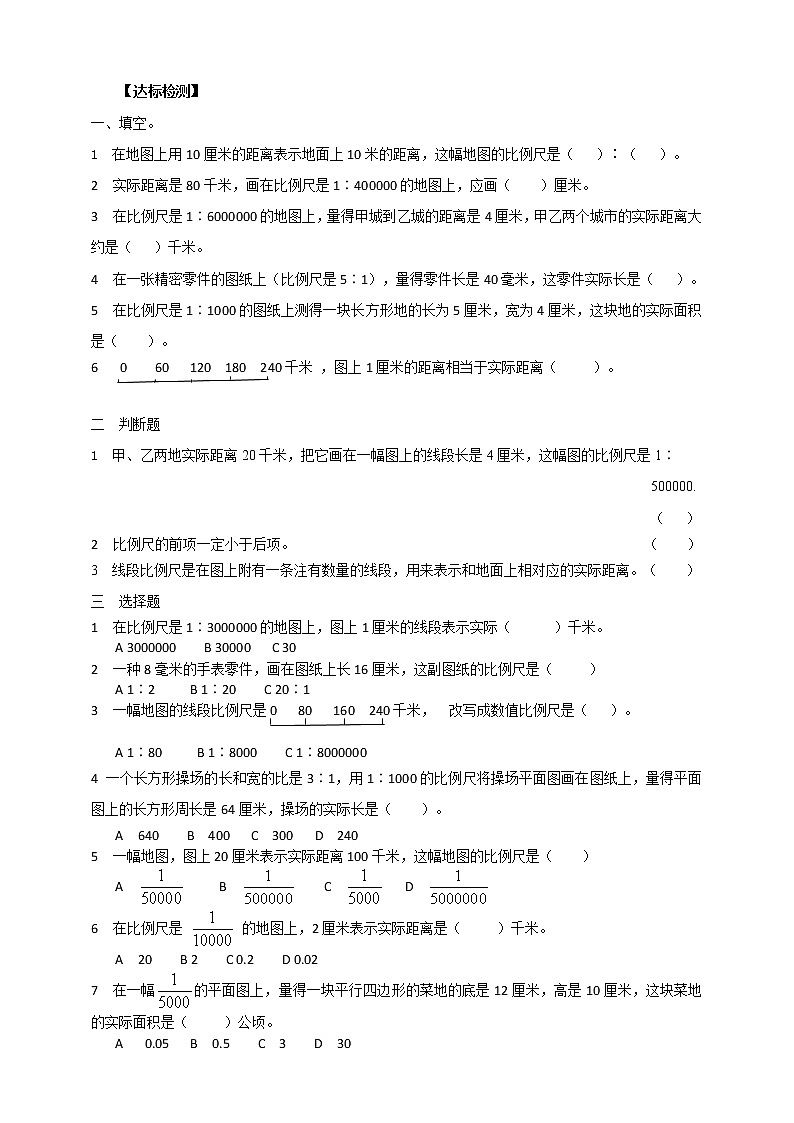
这是一份小学北师大版比例尺优秀ppt课件,文件包含六下第二单元第三课时《比例尺》教学课件pptx、六下第二单元第三课时《比例尺》导学单doc、六下第二单元第三课时《比例尺》教学设计doc等3份课件配套教学资源,其中PPT共22页, 欢迎下载使用。
邮局在学校正西方向100米。
超市在学校正北方向200米。
你认为哪一幅图比较合理?为什么?
图上1厘米表示实际100米。
图上距离和实际距离的比,叫作这幅图的比例尺。
图上距离 ˸ 实际距离 = 比例尺
你能试着把这幅图的比例尺也用比的形式表现出来吗?
图上距离 1cm
实际距离 100m
= 1cm ˸ 10000cm
= 1 ˸ 10000
比例尺1˸10000这是数值比例尺。有时也写成分数形式:
同学们在生活中见过数值比例尺吗?
这个比例尺的实际意义是什么?
实际距离9000000cm
图上距离是实际距离的
或实际距离是图上距离的9000000倍。
90000m 90km
你见过数值比例尺吗?表示什么意思呢?
实际距离 100km
= 1cm ˸ 10000000cm
= 1 ˸ 10000000=
这个图钉的实际长度是15毫米。
请你求出这幅图的比例尺。
= 4 ˸ 1
前项是后项的4倍,表示图上距离是实际距离的4倍,或实际距离是图上距离的 。
比例尺 4 ˸ 1
下图为我国地图的一部分
比例尺:1˸34000000
奇思想从北京去上海,你能帮他算出北京到上海的实际距离是多少千米吗?
图上1厘米表示实际34000000cm
也就是1cm表示340km
340×3=1020(km)
答:两地之间的实际距离约是1020千米。
图上距离 ˸ 3cm ˸
= 比例尺=1˸34000000
解:设实际距离为Xcm
3˸X=1˸34000000
X=3×34000000
X=102000000
102000000cm=1020km
妙想想从青岛去石家庄,请你帮她算算两地之间的实际距离是多少千米?
解:设青岛到石家庄的距离是χ千米。
1.5 ˸ χ = 1 ˸ 34000000
χ = 1.5 × 34000000
χ = 51000000
51000000厘米=510千米
答:两地间的实际距离是510千米。
1 在比例尺是1∶500的图纸上,量得一个正方形花坛的边长是 4厘米,求这个花坛的实际面积是多少平方米?
解:设花坛的实际边长是χ厘米。
4 ˸ χ = 1 ˸ 500
χ = 4 × 500
20×20=400(平方米)
答:这个花坛的实际面积是400平方米。
2 在比例尺是 的地图上,量得甲、乙两地之间的距离是2.4厘米,在另一幅地图上,量得这两地之间的距离是2.8厘米,求另一幅地图的比例尺。
解:设甲、乙两地间的实际距离是χ厘米。
χ=2.4×3500000
= 1˸3000000
答:另一幅地图的比例尺是1˸3000000.
3 在比例尺是1∶4000000的地图上,量得两地的距离是5厘米,甲乙两辆汽车同时从两地相向开出,4小时后相遇。甲汽车与乙汽车速度的比是2∶3,求甲乙两辆汽车每小时各行多少千米?
5×4000000=20000000cm
20000000÷4=5000000cm
5000000× =2000000cm=20km
5000000-2000000=3000000cm=30km
答:甲车每小时行20千米;乙车每小时行30千米。
4 在比例尺是1∶6000000的地图上,A、B两地的距离为20.4厘米,甲乙两辆汽车同时从两地相向开出,8小时候相遇,已知甲车速度为80千米,求乙车速度。
20.4×6000000=122400000cm
122400000÷8=15300000cm
15300000=153(千米)
153-80=73(千米/时)
答:乙车的速度是73千米/时
图上距离和实际距离的比,叫做这幅图的比例尺
图上距离˸实际距离=比例尺
量一量你家某一个房间的长和宽,以及一些家具的长和宽,然后用1˸100的比例尺,画出这一房间的平面图。
相关课件
这是一份小学数学苏教版六年级上册二 分数乘法优秀ppt课件,文件包含核心素养23《分数乘分数》课件pptx、核心素养23《分数乘分数》教学设计doc、核心素养23《分数乘分数》教学设计doc、核心素养23《分数乘分数》导学案doc、核心素养23《分数乘分数》导学案doc等5份课件配套教学资源,其中PPT共29页, 欢迎下载使用。
这是一份小学二 时、分、秒优质课件ppt,文件包含第二单元时分秒课时3课件pptx、第二单元时分秒三课时3导学单docx、第二单元时分秒三课时3教学设计docx等3份课件配套教学资源,其中PPT共24页, 欢迎下载使用。
这是一份小学数学苏教版六年级下册四 比例优质课ppt课件,文件包含第四单元比例尺课时3课件pptx、第四单元比例尺课时3导学案docx、第四单元比例尺课时3教学设计docx等3份课件配套教学资源,其中PPT共25页, 欢迎下载使用。

