所属成套资源:人教统编版道法选择性必修2法律与生活课件PPT+教学设计+练习+视频整套
- 8.2诚信经营 依法纳税 课件+素材(送教案练习) 课件 22 次下载
- 9.1认识调解与仲裁 课件+素材(送教案练习) 课件 23 次下载
- 9.2 认识诉讼 课件+素材(送教案练习) 课件 19 次下载
- 10.1正确行使诉讼权利 课件+素材(送教案练习) 课件 20 次下载
- 10.3依法收集运用证据 课件+素材(送教案练习) 课件 18 次下载
10.2严格遵守诉讼程序 课件+素材(送教案练习)
展开10.2正严格遵守诉讼程序 教学设计
【教材分析】
第二框“严格遵守诉讼程序”,介绍了三大诉讼在起诉、应诉、审理、判决等主要诉讼程序中的具体规定;
第二框“严格遵守诉讼程”,包括两目:第十目起诉与应诉”,阐释起诉的概念、条件与原则,介绍管辖制度的主要内容与重要作用,阐明起诉的法律效果,阐述审理前准备的主要内容。第二目“审理与判决”,介绍民事、行政诉讼中的第一审普通程序开庭审理的五个阶段及其主要内容,闸释第二审程序、审判监督程序的主要作用。两目完整地介绍了诉讼过程中起诉、应诉、审理、判决等主要诉讼程序。
【教学目标】
1、刨析典型案例,学会写起诉书,了解行政、民事、刑事诉讼的基本程序。
2、了解人民法院的受案范围及管辖,学会遵循诉讼程序进行诉讼,维护自身合法权利,提高依照法定程序解决具体纠纷的能力。
3、培养依法解决纠纷的意识,遵守程序,按程序办事。
【核心素养】
1、政治认同:认同国家对于诉讼法定程序的规定。
2、科学精神:通过学习,知道起诉及法院受理诉讼的条件和程序。
3、法治意识:通过合作探究,明确诉讼的基本程序,严格遵守诉讼程序的具体要求。
4、公共参与:通过学习,提高依照法定程序解决具体纠纷的能力。
【教学重点】
1、起诉、应诉的含义
2、民事诉讼和行政诉讼的原则,民事诉讼的基本程序
3、开庭审理的含义、地位
【教学难点】
1、刑事诉讼经历的阶段
2、二审程序
【教学方法】合作探究法与讲授分析法相结合
【教学过程】
导入新课:视频导入《关注江歌案》
学生思考:江歌母亲诉刘鑫案在青岛公开审理,从中体会我国法律是如何规定诉讼程序的?我国实行公开审判制度有何意义?
教师:这节课我们就以江歌案为例分析诉讼的程序
出示课题:严格遵守诉讼程序
总议题:尊守诉讼程序 实现公平正义(从江歌案说起)
议题一:提出诉讼请求,区分管辖分工
议题二:了解诉讼程序,保护合法权益
第一幕:起诉与应诉
议题一:提出诉讼请求,区分管辖分工
探究活动一:观看视频《江歌母亲要与刘鑫对簿公堂》
探究问题:江歌母亲为什么要与刘鑫对簿公堂?江歌母亲怎样才能与其对簿公堂呢?
学生讨论回答:
教师活动:点评学生的回答,引导学生纠正、补充,形成较完整的答案。
教师总结:提取视频关键信息分析回答探究问题:
一、起诉与应诉
1、保障诉讼权利
(1)含义:俗称“告状”。公民、法人或者其他组织认为自己所享有或依法由自己管理、支配的民事权益受到侵害或与他人发生争议,或者认为行政机关及其工作人员的行政行为侵犯其合法权益,可以向人民法院提出口头或者书面形式的诉讼请求,要求人民法院予以审判。
(2)地位与原则:诉讼程序的第一步,民事诉讼和行政诉讼实行“不告不理”的原则。
探究活动二:观看视频《关于江案的立案地点》
探究问题:结合视频分析江歌被杀一案为什么要在日本东京地方裁判所当庭宣判?江歌母亲起诉刘鑫赔偿案怎么在青岛法院立案呢?
学生讨论回答:
教师活动:点评学生的回答,引导学生纠正、补充,形成较完整的答案。
教师总结:整理分析回答探究问题结果
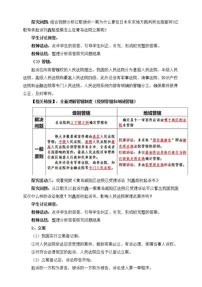
(3)管辖:
起诉应向有管辖权的人民法院提出。我国的人民法院分为基层人民法院、中级人民法院、高级人民法院和最高人民法院四级,此外还设有军事法院、海事法院、知识产权法院和金融法院等专门人民法院。人民法院系统内部有明确的管辖分工,确保案件获得公正、及时审判。
【相关链接】:全面理解管辖制度(级别管辖和地域管辖)
探究活动三:观看视频《青岛城阳区法院已受理诉讼 刘鑫拒收起诉书》
探究问题:从江歌无以起诉刘鑫一案青岛城阳区法院已受理诉讼可以看出我国我国实行什么样的诉讼制度?刘鑫拒收起诉书,影响人民法院审理此案件吗?
学生讨论回答:
教师活动:点评学生的回答,引导学生纠正、补充,形成较完整的答案。
教师总结:整理分析回答探究问题结果
2、立案
(1)我国实行立案登记制:
①对人民法院依法应该受理的案件,做到有案必立、有诉必理,保障当事人诉权。
②对符合法律规定的起诉,人民法院应当予以登记立案。
(2)立案登记后,诉讼即告开始:
起诉的一方称为原告,被诉的一方称为被告,诉讼进入第一审程序。
注意:起诉并不必然导致诉讼的成立,不一定立案。
3、应诉
(1)人民法院登记立案后,要将原告提交的起诉状副本送达被告,被告应当在规定的时间内提出答辩状,再由人民法院把答辩状副本送达原告。
(2)被告不提交答辩状的,不影响人民法院审理案件。在这一阶段,人民法院还要确定开庭审理时间,并通知双方当事人。
第二幕:审理与判决
议题二:了解诉讼程序,保护合法权益
探究活动四:观看视频《江歌母亲诉刘鑫案庭审》
探究问题:结合视频和教材内容分析开庭审理的含义、地位及阶段?
学生讨论回答:
教师活动:点评学生的回答,引导学生纠正、补充,形成较完整的答案。
教师总结:整理分析回答探究问题结果
二、审理与判决
1、开庭审理
(1)含义:在民事、行政诉讼中,人民法院在当事人及其他诉讼参与人的参加下,依照法定程序和形式,在法庭上对案件进行实体审理并作出判决,这一系列诉讼活动称为开庭审理。
(2)地位:诉讼过程中最重要的环节
【知识拓展】:我国实行公开审判制度
(1)内涵:人民法院审理案件,除涉及国家秘密、个人隐私及其他法律另有规定的情形外,一律公开进行,允许公民到庭旁听,允许新闻记者采访报道。
(2)意义:
①公开审判是社会主义民主在诉讼中的体现。公开审判使广大人民群众有机会了解案件的审理活动,并且对案件的审理活动进行监督,使案件的审理活动依法有序进行。
②公开审判有利于促进司法公正。实行公开审判制度,使法院的审判活动被置于当事人和社会监督的“阳光”之下,增强了审判活动的透明度,从而有助于审判人员增强责任感,正确行使审判权,提高办案质量,防止司法专横,杜绝司法腐败,实现司法公正。
③公开审判有利于及时解决纠纷。
④有利于在社会上普及法律知识。
(3)阶段:
【相关链接】:刑事诉讼
①刑事诉讼案件大致经过三个阶段:侦查阶段(公安机关等)、提起公诉阶段(人民检察院)、和审判阶段(人民法院)
②刑事诉讼法庭调查的顺序是:公诉人宣读起诉书;被告人、被害人就起诉书指控的犯罪进行陈述;询问被告人,被害人等向被告人发问;控辩双方向被害人发问;出示、辨认证据;调取新证据;法庭调查、核实证据。
探究活动四:观看视频《江歌母亲诉刘鑫案二审》
探究问题:结合视频内容说一说我国的法律对于二审和再审程序
学生讨论回答:
教师活动:点评学生的回答,引导学生纠正、补充,形成较完整的答案。
教师总结:整理分析回答探究问题结果
2、上诉与二审程序
(1)一审结束后,当事人不服一审裁判的,有权提起上诉,启动二审程序。
(2)两审终审制:
二审程序是人民法院审理上诉案件的程序,二审裁判是终审裁判
(3)法律还规定了审判监督程序,用于纠正生效裁判的错误。
【知识拓展】:审判监督程序
审判监督程序,又称“再审程序”。是指人民检察院对人民法院作出的已发生法律效力的判决、裁定,发现确有错误,依职权提起再行审理的特殊诉讼程序。目的在于对已生效而确实有错误的判决和裁定,通过再次审理并作出裁判予以纠正。中国诉讼法规定,当事人等对已生效裁判,认为确有错误,可以向有关机关申诉,但不能停止裁判的执行;各级法院院长对本院已生效裁判,发现确有错误,有权提交审判委员会处理;最高法院对各级法院、上级法院对下级法院已生效裁判,发现确有错误,有权提审或指令下级法院再审;最高检察院对各级法院已生效的刑事裁判、行政裁判,发现确有错误,有权依审判监督程序提出抗诉;地方各级检察院发现同级或上级法院已生效裁判确有错误,可报请上级检察院抗诉。法院决定再审的案件,应另行组成合议庭审理对原审裁判所认定的事实和适用法律的情况进行全面审查。
【相关链接】:少年法庭
为了对未成年被告人进行特殊保护,我国设立了专门审理未成年人刑事案件的少年法庭。
少年法庭的审判方式上注重疏导、寓教于审、惩教结合。
本课小结:

